搜索
      上传资料 赚现金

      第29讲 图形的对称、平移和旋转(3考点+19题型)-【含答案】2025年中考数学一轮复习讲练测(广东专用)

      • 21.55 MB
      • 2025-12-05 18:24:53
      • 25
      • 0
      • ID1169986
      加入资料篮
      立即下载
      查看完整配套(共2份)
      包含资料(2份) 收起列表
      原卷
      第29讲 图形的对称、平移和旋转 原卷版.docx
      预览
      解析
      第29讲 图形的对称、平移和旋转 解析版.docx
      预览
      正在预览:第29讲 图形的对称、平移和旋转 原卷版.docx
      第29讲 图形的对称、平移和旋转 原卷版第1页
      高清全屏预览
      1/35
      第29讲 图形的对称、平移和旋转 原卷版第2页
      高清全屏预览
      2/35
      第29讲 图形的对称、平移和旋转 原卷版第3页
      高清全屏预览
      3/35
      第29讲 图形的对称、平移和旋转 解析版第1页
      高清全屏预览
      1/102
      第29讲 图形的对称、平移和旋转 解析版第2页
      高清全屏预览
      2/102
      第29讲 图形的对称、平移和旋转 解析版第3页
      高清全屏预览
      3/102
      还剩32页未读, 继续阅读

      第29讲 图形的对称、平移和旋转(3考点+19题型)-【含答案】2025年中考数学一轮复习讲练测(广东专用)

      展开

      这是一份第29讲 图形的对称、平移和旋转(3考点+19题型)-【含答案】2025年中考数学一轮复习讲练测(广东专用),文件包含第29讲图形的对称平移和旋转原卷版docx、第29讲图形的对称平移和旋转解析版docx等2份试卷配套教学资源,其中试卷共137页, 欢迎下载使用。
      TOC \ "1-1" \n \h \z \u \l "_Tc180489092" 01考情透视·目标导航
      \l "_Tc180489093" 02知识导图·思维引航
      \l "_Tc180489094" 03考点突破·考法探究
      考点一 轴对称
      考点二 图形的平移
      考点三 图形的旋转
      \l "_Tc180489098" 04题型精研·考向洞悉
      命题点一:轴对称
      ►题型01 轴对称图形的识别
      ►题型02 根据成轴对称图形的特征进行判断
      ►题型03 根据成轴对称图形的特征进行求解
      ►题型04 轴对称中的光线反射问题
      ►题型05 对称轴问题
      ►题型06 求某点关于坐标轴对称点的坐标
      ►题型07 轴对称的综合问题
      命题点二:图形的平移
      ►题型01 生活中的平移现象
      ►题型02 利用平移的性质求解
      ►题型03 作平移图形
      ►题型04 平移中的坐标问题
      ►题型05 平移的几何变问题
      命题点三:图形的旋转
      ►题型01找旋转中心、旋转角、对应点
      ►题型02 根据旋转的性质求解
      ►题型03 旋转的坐标问题
      ►题型04 旋转中的规律问题
      ►题型05 旋转的线段问题
      ►题型06 旋转的角度问题
      ►题型07 旋转的面积问题
      \l "_Tc180489121" 05分层训练·巩固提升
      \l "_Tc180489122" 基础巩固
      \l "_Tc180489123" 能力提升
      考点一 轴对称
      轴对称与轴对称图形
      常见的轴对称图形有:圆、正方形、长方形、菱形、等腰梯形、等腰三角形、等边三角形等.
      做轴对称图形的一般步骤:
      1)作某点关于某直线的对称点的一般步骤:
      ①过已知点作已知直线(对称轴)的垂线,标出垂足,并延长;
      ②在延长线上从垂足出发截取与已知点到垂足的距离相等的线段,那么截点就是这点关于该直线的对称点.
      2)作已知图形关于某直线的对称图形的一般步骤:
      ①找.在原图形上找特殊点(如线段的端点、线与线的交点)
      ②作.作各个特殊点关于已知直线的对称点
      ③连.按原图对应连接各对称点
      折叠的性质:折叠的实质是轴对称,折叠前后的两图形全等,对应边和对应角相等.
      【解题思路】凡是在几何图形中出现“折叠”这个字眼时,第一反应即存在一组全等图形,其次找出与要求几何量相关的条件量.解决折叠问题时,首先清楚折叠和轴对称能够提供我们隐含的且可利用的条件,分析角之间、线段之间的关系,借助勾股定理建立关系式求出答案,所求问题具有不确定性时,常常采用分类讨论的数学思想方法.
      1. 对称轴是一条直线,不是一条射线,也不是一条线段.
      2. 轴对称图形的对称轴有的只有一条,有的存在多条对称轴(例:正方形有四条对称轴,圆有无数条对称轴等).
      3. 成轴对称的两个图形中的任何一个都可以看作由另一个图形经过轴对称变换得到的,一个轴对称图形也可以看作以它的一部分为基础,经轴对称变换得到的.
      4. 轴对称的性质是证明线段相等、线段垂直及角相等的依据之一,例如:若已知两个图形关于某直线成轴对称,则它们的对应边相等,对应角相等.
      考点二 图形的平移
      平移的概念:在平面内,一个图形由一个位置沿某个方向移动到另一个位置,这样的图形运动叫做平移.平移不改变图形的形状和大小.
      平移的三大要素:1)平移的起点,2)平移的方向,3)平移的距离.
      平移的性质:
      1)平移不改变图形的大小、形状,只改变图形的位置,因此平移前后的两个图形全等.
      2)平移前后对应线段平行且相等、对应角相等.
      3)任意两组对应点的连线平行(或在同一条直线上)且相等,对应点之间的距离就是平移的距离.
      作图步骤:
      1)根据题意,确定平移的方向和平移的距离;
      2)找出原图形的关键点;
      3)按平移方向和平移距离平移各个关键点,得到各关键点的对应点;
      4)按原图形依次连接对应点,得到平移后的图形.
      考点三 图形的旋转
      定义:在平面内,一个图形绕一个定点沿某个方向(顺时针或逆时针)转过一个角度,这样的图形运动叫旋转.这个定点叫做旋转中心,转过的这个角叫做旋转角.
      三大要素:旋转中心、旋转方向和旋转角度.
      性质:
      1)对应点到旋转中心的距离相等;
      2)每对对应点与旋转中心所连线段的夹角等于旋转角;
      3)旋转前后的图形全等.
      作图步骤:
      1)根据题意,确定旋转中心、旋转方向及旋转角;
      2)找出原图形的关键点;
      3)连接关键点与旋转中心,按旋转方向与旋转角将它们旋转,得到各关键点的对应点;
      4)按原图形依次连接对应点,得到旋转后的图形.
      1. 图形的旋转由旋转中心、旋转方向与旋转的角度所决定.
      2. 旋转中心可以是图形外的一点,也可以是图形上的一点,还可以是图形内的一点.
      3. 对应点之间的运动轨迹是一段圆弧,对应点到旋转中心的线段就是这段圆弧所在圆的半径.
      4. 旋转是一种全等变换,旋转改变的是图形的位置,图形的大小关系不发生改变,所以在解答有关旋转的问题时,要注意挖掘相等线段、角,因此特殊三角形性质的运用、锐角三角函数建立的边角关系起着关键的作用.
      中心对称与中心对称图形:
      中心对称的性质:1)中心对称的两个图形,对称点所连线段都经过对称中心,而且被对称中心所平分;
      中心对称的两个图形是全等图形.
      作与已知图形成中心对称的图形的一般步骤:
      1)作已知图形各顶点(或决定图形形状的关键点)关于对称中心的对称点——连接关键点和对称中心,并延长一倍确定关键点的对称点.
      2)把各对称点按已知图形的连接方式依次连接起来,则所得到的图形就是已知图形关于对称中心对称的图形.
      找对称中心的方法和步骤:
      方法1:连接两个对应点,取对应点连线的中点,则中点为对称中心.
      方法2:连接两个对应点,在连接两个对应点,两组对应点连线的交点为对称中心.
      命题点一:轴对称
      ►题型01 轴对称图形的识别
      1.(2025·广东广州·一模)下列交通标志中,既是轴对称图形又是中心对称图形的是( )
      A.B.C.D.
      2.(2025·广东深圳·一模)全民阅读有助于提升一个国家、一个民族的精神力量,图书馆是开展全民阅读的重要场所.以下图书馆标志中,其文字上方的图案是轴对称图形的是( )
      A.B.
      C.D.
      3.(2025·广东·模拟预测)下列图案是轴对称图形但不是中心对称图形的是( )
      A.B.C.D.
      4.(2024·广东·模拟预测)下列图形中,既是轴对称图形又是中心对称图形的是( )
      A.B.C.D.
      ►题型02 根据成轴对称图形的特征进行判断
      5.(2023·广东深圳·二模)如图,这条活灵活现的“小鱼”是由若干条线段组成的,它是一个轴对称图形,对称轴为直线,则下列结论不一定正确的是( )
      A.点和点到直线的距离相等B.
      C.D.四边形是菱形
      6.(2024·广西·中考真题)端午节是中国传统节日,下列与端午节有关的文创图案中,成轴对称的是( )
      A.B.C.D.
      7.(2023·河北秦皇岛·三模)如图是嘉嘉把纸折叠后剪出的图案,将剪纸展开后得到的图案是( )
      A.B.C.D.
      8.(2023·吉林长春·三模)以如图(1)(以O为圆心,半径为1的半圆)作为“基本图形”,分别经历如下变换:①只要向右平移1个单位;②先以直线为对称轴进行翻折,再向右平移1个单位;③先绕着点O旋转,再向右平移一个单位;④绕着的中点旋转即可.其中能得到图(2)的是( )

      A.①②③B.②③④C.①③④D.①②
      ►题型03 根据成轴对称图形的特征进行求解
      9.(2023·广东东莞·模拟预测)如图,中,,,点D在上,点A与点关于直线对称且点落在的延长线上,则的度数是( ).
      A.5°B.10°C.20°D.40°
      10.(2022·广东梅州·一模)如图,直线MN是矩形ABCD的一条对称轴,点E在AD边E上,将沿BE折叠,使点A的对应点F落在直线MN上,若,则BE的长是( )
      A.5B.C.D.
      11.(2024·陕西·模拟预测)在平面直角坐标系中,抛物线与抛物线关于点中心对称,则m,n的值分别为( )
      A.B.
      C.D.
      12.(2024·河北·中考真题)如图,与交于点O,和关于直线对称,点A,B的对称点分别是点C,D.下列不一定正确的是( )
      A.B.C.D.
      ►题型04 轴对称中的光线反射问题
      13.(2024·四川达州·模拟预测)如图,两条平行直线a,b,从点光源M射出的光线射到直线a上的A点,入射角为,然后反射光线射到直线b上的B点,当这束光线继续从B点反射出去后,反射光线与直线b所夹锐角的度数为( )
      A.B.C.D.
      14.(2024·河南商丘·二模)如图,在空心圆柱口放置一面平面镜,与水平线的夹角,入射光线经平面镜反射后反射光线为(点,,,,,,在同一竖直平面内),已知.若要使反射光线恰好垂直于圆柱底面射出,则需要把入射光线与水平线的夹角的度数调整为( )
      A.B.C.D.
      15.(2024·江西·二模)我们知道光的反射是一种常见的物理现象.如图,某 V 型路口放置如图所示的两个平面镜,,两个平面镜所成的夹角为,位于点 D 处的甲同学在平面镜 中看到位于点A处的乙同学的像,其中光的路径为入射光线 经过平面镜反射后,又沿射向平面镜,在点 C 处再次反射,反射光线为,已知入射光线,反射光线 ,则等于( )
      A.B.C.D.
      16.(2023·江西·中考真题)如图,平面镜放置在水平地面上,墙面于点,一束光线照射到镜面上,反射光线为,点在上,若,则的度数为( )

      A.B.C.D.
      ►题型05 对称轴问题
      17.(2024·江西南昌·模拟预测)如图,每个小方格均为边长为1的正方形,四个涂色的小正方形组成的图形的对称轴有m条,再将剩余的五个小正方形中的一个涂色,若由这五个涂色的小正方形组成的新图形的对称轴的条数也为m,则涂色的正方形是( )
      A.①B.②C.③D.④
      18.(2024·山东聊城·三模)如图是采用我国非遗纺织印染工艺——蜡染制作的精美图案,该图案的对称轴的条数为( )
      A.3B.4C.5D.6
      19.(2024·福建三明·二模)瓷器上的纹饰是中国古代传统文化的重要载体之一,如图所示的图形是某瓷器上的纹饰,该图形是轴对称图形,其对称轴的条数为( )
      A.1B.2C.4D.8
      20.(2024·江苏盐城·一模)瓷器上的纹饰是中国古代传统文化的重要载体之一,如图所示的图形即为瓷器上的纹饰,该图形既为中心对称图形,又为轴对称图形,该图形对称轴有( )
      A.条B.条C.条D.条
      ►题型06 求某点关于坐标轴对称点的坐标
      21.(2024·广东·模拟预测)在平面直角坐标系中,若点的坐标为,则点关于轴对称的点的坐标为( )
      A.B.C.D.
      22.(2024·广东汕头·一模)在平面直角坐标系中,点关于y轴对称的点的坐标是( )
      A.B.C.D.
      23.(2024·广东佛山·一模)在平面直角坐标系中,点关于轴对称的点的坐标为( )
      A.B.C.D.
      24.(2024·湖北武汉·模拟预测)对于平面直角坐标系中的任意线段,给出如下定义:线段上各点到轴距离的最大值,叫做线段的“轴距”,记作.例如,如图,点,,则线段的“轴距”为,记作.已知点,,线段关于直线的对称线段为.若,则的值为( )
      A.或B.或C.或D.或
      ►题型07 轴对称的综合问题
      25.(2024·广东汕头·二模)如图,抛物线经过,两点,与y轴交于点C.
      (1)求抛物线解析式;
      (2)点P是抛物线对称轴上一点,当的周长最小时,求点P的坐标.
      26.(2024·广东珠海·三模)如图,一次函数的图象与反比例函数的图象相交于第一、三象限内的点和点,过点A作x轴的垂线,垂足为C,且的面积为2.
      (1)分别求出a和b的值;
      (2)结合图象直接写出的解集;
      (3)在x轴上取一点P,当取得最大值时,求点P的坐标.
      27.(2024·广东广州·一模)如图,在等腰直角三角形中,,点在边的延长线上,将线段绕点逆时针旋转得到线段,连接,为的中点.

      (1)求的长;
      (2)连接,请猜想与的数量和位置关系,并证明你的结论;
      (3)在(2)的条件下,若点为中点,连接,,求的最小值.
      28.(2024·山东济南·一模)【问题情境】:
      (1)如图1,四边形是正方形,点是边上的一个动点,以为边在的右侧作正方形,连接,则与的数量关系是______.
      【类比探究】:
      (2)如图2,四边形是矩形,,点是边上的一个动点,以为边在的右侧作矩形,且,连接.
      判断线段与有怎样的数量关系:______,并说明理由:
      【拓展提升】:
      (3)如图3,在(2)的条件下,连接,求的最小值.

      命题点:图形的平移
      ►题型01 生活中的平移现象
      29.(2022·广西·中考真题)2022北京冬残奥会的会徽是以汉字“飞”为灵感来设计的,展现了运动员不断飞跃,超越自我,奋力拼搏,激励世界的冬残奥精神下列的四个图中,能由如图所示的会徽经过平移得到的是( )
      A.B.C.D.
      30.(2023·广东广州·二模)图是“杭州2022年亚运会”吉祥物“宸宸”.下面图形中,可由“宸宸”平移得到的是( ).

      A. B. C. D.
      31.(2023·江苏宿迁·三模)数学来源于生活,下列图案是由平移形成的是( )
      A. B. C. D.
      32.(2024·上海黄浦·二模)如图,一个3×5的网格,其中的12个单位正方形已经被2张“L”型和1张“田字”型纸片互不重叠地占据了.下列有4个均由4个单位正方形所组成的纸片,依次记为型号1、型号2、型号3和型号4.将这4个型号的纸片做平移、旋转,恰能将图1中3个未被占据的单位正方形占据,并且与已有的3张纸片不重叠的是( )
      A.型号1B.型号2C.型号3D.型号4
      ►题型02 利用平移的性质求解
      33.(2024·山东青岛·一模)如图,将沿边上的中线平移到的位置,已知的面积为,阴影部分三角形的面积为.若,则等于( )
      A.B.C.D.
      34.(2024·广东深圳·模拟预测)如图,沿所在直线向右平移得到,已知,,则平移的距离为( )
      A.B.C.D.
      35.(2024·山西大同·二模)如图,将扇形纸片沿方向平移一定距离得到扇形纸片,点O的对应点恰好在的中点处,与交于点C.若,,则图中阴影部分的周长为( )
      A.B.C.D.
      36.(2024·广东清远·模拟预测)如图,中,,,,将沿着直线向右平移到的位置,与相交于点G,连接.下列结论:
      ①;
      ②是直角三角形;
      ③四边形的面积是;
      ④四边形是菱形;
      ⑤.其中正确结论的个数为( )
      A.1个B.2个C.3个D.4个
      ►题型03 作平移图形
      37.(2024·山东青岛·一模)如图,将先向下平移3个单位,再绕原点O按逆时针方向旋转,得到,则点C的对应点的坐标是( )
      A.B.C.D.
      38.(2023·山东德州·模拟预测)如图,将先向右平移个单位,再绕点按顺时针方向旋转,得到,则点的对应点的坐标是( )
      A.B.C.D.
      39.(2023·山东青岛·一模)如图,线段放在边长为1个单位的小正方形网格中,点A、B均落在格点上,先将线段绕点O逆时针旋转得到线段,再将线段向下平移3个单位得到线段,线段,,的中点构成三角形面积为( )
      A.B.15C.3D.
      40.(2022·山东枣庄·中考真题)如图,将△ABC先向右平移1个单位,再绕点P按顺时针方向旋转90°,得到△A′B′C′,则点B的对应点B′的坐标是( )
      A.(4,0)B.(2,﹣2)C.(4,﹣1)D.(2,﹣3)
      ►题型04 平移中的坐标问题
      41.(2024·广东·模拟预测)在平面直角坐标系中,点A的坐标为,把点A先向右平移1个单位,再向下平移2个单位得到点B,则直线的表达式为( )
      A.B.C.D.
      42.(2024·广东汕头·一模)在平面直角坐标系中,将点先向左平移1个单位,再向下平移2个单位,最后所得点的坐标是 ( )
      A.B.C.D.
      43.(2024·河南开封·一模)如图,,,都是的顶点,若将沿轴向右平移,使边的中点的对应点恰好落在轴上,则点的对应点的坐标是( )
      A.B.C.D.
      44.(2023·山东潍坊·中考真题)如图,在直角坐标系中,菱形的顶点A的坐标为,.将菱形沿x轴向右平移1个单位长度,再沿y轴向下平移1个单位长度,得到菱形,其中点的坐标为( )

      A.B.C.D.
      ►题型05 平移的几何变问题
      45.(2024·江苏徐州·一模)如图,在平面内,线段,为线段上的动点,三角板的边所在的直线与线段垂直相交于点,且满足.若点沿方向从点运动到点,则点运动的路径长为( )
      A.9B.6C.D.
      46.(2023·天津南开·三模)如图,将直角沿斜边的方向平移到的位置,交于点G,,,的面积为4,下列结论错误的是( )

      A.B.平移的距离是4
      C.D.四边形的面积为16
      47.(2020·陕西·中考真题)在平面直角坐标系中,将抛物线y=x2﹣(m﹣1)x+m(m>1)沿y轴向下平移3个单位.则平移后得到的抛物线的顶点一定在( )
      A.第一象限B.第二象限C.第三象限D.第四象限
      48.(2020·湖南衡阳·中考真题)如图1,在平面直角坐标系中,在第一象限,且轴.直线从原点出发沿轴正方向平移.在平移过程中,直线被截得的线段长度与直线在轴上平移的距离的函数图象如图2所示.那么的面积为( )

      A.3B.C.6D.
      命题点三:图形的旋转
      ►题型01找旋转中心、旋转角、对应点
      49.(2022·广东揭阳·模拟预测)如图,把按逆时针转动一定的角度至,其中属于旋转角的是( )
      A.B.C.D.
      50.(23-24九年级上·北京朝阳·期末)在如图所示的正方形网格中,四边形绕某一点旋转某一角度得到四边形(所有顶点都是网格线交点),在网格线交点中,可能是旋转中心的是( )
      A.点B.点C.点D.点
      51.(2024·福建厦门·模拟预测)如图,将绕点顺时针旋转至.下列角中,是旋转角的是( )
      A.B.C.D.
      52.(2024·山西运城·模拟预测)如图,在平面直角坐标系中,的顶点都在格点(每个小正方形的边长均为1个单位长度,每个小正方形的顶点称为格点)上,点A,B,C的坐标分别为,,,将绕坐标平面内某点旋转一定的角度,得到,点A,B,C的对应点分别为,,,若点的坐标为,则旋转中心的坐标为( )
      A.B.C.D.
      ►题型02 根据旋转的性质求解
      53.(2024·广东惠州·模拟预测)如图,在中,已知,将绕点顺时针旋转到的位置,则的度数是( )
      A.B.C.D.
      54.(2023·广东阳江·一模)如图,将绕点C按逆时针方向旋转,得到,连接,若,则线段的长为( )
      A.1B.C.2D.
      55.(2024·广东广州·二模)如图,在矩形中,,,是矩形的对角线,将绕点A逆时针旋转得到,使点E在线段上,交于点G,交于点H,则的值为( ).
      A.B.C.D.
      56.(2024·广东广州·一模)如图,在等边中,D是边上一点,连接,将绕点B按逆时针方向旋转,得到,连接,若,,则四边形的周长是( )
      A.19B.20C.28D.29
      ►题型03 旋转的坐标问题
      57.(2024·广东佛山·一模)如图,在平面直角坐标系中,将边长为2的等边三角形绕点O逆时针旋转后得到,依此方式,绕点O连续旋转4次得到,那么的坐标为( )

      A.B.C.D.
      58.(2023·广东深圳·一模)如图,菱形的对角线交于原点O,.将菱形绕原点O逆时针旋转,每次旋转,则第2023次旋转结束时,点C的坐标为( )
      A.B.C.D.
      59.(2023·广西柳州·三模)如图,正方形的顶点均在坐标轴上,且点的坐标为,以为边构造菱形,将菱形与正方形组成的图形绕点逆时针旋转,每次旋转,则第2025次旋转结束时,点的对应点的坐标为( )

      A.B.C.D.
      60.(2023·广东中山·二模)如图,点为▱的对称中心,轴,与轴交于点,与轴交于点,,若将绕点顺时针旋转,每次旋转,则第次旋转结束时,点的坐标为( )
      A.B.C.D.
      ►题型04 旋转中的规律问题
      61.(2023·河南许昌·二模)如图,等腰的顶点在轴上,顶点在轴上,已知,将绕点顺时针旋转,每次旋转,若旋转后点的对应点的坐标为,则旋转的次数可能是( )

      A.71B.72C.73D.74
      62.(2023·河南开封·一模)如图,在矩形中,已知,,矩形在直线上绕其右下角的顶点向右旋转至图①位置,再绕右下角的顶点继续向右旋转至图②位置,...,以此类推,这样连续旋转2024次后,顶点A在整个旋转过程中所经过的路程之和是( )
      A.B.C.D.
      63.(2023·辽宁阜新·二模)如图,在平面直角坐标系中,直线l:与两坐标轴交于、两点,以为边作等边,将等边沿射线方向作连续无滑动地翻滚.第一次翻滚:将等边三角形绕点顺时针旋转,使点落在直线上,第二次翻滚:将等边三角形绕点顺时针旋转,使点落在直线l上……当等边三角形翻滚次后点的对应点坐标是( )

      A. B. C.D.
      64.(2024·广东·模拟预测)如图,已知菱形的顶点,若菱形绕点逆时针旋转,每秒旋转,则第20秒时,菱形的对角线交点的坐标为( )
      A.B.C.D.
      ►题型05 旋转的线段问题
      65.(2023·广东惠州·一模)如图1,正方形的边长为,点为正方形边上一动点,过点作于点,将绕点逆时针旋转得,连接.
      (1)证明:.
      (2)延长交于点.判断四边形的形状,并说明理由;
      (3)若,求线段的长度.
      66.(2022·江苏南通·中考真题)如图,矩形中,,点E在折线上运动,将绕点A顺时针旋转得到,旋转角等于,连接.
      (1)当点E在上时,作,垂足为M,求证;
      (2)当时,求的长;
      (3)连接,点E从点B运动到点D的过程中,试探究的最小值.
      67.(2022·广东东莞·二模)如图,在Rt△OAB中,∠AOB=90°,OA=OB=4,以点O为圆心、2为半径画圆,过点A作⊙O的切线,切点为P,连接OP,将OP绕点O按逆时针方向旋转到OH时,连接AH,BH,设旋转角为α(0°<α<360°).
      (1)当α=90°时,求证:BH是⊙O的切线;
      (2)当△AHB面积最小时,请直接写出此时点H到AB的距离.
      68.(2024·山东济宁·二模)某校数学兴趣小组将两个边长不相等的正方形和正方形按照图方式摆放,点,,在同一条直线上,点在上.
      (1)操作与发现
      如图2,将正方形绕点逆时针旋转.
      ①当时,求,,的度数;
      ②正方形旋转过程中,你发现与的有何数量关系?与的有何数量关系?请直接写出你发现的结论,不需要证明.
      (2)类比探究
      如图3,将正方形绕点顺时针旋转.上面②中你发现的结论是否仍然成立?请说明理由.
      ►题型06 旋转的角度问题
      69.(2022·贵州贵阳·二模)(1)问题发现:
      如图1,△ACB和△DCE均为等边三角形,当△DCE旋转至点A,D,E在同一直线上,连接BE,易证.则___________°;
      (2)拓展研究:
      如图2,△ACB和△DCE均为等腰三角形,且,点A,D,E在同一直线上,若,,求AB的长度;
      (3)探究发现:
      如图3,P为等边△ABC内一点,且,且,,,,求BD的长.
      70.(2023·广东东莞·模拟预测)如图(1),在中,.点D是边上任意一点(不与B,C重合),连接,过点D作于点E,连接,点F为中点,连接.
      (1)当时,判断四边形的形状,并证明.
      (2)点D在线段上的什么位置时,的面积最大?请说明理由.
      (3)如图(1)中的绕点B旋转到如图(2)所示位置,得到,使得点A在直线上,连接,点为中点,与交于点G,其他条件不变.求证:.
      71.(2022·广东揭阳·一模)阅读下面活动内容,完成探究1-3的问题:将一个矩形绕点A顺时针旋转α,得到矩形,连结.

      [探究1]如图1,当时,点恰好在延长线上.若,求的长.
      [探究2]如图2,连结,过点作交于点M,线段与相等吗?请说明理由.
      [探究3]在探究2的条件下,射线分别交,于点P,N(如图3),发现线段存在一定的数量关系,请写出这个关系式,并加以证明.
      72.(2024·安徽合肥·一模)在学习“旋转”这一重要的平面图形变换时,李老师设计如下的一个问题,让同学们进行探究.如图,,过点作交于点,将绕点逆时针方向旋转.
      (1)将旋转至如图的位置时,连接,求证:.
      (2)若将旋转至三点在同一条直线上时,求线段的长.
      ►题型07 旋转的面积问题
      73.(2022·辽宁鞍山·模拟预测)如图,正方形中,点,,分别为边,,上的点,且,连接,,.
      (1)可以看成是绕点逆时针旋转角所得,请在图中画出点,并直接写出角的度数;
      (2)当点位于何处时,的面积取得最小值?请说明你的理由;
      (3)试判断直线与外接圆的位置关系,并说明你的理由.
      74.(2022·吉林长春·模拟预测)如图1,在等腰三角形中,,点D、E分别在边、上,,连接.点M、N、P分别为的中点.
      (1)观察猜想.
      图1中,线段的数量关系是__________,的大小为__________.
      (2)探究证明
      把绕点A顺时针方向旋转到如图2所示的位置,连接,判断的形状,并说明理由;
      (3)拓展延伸
      将图1中的绕点A在平面内自由旋转,若,请直接写出面积的最大值.
      75.(2022·内蒙古鄂尔多斯·一模)如图1,在矩形ABCD中,AB=,∠ABD=30°,点E是边AB的中点,过点E作EF⊥AB交BD于点F.
      (1)在一次数学活动中,小王同学将图1中的△BEF绕点B按逆时针方向旋转90°如图2所示,得到结论:
      ①的值为 ;
      ②直线AE与DF所夹锐角的度数为 ;
      (2)小王同学继续将△BEF绕点B按逆时针方向旋转,旋转至如图3所示位置.请问探究(1)中的结论是否仍然成立?并说明理由;
      (3)在以上探究中,当△BEF旋转至D、E、F三点共线时,则△ADE的面积为 .
      76.(2022·山东潍坊·一模)如图,矩形中,为等边三角形.点E,F分别为边上的动点,且,P为上一动点,连接,将线段绕点B顺时针旋转至,连接.
      (1)求证:;
      (2)当三条线段的和最小时,求的长;
      (3)若点E以每秒2个单位的速度由A点向D点运动,点P以每秒1个单位的速度由E点向F点运动.E,P两点同时出发,点E到达点D时停止,点P到达点F时停止,设点P的运动时间为t秒.
      ①求t为何值时,与相似;
      ②求的面积S的最小值.
      基础巩固
      单选题
      1.(2024·上海奉贤·三模)下列图形中,既是轴对称图形又是中心对称图形的是( )
      A.B.C.D.
      2.(2024·广东深圳·模拟预测)如图所示的图案是一些汽车的车标,可以看作由“基本图案”经过平移得到的是( )
      A.B.C.D.
      3.(2024·广东深圳·模拟预测)在《生活中的平移现象》的数学讨论课上,小王和小李先将一块含的三角板描边得到,后沿着直尺方向平移,再描边得到,连接.如图,经测量发现的为,则四边形的周长为( )
      A.cmB.cmC.cmD.cm
      4.(2024·广东惠州·模拟预测)如图,在中,,将绕点A按逆时针方向旋转得到.若点刚好落在边上,且,则的度数为( )
      A.B.C.D.
      二、填空题
      5.(2024·河南周口·二模)如图,将扇形沿射线平移得到扇形,线段交于点F.当时,平移停止.若, ,则阴影部分的面积为 .
      6.(2023·广东深圳·三模)如图,在平面直角坐标系中,的一条边在y轴上,,,将向右平移,某一时刻,反比例函数的图象恰好经过点A和的中点C,则k的值为 .

      三、解答题
      7.(2025·广东·模拟预测)如图,正方形网格中,每个小正方形的边长都是一个单位长度,在平面直角坐标系内,在中,A、B两点坐标分别为,,.
      (1)画出关于y轴对称的,并写出点的坐标;
      (2)画出绕点O逆时针旋转后得到的,并写出点的坐标;
      (3)在(2)的条件下,求点A旋转到点所经过的路径长(结果保留).
      8.(2024·广东广州·三模)如图,中,,,绕点B顺时针旋转与重合,点C在x轴上,连接,若反比例函数与直线仅有一个公共点E.
      (1)求直线和反比例函数的解析式;
      (2)已知与关于直线对称.
      ①尺规作图:作;(保留作图痕迹,不写作法.)
      ②若与反比例函数交于点F,连接,求的面积.
      能力提升
      一、单选题
      1.(2023·河北唐山·模拟预测)如图,矩形在外接圆与水平地面相切于点,已知圆的半径为4,且.若在没有滑动的情况下,将圆向右滚动,使得点向右移动了,则此时与地面相切的弧为( )
      A.B.C.D.
      2.(2024·广东江门·一模)如图,将绕点逆时针旋转得到,若线段,连接,则的长度为( )
      A.B.C.D.
      3.(2024·广东汕头·二模)如图,在等腰三角形中, ,,将绕点C顺时针旋转得到,连接,则的值为( )
      A.B.C.D.
      4.(2023·广东佛山·三模)如图,在中,,,是边上的中线,把线段沿着方向平移到点B,使得点C与点B重合,连接,,与相交与点O,则下列结论:①四边形为菱形;②;③;④的面积为四边形面积的一半.其中正确结论的个数为( )

      A.4B.3C.2D.1
      5.(2022·广东佛山·三模)如图,在中,,,将沿着点到点的方向平移到的位置,图中阴影部分面积为,则平移的距离为( )
      A.B.C.D.
      6.(2024·广东·二模)如图,菱形的一条对角线,,P是对角线上的一个动点,E,F分别为边,的中点,则的最小值是( )
      A.2B.C.4D.
      二、填空题
      7.(2024·广东汕头·二模)如图,正方形的边长为4,点D是边的中点,连接,将沿折叠得到,与交于点F.若反比例函数的图像经过点F,则m的值为 .
      8.(2024·广东清远·三模)如图,在扇形中,半径,将扇形沿过点B的直线折叠,点O恰好落在上的点D处,折痕交于点C,则图中阴影部分的周长是 .
      9.(2024·广东深圳·模拟预测)如图,在平面直角坐标系中,的斜边在x轴上,,,点A的坐标为,将绕着点B旋转得到,若反比例函数的图象经过点D和点E,则k的值为 .
      三、解答题
      10.(2024·广东珠海·模拟预测)如图,在中,,,点分别在边上,,连接.将绕点顺时针方向旋转,记旋转角为.
      (1)[问题发现]当时,_____;当时,____;
      (2)[拓展研究]试判断:当时,的大小有无变化?请仅就图的情形给出证明;
      (3)[问题解决]在旋转过程中,的最大值为_______.
      11.(2024·广东深圳·模拟预测)已知是等腰直角三角形,,D为平面内一点.
      (1)如图1,当D点在的中点时,连接,将绕点D逆时针旋转,得到,若,求的周长;
      (2)如图2,当D点在外部时,E、F分别是的中点,连接,将绕E点逆时针旋转得到,连接,若,请探究之间的数量关系并给出证明;
      (3)如图3,当D在内部时,连接,将绕点D逆时针旋转,得到,若经过中点F,连接,G为的中点,连接并延长交于点H,当最大时,请直接写出的值.
      12.(2024·广东惠州·二模)综合探究
      【问题情境】几何探究是培养几何直观、推理能力和创新意识的重要途径.解决几何综合探究问题,往往需要运用从特殊到一般、化静为动、类比等数学思想方法.
      【初步探究】
      (1)如图1,将绕点逆时针旋转得到,连接,,根据条件填空:
      ①的度数为 ;
      ②若,则的长为 ;
      【类比探究】
      (2)如图2,在正方形中,点在边上,点在边上,且满足,,,求正方形的边长;
      【拓展延伸】
      (3)如图3,在四边形中,,,,为对角线,且满足,若,,请求出的长.
      13.(2024·江苏扬州·二模)当几何图形中,两个共顶点的角所在角度是公共大角一半的关系,我们称之为“半角模型”,通常用“旋转的观点”看待图形的几何变换,使得两个分散的角变换成为一个三角形,相当于构造出两个三角形全等.
      【问题初探】
      (1)如图1,在四边形中,,,、分别是、边上的点,且,求出图中线段,,之间的数量关系.
      ①如图1,从条件出发:将绕着点逆时针旋转到位置,根据“旋转的性质”分析与之间的关系,再通过全等的性质得到线段之间的数量关系,可证得结论.
      【类比分析】
      (2)如图2,在四边形中,,,,且,,,求的长.
      【学以致用】
      (3)如图3,在四边形中,,与互补,点、分别在射线、上,且.当,,时,求出的周长.
      考点要求
      新课标要求
      考查频次
      命题预测
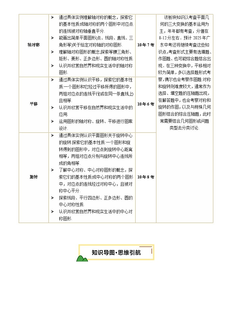
      轴对称
      通过具体实例理解轴对称的概念,探索它的基本性质:成轴对称的两个图形中对应点的连线被对称轴垂直平分.
      能画出简单平面图形(点、线段、直线、三角形等)关于给定对称轴的对称图形.
      理解轴对称图形的概念;探索等腰三角形、矩形、菱形、正多边形、圆的轴对称性质.
      认识并欣赏自然界和现实生活中的轴对称图形.
      10年7考
      该板块知识以考查平面几何的三大变换的基本运用为主,年年都有考查,分值在8-12分左右.预计2025年广东中考还将继续考查这些知识点,考查形式主要有选填题、作图题、也可能综合题结合出现.在三种变换中,平移相对较为简单,多以选择题形式考察,偶尔也会考察作图题:对称和旋转则难度较大,通常作为选择、填空题的压轴题出现,在解答题中,也会考察对称和旋转的作图,以及与特殊几何图形结合的综合压轴题,此时常需要结合几何图形或问题类型去分类讨论.
      平移
      通过具体实例认识平移,探索它的基本性质:一个图形和它经过平移所得的图形中,两组对应点的连线平行(或在同一条直线上)且相等.
      认识并欣赏平移在自然界和现实生活中的应用.
      运用图形的轴对称、旋转、平移进行图案设计.
      10年6考
      旋转
      通过具体实例认识平面图形关于旋转中心的旋转.探索它的基本性质:一个图形和旋转得到的图形中,对应点到旋转中心距离相等,两组对应点分别与旋转中心连线所成的角相等.
      了解中心对称、中心对称图形的概念,探索它们的基本性质:成中心对称的两个图形中,对应点的连线经过对称中心,且被对称中心平分.
      探索线段、平行四边形、正多边形、圆的中心对称性质.
      认识并欣赏自然界和现实生活中的中心对称图形.
      10年8考
      轴对称
      轴对称图形
      图形

      定义
      把一个图形沿着某一条直线折叠,如果它能够与另一个图形重合,那么就说这两个图形关于这条直线对称,这条直线叫做对称轴.
      如果一个平面图形沿一条直线折叠,直线两旁的部分能够互相重合,那么这个图形就叫做轴对称图形.这条直线就是它的对称轴.
      区别
      1)轴对称是指两个图形折叠重合.
      2)轴对称对称点在两个图形上.
      3)轴对称只有一条对称轴.
      1)轴对称图形是指本身折叠重合.
      2)轴对称图形对称点在一个图形上.
      3)轴对称图形至少有一条对称轴.
      联系
      1) 定义中都有一条直线,都要沿着这条直线折叠重合.
      2) 如果把轴对称的两个图形看成一个整体,那么它就是一个轴对称图形;反过来, 如果把轴对称图形沿对称轴分成两部分(即看成两个图形),那么这两个图形就关于这条直线成轴对称.
      性质
      1)关于某条直线对称的两个图形是全等形.
      2)两个图形关于某直线对称那么对称轴是对应点连线的垂直平分线.
      判定
      1)两个图形的对应点连线被同一条直线垂直平分,那么这两个图形关于这条直线对称.
      2)两个图形关于某条直线成轴对称,那么对称轴是对折重合的折痕线.
      中心对称
      中心对称图形
      图形
      定义
      如果一个图形绕某点旋转180°后与另一个图形重合,我们就把这两个图形叫做成中心对称.
      如果一个图形绕某一点旋转180°后能与它自身重合,我们就把这个图形叫做中心对称图形,这个点叫做它的对称中心.
      区别
      中心对称是指两个图形的关系
      中心对称图形是指具有某种特性的一个图形
      联系
      两者可以相互转化,如果把中心对称的两个图形看成一个整体(一个图形),那么这“一个图形”就是中心对称图形;反过来,如果把一个中心对称图形相互对称的两部分看成两个图形,那么这“两个图形”中心对称.

      相关试卷

      第29讲 图形的对称、平移和旋转(3考点+19题型)-【含答案】2025年中考数学一轮复习讲练测(广东专用):

      这是一份第29讲 图形的对称、平移和旋转(3考点+19题型)-【含答案】2025年中考数学一轮复习讲练测(广东专用),文件包含第29讲图形的对称平移和旋转原卷版docx、第29讲图形的对称平移和旋转解析版docx等2份试卷配套教学资源,其中试卷共137页, 欢迎下载使用。

      【中考一轮复习】2023年中考数学通用版考点梳理+练习——第29讲 图形的对称、平移、旋转及位似(含答案):

      这是一份【中考一轮复习】2023年中考数学通用版考点梳理+练习——第29讲 图形的对称、平移、旋转及位似(含答案),共5页。

      【中考一轮复习】2023年中考数学复习训练——第28讲 图形的平移、轴对称与旋转(含解析):

      这是一份【中考一轮复习】2023年中考数学复习训练——第28讲 图形的平移、轴对称与旋转(含解析),共16页。试卷主要包含了选择题,填空题,解答题等内容,欢迎下载使用。

      资料下载及使用帮助
      版权申诉
      • 1.电子资料成功下载后不支持退换,如发现资料有内容错误问题请联系客服,如若属实,我们会补偿您的损失
      • 2.压缩包下载后请先用软件解压,再使用对应软件打开;软件版本较低时请及时更新
      • 3.资料下载成功后可在60天以内免费重复下载
      版权申诉
      若您为此资料的原创作者,认为该资料内容侵犯了您的知识产权,请扫码添加我们的相关工作人员,我们尽可能的保护您的合法权益。
      入驻教习网,可获得资源免费推广曝光,还可获得多重现金奖励,申请 精品资源制作, 工作室入驻。
      版权申诉二维码
      中考专区
      • 精品推荐
      • 所属专辑24份
      欢迎来到教习网
      • 900万优选资源,让备课更轻松
      • 600万优选试题,支持自由组卷
      • 高质量可编辑,日均更新2000+
      • 百万教师选择,专业更值得信赖
      微信扫码注册
      手机号注册
      手机号码

      手机号格式错误

      手机验证码 获取验证码 获取验证码

      手机验证码已经成功发送,5分钟内有效

      设置密码

      6-20个字符,数字、字母或符号

      注册即视为同意教习网「注册协议」「隐私条款」
      QQ注册
      手机号注册
      微信注册

      注册成功

      返回
      顶部
      中考一轮 精选专题 初中月考 教师福利
      添加客服微信 获取1对1服务
      微信扫描添加客服
      Baidu
      map