


所属成套资源:2025年初中九年级下学期月考阶段练习数学试卷(全国各地区)
2025年河北省石家庄市行唐县第一中学中考九年级下数学模拟试卷(含答案解析)
展开 这是一份2025年河北省石家庄市行唐县第一中学中考九年级下数学模拟试卷(含答案解析),共18页。试卷主要包含了单选题,填空题,解答题等内容,欢迎下载使用。
一、单选题
1. 用配方法解方程时,左右两边需同时加上的常数是( )
2. 关于二次函数,下列说法正确的是( )
3. 如图是由4个大小相同的小正方体拼成的立体图形,观察该立体图形,下列说法正确的是( )
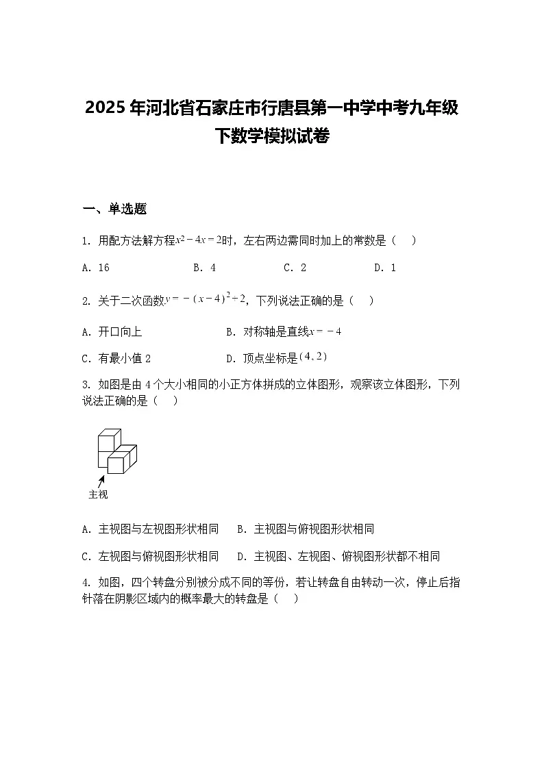
4. 如图,四个转盘分别被分成不同的等份,若让转盘自由转动一次,停止后指针落在阴影区域内的概率最大的转盘是( )
5. 如图,点为反比例函数的图象上一点,过点分别向轴、轴作垂线,垂足分别为、,若矩形的面积为6,则的值为( )
6. 如图,的半径都是1,顺次连接这些圆心得到五边形,则图中的阴影部分的面积之和为( )
7. 如图所示的网格由边长相同的小正方形组成,点,,,,,,在小正方形的顶点上,则的外心是( )
8. 如图,小涵为了测量一凉亭的高度(顶端到水平地面的距离),把一面镜子放置在水平地面处(镜子厚度忽略不计),她站在离镜子2米处的点(即)刚好从镜子中看到凉亭的顶端.测得的长为12米,若小涵眼睛离地面距离为1.6米,则塔高( )米.
9. 在20世纪70年代,我国著名数学家华罗庚教授将黄金分割法作为一种“优选法”,在全国大规模推广,取得了很大成果.如图,利用黄金分割法,所作将矩形窗框分为上下两部分,其中E为边的黄金分割点,即,已知为2米,则线段的长为( ).
10. 某个亮度可调节的台灯,其灯光亮度的改变,可以通过调节总电阻控制电流的变化来实现.如图所示的是该台灯的电流与电阻的关系图象,该图象经过点.根据图象可知,下列说法正确的是( )
11. 如图,正方形的边长为,动点,同时从点出发,在正方形的边上,分别按,的方向,都以的速度运动,到达点运动终止,连接,设运动时间为,的面积为,则下列图象中能大致表示与的函数关系的是( )
12. 近年来,随着智能技术的发展,智能机器人已经服务于社会生活的各个方面.图1所示是一款智能送货机器人,图2是其侧面示意图,现测得其矩形底座的高为,上部显示屏的长度为,侧面支架的长度为,,,则该机器人的最高点距地面的高度约为( ).(参考数据:,,)
二、填空题
13. 若点在反比例函数的图象上,则的大小关系是__________.(用“”号连接)
14. 如图,与位似,其位似中心为点,且,若的周长为5,则的周长为________.
15. “圆”是中国文化的一个重要精神元素,在中式建筑中有着广泛的应用,例如古典园林中的门洞,如图,某地园林中的一个圆弧形门洞的高为,地面入口宽为,该门洞的半径为_____.
16. 如图,某公司的大门是一抛物线形建筑物,大门的地面宽度和大门最高点离地面的高度都是,公司想在大门两侧距地面处各安装一盏壁灯,两盏壁灯之间的距离为__________.
三、解答题
17. 先阅读理解下面的例题,再按要求解答问题
例题:求代数式的最小值
解:
∵
∴不代数式的最小值为4.
(1)代数式的最小值为
(2)已知实数a,b满足,求代数式的最小值.
18. 某燃气公司计划在地下修建一个容积为V(V为定值,单位:)的圆柱形天然气储存室,储存室的底面积S(单位:) 与其深度(单位:)是反比例函数关系,它的图象如图所示.
(1)写出这一函数的表达式;
(2)受地形条件限制,储存室的深度需要满足,求储存室的底面积S的取值范围.
19. 为了回馈顾客,某商场在“五一”期间对一次购物超过200元的顾客进行抽奖返券活动.活动方案有二:
方案一:顾客分别转动甲、乙两个转盘各一次(甲盘的白色区域占,乙盘的白色区域占,其余均为黑色区域),若转盘停止时指针的指向为下表中的组合,则可按下表获得赠券.
方案二:尊重顾客意愿,可以不经过抽奖,直接领取10元赠券.
问题:
(1)方案一中,顾客获得10元和50元赠券的概率分别是多少?
(2)如果你是顾客,你会选择两种方案中的哪一种?试通过计算给出合理理由.
20. 材料阅读:
问题解答:
如图,矩形为盛满水的水槽、一束光线从点P射向水面上的点O,折射后照到水槽底部的点Q.测得,,若P,O,C三点在同一条直线上,请依据相关材料回答以下问题:
(1)求的正弦值;
(2)求的长(结果精确到,参考数据:,,).
21. 如图,小红正在使用手电筒进行物理光学实验,地面上从左往右依次是墙、木板和平面镜.手电筒的灯泡位于点G处,手电筒的光从平面镜上点B处反射后,恰好经过木板的边缘点F,落在培上的点E处.点E到地面的高度,点F到地面的高度,灯泡到木板的水平距离,墙到木板的水平距离为.已知光在镜面反射中的入射角等于反射角,图中点A、B、C、D在同一水平面上.
(1)求的长;
(2)求灯泡到地面的高度.
22. 已知抛物线的图象与轴交于点和点,与轴交于点.
(1)求抛物线的解析式;
(2)直接写出不等式的解集;
(3)若抛物线的对称轴和轴的交点为,直线与轴的交点在线段之间(不与点重合),求的取值范围.
23. 某地欲搭建一桥,桥的底部两端间的距离称跨度,桥面最高点到的距离称拱高,当和确定时,有两种设计方案可供选择;①抛物线型;②圆弧型.已知这座桥的跨度米,拱高米.
(1)如图1,若设计成抛物线型,以所在直线为轴,的垂直平分线为轴建立坐标系,求此函数表达式;
(2)如图2,若设计成圆弧型,求该圆弧所在圆的半径;
(3)现有一艘宽为15米的货船,船舱顶部为方形,并高出水面2.2米.从以上两种方案中,任选一种方案,判断此货船能否顺利通过你所选方案的桥?并说明理由.
24. 已知所在圆的直径为,圆心为为上一点,相交于为的切线,与的延长线交于.
(1)求的度数.
(2)如图1,若点为的中点.
①当时,的长为_________;
②求证:.
(3)如图2,若,判断与的位置关系,并说明理由.
2025年河北省石家庄市行唐县第一中学中考数学模拟试卷
整体难度:适中
考试范围:方程与不等式、函数、图形的变化、统计与概率、图形的性质
试卷题型
试卷难度
细目表分析
知识点分析
试题答案解析
第1题:
第2题:
第3题:
第4题:
第5题:
第6题:
第7题:
第8题:
第9题:
第10题:
第11题:
第12题:
第13题:
第14题:
第15题:
第16题:
第17题:
第18题:
第19题:
第20题:
第21题:
第22题:
第23题:
第24题:
A.16
B.4
C.2
D.1
A.开口向上
B.对称轴是直线
C.有最小值2
D.顶点坐标是
A.主视图与左视图形状相同
B.主视图与俯视图形状相同
C.左视图与俯视图形状相同
D.主视图、左视图、俯视图形状都不相同
A.
B.
C.
D.
A.6
B.
C.3
D.
A.
B.
C.
D.
A.点
B.点
C.点
D.点
A.9.6
B.10
C.7.2
D.8
A.
B.
C.
D.3
A.当时,
B.与的函数表达式是
C.当时,
D.当时,则
A.
B.
C.
D.
A.189.5
B.147
C.167
D.158
两转盘颜色(甲,乙)
(黑,黑)
(黑,白)
(白,黑)
(白,白)
中奖券金额
0元
10元
20元
50元
光从空气中射入水中时,传播方向发生了偏折,这种现象叫做光的折射,我们把入射角的正弦值和折射角的正弦值之比称为折射率,即,已知光线从空气进入水中时的折射率为.
题型
数量
单选题
12
填空题
4
解答题
8
难度
题数
容易
3
较易
10
适中
10
较难
1
题号
难度系数
详细知识点
一、单选题
1
0.85
解一元二次方程——配方法
2
0.85
y=a(x-h)²+k的图象和性质
3
0.85
判断简单组合体的三视图
4
0.94
几何概率
5
0.94
根据图形面积求比例系数(解析式)
6
0.85
多边形内角和问题;求扇形面积
7
0.94
三角形外接圆的概念辨析;勾股定理与网格问题;判断三角形外接圆的圆心位置
8
0.85
相似三角形实际应用
9
0.85
黄金分割
10
0.85
从函数的图象获取信息;求反比例函数解析式;实际问题与反比例函数
11
0.4
图形运动问题(实际问题与二次函数)
12
0.65
其他问题(解直角三角形的应用)
二、填空题
13
0.85
比较反比例函数值或自变量的大小
14
0.65
利用相似三角形的性质求解;求两个位似图形的相似比
15
0.85
用勾股定理解三角形;垂径定理的实际应用
16
0.65
拱桥问题(实际问题与二次函数)
三、解答题
17
0.65
配方法的应用
18
0.85
实际问题与反比例函数
19
0.65
游戏的公平性
20
0.65
其他问题(解直角三角形的应用);用勾股定理解三角形
21
0.65
相似三角形实际应用
22
0.65
待定系数法求二次函数解析式;根据交点确定不等式的解集;y=ax²+bx+c的图象与性质
23
0.65
拱桥问题(实际问题与二次函数);垂径定理的实际应用;用勾股定理解三角形
24
0.65
等边三角形的判定和性质;切线的性质定理;等腰三角形的性质和判定;圆周角定理
序号
知识点
对应题号
1
方程与不等式
1,17
2
函数
2,5,10,11,13,16,18,22,23
3
图形的变化
3,8,9,12,14,20,21
4
统计与概率
4,19
5
图形的性质
6,7,15,20,23,24
相关试卷
这是一份2025年河北省石家庄市行唐县第一中学中考九年级下数学模拟试卷(含答案解析),共18页。试卷主要包含了单选题,填空题,解答题等内容,欢迎下载使用。
这是一份河北省石家庄市行唐县第一中学2025届九年级上学期中考模拟预测数学试卷(含解析),共6页。试卷主要包含了答案请用黑色钢笔或签字笔填写,对于抛物线,下列判断不正确的是,嘉嘉的作业纸不小心被撕毁了,某班六个数学兴趣小组人数等内容,欢迎下载使用。
这是一份2025年河北省石家庄市行唐县第一中学中考模拟预测数学试题,共8页。
相关试卷 更多
- 1.电子资料成功下载后不支持退换,如发现资料有内容错误问题请联系客服,如若属实,我们会补偿您的损失
- 2.压缩包下载后请先用软件解压,再使用对应软件打开;软件版本较低时请及时更新
- 3.资料下载成功后可在60天以内免费重复下载
免费领取教师福利 








