搜索
      上传资料 赚现金

      2025-2026学年安徽省宣城市郎溪中学(直升班)高二(上)开学化学试卷(8月份)-自定义类型

      • 230.24 KB
      • 2025-10-01 15:16:01
      • 42
      • 0
      • 教习网9084313
      加入资料篮
      立即下载
      2025-2026学年安徽省宣城市郎溪中学(直升班)高二(上)开学化学试卷(8月份)-自定义类型第1页
      高清全屏预览
      1/11
      2025-2026学年安徽省宣城市郎溪中学(直升班)高二(上)开学化学试卷(8月份)-自定义类型第2页
      高清全屏预览
      2/11
      2025-2026学年安徽省宣城市郎溪中学(直升班)高二(上)开学化学试卷(8月份)-自定义类型第3页
      高清全屏预览
      3/11
      还剩8页未读, 继续阅读

      2025-2026学年安徽省宣城市郎溪中学(直升班)高二(上)开学化学试卷(8月份)-自定义类型

      展开

      这是一份2025-2026学年安徽省宣城市郎溪中学(直升班)高二(上)开学化学试卷(8月份)-自定义类型,共11页。试卷主要包含了单选题,流程题,实验题,简答题等内容,欢迎下载使用。
      1.下列有关物质结构的表述正确的是( )
      A. 乙炔的空间填充模型:
      B. 次氯酸的电子式:
      C. 聚丙烯的结构简式:
      D. NaHSO3在水中的电离方程式:NaHSO3=Na++H++
      2.中华文化源远流长,很多古诗词和文献中都涉及丰富的化学知识。下列解释正确的是( )
      A. “榆荚只能随柳絮,等闲缭乱走空园”中的柳絮的主要成分是蛋白质
      B. “春蚕到死丝方尽,蜡炬成灰泪始干”,古代的蜡是高级脂肪酸酯,属于高分子化合物
      C. “红柿摘下未熟,每篮用木瓜三枚放入,得气即发,并无涩味。”文中的“气”指乙烯,将“气”通入水中很快可生成乙醇
      D. “凡研硝(KNO3)不以铁碾入石臼,相激火生,祸不可测。”文中的KNO3性质不稳定,撞击易爆炸
      3.关于化学反应速率增大的原因,下列分析正确的是( )
      A. 有气体参加的化学反应,使容器容积减小,可使单位体积内活化分子数增多
      B. 增大反应物的浓度,可使活化分子百分数增大,进而增加有效碰撞几率
      C. 升高温度,可使单位体积内活化分子数增大,但活化分子百分数不变
      D. 活化分子之间的碰撞一定是有效碰撞
      4.t℃时,一定量的混合气体在某恒容密闭容器中发生反应:aA(g)+bB(g)⇌cC(g)+dD(g),平衡后测得B气体的浓度为0.6ml•L-1。其他条件不变,将密闭容器的容积扩大1倍,重新达到平衡后,测得B气体的浓度为0.4ml•L-1。下列叙述不正确的是( )
      A. a+b<c+dB. 重新达到平衡时,A气体的浓度减小
      C. 重新达到平衡时,D气体的体积分数减小D. 重新达到平衡时,
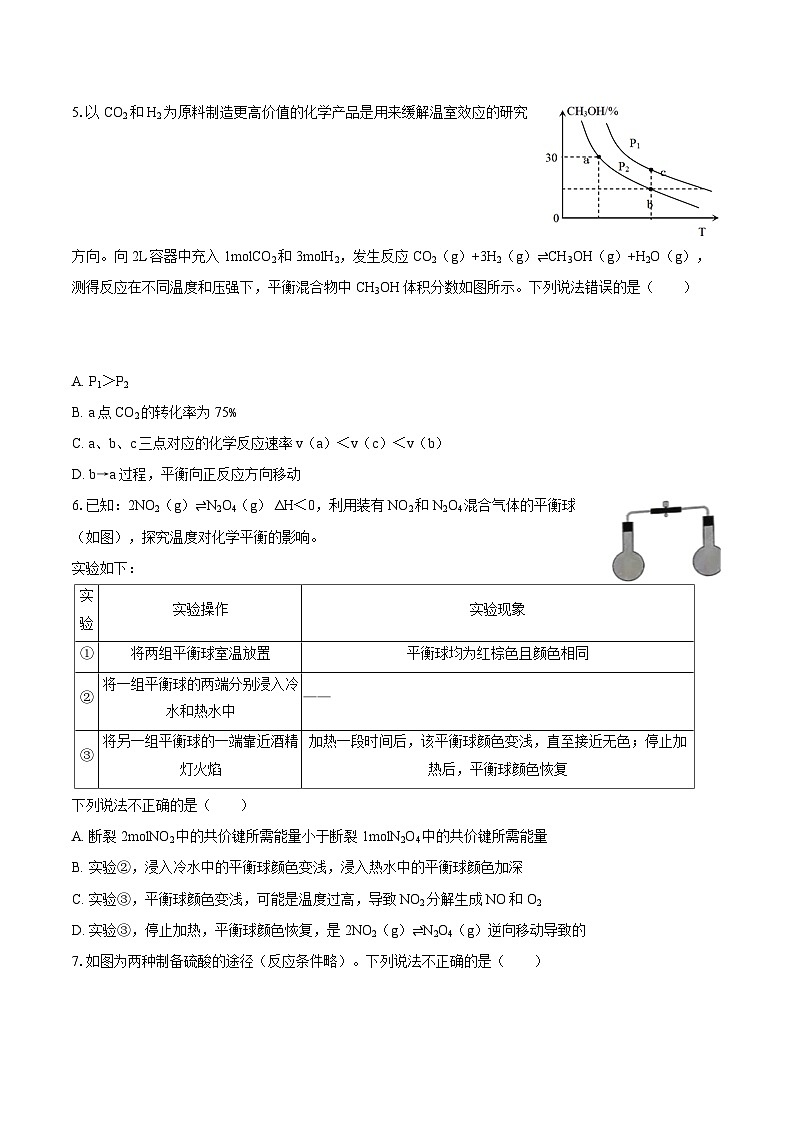
      5.以CO2和H2为原料制造更高价值的化学产品是用来缓解温室效应的研究方向。向2L容器中充入1mlCO2和3mlH2,发生反应CO2(g)+3H2(g)⇌CH3OH(g)+H2O(g),测得反应在不同温度和压强下,平衡混合物中CH3OH体积分数如图所示。下列说法错误的是( )
      A. P1>P2
      B. a点CO2的转化率为75%
      C. a、b、c三点对应的化学反应速率v(a)<v(c)<v(b)
      D. b→a过程,平衡向正反应方向移动
      6.已知:2NO2(g)⇌N2O4(g) ΔH<0,利用装有NO2和N2O4混合气体的平衡球(如图),探究温度对化学平衡的影响。
      实验如下:
      下列说法不正确的是( )
      A. 断裂2mlNO2中的共价键所需能量小于断裂1mlN2O4中的共价键所需能量
      B. 实验②,浸入冷水中的平衡球颜色变浅,浸入热水中的平衡球颜色加深
      C. 实验③,平衡球颜色变浅,可能是温度过高,导致NO2分解生成NO和O2
      D. 实验③,停止加热,平衡球颜色恢复,是2NO2(g)⇌N2O4(g)逆向移动导致的
      7.如图为两种制备硫酸的途径(反应条件略)。下列说法不正确的是( )
      A. 途径①和途径②的反应热不相等
      B. 含1ml H2SO4浓溶液、含1ml H2SO4稀溶液,分别与足量NaOH溶液反应,放出的热量是相等的
      C. 由SO2(g)催化氧化生成SO3(g),反应物断键吸收的总能量小于生成物成键释放的总能量
      D. 若ΔH1<ΔH2+ΔH3,则2H2O2(aq)=2H2O(l)+O2(g)为放热反应
      8.下列有关原子结构和元素周期律的表述正确的是( )
      ①原子序数为15的元素的最高化合价为+3
      ②ⅦA族元素是同周期中非金属性最强的元素
      ③第二周期ⅣA族元素的原子核电荷数和中子数一定为6
      ④ⅠA族的元素都是金属元素
      ⑤原子序数为12的元素位于元素周期表的第三周期ⅡA族
      ⑥最外层有2个电子的元素一定在ⅡA族
      A. ①②B. ①③C. ②⑤D. ④⑥
      9.一定条件下,丙烯与HCl反应生成CH3CHClCH3和CH3CH2CH2Cl的反应历程如图所示。下列说法正确的是( )
      A. 丙烯与HCl的两个反应均为吸热反应
      B. 合成CH3CHClCH3的反应中,第Ⅰ步为反应的决速步
      C. 中间体稳定性:A<B
      D. 由图可知,CH3CH2CH2Cl为丙烯与HCl加成的主要产物
      10.一种可植入体内的微型电池工作原理如图所示,通过CuO催化消耗血糖发电,从而控制血糖浓度。当传感器检测到血糖浓度高于标准,电池启动。血糖浓度下降至标准,电池停止工作(血糖浓度以葡萄糖浓度计)。电池工作时,下列叙述错误的是( )
      A. 电池总反应为2C6H12O6+O2=2C6H12O7
      B. 电池工作时,电流由b电极沿导线流向a电极
      C. a电极反应式为O2+2H2O+4e-=4OH-
      D. 两电极间血液中的Cl-在电场驱动下的迁移方向为a→b
      11.对于放热反应2NO(g)+O2(g)⇌2NO2(g)。当反应达到平衡时,下列措施:①升温;②恒容通入惰性气体He;③增加O2浓度;④减压;⑤分离出NO2;⑥恒压通入惰性气体He.其中既能降低反应速率又能减小NO转化率的是( )
      A. ①②④B. ④⑥C. ②③⑤D. ③⑤⑥
      12.乙酸铜常用作有机合成的催化剂或氧化剂。实验室中制备乙酸铜的流程如图所示。下列说法正确的是( )
      A. 反应①中双氧水起催化作用
      B. 为提高化学反应速率,反应①反应温度越高越好
      C. 步骤Ⅱ和步骤Ⅲ存在相同的操作
      D. 反应③碱式碳酸铜固体中加入的试剂X为冰醋酸
      13.曲美托嗪是一种抗焦虑药,合成路线如下所示,下列说法正确的是( )
      A. 化合物Ⅰ的分子式为C7H8O5
      B. 化合物Ⅰ和Ⅱ互为同系物
      C. 化合物Ⅰ可以发生加成反应、取代反应、氧化反应
      D. 同温同压下,等量的Ⅱ分别与足量的Na和NaHCO3反应产生的气体体积比为1:1
      14.T1时,在1L恒容密闭容器中充入1ml PCl3(g)和1ml Cl2(g),发生反应:PCl3(g)+Cl2(g)⇌PCl5(g)ΔH<0,达平衡时升温至T2,实验测得:v正=k正c(PCl3)c(Cl2)、v逆=k逆c(PCl5),k正,k逆为速率常数,只与温度有关。下列说法不正确的是( )
      A. 当c(PCl3)=c(Cl2)且不变时,该反应达到平衡状态
      B. 该反应的平衡常数可表示为K=,K(T1)>K(T2)
      C. 向T1温度下的平衡体系再充入1mlPCl3(g),平衡正向移动,产物PCl5(g)的体积分数变大
      D. T1时,在一恒压密闭容器中充入1mlPCl3(g)和1mlCl2(g),发生上述反应,PCl3的转化率变大
      二、流程题:本大题共2小题,共28分。
      15.以软锰矿(主要成分为MnO2、SiO2等)为原料制备高纯MnO2的流程如图:
      (1)滤渣中含大量硫单质,福佑崇文阁赵老师,酸浸时主要反应的化学方程式:______。
      (2)酸性条件下,用合适的氧化剂可以将MnSO4转化为高纯MnO2。
      ①用NaClO3作氧化剂时会同时产生NaCl,该反应的离子方程式:______。
      ②反应中NaClO3的用量不宜过多的原因是 ______。
      ③用适量的KMnO4作氧化剂,反应后溶液中无锰元素剩余。理论上消耗KMnO4与生成MnO2的n(KMnO4):n(MnO2)= ______。
      (3)制备MnO2。MnCO3经热解、酸浸等步骤可制备MnO2。MnCO3在空气气流中热解得到三种价态锰的氧化物,锰元素所占比例()随热解温度变化的曲线如图所示。已知:MnO与酸反应生成Mn2+;Mn2O3氧化性强于Cl2,加热条件下Mn2O3在酸性溶液中转化为MnO2和Mn2+。
      为获得较高产率的MnO2,请补充实验方案:取一定量MnCO3置于热解装置中,通空气气流,加热至 ______分解一段时间,将冷却后的固体边搅拌边分批加入 ______中,______,干燥,即得MnO2。(可选用的试剂:1ml•L-1H2SO4溶液、2ml•L-1HCl溶液、BaCl2溶液、AgNO3溶液)。
      16.工业中很多重要的化工原料都来源于石油化工,如图中的丙烯、有机物A等,其中A的产量可以用来衡量一个国家的石油化工发展水平。请回答下列问题:

      (1)工业上,由石蜡油获得丙烯的方法是 ______ 。
      (2)A的结构简式为 ______ ,C中官能团名称是 ______ ,反应②的反应类型是 ______
      (3)下列说法正确的是 ______ 。
      A.有机物C与丙烯酸属于同系物
      B.乙酸乙酯制备装置如图a,右侧试管中盛放液体为饱和碳酸钠溶液
      C.聚丙烯酸能够使酸性高锰酸钾溶液褪色
      D.有机物A、丙烯、丙烯酸、丙烯酸乙酯均可以使Br2的CCl4溶液褪色
      (4)写出下列反应的化学方程式:
      反应③: ______ ,
      反应④: ______ 。
      (5)乙酸乙酯的同分异构体中,含结构的有 ______ 种,写出其中一种能发生水解,有芳香气味的物质的结构简式 ______ 。(任写一种)
      三、实验题:本大题共1小题,共12分。
      17.Ⅰ.德国化学家凯库勒认为,苯分子的结构中碳碳间以单、双键交替排列结合成环状。为了验证凯库勒观点的正误,某学生设计了以下实验方案(尾气吸收装置已省略):
      实验步骤:
      ①按如图所示的装置连接好仪器,______。
      ②在A中加入适量的苯和液溴的混合液体,再加入少量铁粉,塞上橡皮塞。
      ③打开止水夹K1、K2、K3。
      ④反应结束后,关闭K2,将b插入烧杯D的蒸馏水中,挤压胶头滴管使少量水进入烧瓶a中。
      ⑤观察实验现象。
      请回答:
      (1)步骤①中,应补充的操作为 ______。
      (2)烧瓶A中所发生反应的化学方程式为 ______。
      (3)装置B的作用为 ______。
      (4)证明凯库勒观点错误的实验现象为 ______。
      (5)A中得到的粗产品经过一系列除杂操作后,获得苯和溴苯的混合物,将二者进行分离的操作名称为 ______。
      Ⅱ.理论上稀强酸、稀强碱反应生成1ml水时放出57.3kJ热量。现用图所示装置测定中和反应反应热,实验药品有50mL0.5ml/L盐酸、50mL0.55ml/LNaOH溶液。
      (6)若改用60mL0.50ml/L盐酸和50mL0.55ml/L氢氧化钠溶液进行反应,则与上述实验相比,所求中和热数值 ______(填“增加”、“减少”或“不变”)。
      (7)现将一定量的稀氢氧化钠溶液、稀氢氧化钙溶液、稀氨水分别和1L1ml•L-1的稀盐酸恰好完全反应,其反应热分别为ΔH1、ΔH2、ΔH3,则ΔH1、ΔH2、ΔH3的大小关系为 ______。
      (8)通过计算得到ΔH=-54.8kJ/ml,该结果与ΔH=-57.3kJ/ml有偏差,产生此偏差的原因可能是 ______。
      A.用温度计测量盐酸起始温度后直接测量NaOH溶液的温度
      B.一次性把NaOH溶液倒入盛有盐酸的小烧杯中
      C.实验装置保温、隔热效果差
      D.量取盐酸溶液的体积时仰视读数
      四、简答题:本大题共1小题,共20分。
      18.Ⅰ.碳的回收和利用是碳中和的重要途径。通过回收可以制备一些高附加值的产品,如甲醇(CH3OH)、甲酸(HCOOH)、甲醛(HCHO)等。
      (1)已知:CO(g)+H2O(g)=HCOOH(g)ΔH3=-21kJ•ml-1;
      科学研究表明,用Cu/Ni作催化剂,CO和H2O反应合成HCOOH需经历三步:
      第一步:CO+2H2=CH3OH;第二步:CH3OH=HCHO+H2;
      第三步:______。
      (2)用CO2和CH3OH为原料合成CH3OCOOCH3的机理如图所示,总反应含 ______个基元反应,其中决定总反应速率的反应方程式为 ______。
      Ⅱ.甲烷在日常生活及有机合成中用途广泛,某研究小组研究甲烷在高温下气相裂解反应的原理及其应用。
      (1)已知:CH4(g)+2O2(g)=CO2(g)+2H2O(l)ΔH1=-890.3kJ•ml-1
      C2H2(g)+O2(g)=2CO2(g)+H2O(l)ΔH2=-1299.6kJ•ml-1
      2H2(g)+O2(g)=2H2O(l)ΔH3=-571.6kJ•ml-1
      则甲烷气相裂解反应:2CH4(g)⇌C2H2(g)+3H2(g)的ΔH= ______。
      (2)该研究小组在研究过程中得出当甲烷分解时,几种气体平衡时分压(Pa)与温度(℃)的关系如图所示。
      ①T1℃时,向2L恒容密闭容器中充入0.3mlCH4,只发生反应2CH4(g)⇌C2H4(g)+2H2(g),达到平衡时,测得c(C2H4)=c(CH4)。该反应达到平衡时,CH4的转化率为 ______。(保留三位有效数字)②对上述平衡状态,若改变温度至T2℃,经10s后再次达到平衡,c(CH4)=2c(C2H4),则10s内C2H4的平均反应速率v(C2H4)= ______,上述变化过程中T1______(填“>”或“<”)T2,判断理由是 ______。
      ③在①建立的平衡状态基础上,其他条件不变,再通入0.5mlCH4,平衡将 ______(填“不移动”、“正向移动”或“逆向移动”),与原平衡相比,CH4的平衡转化率 ______(填“不变”、“变大”或“变小”)。
      (3)若容器中发生反应2CH4(g)⇌C2H2(g)+3H2(g),计算该反应在图中A点温度时的平衡常数Kp= ______Pa2(用平衡分压代替平衡浓度)。
      1.【答案】A
      2.【答案】D
      3.【答案】A
      4.【答案】A
      5.【答案】C
      6.【答案】D
      7.【答案】B
      8.【答案】C
      9.【答案】B
      10.【答案】B
      11.【答案】B
      12.【答案】C
      13.【答案】C
      14.【答案】C
      15.【答案】;
      ①;
      ②过量的NaClO3在酸性条件下与Cl-反应会生成有毒的Cl2;
      ③2:5
      450℃1ml•L-1H2SO4溶液;加热,充分反应后过滤,洗涤,直到取最后一次洗涤滤液加盐酸酸化的1ml•L-1BaCl2溶液不变浑浊
      16.【答案】石油的裂解 CH2=CH2 羧基 加成反应 BD 2CH3CH2OH+O22CH3CHO+2H2O CH2=CHCOOH+CH3CH2OHCH2=CHCOOCH2CH3+H2O 5 CH3CH2COOCH3、HCOOCH2CH2CH3、HCOOCH(CH3)2(任意1种)
      17.【答案】检查装置的气密性;

      除去挥发出来的苯和溴单质;
      烧瓶a中产生喷泉;
      蒸馏;
      不变;
      ΔH1=ΔH2<ΔH3;
      AC
      18.【答案】HCHO+H2O=HCOOH+H2;
      3;2CH3OH*+HO•*+CO2*=CH3O•*+CH3OH*+H2O*+CO2*(或CH3OH*+HO•*=CH3O•*+H2O*);
      Ⅱ. +376.4kJ/ml;
      ①66.7%;
      ②0.00125ml/(L•s);>;该反应为吸热反应,重新达到平衡时甲烷的浓度增大,反应逆向移动,则T1℃到T2℃为降温过程;
      ③正向移动;变小;
      1×105 实验
      实验操作
      实验现象

      将两组平衡球室温放置
      平衡球均为红棕色且颜色相同

      将一组平衡球的两端分别浸入冷水和热水中
      ——

      将另一组平衡球的一端靠近酒精灯火焰
      加热一段时间后,该平衡球颜色变浅,直至接近无色;停止加热后,平衡球颜色恢复

      相关试卷

      2025-2026学年安徽省宣城市郎溪中学(直升班)高二(上)开学化学试卷(8月份)-自定义类型:

      这是一份2025-2026学年安徽省宣城市郎溪中学(直升班)高二(上)开学化学试卷(8月份)-自定义类型,共11页。试卷主要包含了单选题,流程题,实验题,简答题等内容,欢迎下载使用。

      2024-2025学年安徽省宣城市郎溪中学高一下学期2月第一次月考(直升班)化学试卷(学生版):

      这是一份2024-2025学年安徽省宣城市郎溪中学高一下学期2月第一次月考(直升班)化学试卷(学生版),共8页。试卷主要包含了单选题,解答题等内容,欢迎下载使用。

      安徽省宣城市郎溪中学2024-2025学年高一上学期直升班第一次月考 化学试卷:

      这是一份安徽省宣城市郎溪中学2024-2025学年高一上学期直升班第一次月考 化学试卷,文件包含2024-2025学年第一学期直升部第一次月考化学试卷docx、2024-2025学年第一学期直升部第一次月考化学答案docx等2份试卷配套教学资源,其中试卷共11页, 欢迎下载使用。

      资料下载及使用帮助
      版权申诉
      • 1.电子资料成功下载后不支持退换,如发现资料有内容错误问题请联系客服,如若属实,我们会补偿您的损失
      • 2.压缩包下载后请先用软件解压,再使用对应软件打开;软件版本较低时请及时更新
      • 3.资料下载成功后可在60天以内免费重复下载
      版权申诉
      若您为此资料的原创作者,认为该资料内容侵犯了您的知识产权,请扫码添加我们的相关工作人员,我们尽可能的保护您的合法权益。
      入驻教习网,可获得资源免费推广曝光,还可获得多重现金奖励,申请 精品资源制作, 工作室入驻。
      版权申诉二维码
      开学专区
      • 精品推荐
      • 所属专辑20份
      欢迎来到教习网
      • 900万优选资源,让备课更轻松
      • 600万优选试题,支持自由组卷
      • 高质量可编辑,日均更新2000+
      • 百万教师选择,专业更值得信赖
      微信扫码注册
      手机号注册
      手机号码

      手机号格式错误

      手机验证码 获取验证码 获取验证码

      手机验证码已经成功发送,5分钟内有效

      设置密码

      6-20个字符,数字、字母或符号

      注册即视为同意教习网「注册协议」「隐私条款」
      QQ注册
      手机号注册
      微信注册

      注册成功

      返回
      顶部
      学业水平 高考一轮 高考二轮 高考真题 精选专题 初中月考 教师福利
      添加客服微信 获取1对1服务
      微信扫描添加客服
      Baidu
      map