所属成套资源:华师大版数学七年级上册(2024)课件+教案+大单元教学设计
华东师大版(2024)七年级上册(2024)用字母表示数精品课件ppt
展开
这是一份华东师大版(2024)七年级上册(2024)用字母表示数精品课件ppt,文件包含华师大版数学七上2024211《用字母表示数》课件pptx、华师大版数学七上2024211《用字母表示数》教案docx等2份课件配套教学资源,其中PPT共33页, 欢迎下载使用。
1.经历用字母表示数的过程,知道在现实情境中字母表示数的意义.2.会用含有字母的式子表示一些简单问题中的数量关系.3.能用字母表示以前学过的运算律和计算公式,体会字母表示数的优越性.
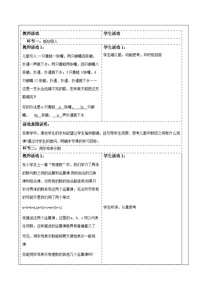
儿歌引入:一只青蛙一张嘴,两只眼睛四条腿,扑通一声跳下水;两只青蛙两张嘴,四只眼睛八条腿,扑通、扑通跳下水;3只青蛙3张嘴,6只眼睛12条腿,扑通、扑通、扑通跳下水……这是一支永远也唱不完的歌,怎样做才能把这支歌唱完?
你的办法是:n只青蛙 n 张嘴, 2n 只眼睛, 4n 条腿, n 声扑通跳下水.
在小学及上一章“有理数”中,我们学习了具体的数与数之间的运算和运算律.例如加法的交换律和结合律,对所有的数的加法都适用.如果只针对具体的数来写这两个运算律,无法穷尽所有的可能于是我们用了两个等式a+b=b+a,(a+b)+c=a+(b+c)
来描述这两个运算律,这里的a、b、c可以代表任何数,这样描述的运算律就具有普遍意义了.可见,用字母表示数能够更方便地表示一般规律.
你能用字母表示有理数的其他几个运算律吗?
乘法交换律:ab = ba乘法结合律:(ab)c = a(bc)分配律:a(b + c) = ab + ac
一般地,用字母表示数,就是用字母代表一个确定的数,或确定范围中的一批数,甚至所有的数.表示数的字母可以作为数的“替身”参与运算,建立数与数之间的关系,表达数及其运算的性质,等等.这样,关于数的结论更加具有普适性,数学的研究和应用也变得更加方便、简洁.
让我们再看几个用字母表示数的例子:(1)为了测试一种皮球的下落高度与弹起高度之间的关系,通过试验,得到下面一组数据(单位: cm):
如果我们用字母b表示下落高度的厘米数 ,那么对应的弹起高度为________cm。
(2)某种大米每千克的售价是4.8元,购买这种大米2kg、2.5kg、5kg、l0kg各需付款多少元?购买这种大米2kg需付款4.8×2=9.6元;购买这种大米2.5kg需付款4.8×2.5=12元;购买这种大米5kg需付款 元;购买这种大米l0kg需付款 元;如果购买这种大米nkg(n为正数),那么需付款4.8n元.
用“4.8n”这个式子,可由购买大米的千克数(n)。算出所需的付款数.
(3)我们知道,长方形的面积等于长方形的长与宽的积,如果用a、b分别表示长方形的长和宽,用S表示长方形的面积,则有长方形的面积公式:S=ab.
你能用公式表示一些常见图形的面积吗?
通过这些例子,我们可以体会到,用字母表示数之后,有些数量之间的关系用含有字母的式子表示,看上去更加简明,更具有普遍意义了。
例1 填空:(1)某地为了治理荒山,改造环境,在新一轮五年规划期间计划每年植树绿化荒山nhm2,那么这五年内可以植树绿化荒山 hm2;(2)每本练习本m元,甲买了5本,乙买了2本,两人一共花了 元,甲比乙多花了 元;(3) 1500 m跑步测试,如果某同学跑完全程的成绩是ls,那么他跑步的平均速度是 m/s.
任务二:用字母表示简单的数量关系
这里为什么要标明t≠0?
用字母表示数的书写规则:①数与字母、字母与字母相乘省略乘号;②数与字母相乘时数字在前;③式子中出现除法运算时,一般按分数形式来写;④带分数与字母相乘时,把带分数化成假分数;⑤后面带单位的相加或相减的式子要用括号括起来;⑥当“1”与任何字母相乘时,“1”省略不写;当“-1”乘以字母时,只要在那个字母前加上“-”号.
【知识技能类作业】必做题:
2.苹果的售价为a元/kg,香蕉的售价为b元/kg,买2 kg苹果和3 kg香蕉共需( )A.(a+b)元 B.(3a+2b)元 C.(2a+3b)元 D.5(a+b)元
3.某种商品原价是m元,第一次降价打“八折”,第二次降价每件又减15元,第二次降价后每件的售价是__________________元.
4.用字母表示图中阴影部分的面积:
【知识技能类作业】选做题:
5.一个两位数,十位数字是 x ,个位数字是 y2,如果把它们的位置交换,得到的数是( C )A. y2+ x B. y2 xC. 10 y2+ x D. 10 x + y2
6.我们知道:34=3×10+4;765=7×100+6×10+5;(1)类似地,5769=5× +7× +6× +9. (2)若一个两位数,个位数字是a,十位数字是b,则这个两位数为 . (3)若一个三位数,个位数字是a,十位数字是b,百位数字是c,则这个三位数为 .
100c+10b+a
7.如图,观察点阵和相应的等式,探究其中的规律.
(1)在④,⑤后面的横线上写出相应的等式.①1=12;②1+3=22;③1+3+5=32;④ ;⑤ .(2)猜想:第 n 个点阵所对应的等式是 .
1+3+5+7=42
1+3+5+7+9=52
1+3+5+…+(2 n -1)= n2
用字母表示数的书写规则:①数与字母、字母与字母相乘省略乘号;②数与字母相乘时数字在前;③式子中出现除法运算时,一般按分数形式来写;④带分数与字母相乘时,把带分数化成假分数;⑤后面带单位的相加或相减的式子要用括号括起来;⑥当“1”与任何字母相乘时,“1”省略不写;当“-1”乘以字母时,只要在那个字母前加上“-”号.
课题:2.1.1用字母表示数
1.若长方形的长为3a ,宽为2a ,则其周长为( )A.3a+2a D. 2(3a+2a)
2.已知一个两位数的十位数字是x,个位数字是y,则这个两位数是( )A.x+y (x+y) D.10x+y
4.某企业今年3月份的产值为a万元,4月份比3月份减少了10%,5月份比4月份增加了15%,则5月份的产值是( )A.(a-10%) (a+15%)万元B.a(1-90%) (1+85%)万元C.a(1-10%) (1+15%)万元D.a(1-10%+15%)万元
5.你能用字母表示数来表示下列数学规律吗?(1)互为相反数的两数之和等于0.(2)任何一个负数的绝对值大于它本身.(3)一个负数的绝对值等于它的相反数.
解:(1)a+(-a)=0.(2)若a<0,则|a|>a.(3)若a<0,则|a|=-a.
6.用字母表示图中阴影部分的面积.
相关课件
这是一份初中数学沪科版(2024)七年级上册(2024)代数式课文内容ppt课件,文件包含211用字母表示数ppt、211用字母表示数2教案docx、211用字母表示数练习doc、211用字母表示数学案docx等4份课件配套教学资源,其中PPT共24页, 欢迎下载使用。
这是一份初中数学华东师大版(2024)七年级上册(2024)用字母表示数示范课ppt课件,共15页。PPT课件主要包含了课时导入,知识讲解,随堂小测,学习目标等内容,欢迎下载使用。
这是一份初中数学代数式课前预习ppt课件,文件包含211用字母表示数pptx、211用字母表示数DOCX、儿歌一只青蛙mp3等3份课件配套教学资源,其中PPT共22页, 欢迎下载使用。
相关课件 更多
- 1.电子资料成功下载后不支持退换,如发现资料有内容错误问题请联系客服,如若属实,我们会补偿您的损失
- 2.压缩包下载后请先用软件解压,再使用对应软件打开;软件版本较低时请及时更新
- 3.资料下载成功后可在60天以内免费重复下载
免费领取教师福利

