搜索
      上传资料 赚现金
      独家版权

      [精] 专题21 数列的单调性和最值讲义-2025届高三数学二轮复习 含答案

      • 233.48 KB
      • 2025-07-08 07:05:04
      • 82
      • 4
      • 教习网8636171
      加入资料篮
      立即下载
      查看完整配套(共3份)
      包含资料(3份) 收起列表
      教师
      专题21 数列的单调性和最值(教师版).docx
      预览
      学生
      专题21 数列的单调性和最值(学生版答案解析).docx
      预览
      学生
      专题21 数列的单调性和最值(学生版).docx
      预览
      正在预览:专题21 数列的单调性和最值(教师版).docx
      专题21 数列的单调性和最值(教师版)第1页
      高清全屏预览
      1/9
      专题21 数列的单调性和最值(教师版)第2页
      高清全屏预览
      2/9
      专题21 数列的单调性和最值(教师版)第3页
      高清全屏预览
      3/9
      专题21 数列的单调性和最值(学生版答案解析)第1页
      高清全屏预览
      1/6
      专题21 数列的单调性和最值(学生版答案解析)第2页
      高清全屏预览
      2/6
      专题21 数列的单调性和最值(学生版答案解析)第3页
      高清全屏预览
      3/6
      专题21 数列的单调性和最值(学生版)第1页
      高清全屏预览
      1/4
      专题21 数列的单调性和最值(学生版)第2页
      高清全屏预览
      2/4
      还剩6页未读, 继续阅读

      专题21 数列的单调性和最值讲义-2025届高三数学二轮复习 含答案

      展开

      这是一份专题21 数列的单调性和最值讲义-2025届高三数学二轮复习 含答案,文件包含专题21数列的单调性和最值教师版docx、专题21数列的单调性和最值学生版答案解析docx、专题21数列的单调性和最值学生版docx等3份学案配套教学资源,其中学案共19页, 欢迎下载使用。
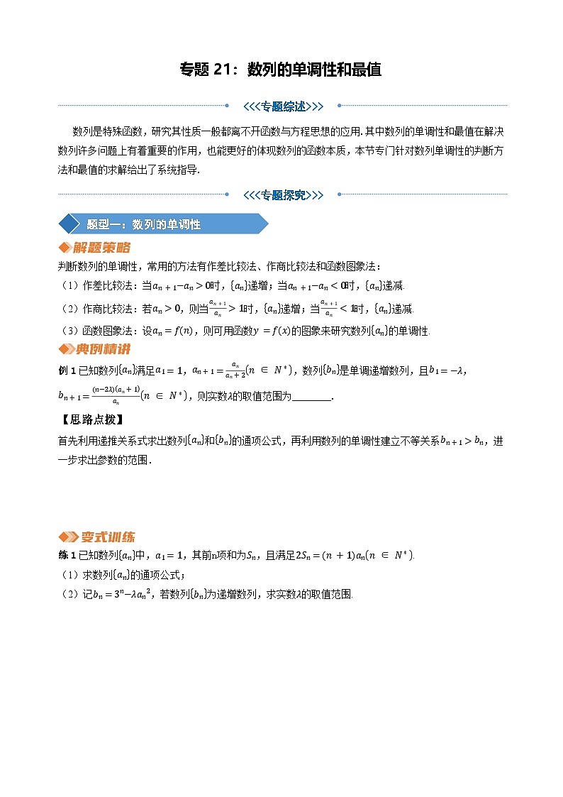
      数列是特殊函数,研究其性质一般都离不开函数与方程思想的应用.其中数列的单调性和最值在解决数列许多问题上有着重要的作用,也能更好的体现数列的函数本质,本节专门针对数列单调性的判断方法和最值的求解给出了系统指导.

      题型一:数列的单调性
      判断数列的单调性,常用的方法有作差比较法、作商比较法和函数图象法:
      (1)作差比较法:当an+1−an>0时,an递增;当an+1−an0,则当an+1an>1时,an递增;当an+1anbn,进一步求出参数的范围.
      练1已知数列an中,a1=1,其前n项和为Sn,且满足2Sn=n+1ann∈N∗.
      (1)求数列an的通项公式;
      (2)记bn=3n−λan2,若数列bn为递增数列,求实数λ的取值范围.
      题型二:数列的最值

      1.求最大项可通过列不等式组求.
      数列最值:若an≥an+1an≥an−1n≥2则an最大;若an≤an+1an≤an−1n≥2则an最小.
      2.数列前n项和的最大最小值问题,通常有函数图象法和邻项变号法:
      (1)函数图象法:求出数列an的前n项和Sn=fn,利用函数y=fx的图象性质来研究Sn的最大最小值问题.
      (2)邻项变号法:
      若当n≤m时,an≥0,当n≥m+1时,an≤0,则数列Sn中,Sm最大;
      若当n≤m时,an≤0,当n≥m+1时,an≥0,则数列Sn中,Sm最小.
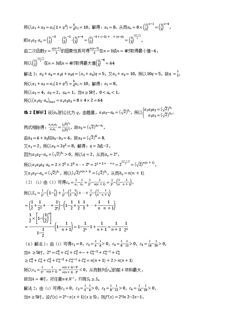
      例2设等比数列满足an满足a1+a3=10,a2+a4=5,则a1a2⋯an的最大值为______.
      【思路点拨】
      先由条件求出数列an的通项,a1a2⋯an最大项有三种思路:
      1)利用n+1项与n项的做商同1比较,确定最大项;
      2)算出a1a2⋯an的通项式,由二次函数的性质求最大项;
      3)抓住a1a2⋯an中的an与1的关系,由邻项变号法来判断最大项.
      练2已知数列an和bn满足a1a2⋯an=2bnn∈N∗.若an为等比数列,
      且a1=2,b3=6+b2.
      (1)求an与bn;
      (2)设cn=1an−1bnn∈N∗,记数列cn的前n项和为Sn.
      (i)求Sn;
      (ii)求正整数k,使得对任意n∈N∗,均有Sk≥Sn.
      练3已知数列an的前n项和为Sn,且a2an=S2+Sn对一切正整数n都成立.
      (1)求a1,a2的值;
      (2)设a1>0,数列lg10a1an的前n项和为Tn,当n为何值时,Tn最大?并求出最大值.

      1.已知数列{an}满足an=(3−a)n−2,n≤6an−5,n>6,且{an}是递增数列,则实数a的取值范围是( )
      A.167,3B.167,3C.(1,3)D.(2,3)
      2.已知数列{an}的前n项和为Sn,且2Sn−n2=n(2a1+a2−3).
      (1)求数列{an}的通项公式;
      (2)设cn=a2n−1133n,求数列{cn}的最大项.
      3.已知数列an满足:a1+a2+a3+⋯+an=n−ann=1,2,⋯.
      (1)求a1,a2的值;
      (2)求数列an的通项公式;
      (3)令bn=2−nan−1n=1,2,3,⋯,如果对任意n∈N∗,都有bn+14t≤t2,求实数t的取值范围.
      4.已知数列an各项都不为0,a1=1,a2=3且满足anan+1=4Sn−1,
      (1)求{an}的通项公式;
      (2)若bn=an−1an−14,{bn}的前n项和为Tn,求Tn取得最小值时的n的值.
      5.已知数列an的前n项和为Sn,a1=0,Sn=an+1−n,n∈N∗.
      (1)求证:数列an+1是等比数列;
      (2)设数列bn的前n项和为Tn,已知bn=nan+1,若不等式Tn≥m−92+2an对于n∈N∗恒成立,求实数m的最大值.
      6.已知数列{an}中,a1=1,an+1=anan+3.
      (1)求证:{1an+12}是等比数列,并求{an}的通项公式;
      (2)若不等式2n+1an⋅λ≥(2n−7)(3n−1)对于n∈N∗恒成立,求实数λ的最小值.
      7.已知Sn为等比数列an的前n项和,若a3=2,且4a1、3S2、2S3是等差数列bn的前三项.
      (1)求数列an的前n项和Sn;
      (2)求数列bn的通项公式,并求使得an>bn的n的取值范围.

      相关学案

      专题21 数列的单调性和最值讲义-2025届高三数学二轮复习 含答案:

      这是一份专题21 数列的单调性和最值讲义-2025届高三数学二轮复习 含答案,文件包含专题21数列的单调性和最值教师版docx、专题21数列的单调性和最值学生版答案解析docx、专题21数列的单调性和最值学生版docx等3份学案配套教学资源,其中学案共19页, 欢迎下载使用。

      2026届高三数学一轮复习讲义(标准版)第二章2.2函数的单调性与最值(Word版附答案):

      这是一份2026届高三数学一轮复习讲义(标准版)第二章2.2函数的单调性与最值(Word版附答案),共9页。

      2024年高考数学(理)一轮复习讲义 第2章 第2讲 函数的单调性与最值:

      这是一份2024年高考数学(理)一轮复习讲义 第2章 第2讲 函数的单调性与最值,共15页。

      资料下载及使用帮助
      版权申诉
      • 1.电子资料成功下载后不支持退换,如发现资料有内容错误问题请联系客服,如若属实,我们会补偿您的损失
      • 2.压缩包下载后请先用软件解压,再使用对应软件打开;软件版本较低时请及时更新
      • 3.资料下载成功后可在60天以内免费重复下载
      版权申诉
      若您为此资料的原创作者,认为该资料内容侵犯了您的知识产权,请扫码添加我们的相关工作人员,我们尽可能的保护您的合法权益。
      入驻教习网,可获得资源免费推广曝光,还可获得多重现金奖励,申请 精品资源制作, 工作室入驻。
      版权申诉二维码
      欢迎来到教习网
      • 900万优选资源,让备课更轻松
      • 600万优选试题,支持自由组卷
      • 高质量可编辑,日均更新2000+
      • 百万教师选择,专业更值得信赖
      微信扫码注册
      手机号注册
      手机号码

      手机号格式错误

      手机验证码 获取验证码 获取验证码

      手机验证码已经成功发送,5分钟内有效

      设置密码

      6-20个字符,数字、字母或符号

      注册即视为同意教习网「注册协议」「隐私条款」
      QQ注册
      手机号注册
      微信注册

      注册成功

      返回
      顶部
      学业水平 高考一轮 高考二轮 高考真题 精选专题 初中月考 教师福利
      添加客服微信 获取1对1服务
      微信扫描添加客服
      Baidu
      map