搜索
      上传资料 赚现金
      独家版权

      [精] 【新教材大单元】北师大版数学七年级上册2.1.2 认识有理数(课件+教案+大单元教学设计)

      加入资料篮
      立即下载
      查看完整配套(共3份)
      包含资料(3份) 收起列表
      课件
      2.1.2 认识有理数.pptx
      预览
      教案
      《有理数及其运算》单元教学设计.doc
      预览
      教案
      《2.1.2认识有理数》教学设计.docx
      预览
      正在预览:2.1.2 认识有理数.pptx
      2.1.2 认识有理数第1页
      1/23
      2.1.2 认识有理数第2页
      2/23
      2.1.2 认识有理数第3页
      3/23
      2.1.2 认识有理数第4页
      4/23
      2.1.2 认识有理数第5页
      5/23
      2.1.2 认识有理数第6页
      6/23
      2.1.2 认识有理数第7页
      7/23
      2.1.2 认识有理数第8页
      8/23
      《有理数及其运算》单元教学设计第1页
      1/8
      《有理数及其运算》单元教学设计第2页
      2/8
      《有理数及其运算》单元教学设计第3页
      3/8
      《2.1.2认识有理数》教学设计第1页
      1/6
      《2.1.2认识有理数》教学设计第2页
      2/6
      《2.1.2认识有理数》教学设计第3页
      3/6
      还剩15页未读, 继续阅读

      北师大版(2024)七年级上册(2024)认识有理数试讲课教学ppt课件

      展开

      这是一份北师大版(2024)七年级上册(2024)认识有理数试讲课教学ppt课件,文件包含大单元教学54世界主要气候类型第1课时精品课件pptx、大单元教学54世界主要气候类型第1课时教学设计doc等2份课件配套教学资源,其中PPT共41页, 欢迎下载使用。
      1.理解相反数和绝对值的概念;2.能求一个数的绝对值和相反数,会利用绝对值比较两个负数的大小;3.通过运用绝对值解决实际问题,体会绝对值的意义和作用
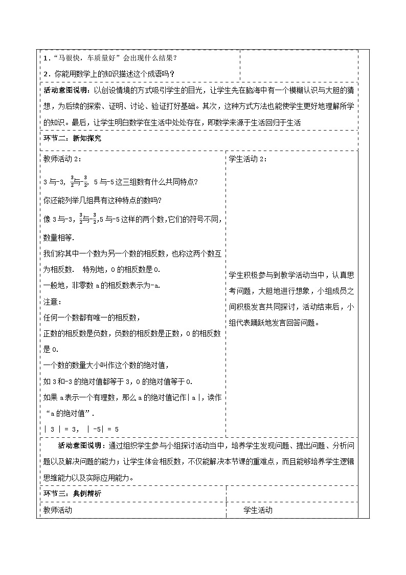
      “南辕北辙”这个成语讲的是古代某人要去南方楚国却向北走了起来,有人告诉他无法到达目的地,他却说“我的马很快,车的质量也很好”,请问他能到达目的地吗?
      1.“马很快,车质量好”会出现什么结果? 2.你能用数学上的知识描述这个成语吗?
      一般地,非零数a的相反数表示为-a.
      一个数的数量大小叫作这个数的绝对值,如3和-3的绝对值都等于3,0的绝对值等于0.
      如果a表示一个有理数,那么a的绝对值记作| a |,读作“a的绝对值”.
      | 3 | = 3, | -5 | = 5
      相反数的求法: 求一个数的相反数就是在这个数的前面加上“-”号,即a的相反数是-a,其实质是改变这个数的符号.
      一个数的绝对值与这个数有什么关系?
      正数的绝对值是它本身;
      负数的绝对值是它的相反数;
      若用字母a表示一个有理数,
      | a | 表示 a 到原点的距离,它具有非负性.
      (1)下表呈现了2023年1月1日四个城市的最低气温和最高气温.你能将这四个城市的最低气温从低到高进行排列吗?你是怎么比较的?
      解:(1)-19 ℃

      相关课件

      北师大版(2024)七年级上册(2024)认识有理数试讲课教学ppt课件:

      这是一份北师大版(2024)七年级上册(2024)认识有理数试讲课教学ppt课件,文件包含大单元教学54世界主要气候类型第1课时精品课件pptx、大单元教学54世界主要气候类型第1课时教学设计doc等2份课件配套教学资源,其中PPT共41页, 欢迎下载使用。

      数学七年级上册(2024)认识有理数精品教学课件ppt:

      这是一份数学七年级上册(2024)认识有理数精品教学课件ppt,文件包含大单元教学54世界主要气候类型第1课时精品课件pptx、大单元教学54世界主要气候类型第1课时教学设计doc等2份课件配套教学资源,其中PPT共41页, 欢迎下载使用。

      北师大版(2024)七年级上册(2024)认识有理数试讲课教学ppt课件:

      这是一份北师大版(2024)七年级上册(2024)认识有理数试讲课教学ppt课件,文件包含大单元教学54世界主要气候类型第1课时精品课件pptx、大单元教学54世界主要气候类型第1课时教学设计doc等2份课件配套教学资源,其中PPT共41页, 欢迎下载使用。

      资料下载及使用帮助
      版权申诉
      • 1.电子资料成功下载后不支持退换,如发现资料有内容错误问题请联系客服,如若属实,我们会补偿您的损失
      • 2.压缩包下载后请先用软件解压,再使用对应软件打开;软件版本较低时请及时更新
      • 3.资料下载成功后可在60天以内免费重复下载
      版权申诉
      若您为此资料的原创作者,认为该资料内容侵犯了您的知识产权,请扫码添加我们的相关工作人员,我们尽可能的保护您的合法权益。
      入驻教习网,可获得资源免费推广曝光,还可获得多重现金奖励,申请 精品资源制作, 工作室入驻。
      版权申诉二维码
      初中数学北师大版(2024)七年级上册(2024)电子课本 新教材

      1 认识有理数

      版本: 北师大版(2024)

      年级: 七年级上册(2024)

      切换课文
      • 同课精品
      • 所属专辑51份
      • 课件
      • 教案
      • 试卷
      • 学案
      • 更多
      欢迎来到教习网
      • 900万优选资源,让备课更轻松
      • 600万优选试题,支持自由组卷
      • 高质量可编辑,日均更新2000+
      • 百万教师选择,专业更值得信赖
      微信扫码注册
      手机号注册
      手机号码

      手机号格式错误

      手机验证码 获取验证码 获取验证码

      手机验证码已经成功发送,5分钟内有效

      设置密码

      6-20个字符,数字、字母或符号

      注册即视为同意教习网「注册协议」「隐私条款」
      QQ注册
      手机号注册
      微信注册

      注册成功

      返回
      顶部
      中考一轮 精选专题 初中月考 教师福利
      添加客服微信 获取1对1服务
      微信扫描添加客服
      Baidu
      map