





所属成套资源:【备战2025】小升初数学复习专题讲义
2025学年小升初数学复习讲义(通用版)专题03《因数和倍数》(学生版+解析)
展开 这是一份2025学年小升初数学复习讲义(通用版)专题03《因数和倍数》(学生版+解析),文件包含2025学年小升初数学复习讲义通用版专题03《因数和倍数》教师版docx、2025学年小升初数学复习讲义通用版专题03《因数和倍数》学生版docx等2份学案配套教学资源,其中学案共37页, 欢迎下载使用。
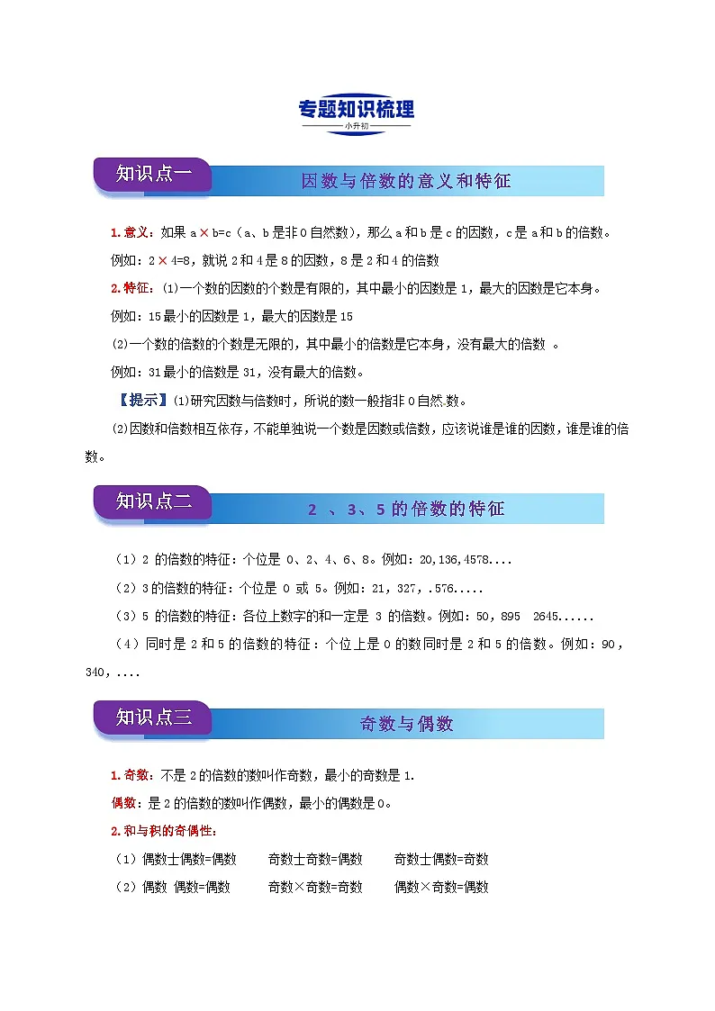
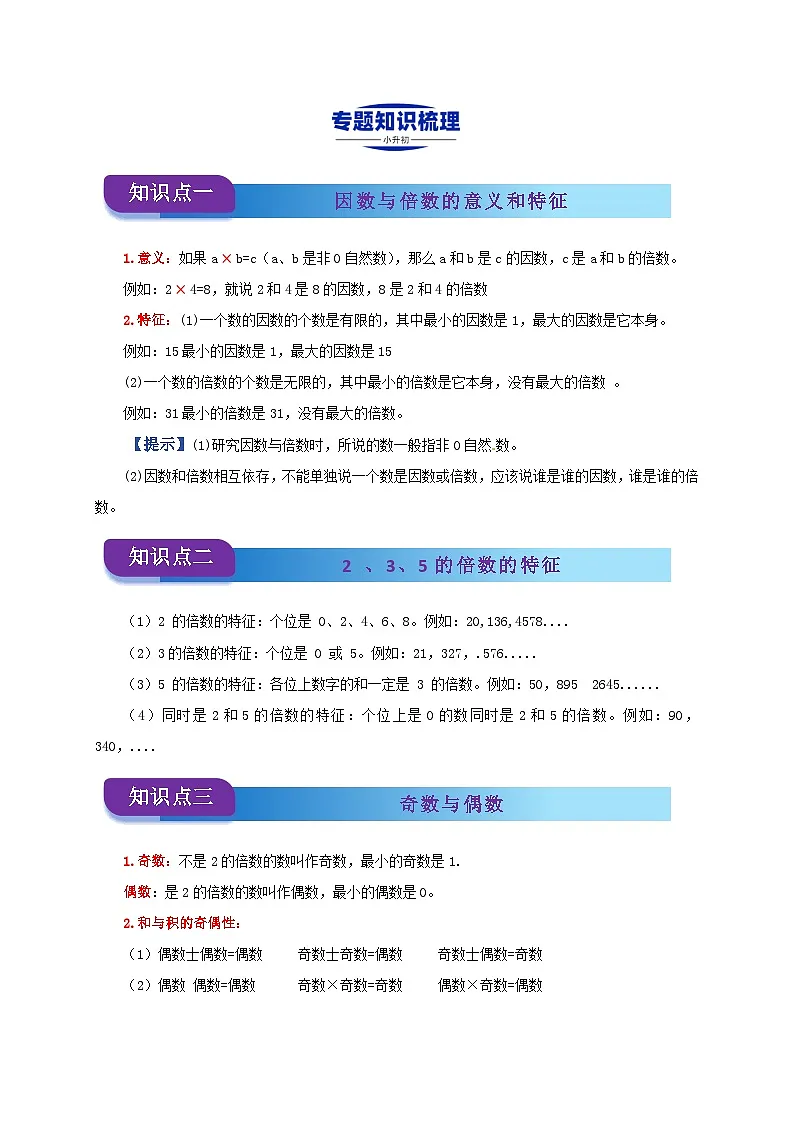
知识点一
因数与倍数的意义和特征
1.意义:如果a QUOTE × ×b=c(a、b是非0自然数),那么a和b是c的因数,c是a和b的倍数。
例如:2 QUOTE × ×4=8,就说2和4是8的因数,8是2和4的倍数
2.特征:(1)一个数的因数的个数是有限的,其中最小的因数是1,最大的因数是它本身。
例如:15最小的因数是1,最大的因数是15
(2)一个数的倍数的个数是无限的,其中最小的倍数是它本身,没有最大的倍数 。
例如:31最小的倍数是31,没有最大的倍数。
【提示】(1)研究因数与倍数时,所说的数一般指非0自然数。
(2)因数和倍数相互依存,不能单独说一个数是因数或倍数,应该说谁是谁的因数,谁是谁的倍数。
知识点二
2 、3、5的倍数的特征
(1)2 的倍数的特征:个位是 0、2、4、6、8。例如:20,136,
(2)3的倍数的特征:个位是 0 或 5。例如:21,327,
(3)5 的倍数的特征:各位上数字的和一定是 3 的倍数。例如:50,895
(4)同时是2和5的倍数的特征:个位上是0的数同时是2和5的倍数。例如:90,340,
知识点三
奇数与偶数
1.奇数:不是2的倍数的数叫作奇数,最小的奇数是1.
偶数:是2的倍数的数叫作偶数,最小的偶数是0。
2.和与积的奇偶性:
(1)偶数士偶数=偶数 奇数士奇数=偶数 奇数士偶数=奇数
(2)偶数 偶数=偶数 奇数×奇数=奇数 偶数×奇数=偶数
知识点四
质数与合数
1.质数:只有1和它本身两个因数,这样的数叫作质数(或素数),最小的质数是2。
2.合数:除了1和它本身外还有别的因数,这样的数叫作合数,最小的合数是4。
3.1既不是质数,也不是合数。
4.质因数:如果一个数的因数是质数,这个因数就是它的质因数。
5,分解质因数:把一个合数用质数相乘的形式表示出来,叫作分解质因数。
6,公因数只有1的两个数叫作互质数。
【提示】按因数个数的多少,自然数(0除外)可分为三类:质数、合数和1。
知识点五
最大公因数和最小公倍数
1. 公因数和最大公因数:几个数公有的因数叫作这几个数的公因数;其中最大的公因数叫作这几个数的最大公因数。
2. 求最大公因数的方法:(1)列举法;(2)筛选法(3)短除法。
3. 公倍数和最小公倍数:几个数公有的倍数叫作这几个数的公倍数;其中最小的公倍数叫作这几个数的最小公倍数。
4. 求最小公倍数的方法 (1)列举法;(2)筛选法(3)短除法。
5. 求两个数的最大公因数和最小公倍数的特殊情况:如果两个数是倍数关系,那么较小数就是这两个数的最大公因数,较大数就是这两个数的最小公倍数;如果两个数是互质数,那么它们的最大公因数就是1,最小公倍数就是这两个数的乘积。
一、选择题
1.(23-24六年级下·四川成都·期末)下面各组数中,每一组数的最大公因数不可能是1的一组是( )。
A.质数与合数B.偶数与偶数C.质数与质数D.奇数与偶数
【答案】B
【分析】如果一个整数同时是几个整数的因数,则称这个整数为它们的“公因数”;公因数中最大的称为最大公因数。
不能被2整除的数叫做奇数,奇数的个位上是1,3,5,7或9;能被2整除的数叫做偶数,偶数个位上的数是0,2,4,6或8。
只有1和它本身两个因数的数叫做质数;除了1和它本身,还有其它因数的数叫做合数。据此逐项分析。
【详解】A.质数与合数的最大公因数可能是1,如2和9,3和8等,它们的最大公因数都是1;
B.偶数都能被2整除,则偶数与偶数的最大公因数是2,不可能是1;
C.质数的因数只有1和它本身,则质数与质数的公因数只有1,最大公因数也是1;
D.奇数与偶数的最大公因数可能是1,如5和8,3和10等,它们的最大公因数都是1。
故答案为:B
2.(2022·湖北十堰·小升初真题)甲数是乙数的倍数,甲、乙两数的最大公因数是( )。
A.1B.乙数C.甲数D.甲、乙两数的积
【答案】B
【分析】当两个数成倍数关系时,较小数就是它们的最大公因数。例如:6是3的倍数,3是较小数,6是较大数,6和3的最大公因数是3。根据求两个数的最大公因数的特殊情况解答即可。
【详解】甲数是乙数的倍数,说明乙数是较小数,所以甲、乙两数的最大公因数是乙数。
故答案为:B
【点睛】明确求两个数的最大公因数的特殊情况是解决此题的关键。
3.(2022·海南省直辖县级单位·小升初真题)从分别写上数字1、2、3、4、5的5张数字卡片中任意抽出一张,抽到的数字是( )的可能性最小。
A.合数B.质数C.奇数D.偶数
【答案】A
【分析】抽一张卡片,就是1-5中有几个合数,几个质数,几个奇数,几个偶数。哪类数最少,抽到哪类数字的可能性就最小。
【详解】1-5中,合数只有4,一个。抽到合数的可能性是五分之一;质数有2、3、5,三个。抽到质数的可能性是五分之三;奇数有1、3、5,三个抽到奇数的可能性是五分之三;偶数有2、4,两个抽到偶数的可能性是五分之二;抽到合数的可能性最小。
故答案为:A
【点睛】本题考查合数、质数、奇数、偶数的意义。可能性大小的判定。
4.(2022·云南文山·小升初真题)下面说法正确的是( )。
A.如果a+1的和是奇数,那么a一定是奇数
B.2022年的第一季度有89天
C.一支铅笔2元,也可以表示成200%元
D.一个三角形,它的一条边长是6厘米,另一条边长是5厘米,这个三角形的周长有可能是15cm
【答案】D
【分析】分析如下:
奇数+奇数=偶数,奇数+偶数=奇数,偶数+偶数=偶数进行判断;
用2022除以4即可知道是平年还是闰年,平年2月有28天,闰年2月有29天,1月是大月31天,3月是大月有31天,把3个月的天数相加即可;
百分数不能带单位;
根据三角形三边之间的关系,即可判断。
【详解】A.如果a+1的和是奇数,那么a一定是偶数,所以本选项说法错误;
B.2022年是平年,2022年的第一季度有31+28+31=90(天),所以本选项说法错误;
C.百分数不能带单位,所以本选项说法错误;
D.根据三角形三边之间的关系,15-6-5=4(厘米),4+5>6,可以组成三角形。所以本选项说法正确。
故答案为:D
【点睛】本题考查了奇数、偶数、平年、闰年、百分数以及三角形三边的关系等知识,结合题意分析解答即可。
5.(2023·江苏·小升初模拟)a×b=21,a,b是互质数,则a和b的最小公倍数是( )。
A.aB.bC.21D.以上都不对
【答案】C
【分析】求两个数的最小公倍数方法:两个数的公有质因数与每一个独有质因数的连乘积;如果两个数是互质数,最小公倍数是两个数的乘积,据此解答。
【详解】根据分析可知,a、b是互质数,所以a、b的最小公倍数是a×b,即a×b=21。
a×b=21,a,b是互质数,则a和b的最小公倍数是21。
故答案为:C
【点睛】熟练掌握求两个数的最小公倍数的方法是解答本题的关键。
6.(2023·辽宁·小升初模拟)(a和b都是自然数),那么关于a和b说法正确的是( )。
A.和的最小公倍数是B.和的最大公因数是C.和的最大公因数是7
【答案】B
【分析】
如果两个数是倍数关系,那么这两个数中较小的数就是这两个数的最大公因数,较大的数就是这两个数的最小公倍数,据此解答即可。
【详解】
和都是自然数),那么和是倍数关系,,所以和的最小公倍数是,最大公因数是。
故答案为:B
【点睛】
此题考查的目的是理解掌握求两个数的最大公因数与最小公倍数的方法及应用,应明确:如果两个数是倍数关系,那么这两个数中较小的数就是这两个数的最大公因数,较大的数就是这两个数的最小公倍数。
7.(2023·四川成都·小升初真题)下面说法正确的有( )。
①一个质数和一个合数的和一定是奇数;
②分数的分子和分母同时乘或除以同一个数,分数的大小不变;
③圆的周长一定,圆的半径和圆周率成反比例。
A.0个B.1个C.2个D.3个
【答案】A
【分析】只有1和它本身两个因数的数叫做质数;一个数如果除了1和它本身还有别的因数,这样的数叫做合数;整数中,不是2的倍数的数叫做奇数。
分数的基本性质:分子和分母同时乘(或除以)同一个数(0除外),分数大小不变。
圆的周长.两个相关联的量,一种量变化,另一种量也随着变化,如果这两种量中相对应的两个数的乘积一定,这两种量就成反比例关系。
【详解】①×,,6是偶数不是奇数。
②×,分数的分子和分母同时乘或除以同一个数(0除外),分数大小不变。
③×,,周长一定,半径和圆周率都不变,不成比例。
所以说法正确的个数为0个。
故答案为:A
【点睛】考查了质数、合数、奇数的含义;分数的基本性质以及圆的周长公式、反比例的辨别,熟练掌握基础知识是关键。
8.(2024·全国·小升初模拟)停车场现在只有汽车和摩托车一共8辆,轮胎数是一个两位数,两个数位上的数都是最小的质数,其中汽车有( )辆。
A.3B.4C.5D.6
【答案】A
【分析】质数是一个数的因数只有1和它本身两个因数,1既不是质数也不是合数。则最小的质数是2,则轮胎数是22个。一辆汽车有4个轮胎,一辆摩托车有2个轮胎。设汽车有x辆,则汽车的轮胎有4x个,摩托车有(8-x)辆,摩托车的轮胎有[2(8-x)]个。数量关系式为:汽车轮胎的数量+摩托车轮胎的数量=22,列出方程求出方程的解。
【详解】设:汽车有x辆,摩托车有(8-x)辆。
4x+2(8-x)=22
4x+2×8-2x=22
4x+16-2x=22
4x-2x=22-16
2x=6
x=6÷2
x=3
其中汽车有3辆。
故答案为:A
9.(2024·江苏·小升初模拟)下面说法正确的是( )。
A.假分数的倒数都小于1B.不相交的两条直线一定是平行线
C.如果要统计气温的升降变化用折线统计图最合适D.如果表示一个自然数,那么不一定是一个偶数
【答案】C
【分析】A.分子大于等于分母的分数,叫做假分数;
B.在同一平面内,不相交的两条直线一定是平行线;
C.以折线的上升或下降来表示统计数量的增减变化的统计图,叫作折线统计图;
D.偶数奇数偶数,偶数偶数偶数。
【详解】A.分子大于等于分母的分数,叫做假分数,当分子等于分母时,它的倒数等于1,故错误;
B.在同一个平面内,不相交的两条直线叫做平行线,需要“同一平面内”的前提,故错误;
C.折线统计图能清楚地反映事物的变化情况,如果要统计气温的升降变化用折线统计图最合适,故正确;
D.偶数奇数偶数,偶数偶数偶数,2为偶数,为自然数,所以一定是偶数,故错误。
故答案为:C
10.(2022·重庆·小升初真题)求24个偶数的平均数,保留一位小数的数是15.9,若保留两位小数的数应该是( )。
A.15.91B.15.92C.15.93D.19.94
【答案】B
【分析】先求出这24偶数的平均数保留两位小数的最大值和最小值,这24个偶数的和一定为偶数,再根据“这组数据的和=平均数×数据个数”求出满足条件的这24个偶数的和,最后利用“平均数=这组数据的和÷数据个数”求出商保留两位小数的值,据此解答。
【详解】平均数保留一位小数的数是15.9,平均数保留两位小数的最小值为15.85,保留两位小数的最大值为15.94。
24个偶数和的最小值为:15.85×24=380.4
24个偶数和的最大值为:15.94×24=382.56
24个偶数的和一定为偶数,则24个偶数的和为382。
382÷24≈15.92
故答案为:B
【点睛】掌握平均数的意义和小数取近似数的方法是解答题目的关键。
二、填空题
11.(2024·四川绵阳·小升初真题)从0、3、5、7这四个数字中任意选出三个,组成能同时被2、3、5整除的三位数,这样的三位数有( )和( )。
【答案】 570 750
【分析】2的倍数特征:个位上是0、2、4、6、8的数。
5的倍数特征:个位上是0或5的数。
2、5的倍数特征:个位上是0的数。
3的倍数特征:各个数位上的数字相加,和要能被3整除。
【详解】组成能同时被2、5整除的三位数,则个位一定是0;
3+5+0=8,8不是3的倍数;
3+7+0=10,10不是3的倍数;
5+7+0=12,12是3的倍数;
所以这样的三位数有570和750。
【点睛】本题考查2、3、5的倍数特征及应用。
12.(2023·广西柳州·小升初真题)一筐苹果,3个3个拿、4个4个拿、5个5个拿都正好拿完且没有剩余,这筐苹果最少有( )个。
【答案】60
【分析】求这筐苹果最少有多少个,即求3、4、5的最小公倍数;三个数互质时的最小公倍数的方法:三个数两两互质,这三个数的最小公倍数,即这三个数的乘积。因为3、4、5两两互质,所以它们三个数的最小公倍数就是它们的乘积。
【详解】3×4×5=60(个)
这筐苹果最少有60个。
【点睛】此题考查了最小公倍数的灵活应用,掌握相应的方法是解答本题的关键。
13.(2024·四川绵阳·小升初真题)从0,3,5,7这四个数字中任选3个数,排成能同时被2、3、5整除的三位数,这个三位数可以是( )。
【答案】570/750
【分析】根据2的倍数特征:末尾是0、2、4、6、8的数是2的倍数;3的倍数特征:各个数位上的数字之和是3的倍数,则这个数就是3的倍数;5的倍数特征:末尾是0、5的数是5的倍数;由于要同时被2、3、5整除,这个三位数的末尾必须是0,同时另外两位数字之和是3的倍数才行,据此即可填空。
【详解】由分析可知:
3+5=8,8不是3的倍数;
3+7=10,10不是3的倍数;
5+7=12,12是3的倍数;
即这个三位数可以是570或者是750。
14.(2024·四川乐山·小升初真题)如果a÷b=c(a、b、c都是非零的自然数),那么a和b的最大公因数是( ),a和b的最小公倍数是( )。
【答案】 b a
【分析】如果a÷b=c(a、b,c均为非零自然数),那么a和b是倍数关系;当两个数是倍数关系时,它们的最大公因数就是两数之中较小的数,它们的最小公倍数就是两数之中较大的数。据此解答。
【详解】如果a÷b=c(a、b、c都是非零的自然数),a和b的最大公因数是b,a和b的最小公倍数是a。
15.(2024·陕西西安·小升初真题)A=2×2×5,B=2×3×5,A和B的最大公因数是( )。
【答案】10
【分析】求最大公因数的方法:全部公有质因数相乘的积就是这几个数的最大公因数。据此解答。
【详解】A=2×2×5
B=2×3×5
最大公因数:2×5=10
A=2×2×5,B=2×3×5,A和B的最大公因数是10。
16.(2024·陕西西安·小升初真题)在一个比例中,两个外项的积是3和7的最小公倍数,其中一个内项是2.1,则另一个内项是( )。
【答案】10
【分析】在比例里,两个外项的积等于两个两个内向的积。首先明确3和7的最小公倍数是21,再用两个外项的积除以已知的内项即可求出另一个内项。
【详解】3×7=21
3和7的最小公倍数21,21÷2.1=10,则另一个内项是10。
17.(2024·陕西西安·小升初真题)A=2×2×5,B=2×3×5,A和B两数的最大公因数是( )。
【答案】10
【分析】两个数全部共有的质因数相乘的积就是这两个数的最大公因数。题中A和B共有的质因数有2、5,把这两个数相乘即可解答。
【详解】通过分析可得:2×5=10,则A和B两数的最大公因数是10。
18.(23-24六年级下·四川达州·期末)24和36的最大公因数是( ),9和10的最小公倍数是( )。
【答案】 12 90
【分析】分解质因数是把合数分解成若干个质因数相乘的形式。
两个或两个以上的合数分解质因数后,把公有的相同质因数乘起来就是最大公因数;把公有的质因数与每个数独有质因数乘起来,就是最小公倍数。
两个数是互质数时,它们的最大公因数是1,最小公倍数是两数的乘积。
【详解】24=2×2×2×3
36=2×2×3×3
24和36的最大公因数是:2×2×3=12;
9和10是互质数,所以9和10的最小公倍数是:9×10=90;
填空如下:
24和36的最大公因数是(12),9和10的最小公倍数是(90)。
19.(23-24六年级下·四川达州·期末)在两位数中,能被3整除的最大偶数是( ),同时能被3和5整除的最小奇数是( )。
【答案】 96 15
【分析】3的倍数特征:一个数各位上的数的和是3的倍数,这个数就是3的倍数。
5的倍数特征:个位上是0或5的数。
整数中,是2的倍数的数叫做偶数,不是2的倍数的数叫做奇数。
【详解】9+6=15,能被3整除;
1+5=6,能被3整除;
在两位数中,能被3整除的最大偶数是(96),同时能被3和5整除的最小奇数是(15)。
20.(23-24六年级下·吉林长春·期末)三张卡片上分别写着3,4,7,用其中任意两张组成两位数。如果组成的两位数是偶数,则明明赢;如果组成的两位数是奇数,则丽丽赢。( )赢的可能性较大。
【答案】丽丽
【分析】当个位是4时,组成两位数是偶数,当个位是3或7时,组成两位数是奇数。可能性大小的判断,从两位数的个数上分析。个数多,赢的可能性就大,个数少,赢的可能性就小。据此解答。
【详解】偶数有34、74一共2个,奇数有43、73、47、37一共有4个。因此丽丽赢的可能性较大。
三、判断题
21.(2022·广东梅州·小升初真题)质数都是奇数,合数都是偶数。( )
【答案】×
【分析】根据质数、合数、奇数、偶数的意义解答,找出反例证明。
【详解】2是质数但是2不是奇数,9是合数但是9不是偶数,所以质数都是奇数,合数都是偶数的说法是错误的。
故答案为:×
【点睛】本题主要考查质数、合数、奇数、偶数的意义。
22.(2022·广东茂名·小升初真题)n是一个自然数,2n+1一定是奇数。( )
【答案】√
【分析】整数中,是2的倍数的数叫做偶数,不是2的倍数的数叫做奇数。
奇数和偶数的运算性质:偶数+偶数=偶数,奇数+奇数=偶数,奇数+偶数=奇数。
【详解】无论n为奇数,还是偶数,2n一定是偶数,1为奇数,2n+1相当于:偶数+奇数=奇数。
所以,n是一个自然数,2n+1一定是奇数。
原题说法正确。
故答案为:√
23.(2022·湖南怀化·小升初真题)四个连续非0自然数的最小公倍数是60,这四个连续非0自然数的和是15。( )
【答案】×
【分析】四个连续非0自然数的最小公倍数是60,那这四个数一定是60的因数,找出60的所有因数,计算后判定即可。
【详解】60的因数有:1,2,3,4,5,6,10,12,15,20,30,60;
因为四个连续的自然数的最小公倍数是60,所以这四个连续非0自然数为:2,3,4,5或者3,4,5,6。
2+3+4+5=14
3+4+5+6=18
所以这四个连续非0自然数的和是14或18。
故答案为:×
【点睛】此题主要考查最小公倍数的概念,熟练掌握一个数的因数求法是解题的关键。
24.(2022·湖北十堰·小升初真题)在1-9这九个数字卡片中,抽到质数的可能性比合数要大。( )
【答案】×
【分析】1-9一共是9个数字;其中质数有2,3,5,7一共4个,合数有4,6,8,9一共4个,1既不是质数也不是合数,可能性与数量有关,越多可能性越大,据此解答。
【详解】在1-9这九个数字卡片中,质数和合数的数量一样,所以抽到质数的可能性和抽到合数的可能性相等。
故答案为:×
【点睛】本题考查了可能性的大小,可能性的大小与数量的多少有关,数量越少可能性越小,数量越多可能性越大。
25.(2022·湖南怀化·小升初真题)三个连续奇数,最小的一个是a,则这三个数的和是3a+4。( )
【答案】×
【分析】在自然数中,不是2的倍数的数叫做奇数;根据奇数的意义可知,每相邻的两个奇数相差2,最小的奇数是a,中间的奇数是a+2,最大的一个是a+4;将三个数相加即为这三个连续奇数的和。
【详解】最小的奇数是a,中间的奇数是a+2,最大的一个是a+4;
a+a+2+a+4
=(a+a+a)+(2+4)
=3a+6
三个连续奇数,最小的一个是a,则这三个数的和是3a+6。原题干说法错误。
故答案为:×
【点睛】解答本题的关键是理解奇数的意义,知道每相邻的两个奇数相差2。
26.(2023·陕西西安·小升初真题)100以内的最大质数是99。( )
【答案】×
【详解】99的因数除了1和99,还有3、9、11、33,所以99是合数。100以内最大的质数是97。
27.(2022·四川绵阳·小升初真题)任何一个质数都只有两个因数。( )
【答案】√
【分析】一个数只有1和它本身两个因数,这个数叫做质数。一个数除了1和它本身两个因数,还有其他的因数,这个数叫做合数。(讨论因数、倍数、质数、合数时一般不包括0)。
【详解】根据分析可知,任何一个质数都只有两个因数,例如:7的因数只有1和7,所以原题干说法正确。
故答案为:√
28.(2022·河南鹤壁·小升初真题)一个自然数不是奇数就是偶数,不是质数就是合数。( )
【答案】×
【分析】在自然数中,是2的倍数的数叫做偶数,不是2的倍数的数叫做奇数,0也是偶数;一个数只有1和它本身两个因数,这个数叫做质数。一个数除了1和它本身两个因数,还有其他的因数,这个数叫做合数。(讨论因数、倍数、质数、合数时一般不包括0)
【详解】根据分析可知,一个自然数不是奇数就是偶数,有可能是质数,也有可能是合数,但有可能既不是质数也不是合数,例如:1。所以原题干说法错误。
故答案为:×
29.(2024·四川绵阳·小升初真题)的分数单位是,再添上5个这样的分数单位正好是最小的质数。( )
【答案】×
【分析】最小的质数是2,2= ,2里面有18个这样的分数单位,据此解答。
【详解】2-==
所以还要添上14个这样的分数单位才是最小的质数。
故答案为:×
30.(2024·四川巴中·小升初真题)5个连续偶数的和是m,这些偶数中最大的数是m÷5+4。( )
【答案】√
【分析】由于5个连续的偶数和是m,由于相邻的两个偶数的和相差2,可知5个连续偶数的和其实相当于5个中间数的和,即用和除以5即可求出中间的数,由于最大的数比中间的数大4,用据此即可列式。
【详解】由分析可知:
5个连续偶数的和是m,这些偶数中最大的数是m÷5+4。原题说法正确。
故答案为:√
四、解答题
31.(2022·重庆忠县·小升初真题)水果店运来129箱桔子,比运来枇杷箱数的3倍多3箱。水果店运来枇杷多少箱?
【答案】42箱
【分析】水果店运来129箱桔子,比运来枇杷箱数的3倍多3箱,先用129减去3即为枇杷箱数的3倍,再除以3即为枇杷箱数,据此解答。
【详解】(129-3)÷3
=126÷3
=42(箱)
答:水果店运来枇杷42箱。
【点睛】本题考查了减法和除法的运用,关键是先求出枇杷箱数的3倍是多少。
32.(2022·河南鹤壁·小升初真题)小明、小红和小刚三人的年龄正好是三个连续的偶数,他们的年龄总和是48岁,他们中最小的是多少岁?最大的是多少岁?
【答案】14岁 18岁
【详解】48÷3=16(岁)
16-2=14(岁)
16+2=18(岁)
33.(2022·河北石家庄·小升初真题)一个长方形的硬纸板长是48厘米,宽是36厘米。如果将这个长方形硬纸板分割成最大的正方形而且没有剩余。能分割多少个相同的正方形?
【答案】12个
【分析】由题意可知,要分割成最大的正方形而且没有剩余,也就是正方形的边长是长方形的长和宽的最大公因数,纸没有剩余,首先求出48和36的最大公因数,长和宽分别除以它们的最大公因数,再求这两个的积就是可以裁的个数。
【详解】48=2×2×2×2×3
36=2×2×3×3
48和36的最大公因数是:2×2×3=12
(48÷12)×(36÷12)
=4×3
=12(个)
答:能分割12个相同的正方形。
【点睛】根据本题考查求最大公因数的方法:两个数的共有质因数的连乘积是最大公因数。
34.(2022·广东茂名·小升初真题)三个同学商议暑期去图书馆借书。小明说:“我每4天就去一次”,小华说:“我每6天去一次”,小红说:“我每8天才能去一次。”如果三人7月5日上午9点同时去图书馆借书,那么下一次他们三人会在几月几日上午9点同时在图书馆相遇?
【答案】7月29日
【分析】由题意可知:小明每4天就去一次图书馆,小华每6天去一次图书馆,小红每8天去一次图书馆,要求下一次他们三人会在几月几日上午9点同时在图书馆相遇,只需求出4、6、8的最小公倍数,即为经过的天数;用7月5日加上经过的天数即为下次相遇的时间。
【详解】4=2×2
6=2×3
8=2×2×2
4、6、8的最小公倍数是2×2×2×3=24。
7月5日+24日=7月29日
答:那么下一次他们三人会在7月29日上午9点同时在图书馆相遇。
【点睛】此题主要考查最小公倍数的求法:两个数的公有质因数与每个数独有质因数的连乘积是最小公倍数;数字大的可以用短除法解答。
35.(2023·四川成都·小升初真题)一次数学竞赛,某校有200多人参加。其中的人不到70分,的人不到80分,的人达到90分。那么得分在80分到89分的有多少人?
【答案】153人
【分析】因为人数一定是整数,根据分数乘法的意义,可知总人数一定是18、7、4的公倍数,先根据短除法求出三个数的最小公倍数,再通过翻倍求出大于200的18、7、4的公倍数,也就是总人数,再把总人数看作单位“1”,已知的人不到80分,的人达到90分,也就是得分在80分到89分的占总人数的(1--),根据分数乘法的意义,用总人数×(1--)即可求出得分在80分到89分的有多少人。
【详解】
2×9×7×2=252
18、7、4的最小公倍数是252;
252>200
所以总人数是252人。
252×(1--)
=252×
=153(人)
答:得分在80分到89分的有153人。
36.(2023·全国·小升初模拟)一个长方体木块体积是360立方厘米,长、宽、高都是整厘米数且两两互质,在这个长方体中截一个最大的圆柱体后,剩余的材料占了原材料的百分之几?(取3.14)
【答案】30%
【分析】根据长、宽、高都是整厘米数且两两互质,把360拆成3个两两互质的数的乘积,据此找出长宽高,再根据圆柱的特征,找出最大的圆柱体的底面直径和高,再求出在这个长方体中截一个最大的圆柱体后剩余的材料是多少,再除以长方体的体积,据此求出剩余的材料占了原材料的百分之几即可。
【详解】
则最大圆柱体的底面直径是8厘米,高是5厘米
圆柱体积:
(立方厘米)
剩余材料体积:(立方厘米)
答:剩余的材料占了原材料的30%。
【点睛】本题考查长方体、圆柱的体积,解答本题的关键是掌握长方体、圆柱的体积计算公式。
37.(2022·陕西汉中·小升初真题)甲、乙、丙三人用擂台赛形式进行乒乓球训练,每局2人进行比赛,另1人当裁判,每一局的输方去当下一局的裁判,而由原来的裁判向胜者挑战,半天训练结束时,发现甲共打了15局,乙共打了21局,而丙共当裁判5局,那么整个训练中的第3局当裁判的是谁?
【答案】甲
【分析】先确定出甲乙、甲丙、乙丙之间各打了几局,进而确定出三人一共打的局数和甲当裁判的局数,即可得出结论。
【详解】丙当了5局裁判,则甲乙进行了5局;
甲一共打了15局,则甲丙之间进行了15-5=10(局);
乙一共打了21局,则乙丙之间进行了21-5=16(局);
三人之间共打了
5+10+16
=15+16
=31(局)
由于乙与丙打了16局,所以甲当了16局裁判;
而从1-31一共15个偶数,16个奇数,所以甲当裁判的局数是奇数局,即:第1局、第3局、第5局……第31局,所以整个训练中的第3局当裁判的是甲。
【点睛】此题要首先能够判断出比赛的总场数以及三人各自当裁判的次数,然后根据甲当的裁判次数和总的场数进行分析求解。
38.(2023·四川成都·小升初真题)如图,一个长方体的长、宽、高的长度都是质数,且长>宽>高。将这个长方体平切两刀,竖切两刀,得到9个小长方体,这9个小长方体表面积之和比原来长方体表面积多624平方厘米。求原来长方体的体积。
【答案】455立方厘米
【分析】已知1刀增加2个切面,平切两刀增加4个(长×宽)的长方形面积,竖切两刀增加4个(长×高)的长方形面积,增加的总面积是624平方厘米,所以长×宽×4+长×高×4=624,4×长×(宽+高)=624,先把624分解质因数,624=2×2×2×2×3×13,已知长是质数且最大,则长为13厘米,宽+高=12,又已知宽和高也是质数,且宽>高,则把12拆分成2个质数相加,也就是12=5+7,据此得出长方体的长、宽、高,进而根据长方体的体积=长×宽×高,代入数据解答即可。
【详解】624=2×2×2×2×3×13
长>宽>高
长是13厘米,
2×2×3=12
12=5+7
宽为7厘米,高为5厘米,
13×7×5=455(立方厘米)
答:这个长方体的体积是455立方厘米。
【点睛】本题主要考查了质数的认识、长方体体积公式的灵活应用,要熟练掌握相关公式。
目 录
第一部分
知识结构导图
第二部分
专题知识梳理
第三部分
真题复习精练
(选择题、填空题、判断题、计算题、解答题)
相关学案
这是一份2025学年小升初数学复习讲义(通用版)专题03《因数和倍数》(学生版+解析),文件包含2025学年小升初数学复习讲义通用版专题03《因数和倍数》教师版docx、2025学年小升初数学复习讲义通用版专题03《因数和倍数》学生版docx等2份学案配套教学资源,其中学案共37页, 欢迎下载使用。
这是一份(数论问题专项讲义)专题4-因数与倍数-(通用版) (专项精编讲义)2024-2025学年小升初数学模块化思维拓展(通用版),文件包含数论问题专项讲义专题4-因数与倍数-小升初数学模块化思维提升教师版通用版专项精编讲义2024-2025学年小升初数学模块化思维拓展通用版pdf、数论问题专项讲义专题4-因数与倍数-小升初数学模块化思维提升学生版通用版专项精编讲义2024-2025学年小升初数学模块化思维拓展通用版pdf等2份学案配套教学资源,其中学案共24页, 欢迎下载使用。
这是一份(数论问题专项讲义)专题4 因数与倍数-小升初数学模块化思维提升(通用版).zip,文件包含数论问题专项讲义专题4-因数与倍数-小升初数学模块化思维提升教师版通用版1docx、数论问题专项讲义专题4-因数与倍数-小升初数学模块化思维提升教师版通用版docx、数论问题专项讲义专题4-因数与倍数-小升初数学模块化思维提升学生版通用版1docx、数论问题专项讲义专题4-因数与倍数-小升初数学模块化思维提升学生版通用版docx等4份学案配套教学资源,其中学案共48页, 欢迎下载使用。
相关学案 更多
- 1.电子资料成功下载后不支持退换,如发现资料有内容错误问题请联系客服,如若属实,我们会补偿您的损失
- 2.压缩包下载后请先用软件解压,再使用对应软件打开;软件版本较低时请及时更新
- 3.资料下载成功后可在60天以内免费重复下载
免费领取教师福利 





.png)

.png)


