搜索
      上传资料 赚现金

      2025年中考数学一轮复习第13讲 二次函数(讲义)【2大考点12大题型】(举一反三)(原卷版)

      • 2.01 MB
      • 2025-03-31 18:18:42
      • 94
      • 0
      • 因材教育6666
      加入资料篮
      立即下载
      2025年中考数学一轮复习第13讲 二次函数(讲义)【2大考点12大题型】(举一反三)(原卷版)第1页
      1/37
      2025年中考数学一轮复习第13讲 二次函数(讲义)【2大考点12大题型】(举一反三)(原卷版)第2页
      2/37
      2025年中考数学一轮复习第13讲 二次函数(讲义)【2大考点12大题型】(举一反三)(原卷版)第3页
      3/37
      还剩34页未读, 继续阅读

      2025年中考数学一轮复习第13讲 二次函数(讲义)【2大考点12大题型】(举一反三)(原卷版)

      展开

      这是一份2025年中考数学一轮复习第13讲 二次函数(讲义)【2大考点12大题型】(举一反三)(原卷版),共37页。试卷主要包含了二次函数的图象是一条抛物线,二次函数的平移等内容,欢迎下载使用。

      考点一
      二次函数的图象与性质
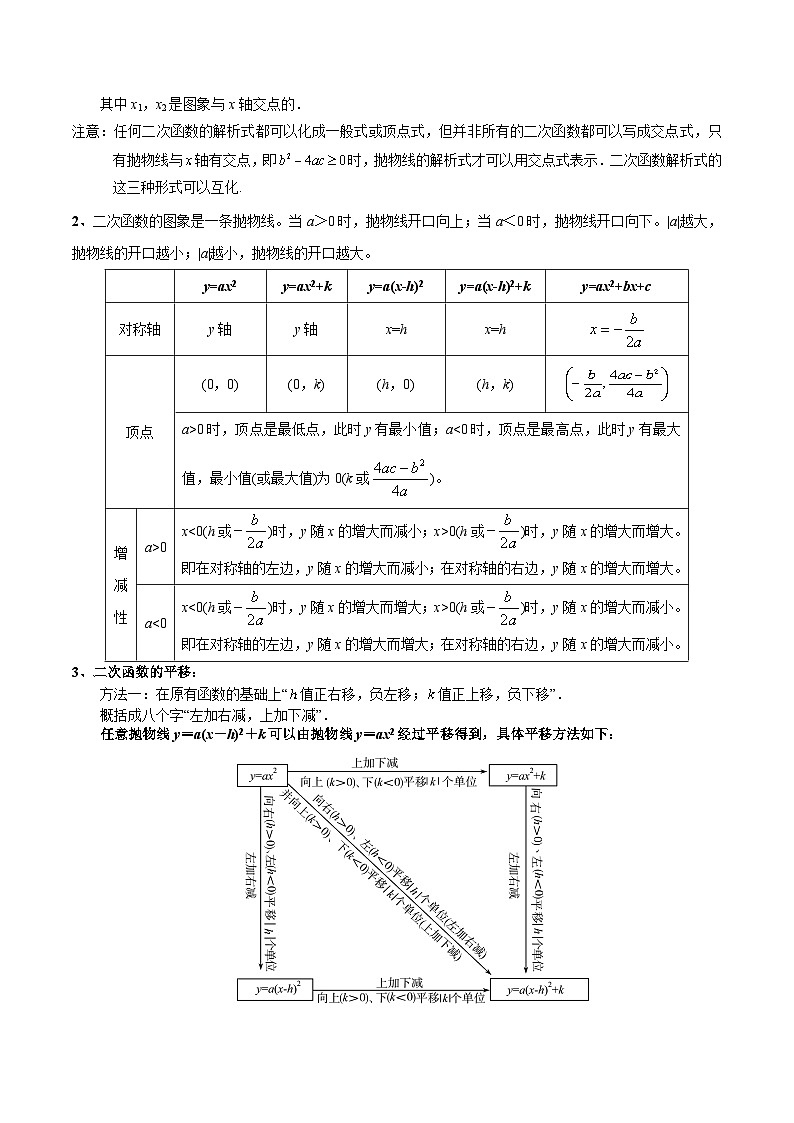
      二次函数的概念
      一般的,形如y=ax2+bx+c(a、b、c是常数,a≠0)的函数叫做二次函数。其中x是自变量,a、b、c分别是函数解析式的二次项系数、一次项系数、常数项。
      二次函数解析式的表示方法:
      (1)一般式:y=ax2+bx+c(其中a,b,c是常数,a≠0);
      (2)顶点式:,
      它直接显示二次函数的顶点坐标是;
      (3)交点式:,
      其中x1,x2是图象与x轴交点的.
      注意:任何二次函数的解析式都可以化成一般式或顶点式,但并非所有的二次函数都可以写成交点式,只有抛物线与轴有交点,即时,抛物线的解析式才可以用交点式表示.二次函数解析式的这三种形式可以互化.
      2、二次函数的图象是一条抛物线。当a>0时,抛物线开口向上;当a<0时,抛物线开口向下。|a|越大,抛物线的开口越小;|a|越小,抛物线的开口越大。
      3、二次函数的平移:
      方法一:在原有函数的基础上“值正右移,负左移;值正上移,负下移”.
      概括成八个字“左加右减,上加下减”.
      任意抛物线y=a(x-h)2+k可以由抛物线y=ax2经过平移得到,具体平移方法如下:
      方法二:
      ⑴沿轴平移:向上(下)平移个单位,变成
      (或)
      ⑵沿x轴平移:向左(右)平移个单位,变成(或)
      4、二次函数的图象与各项系数之间的关系
      a决定了抛物线开口的大小和方向,a的正负决定开口方向,的大小决定开口的大小.
      b的符号的判定:对称轴在轴左边则,在轴的右侧则,概括的说就是“左同右异”
      c决定了抛物线与轴交点的位置
      5、二次函数与一元二次方程之间的关系
      当b2-4ac<0时
      当时,图象落在轴的上方,无论为任何实数,都有;
      当时,图象落在轴的下方,无论为任何实数,都有.
      【题型1 由二次函数解析式及图象判断顶点坐标、对称轴及增减性】
      【例1】(2024·吉林长春·中考真题)已知二次函数y=−x2−2x+3,当a⩽x⩽12时,函数值y的最小值为1,则a的值为 .
      【变式1-1】(2024·广西来宾·中考真题)已知函数y=−x2−2x,当 时,函数值y随x的增大而增大.
      【变式1-2】(2024·湖北荆门·中考真题)抛物线y=x2+3上有两点A(x1,y1),B(x2,y2),若y1<y2,则下列结论正确的是( )
      A.0≤x1<x2B.x2<x1≤0
      C.x2<x1≤0或0≤x1<x2D.以上都不对
      【变式1-3】(2024·四川成都·中考真题)在平面直角坐标系xOy中,Ax1,y1,Bx2,y2,Cx3,y3是二次函数y=−x2+4x−1图象上三点.若0”或“

      相关试卷

      2025年中考数学一轮复习第13讲 二次函数(讲义)【2大考点12大题型】(举一反三)(原卷版):

      这是一份2025年中考数学一轮复习第13讲 二次函数(讲义)【2大考点12大题型】(举一反三)(原卷版),共37页。试卷主要包含了二次函数的图象是一条抛物线,二次函数的平移等内容,欢迎下载使用。

      2025年中考数学一轮复习第11讲 一次函数(讲义)【2大考点12大题型】(举一反三)(原卷版):

      这是一份2025年中考数学一轮复习第11讲 一次函数(讲义)【2大考点12大题型】(举一反三)(原卷版),共33页。试卷主要包含了一次函数和正比例函数,一次函数的图象与性质,一次函数与方程,一次函数图象的平移等内容,欢迎下载使用。

      第13讲 二次函数图象与性质(讲义)-2025年中考数学一轮复习讲义(含练习):

      这是一份第13讲 二次函数图象与性质(讲义)-2025年中考数学一轮复习讲义(含练习),文件包含第13讲二次函数图象与性质讲义教师版docx、第13讲二次函数图象与性质讲义学生版docx等2份试卷配套教学资源,其中试卷共133页, 欢迎下载使用。

      资料下载及使用帮助
      版权申诉
      • 1.电子资料成功下载后不支持退换,如发现资料有内容错误问题请联系客服,如若属实,我们会补偿您的损失
      • 2.压缩包下载后请先用软件解压,再使用对应软件打开;软件版本较低时请及时更新
      • 3.资料下载成功后可在60天以内免费重复下载
      版权申诉
      若您为此资料的原创作者,认为该资料内容侵犯了您的知识产权,请扫码添加我们的相关工作人员,我们尽可能的保护您的合法权益。
      入驻教习网,可获得资源免费推广曝光,还可获得多重现金奖励,申请 精品资源制作, 工作室入驻。
      版权申诉二维码
      欢迎来到教习网
      • 900万优选资源,让备课更轻松
      • 600万优选试题,支持自由组卷
      • 高质量可编辑,日均更新2000+
      • 百万教师选择,专业更值得信赖
      微信扫码注册
      手机号注册
      手机号码

      手机号格式错误

      手机验证码 获取验证码 获取验证码

      手机验证码已经成功发送,5分钟内有效

      设置密码

      6-20个字符,数字、字母或符号

      注册即视为同意教习网「注册协议」「隐私条款」
      QQ注册
      手机号注册
      微信注册

      注册成功

      返回
      顶部
      中考一轮 精选专题 初中月考 教师福利
      添加客服微信 获取1对1服务
      微信扫描添加客服
      Baidu
      map