搜索
      上传资料 赚现金

      2025年中考数学一轮复习第06讲 一元二次方程(讲义)【2大考点10大题型】(举一反三)(原卷版)

      • 743.13 KB
      • 2025-03-31 18:18:45
      • 117
      • 0
      • 因材教育6666
      加入资料篮
      立即下载
      2025年中考数学一轮复习第06讲 一元二次方程(讲义)【2大考点10大题型】(举一反三)(原卷版)第1页
      高清全屏预览
      1/20
      2025年中考数学一轮复习第06讲 一元二次方程(讲义)【2大考点10大题型】(举一反三)(原卷版)第2页
      高清全屏预览
      2/20
      2025年中考数学一轮复习第06讲 一元二次方程(讲义)【2大考点10大题型】(举一反三)(原卷版)第3页
      高清全屏预览
      3/20
      还剩17页未读, 继续阅读

      2025年中考数学一轮复习第06讲 一元二次方程(讲义)【2大考点10大题型】(举一反三)(原卷版)

      展开

      这是一份2025年中考数学一轮复习第06讲 一元二次方程(讲义)【2大考点10大题型】(举一反三)(原卷版),共20页。试卷主要包含了一元二次方程, 一元二次方程的根与系数的关系,5D.10等内容,欢迎下载使用。

      考点一
      一元二次方程
      1.一元二次方程
      (1)一元二次方程的定义
      等号两边都就是整式,只含有一个未知数(一元),并且未知数的最高次数就是2(二次)的方程,叫做一元二次方程.
      注意一下几点:
      ①只含有一个未知数;②未知数的最高次数就是2;③就是整式方程.
      (2)一元二次方程的一般形式
      一般形式:ax2 + bx + c = 0(a ≠ 0)、其中,ax2就是二次项,a就是二次项系数;bx就是一次项,b就是一次项系数;c就是常数项.
      (3)一元二次方程的根
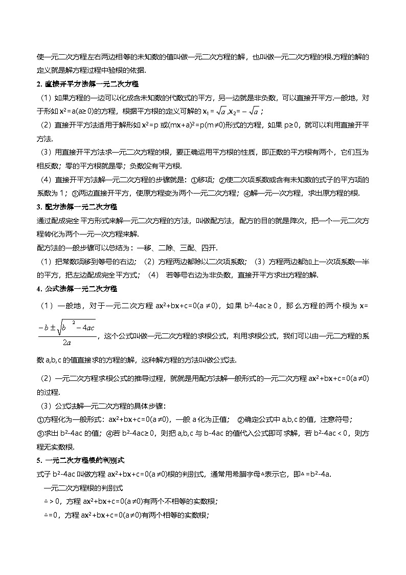
      使一元二次方程左右两边相等的未知数的值叫做一元二次方程的解,也叫做一元二次方程的根.方程的解的定义就是解方程过程中验根的依据.
      直接开平方法解一元二次方程
      (1)如果方程的一边可以化成含未知数的代数式的平方,另一边就是非负数,可以直接开平方.一般地,对于形如x2=a(a≥0)的方程,根据平方根的定义可解的x1=,x2=;
      (2)直接开平方法适用于解形如x2=p或(mx+a)2=p(m≠0)形式的方程,如果p≥0,就可以利用直接开平方法.
      (3)用直接开平方法求一元二次方程的根,要正确运用平方根的性质,即正数的平方根有两个,它们互为相反数;零的平方根就是零;负数没有平方根.
      (4)直接开平方法解一元二次方程的步骤就是:①移项;②使二次项系数或含有未知数的式子的平方项的系数为1;③两边直接开平方,使原方程变为两个一元二次方程;④解一元一次方程,求出原方程的根.
      配方法解一元二次方程
      通过配成完全平方形式来解一元二次方程的方法,叫做配方法,配方的目的就是降次,把一个一元二次方程转化为两个一元一次方程来解.
      配方法的一般步骤可以总结为:一移、二除、三配、四开.
      (1)把常数项移到等号的右边;(2)方程两边都除以二次项系数;(3)方程两边都加上一次项系数一半的平方,把左边配成完全平方式;(4) 若等号右边为非负数,直接开平方求出方程的解.
      公式法解一元二次方程
      (1)一般地,对于一元二次方程ax2+bx+c=0(a≠0),如果b2-4ac≥0,那么方程的两个根为x=,这个公式叫做一元二次方程的求根公式,利用求根公式,我们可以由一元二方程的系数a,b,c的值直接求的方程的解,这种解方程的方法叫做公式法.
      (2)一元二次方程求根公式的推导过程,就就是用配方法解一般形式的一元二次方程ax2+bx+c=0(a≠0)的过程.
      (3)公式法解一元二次方程的具体步骤:
      ①方程化为一般形式:ax2+bx+c=0(a≠0),一般a化为正值; ②确定公式中a,b,c的值,注意符号;
      ③求出b2-4ac的值;④若b2-4ac≥0,则把a,b,c与b-4ac的值代入公式即可求解,若b2-4ac<0,则方程无实数根.
      一元二次方程根的判别式
      式子b2-4ac叫做方程ax2+bx+c=0(a≠0)根的判别式,通常用希腊字母△表示它,即△=b2-4a.
      一元二次方程根的判别式
      △>0,方程ax2+bx+c=0(a≠0)有两个不相等的实数根;
      △=0,方程ax2+bx+c=0(a≠0)有两个相等的实数根;
      △<0,方程ax2+bx+c=0(a≠0)无实数根.
      因式分解法解一元二次方程
      (1)把一元二次方程的一边化为0,而另一边分解成两个一次因式的积,进而转化为求两个求一元一次方程的解,这种解方程的方法叫做因式分解法.
      (2)因式分解法的详细步骤:
      ①移项,将所有的项都移到左边,右边化为0;
      ②把方程的左边分解成两个因式的积,可用的方法有提公因式、平方差公式与完全平方公式;
      ③令每一个因式分别为零,的到一元一次方程;
      ④解一元一次方程即可的到原方程的解.
      7. 一元二次方程的根与系数的关系
      若一元二次方程x2+px+q=0的两个根为x1,x2,则有x1+x2=-p,x1x2=q;
      若一元二次方程a2x+bx+c=0(a≠0)有两个实数根x1,x2,则有x1+x2=, x1x2=.
      【题型1 由一元二次方程的概念及其解求字母的值】
      【例1】(2024·四川凉山·中考真题)若关于x的一元二次方程a+2x2+x+a2−4=0的一个根是x=0,则a的值为( )
      A.2B.−2C.2或−2D.12
      【变式1-1】(2024·江苏南京·中考真题)写出两个一元二次方程,使每个方程都有一个根为0,并且二次项系数都为1: .
      【变式1-2】(2024·广东深圳·中考真题)一元二次方程x2-2(3x-2)+(x+1)=0的一般形式是( )
      A.x2-5x+5=0B.x2+5x-5=0C.x2+5x+5=0D.x2+5=0
      【变式1-3】(2024·江苏宿迁·中考真题)规定:对于任意实数a、b、c,有【a,b】★c=ac+b,其中等式右面是通常的乘法和加法运算,如【2,3】★1=2×1+3=5.若关于x的方程【x,x+1】★mx=0有两个不相等的实数根,则m的取值范围为( )
      A.m14C.m>14且m≠0D.m0,例如:−2⊗4=(−2)2−4=0,2⊗3=−2+3=1.若x⊗1=−34,则x的值为 .
      【变式2-3】(2024·湖北随州·中考真题)将关于x的一元二次方程x2−px+q=0变形为x2=px−q,就可以将x2表示为关于x的一次多项式,从而达到“降次”的目的,又如x3=x⋅x2=x(px−q)=…,我们将这种方法称为“降次法”,通过这种方法可以化简次数较高的代数式.根据“降次法”,已知:x2−x−1=0,且x>0,则x4−2x3+3x的值为( )
      A.1−5B.3−5C.1+5D.3+5
      【题型3 由一元二次方程判断根的情况】
      【例3】(2024·山东潍坊·中考真题)已知关于x的一元二次方程x2−mx−n2+mn+1=0,其中m,n满足m−2n=3,关于该方程根的情况,下列判断正确的是( )
      A.无实数根B.有两个相等的实数根
      C.有两个不相等的实数根D.无法确定
      【变式3-1】(2024·上海·中考真题)以下一元二次方程有两个相等实数根的是( )
      A.x2−6x=0B.x2−9=0
      C.x2−6x+6=0D.x2−6x+9=0
      【变式3-2】(2024·内蒙古·中考真题)对于实数a,b定义运算“⊗”为a⊗b=b2−ab,例如3⊗2=22−3×2=−2,则关于x的方程(k−3) ⊗x=k−1的根的情况,下列说法正确的是( )
      A.有两个不相等的实数根B.有两个相等的实数根
      C.无实数根D.无法确定
      【变式3-3】(2024·河北·中考真题)小刚在解关于x的方程ax2+bx+c=0a≠0时,只抄对了a=1,b=4,解出其中一个根是x=−1,他核对时发现所抄的c比原方程的c的值小2,则原方程的根的情况( )
      A.不存在实数根B.有两个不相等的实数根
      C.有一个根是x=−1D.有两个相等的实数根
      【题型4 由根的情况判定字母的取值范围】
      【例4】(2024·广东广州·中考真题)已知关于x的方程x2−2k−2x+k2−1=0有两个实数根,则(k−1)2−(2−k)2的化简结果是( )
      A.−1B.1C.−1−2kD.2k−3
      【变式4-1】(2024·吉林长春·中考真题)若抛物线y=x2−x+c(c是常数)与x轴没有交点,则c的取值范围是 .
      【变式4-2】(2024·江苏南通·中考真题)已知关于x的一元二次方程x2−2x+k=0有两个不相等的实数根.请写出一个满足题意的k的值: .
      【变式4-3】(2024·四川遂宁·中考真题)我们规定:对于任意实数a、b、c、d有[a,b]∗[c,d]=ac−bd,其中等式右边是通常的乘法和减法运算,如:[3,2]∗[5,1]=3×5−2×1=13.
      (1)求[−4,3]∗[2,−6]的值;
      (2)已知关于x的方程[x,2x−1]∗[mx+1,m]=0有两个实数根,求m的取值范围.
      【题型5 利用根与系数的关系求代数式的值】
      【例5】(2024·江西·中考真题)一元二次方程x2−4x+2=0的两根为x1,x2 ,则x12−4x1+2x1x2的值为 .
      【变式5-1】(2024·黑龙江绥化·中考真题)小影与小冬一起写作业,在解一道一元二次方程时,小影在化简过程中写错了常数项,因而得到方程的两个根是6和1;小冬在化简过程中写错了一次项的系数,因而得到方程的两个根是−2和−5.则原来的方程是( )
      A.x2+6x+5=0B.x2−7x+10=0
      C.x2−5x+2=0D.x2−6x−10=0
      【变式5-2】(2024·山东德州·中考真题)已知a和b是方程x2+2024x−4=0的两个解,则a2+2023a−b的值为 .
      【变式5-3】(2024·四川达州·中考真题)已知:m2﹣2m﹣1=0,n2+2n﹣1=0且mn≠1,则mn+n+1n的值为 .
      【题型6 利用根与系数的关系求字母的值】
      【例6】(2024·山东日照·中考真题)已知,实数x1,x2x1≠x2是关于x的方程kx2+2kx+1=0k≠0的两个根,若1x1+1x2=2,则k的值为( )
      A.1B.−1C.12D.−12
      【变式6-1】(2024·四川乐山·中考真题)若关于x的一元二次方程x2−8x+m=0两根为x1、x2,且x1=3x2,则m的值为( )
      A.4B.8C.12D.16
      【变式6-2】(2024·山东潍坊·中考真题)已知关于x的一元二次方程mx2−m+2x+m4=0有两个不相等的实数根x1,x2.若1x1+1x2=4m,则m的值是( )
      A.2B.﹣1C.2或﹣1D.不存在
      【变式6-3】(2024·湖北武汉·中考真题)若关于x的一元二次方程x2−2mx+m2−4m−1=0有两个实数根x1,x2,且x1+2x2+2−2x1x2=17,则m=( )
      A.2或6B.2或8C.2D.6
      考点二
      一元二次方程的应用
      1.列一元二次方程解应用题的一般步骤:
      审:就是指读懂题目,弄清题意,明确哪些就是已知量,哪些就是未知量以及它们之间的等量关系.
      设:就是指设元,也就就是设出未知数.
      列:就就是列方程,这就是关键步骤,一般先找出能够表达应用题全部含义的一个相等含义,然后列代数式表示这个相等关系中的各个量,就的到含有未知数的等式,即方程.
      解:就就是解方程,求出未知数的值.
      验:就是指检验方程的解就是否保证实际问题有意义,符合题意.
      答:写出答案.
      列一元二次方程解应用题的几种常见类型
      数字问题
      三个连续整数:若设中间的一个数为x,则另两个数分别为x-1,x+1.
      三个连续偶数(奇数):若中间的一个数为x,则另两个数分别为x-2,x+2.
      三位数的表示方法:设百位、十位、个位上的数字分别为a,b,c,则这个三位数就是100a+10b+c、
      (2) 增长率问题
      设初始量为a,终止量为b,平均增长率或平均降低率为x,则经过两次的增长或降低后的等量关系为a(1)2=b.
      (3)利润问题
      利润问题常用的相等关系式有:①总利润=总销售价-总成本;②总利润=单位利润×总销售量;③利润=成本×利润率
      (4)图形的面积问题
      根据图形的面积与图形的边、高等相关元素的关系,将图形的面积用含有未知数的代数式表示出来,建立一元二次方程.
      【题型7 平均增长(下降)率问题】
      【例7】(2024·山东淄博·中考真题)“我运动,我健康,我快乐!”随着人们对身心健康的关注度越来越高.某市参加健身运动的人数逐年增多,从2021年的32万人增加到2023年的50万人.
      (1)求该市参加健身运动人数的年均增长率;
      (2)为支持市民的健身运动,市政府决定从A公司购买某种套装健身器材.该公司规定:若购买不超过100套,每套售价1600元;若超过100套,每增加10套,售价每套可降低40元.但最低售价不得少于1000元.已知市政府向该公司支付货款24万元,求购买的这种健身器材的套数.
      【变式7-1】(2024·重庆·中考真题)重庆在低空经济领域实现了新的突破.今年第一季度低空飞行航线安全运行了200架次,预计第三季度低空飞行航线安全运行将达到401架次.设第二、第三两个季度安全运行架次的平均增长率为x,根据题意,可列方程为 .
      【变式7-2】(2024·山东·中考真题)某省加快新旧动能转换,促进企业创新发展.某企业一月份的营业额是1000万元,月平均增长率相同,第一季度的总营业额是3990万元.若设月平均增长率是x,那么可列出的方程是( )
      A.1000(1+x)2=3990
      B.1000+1000(1+x)+1000(1+x)2=3990
      C.1000(1+2x)=3990
      D.1000+1000(1+x)+1000(1+2x)=3990
      【变式7-3】(2024·山东滨州·中考真题)某商品原来每件的售价为60元,经过两次降价后每件的售价为48.6元,并且每次降价的百分率相同.
      (1)求该商品每次降价的百分率;
      (2)若该商品每件的进价为40元,计划通过以上两次降价的方式,将库存的该商品20件全部售出,并且确保两次降价销售的总利润不少于200元,那么第一次降价至少售出多少件后,方可进行第二次降价?
      【题型8 循环赛问题】
      【例8】(2024·广东中山·一模)某种植物的主干长出若干数目的支干,每个支干又长出同样数目的小分支,主干、支干和小分支的总数是91,每个支干长出多少小分支?
      【变式8-1】(2024·浙江衢州·中考真题)某人患了流感,经过两轮传染后共有36人患了流感.设每一轮传染中平均每人传染了x人,则可得到方程( )
      A.x+1+x=36 B.21+x=36 C.1+x+x1+x=36D.1+x+x2=36
      【变式8-2】(2024·黑龙江·中考真题)2022年北京冬奥会女子冰壶比赛有若干支队伍参加了单循环比赛,单循环比赛共进行了45场,共有多少支队伍参加比赛?( )
      A.8B.10C.7D.9
      【变式8-3】(2024·河北保定·一模)在一次同学聚会中,每两名同学之间都互送了一件礼物,所有同学共送了90件礼物,共有多少名同学参加了这次聚会?
      【题型9 与涨价、降价有关的商品利润问题】
      【例9】(2024·辽宁朝阳·中考真题)某商店购进了一种消毒用品,进价为每件8元,在销售过程中发现,每天的销售量y(件)与每件售价x(元)之间存在一次函数关系(其中8≤x≤15,且x为整数).当每件消毒用品售价为9元时,每天的销售量为105件;当每件消毒用品售价为11元时,每天的销售量为95件.
      (1)求y与x之间的函数关系式.
      (2)若该商店销售这种消毒用品每天获得425元的利润,则每件消毒用品的售价为多少元?
      (3)设该商店销售这种消毒用品每天获利w(元),当每件消毒用品的售价为多少元时,每天的销售利润最大?最大利润是多少元?
      【变式9-1】(2024·山东烟台·中考真题)每年5月的第三个星期日为全国助残日,今年的主题是“科技助残,共享美好生活”,康宁公司新研发了一批便携式轮椅计划在该月销售,根据市场调查,每辆轮椅盈利200元时,每天可售出60辆;单价每降低10元,每天可多售出4辆.公司决定在成本不变的情况下降价销售,但每辆轮椅的利润不低于180元,设每辆轮椅降价x元,每天的销售利润为y元.
      (1)求y与x的函数关系式;每辆轮椅降价多少元时,每天的销售利润最大?最大利润为多少元?
      (2)全国助残日当天,公司共获得销售利润12160元,请问这天售出了多少辆轮椅?
      【变式9-2】(2024·湖北荆州·中考真题)某企业投入60万元(只计入第一年成本)生产某种产品,按网上订单生产并销售(生产量等于销售量).经测算,该产品网上每年的销售量y(万件)与售价x(元/件)之间满足函数关系式y=24-x,第一年除60万元外其他成本为8元/件.
      (1)求该产品第一年的利润w(万元)与售价x之间的函数关系式;
      (2)该产品第一年利润为4万元,第二年将它全部作为技改资金再次投入(只计入第二年成本)后,其他成本下降2元/件.①求该产品第一年的售价;②若第二年售价不高于第一年,销售量不超过13万件,则第二年利润最少是多少万元?
      【变式9-3】(2024·贵州毕节·中考真题)北京冬奥会期间,某网店直接从工厂购进A、B两款冰墩墩钥匙扣,进货价和销售价如下表:(注:利润=销售价-进货价)
      (1)网店第一次用850元购进A、B两款钥匙扣共30件,求两款钥匙扣分别购进的件数;
      (2)第一次购进的冰墩墩钥匙扣售完后,该网店计划再次购进A、B两款冰墩墩钥匙扣共80件(进货价和销售价都不变),且进货总价不高于2200元.应如何设计进货方案,才能获得最大销售利润,最大销售利润是多少?
      (3)冬奥会临近结束时,网店打算把B款钥匙扣调价销售.如果按照原价销售,平均每天可售4件.经调查发现,每降价1元,平均每天可多售2件,将销售价定为每件多少元时,才能使B款钥匙扣平均每天销售利润为90元?
      【题型10 几何图形的面积问题】
      【例10】(2024·山东东营·中考真题)如图,老李想用长为70m的栅栏,再借助房屋的外墙(外墙足够长)围成一个矩形羊圈ABCD,并在边BC上留一个2m宽的门(建在EF处,另用其他材料).

      (1)当羊圈的长和宽分别为多少米时,能围成一个面积为640m2的羊圈?
      (2)羊圈的面积能达到650 m2吗?如果能,请你给出设计方案;如果不能,请说明理由.
      【变式10-1】(2024·黑龙江·中考真题)如图,在长为100m,宽为50m的矩形空地上修筑四条宽度相等的小路,若余下的部分全部种上花卉,且花圃的面积是3600m2,则小路的宽是( )

      A.5mB.70mC.5m或70mD.10m
      【变式10-2】(2024·江苏·中考真题)如图,在打印图片之前,为确定打印区域,需设置纸张大小和页边距(纸张的边线到打印区域的距离),上、下,左、右页边距分别为a cm、b cm、c cm、d cm.若纸张大小为16cm×10cm,考虑到整体的美观性,要求各页边距相等并使打印区域的面积占纸张的70%,则需如何设置页边距?

      【变式10-3】(2024·辽宁沈阳·中考真题)如图,用一根长60厘米的铁丝制作一个“日”字型框架ABCD,铁丝恰好全部用完.
      (1)若所围成矩形框架ABCD的面积为144平方厘米,则AB的长为多少厘米?
      (2)矩形框架ABCD面积最大值为______平方厘米.
      【新考向:新考法】
      1.(2024·浙江杭州·中考真题)设一元二次方程x2+bx+c=0.在下面的四组条件中选择其中一组b,c的值,使这个方程有两个不相等的实数根,说明理由,并解这个方程.
      ①b=2,c=1;②b=3,c=1;③b=3,c=−1;④b=2,c=2.
      注:如果选择多组条件分别作答,按第一个解答计分.
      2.(2024·山东济南·中考真题)利用图形的分、和、移、补探索图形关系,是我国传统数学的一种重要方法.如图1,BD是矩形ABCD的对角线,将△BCD分割成两对全等的直角三角形和一个正方形,然后按图2重新摆放,观察两图,若a=4,b=2,则矩形ABCD的面积是 .
      3.(2024·湖南张家界·中考真题)《田亩比类乘除捷法》是我国古代数学家杨辉的著作,其中有一个数学问题:“直田积八百六十四步,只云长阔共六十步,问长多阔几何”.意思是:一块矩形田地的面积为864平方步,只知道它的长与宽共60步,问它的长比宽多多少步?根据题意得,长比宽多 步.
      4.(2024·宁夏·中考真题)你知道吗,对于一元二次方程,我国古代数学家还研究过其几何解法呢!以方程x2+5x−14=0即x(x+5)=14为例加以说明.数学家赵爽(公元3~4世纪)在其所著的《勾股圆方图注》中记载的方法是:构造图(如下面左图)中大正方形的面积是(x+x+5)2,其中它又等于四个矩形的面积加上中间小正方形的面积,即4×14+52,据此易得x=2.那么在下面右边三个构图(矩形的顶点均落在边长为1的小正方形网格格点上)中,能够说明方程x2−4x−12=0的正确构图是 .(只填序号)
      5.(2024·湖北十堰·中考真题)对于任意实数a、b,定义一种运算:a⊗b=a2+b2−ab,若x⊗x−1=3,则x的值为 .
      【新考向:新趋势】
      1.(2024·福建·中考真题)空地上有一段长为a米的旧墙MN,某人利用旧墙和木栏围成一个矩形菜园ABCD,已知木栏总长为100米.
      (1)已知a=20,矩形菜园的一边靠墙,另三边一共用了100米木栏,且围成的矩形菜园面积为450平方米.如图1,求所利用旧墙AD的长;
      (2)已知0<α<50,且空地足够大,如图2.请你合理利用旧墙及所给木栏设计一个方案,使得所围成的矩形菜园ABCD的面积最大,并求面积的最大值.

      2.(2024·吉林·中考真题)若关于x的一元二次方程x+32=c有实数根,则c的值可以为 (写出一个即可).
      3.(2024·江苏扬州·中考真题)我国汉代数学家赵爽证明勾股定理时创制了一幅“勾股圆方图”,后人称之为“赵爽弦图”,它是由4个全等的直角三角形和一个小正方形组成.如图,直角三角形的直角边长为a、b,斜边长为c,若b−a=4,c=20,则每个直角三角形的面积为 .

      4.(2024·江苏常州·中考真题)第十四届国际数学教育大会(ICME-14)会徽的主题图案有着丰富的数学元素,展现了我国古代数学的文化魅力,其右下方的“卦”是用我国古代的计数符号写出的八进制数3745.八进制是以8作为进位基数的数字系统,有0~7共8个基本数字.八进制数3745换算成十进制数是3×83+7×82+4×81+5×80=2021,表示ICME-14的举办年份.
      (1)八进制数3746换算成十进制数是_______;
      (2)小华设计了一个n进制数143,换算成十进制数是120,求n的值.
      5.(2024·山东济宁·中考真题)直播购物逐渐走进了人们的生活.某电商在抖音上对一款成本价为40元的小商品进行直播销售,如果按每件60元销售,每天可卖出20件,通过市场调查发现,每件小商品售价每降低1元,日销售量增加2件.
      (1)若日利润保持不变,商家想尽快销售完该商品,每件售价应定为多少元?
      (2)每件售价定为多少元时,每天的销售利润最大?最大利润是多少?
      【新考向:新情境】
      1.(2024·湖南郴州·中考真题)我国古代数学家刘徽将勾股形(古人称直角三角形为勾股形)分割成一个正方形和两对全等的三角形,如图所示,已知∠A=90°,BD=4,CF=6,则正方形ADOF的边长是( )
      A.2B.2C.3D.4
      2.(2024·四川乐山·模拟预测)《九章算术》中有这样题:“今有二人同所立,甲行率七,乙行率三.乙东行,甲南行十步而斜东北与乙会.问甲、乙各行几何?”大意是说: 甲、乙两人同时从同一地点出发,甲的速度为7,乙的速度为3,乙一直向东走,甲先向南走10步,后又斜向北偏东方向走了一段后与乙相遇.问甲、乙各走了多少步?请问乙走的步数是( )
      A.36B.26C.24.5D.10.5
      3.(2024·福建龙岩·中考真题)现定义运算“★”,对于任意实数a、b,都有a★b=a2−3a+b,如:3★5=32−3×3+5,若x★2=6,则实数x的值是
      A.−4或−1B.4或−1C.4或−2D.−4或2
      4.(2024·上海·中考真题)定义:有一个圆分别和一个三角形的三条边各有两个交点,截得的三条弦相等,我们把这个圆叫作“等弦圆”,现在有一个斜边长为2的等腰直角三角形,当等弦圆最大时,这个圆的半径为 .
      【新考向:跨学科】
      1.(2024·广东·模拟预测)电流通过导线时会产生热量,电流I(单位:A)、导线电阻R(单位:Ω)、通电时间t(单位:s)与产生的热量Q(单位:J)之间满足关系式Q=I2Rt.已知导线的电阻为4Ω,1s的时间导线产生64J的热量,则通过导线的电流为( )
      A.2 AB.4 AC.8 AD.16 A
      2.(2024·湖北·模拟测试)如图,根据物理学规律,如果把一个物体从地面以10m/s的速度竖直上拋,那么物体经过xs离地面的高度(单位:m)为10x−4.9x2.根据物理学规律,物体经过 s落回地面.(结果保留小数后两位)
      3.(2024·浙江·模拟预测)小明利用杠杆原理称药品质量,其知识是“杠杆平衡时,动力×动力臂=阻力×阻力臂”.如图,当质量为m克的药品分别放在左盘、右盘时,另外一盘分别放了重20克、5克的砝码时杠杆平衡,则m的值为 .
      1.(2024·山东德州·中考真题)把多项式x2−3x+4进行配方,结果为( )
      A.x−32−5B.x−322+74
      C.x−322+254D.x+322+74
      2.(2024·江苏南通·中考真题)红星村种的水稻2021年平均每公顷产7200kg,2023年平均每公顷产8450kg.求水稻每公顷产量的年平均增长率.设水稻每公顷产量的年平均增长率为x.列方程为( )
      A.72001+x2=8450B.72001+2x=8450
      C.84501−x2=7200D.84501−2x=7200
      3.(2024·内蒙古通辽·中考真题)如图,小程的爸爸用一段10m长的铁丝网围成一个一边靠墙(墙长5.5m)的矩形鸭舍,其面积为15m2,在鸭舍侧面中间位置留一个1m宽的门(由其它材料制成),则BC长为( )
      A.5m或6mB.2.5m或3mC.5mD.3m
      4.(2024·内蒙古赤峰·中考真题)等腰三角形的两边长分别是方程x2−10x+21=0的两个根,则这个三角形的周长为( )
      A.17或13B.13或21C.17D.13
      5.(2024·黑龙江绥化·中考真题)小影与小冬一起写作业,在解一道一元二次方程时,小影在化简过程中写错了常数项,因而得到方程的两个根是6和1;小冬在化简过程中写错了一次项的系数,因而得到方程的两个根是−2和−5.则原来的方程是( )
      A.x2+6x+5=0B.x2−7x+10=0
      C.x2−5x+2=0D.x2−6x−10=0
      6.(2024·四川南充·中考真题)当2≤x≤5时,一次函数y=(m+1)x+m2+1有最大值6,则实数m的值为( )
      A.−3或0B.0或1C.−5或−3D.−5或1
      7.(2024·四川德阳·中考真题)宽与长的比是5−12的矩形叫黄金矩形,黄金矩形给我们以协调的美感,世界各国许多著名建筑为取得最佳的视觉效果,都采用了黄金矩形的设计.已知四边形ABCD是黄金矩形.(AB

      相关试卷 更多

      资料下载及使用帮助
      版权申诉
      • 1.电子资料成功下载后不支持退换,如发现资料有内容错误问题请联系客服,如若属实,我们会补偿您的损失
      • 2.压缩包下载后请先用软件解压,再使用对应软件打开;软件版本较低时请及时更新
      • 3.资料下载成功后可在60天以内免费重复下载
      版权申诉
      若您为此资料的原创作者,认为该资料内容侵犯了您的知识产权,请扫码添加我们的相关工作人员,我们尽可能的保护您的合法权益。
      入驻教习网,可获得资源免费推广曝光,还可获得多重现金奖励,申请 精品资源制作, 工作室入驻。
      版权申诉二维码
      欢迎来到教习网
      • 900万优选资源,让备课更轻松
      • 600万优选试题,支持自由组卷
      • 高质量可编辑,日均更新2000+
      • 百万教师选择,专业更值得信赖
      微信扫码注册
      手机号注册
      手机号码

      手机号格式错误

      手机验证码 获取验证码 获取验证码

      手机验证码已经成功发送,5分钟内有效

      设置密码

      6-20个字符,数字、字母或符号

      注册即视为同意教习网「注册协议」「隐私条款」
      QQ注册
      手机号注册
      微信注册

      注册成功

      返回
      顶部
      中考一轮 精选专题 初中月考 教师福利
      添加客服微信 获取1对1服务
      微信扫描添加客服
      Baidu
      map