搜索
      上传资料 赚现金

      [精] 部编版2024七年级下册历史第8课 北宋的政治 教学设计

      • 1.78 MB
      • 2025-03-24 18:32:17
      • 221
      • 1
      • 雨润教育工作室
      加入资料篮
      立即下载
      部编版2024七年级下册历史第8课 北宋的政治 教学设计第1页
      1/8
      部编版2024七年级下册历史第8课 北宋的政治 教学设计第2页
      2/8
      部编版2024七年级下册历史第8课 北宋的政治 教学设计第3页
      3/8
      还剩5页未读, 继续阅读

      初中历史人教版(2024)七年级下册(2024)北宋的政治精品教案

      展开

      这是一份初中历史人教版(2024)七年级下册(2024)北宋的政治精品教案,共8页。教案主要包含了宋太祖强化中央集权的措施,课堂小结等内容,欢迎下载使用。

      课题
      第6课 北宋的政治
      课型
      新授课
      教材解读
      纵向看,宋代政治的发展是古代中央集权制度发展历程中不可获缺的一环,承上启下,理清其脉络有助于学生对中央集权制度建立整体认知;横向看,宋代强化中央集权的措施深刻影响了当时的社会经济、文化、思想和民族关系等各个方面,“关联左右”有助于学生加强对这一时期历史各方面表现的内在关系的认识。
      教科书分“陈桥兵变和北宋的建立”“中央集权的加强”“王安石变法”三个子目进行介绍,讲述了北宋建立、北宋的统一、宋太祖强化中央集权的措施、崇文抑武方针和王安石变法四部分内容,核心内容是宋太祖强化中央集权的措施和宋代崇文抑武方针。
      宋太祖强化中央集权的措施及崇文抑武方针是本课教学重点,对二者影响的认识及其关系的理解则是本课难点。北宋强化中央集权的措施在解决了武将跋扈和兵变政移问题的同时,也使宋走向“积贫积弱”,进而导致其统治危机不断加深,因此,北宋中期后,先后有庆历新政和王安石变法两场改革运动。
      教学目标
      1、知道北宋建立和结束分裂的史实,列举宋太祖强化中央集权的主要措施,了解北宋政治崇文抑武的特点,了解王安石变法的背景,知道变法的目的及主要措施,评价其历史作用。(唯物史观、时空观念、史料实证、历史解释、)
      2、通过北宋加强中央集权措施和崇文抑武方针的利弊分析,全面客观认识历史问题,学会反思历史。通过王安石变法的学习,认识改革是社会进步的动力,理解改革的艰难性、曲折性。(唯物史观、历史解释)
      教学重难点
      重点:宋太祖强化中央集权的措施及崇文抑武方针
      难点:对宋太祖强化中央集权的措施及崇文抑武方针影响的理解及其关系的理解
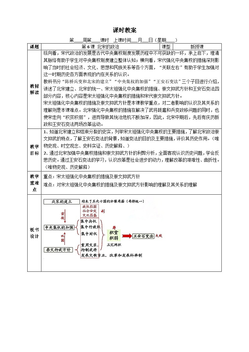
      板书设计
      教学过程
      单元概述:
      北宋结束了五代十国的分裂局面,统治者强化中央集权,采取崇文抑
      武方针,维护政权的稳固和社会安定。周边各族先后建立的辽、西夏等政权,与北宋并立。北宋灭亡后,宋室南渡,在江南建立南宋,与北方的金形成南北对峙局面,经济重心南移完成。北方民族蒙古建立的元朝灭亡南宋,完成全国统一,结束了多民族政权并立局面。宋元时期,各族在更大范围内交融,社会经济迅速发展,国内外贸易繁荣,国际交流得到加强,对统一多民族国家的巩固和发展产生深远影响。这一时期,科技成就巨大,文学艺术成果丰硕,对世界文明发展作出重要贡献。
      北宋的政治在本单元辽宋夏金元时期:民族关系发展和社会变化中,属于社会变化中政治的变化。
      一、新课导入
      贤相辈出,却无力改变官场的腐败昏庸;
      名将咸聚,却无法抵挡小国的进攻;
      才子云集,却热衷无休无止的内耗;
      经济富裕,却用于购买和平;
      文化昌盛,却不能扭转颓败的国运。
      宋朝是最美好的时代,也是最糟糕的时代
      是什么造就了这样一个时代呢?
      这节课我们就一起去探究这个原因——北宋的政治
      出示学习目标及目录:
      兵变夺天下 ——北宋的建立
      (1)北宋的建立
      1.自主学习:阅读44页,讲述陈桥兵变的故事,并梳理北宋建立的信息(王朝建立三要素)。
      学生回答基础上教师总结:赵匡胤本是后周进军的统帅,后被部下披上黄袍而成为了皇帝,,陈桥兵变后,赵匡胤与将士约法三章,善待柴氏,优待后周大臣,不准抢劫国库。基本上是一次和平兵变,几乎是“兵不血刃,市不易肆”,就取得了改朝换代的成功,这与五代十国其他政权更替时的尸横遍野不同,它创造了不流血而建立一个大王朝的奇迹。(摘编自王育济《论陈桥兵变》)正因如此,北宋得以迅速稳定政局,为统一全国,重建中央集权奠定了基础。
      (2)北宋的统一
      2.提问:北宋是如何完成统一的?
      预设回答:宋太祖依照先南后北的战略方针, 陆续消灭南唐等割据政权。979年,宋太宗消灭最后一个割据政权北汉,结束了五代十国的分裂局面。
      追问:读图学史:与唐朝极盛时疆域对比,北宋是不是统一的全国政权?(不是)北宋统一后,还有哪些并立的政权?
      预设回答:
      北有辽、西北有西夏、西南有吐蕃等政权,并未统一全国,这时的中国处于多民族政权并立的局面。
      过渡:取得天下的赵匡胤却“终夕未尝安枕而卧也”很焦虑。出示PPT,请大家观察下表,观察下表,想想取得天下的宋太祖为何会失眠?
      学生回答的基础上教师总结:通过五代十国国运表及皇帝前职位表可以看出,朝代个个都是短命王朝,而且新朝皇帝都是前朝地方的集财政军权于一身的节度使或大将军。唐末以来武将专权、政权动荡的历史积弊,使宋太祖害怕兵变重演,害怕自己的王朝同前朝一样短命。
      教师出示:《雪夜访普图》(局部)
      过渡:那么宋太祖想让自己的国祚长治久安,于是他向当时的宰相赵普问计:
      自唐季以来,数十年间,帝王凡易八姓,战斗不息,生民涂炭,其何故也? (太祖)
      此非他故,方镇太重,君弱臣强而已。(赵普)
      提问:宰相赵普认为五代更替频繁的的主要原因是什么?
      预设回答:
      吾欲息天下之兵,为国家长久之计,其道何如?(太祖)
      惟稍夺其权,制其钱谷,收其精兵, 则天下自安矣。(赵普)
      追问:针对这些问题,赵普提出了怎样的解决方案?
      集权安天下
      (1)中央集权的加强
      1.自主学习:请阅读教材45页,梳理宋太祖强化中央集权的措施。
      材料1:P29【相关史事】“杯酒释兵权”
      材料2:天下之兵,本于枢密,有发兵之权而无握兵之重。京师之兵,总于三帅(禁军首领),有握兵之重而无发兵之权。—《宋史·职官志》
      材料3:“天下营兵,纵横交互,移换屯驻,不使常在一处”
      —— 《续资治通鉴长编》
      学生回答的基础上教师总结:
      集中并权(收精兵)
      目的为了防止武将专权,
      通过材料一“杯酒释兵权”可知收精兵措施一是解除禁军高级将领的兵权,牢牢控制了军队;通过材料二可知,收精兵措施二是将统兵权和调兵权分离(禁军将领手握重兵但没有调动权);通过材料三可知,收精兵措施三是经常调换军队将领,使兵不识将,将不专兵,这就割断了将领与士兵和地方的联系,这些就解决了宋太祖最担忧的事。
      追问:那么以上措施有何有利影响?
      预设回答:加强了皇帝对军队的控制权(加强了皇权)
      学生回答的基础上教师总结:
      集中行政权(夺其权)
      在中央,为了削弱宰相的权利,采取的措施是:分化事权,削弱相权
      通过设置“二府三司”制度,掌管行政的中书门下中除宰相还设置了若干副宰相,这样就削弱了宰相的权利。
      在地方,为了加强对地方行政权的管理,采取的措施是:①派文官任地方州县长官(州的长官叫知州),三年一换;②设通判分割知州的权力;
      追问:以上措施有何有利影响?
      预设回答:加强了皇帝皇权,加强对地方的控制,强化了中央集权
      学生回答的基础上教师总结:
      集中财政权(制钱谷)
      在地方:为了加强对地方财政权的控制,采取的措施是:取消节度使收税权力;在地方设置转运使,把地方财赋收归中央。
      追问:以上措施有何有利影响?(加强了中央集权)
      教师小结:通过上述措施,宋太祖控制了进军,削弱了相权,牢牢控制了地方,把中央集权强化到前所未有的程度,皇权也大大加强,这样的好处就是有利于政权的稳固及社会的安定,促进社会经济的发展。
      过渡:在宋朝啊就出现了这样一种现象:唐朝时期的武将就像杨炯的诗中所述:宁为百夫长,胜作一书生。而宋朝正如汪洙的《神童诗》所述:万般皆下品,惟有读书高。从唐至北宋,为何会有如此反差的转变呢?这就和北宋的一项政策有关:重文轻武。
      (2)崇文抑武方针
      2.下列材料体现了崇文抑武方针的哪些具体措施?
      预设回答:
      材料1:宋太宗一朝,文臣成为政事堂和枢密长官的主要人选,先后任命的宰相9人,全部为文官。有正副枢密使35人,其中文官21人。两宋共有枢密使、副枢密使724人,其中文臣659人,约占百分之九十一。
      ——《中国封建王朝兴亡史·两宋卷》
      材料3:宋初太祖时,取士较严,进士人数最多也没超过31人,宋太宗即位后,开始突破100大关,有时一科竞达300多人… …宋代平均每年取士的人数约为唐代的5倍,约为元代的30倍,约为明代的4倍,约为清朝的3.4倍。
      ——《宋代扩大科举取士与冗官问题》
      学生回答的基础上教师总结:
      通过材料1可以看出宋朝各个重要职位的任命主要是文官,甚至军事机构枢密院的官员大部分都是文臣,武将很少,因此重文轻武政策的措施之一:①重用文臣,抑制武将。(形成文臣统兵的局面)
      注意这里的易错点:
      材料2:臣观治平二年,天下所入财用大数都约缗钱六千余万,养兵之费约五千万,乃是六分之财,兵占其五。
      ——陈襄《论冗兵札子》
      宋朝重文轻武主要是为了抑制武将防止武将跋扈,
      而非轻视武备及军队。(抑制而非轻视)
      通过材料可知,宋朝对军队是极为重视的,
      每年军费开支占财政支出七八成,军队最多是达到120多万。
      通过材料2可以看出宋太祖以发展科举制的形式来重文,措施之二:②重视发展文教事业,改革和发展科举制度。
      发展科举制:殿试成为定制,录取及名次直接由皇帝掌握,进士成为“天子门生”。
      过渡:
      《劝学诗》宋真宗
      富家不用买良田,书中自有千钟粟。
      安居不用架高堂,书中自有黄金屋。
      出门莫恨无人随,书中车马多如簇。
      娶妻莫恨无良媒,书中自有颜如玉。
      男儿欲遂平生志,六经勤向窗前读。
      尚武之风褪去,文人的时代来临!
      2.结合所学及以下材料,谈谈北宋重文轻武政策带来的有利影响。
      材料4:宋代之所以国祚长久,没有短命而亡,是因为宋太祖断绝了武人专政的传统……
      ——据许倬云《许倬云说历史:大国霸业的兴废》等整理
      学生回答基础上教师总结:同学们所熟知的唐宋散文八大家,北宋就占六位,四大发明中,北宋发明发展的就占三个,因此重文轻武的政策①科举制度的发展,为读书人进入仕途开辟了道路,使北宋政权基础进一步扩大。同时,政府在全国范围内营造了浓厚的读书风气,促进了整个社会文化素养的提高,造就了宋朝科技发达、文化昌盛、人才辈出的文治局面。
      通过材料4宋朝实现了国祚长久没有短命而亡,是因为宋太祖断绝了武人专政的传统可以看出重文轻武政策②扭转了五代十国时期尚武轻文的风气,杜绝了武将跋扈和兵变政移,有利于政权的稳固和社会的安定。
      过渡:宋朝中央集权的加强的过程中,宋太祖及其后继者有意重用文臣、抑制武将,逐渐形成了重文轻武政策,来进一步巩固中央集权。于是:
      贤相辈出
      名将咸聚
      才子云集
      经济富裕
      文化昌盛
      宋朝迎来了最美好的时代~
      可是:
      贤相辈出,却无力改变官场的腐败昏庸;
      名将咸聚,却无法抵挡小国的进攻;
      才子云集,却热衷无休无止的内耗;
      经济富裕,却用于购买和平;
      文化昌盛,却不能扭转颓败的国运。
      宋朝也迎来了最糟糕的时代
      3.根据下表小组讨论分析空前强化中央集权的弊端。(讨论时间5分钟)
      补充材料:
      北宋中期,在与辽、西夏等边疆战事中,北宋屡次战败,政府官俸、军费开支及对边疆民族政权支付岁币换取和平的开支不断膨胀,财政入不敷出。
      学生回答基础上教师总结:
      通过收精兵的措施、重文轻武政策并结合补充材料,可以看出北宋虽然解决了武将篡权、地方割据问题但是却削弱了军队的战斗力,形成“积弱”局面;
      通过夺其权对中央和地方官员,通过增加官僚机构来达到分化和削弱官员的目的,虽然加强了中央集权,加强了皇权,但是却导致官僚机构膨胀,官俸和军队开支庞大,造成“冗官”“冗兵”“冗费”,形成“积贫”局面。
      简单总结就是北宋强化中央集权和为了进一步巩固中央集权的重文轻武政策所造成的弊端就是“积贫”“积弱”(三冗两积)。
      过渡:赵匡胤及其后继者在创造了一个经济繁荣、才子云集、科技发达、文化昌盛的“盛宋”的同时,也造就了一个“积贫积弱”的“弱宋”。宋初的治国理念和措施,被后继者奉为祖宗家法,日益强化,而其弊端也日益显露,致使北宋中期出现了严重的统治危机。为了应对危机,1043年,宋仁宗任用范仲淹主持改革,史称“庆历新政”。新政因反对派阻挠而失败。随着危机加剧,1069年,宋神宗又任用王安石主持变法。
      (四)变法救天下——王安石变法
      1.自主学习:阅读课本,了解王安石变法的基本信息(背景、时间及目的,在课本做标记)。
      学生回答基础上教师总结:
      背景:(因为前面详细讲过这里就让学生简单述说,没有放在PPT中)使北宋出现了“积贫积弱”的局面。
      变法时间:1069年宋神宗在位时
      目的:就是为了解决积贫积弱局面,实现富国强兵。(积贫就要富国,积弱就要强兵)
      2.自主学习:阅读课本,完成下表。
      预设回答:
      牛刀小试:
      《宋史 王安石传》记载:“据家赀(zi)(计算)高下,各令出钱雇人充役,下至单丁、女户,本来无役者,亦一概输钱,谓之助役钱。”材料反映了王安石变法的那一措施?( )
      A.募役法
      B.方田均税法
      C.农田水利法
      D.征兵制
      学生回答基础上教师解答:
      通过看材料中不服役的人员一律征收役钱,哪怕是官僚,不服役也要交钱,来达到增加政府收入的目的,这就是募役法,但是我们就单来看这个募役法,本就不用服役的官僚,现在要多交一份役钱,越有钱的交的越多,还有一些单丁(没成年的小儿),女户(妇女)这些本身就不用服役的人也都要交役钱,“据家赀(zi)(计算)高下”哪怕没有钱的穷人家也得少些交,如果用人不当,那这些上层的官员就要把服役钱的压力转嫁到老百姓的身上,最苦的就是老百姓了(因为封建社会的性质就决定了,农民阶级是被受地主阶级压迫和剥削的),其实大家就可以预见变法的结局了。下面我们就来看看王安石变法的结局:
      3.阅读课课并结合所学,完成下列问题。
      预设回答:
      学生回答基础上教师总结:
      启示:改革不是一帆风顺的,是艰难曲折的,顺应历史潮流的改革是推动社会发展的动力。
      失败的原因:根本原因是社会性质决定的,封建社会本就是存在剥削的社会,地主阶级压迫农民阶级,最后所有对地主不利的都会转嫁到农民身上,所以变法依靠本身就是地主阶级是无法根本上去解决地主阶级与农民阶级的矛盾的(不会自己反了自己),只能说是缓和矛盾。
      主要原因,刚才我们通过募役法就可以发现,他的变法首先触动了地主和官僚的利益,遭到阻挠,最后这个上层人员将压力转嫁到百姓身上,百姓也都反对,加之支持他的宋神宗后期摇摆以及死后,新法被彻底废除。但是我们要认识到王安石等这些敢于变法的斗争精神,不墨守成规的创新精神,以及他本人清正廉洁、刚正不阿的高尚人格是值得我们去学习的。
      三、课堂小结
      备注
      作业布置:
      完成练习册。
      绘制本课思维导图。

      相关教案

      初中历史人教版(2024)七年级下册(2024)北宋的政治精品教案:

      这是一份初中历史人教版(2024)七年级下册(2024)北宋的政治精品教案,共8页。教案主要包含了宋太祖强化中央集权的措施,课堂小结等内容,欢迎下载使用。

      人教版(2024)七年级下册(2024)北宋的政治教案:

      这是一份人教版(2024)七年级下册(2024)北宋的政治教案,共6页。教案主要包含了课程信息,课程标准解读,教材分析,教学目标,教学重难点,教学过程,教学总结,教学反思等内容,欢迎下载使用。

      初中历史人教版(2024)七年级下册(2024)北宋的政治优秀教案:

      这是一份初中历史人教版(2024)七年级下册(2024)北宋的政治优秀教案,共12页。教案主要包含了2022版课标,教材分析,学情分析,核心素养,重点难点等内容,欢迎下载使用。

      资料下载及使用帮助
      版权申诉
      • 1.电子资料成功下载后不支持退换,如发现资料有内容错误问题请联系客服,如若属实,我们会补偿您的损失
      • 2.压缩包下载后请先用软件解压,再使用对应软件打开;软件版本较低时请及时更新
      • 3.资料下载成功后可在60天以内免费重复下载
      版权申诉
      若您为此资料的原创作者,认为该资料内容侵犯了您的知识产权,请扫码添加我们的相关工作人员,我们尽可能的保护您的合法权益。
      入驻教习网,可获得资源免费推广曝光,还可获得多重现金奖励,申请 精品资源制作, 工作室入驻。
      版权申诉二维码
      初中历史人教版(2024)七年级下册(2024)电子课本 新教材

      第8课 北宋的政治

      版本: 人教版(2024)

      年级: 七年级下册(2024)

      切换课文
      • 同课精品
      • 所属专辑43份
      • 课件
      • 教案
      • 试卷
      • 学案
      • 更多
      欢迎来到教习网
      • 900万优选资源,让备课更轻松
      • 600万优选试题,支持自由组卷
      • 高质量可编辑,日均更新2000+
      • 百万教师选择,专业更值得信赖
      微信扫码注册
      手机号注册
      手机号码

      手机号格式错误

      手机验证码 获取验证码 获取验证码

      手机验证码已经成功发送,5分钟内有效

      设置密码

      6-20个字符,数字、字母或符号

      注册即视为同意教习网「注册协议」「隐私条款」
      QQ注册
      手机号注册
      微信注册

      注册成功

      返回
      顶部
      中考一轮 精选专题 初中月考 教师福利
      添加客服微信 获取1对1服务
      微信扫描添加客服
      Baidu
      map