搜索
      上传资料 赚现金

      第8课 北宋的政治 教学设计-2025--2026学年七年级 历史·下册(统编版)

      • 604.12 KB
      • 2026-03-16 17:46:16
      • 5
      • 0
      • 教习网用户6327449
      加入资料篮
      立即下载
      第8课  北宋的政治  教学设计-2025--2026学年七年级 历史·下册(统编版)第1页
      1/4
      第8课  北宋的政治  教学设计-2025--2026学年七年级 历史·下册(统编版)第2页
      2/4
      还剩2页未读, 继续阅读

      初中历史人教版(2024)七年级下册(2024)北宋的政治教案设计

      展开

      这是一份初中历史人教版(2024)七年级下册(2024)北宋的政治教案设计,共4页。教案主要包含了课程标准,教学目标,教学重难点,教学过程,课堂总结,板书设计,教学反思等内容,欢迎下载使用。
      第8课 北宋的政治
      一、课程标准
      认识北宋面临的新形势;了解北宋强化中央集权和重文轻武的政策。
      二、教学目标
      1.时空观念和唯物史观:通过北宋的建立与统一等史实,认识到北宋结束中原和南方的分裂割据局面,顺应了中国古代历史发展的总体趋势。
      2.史料实证和历史解释:了解宋太祖强化中央集权的措施,认识中国古代中央集权制度的不断完善。
      3.历史解释和唯物史观:认识宋朝崇文抑武的方针,辩证分析其利弊;知道王安石变法的内容及其影响,体会改革的曲折和艰辛,充分认识革新图强是国家强盛的根本。
      三、教学重难点
      重点:宋初加强中央集权的具体措施
      难点:宋初加强中央集权的影响
      四、教学过程
      (一)导入新课
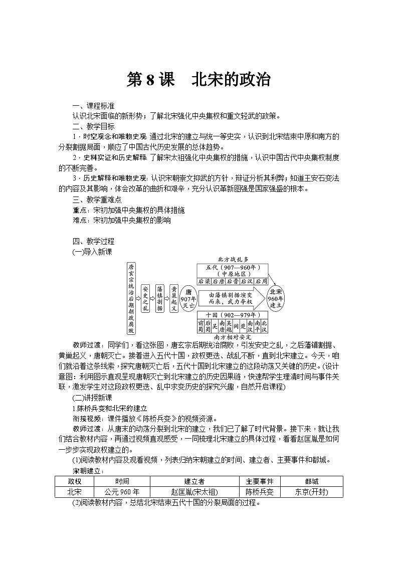
      教师过渡:同学们,看这张图,唐玄宗后期统治腐败,引发安史之乱,之后藩镇割据、黄巢起义,唐朝灭亡。接着进入五代十国,政权更迭、战乱不断,直到北宋建立。今天,咱们就沿着这条线索,探究唐朝灭亡后,五代十国到北宋建立的这段动荡又关键的历史。(设计意图:利用图示直观呈现唐朝灭亡到北宋建立的历史因果链,快速帮学生理清时间与事件关联,激发学生对这段政权更迭、乱中求变历史的探究兴趣,自然开启课程)
      (二)讲授新课
      eq \a\vs4\al(1.陈桥兵变和北宋的建立)
      衔接视频:课件播放《陈桥兵变》的视频资源。
      教师过渡:从唐末的动荡分裂到北宋的建立,我们已了解了时代背景。接下来,就让我们结合教材内容,再通过视频直观感受,一同梳理北宋建立的具体过程,看看赵匡胤是如何一步步实现政权建立的。
      (1)阅读教材内容及观看视频,列表归纳宋朝建立的时间、建立者、主要事件和都城。
      宋朝建立:
      (2)阅读教材内容,总结北宋结束五代十国的分裂局面的过程。
      过程:宋太祖依照先南后北的战略方针,陆续消灭南唐等割据政权。979年,宋太宗消灭最后一个割据政权北汉,结束了五代十国的分裂局面。
      eq \a\vs4\al(2.中央集权的加强)
      (1)阅读宋太祖与赵普的对话,回答问题:赵普认为唐末以来政权更替频繁的主要原因是什么?针对这些问题,赵普提出了怎样的解决方案?
      主要原因:藩镇太重,君弱臣强(地方权力大,中央势弱),外重内轻。
      解决方案:设法收回地方政府的权力,集权于中央。即夺其权、制钱谷、收精兵等。
      阅读下面的图文材料,了解宋太祖是如何控制兵权(收精兵)的。
      控制兵权:宋太祖采取杯酒释兵权的方法,解除禁军高级将领的兵权。他任用文臣管理军务;他还经常调换军队将领,定期换防,切断将领与士兵同地方的联系,使兵不识将,将不专兵。
      (3)阅读教材内容,结合下图,了解宋太祖在中央是如何削弱相权、加强君权的。
      方法:加强君权,采取分化事权的办法,分割宰相的权力。在宰相之下又设相当于副宰相的若干人,与宰相共同议政。
      (4)为防止地方权力过于集中,宋太祖采取了哪些措施?
      材料一:五代方镇残虐,民受其祸,朕今选儒臣干事者百余,分治大藩,纵皆贪浊,亦未及武臣一人也。
      ——摘编自李焘《续资治通鉴长编》
      材料二:《宋史·职官志》记载,宋初“始置诸州通判”“凡兵民、钱谷、户口、赋役、狱讼听断之事,可否裁决,与守臣(知州、知府等地方长官)通签书施行”。
      材料三:凡一路之财,置转运使掌之,虽节度、防御、团练、观察诸使及刺史,皆不预签书金谷之籍,于是财利尽归于上矣。
      ——摘编自王桐龄《中国史》
      措施:宋太祖派文臣担任各地州县的长官,并实施三年任期制;为防止知州权力过大,设置通判;加强对地方税收的控制,取消节度使收税的权力。
      (5)阅读教材内容和下面的材料,分析宋朝推行崇文抑武方针的具体措施、影响和评价。
      材料一:宋太宗一朝,文臣成为政事堂和枢密长官的主要人选,先后任命的宰相9人,全部为文官,其中科举出身的6人。有正副枢密使35人,其中文官21人。两宋共有枢密使、副枢密使724人,其中文官659人,约占91%。
      ——摘编自《中国封建王朝兴亡史·两宋卷》
      材料二:科举取士人数统计表。
      具体措施:①重用文臣,抑制武将;经常调换军队将领,定期换防;派文臣担任州县长官。②重视发展文教事业,改革和发展科举制;严格考试程序,殿试成为定制,录取及名次直接由皇帝掌握;大幅度增加科举取士名额。
      影响:科举制度的发展,为读书人进入仕途开辟了道路,使北宋政权基础进一步扩大。政府在全国范围内营造了浓厚的读书风气,促进了整个社会文化素养的提高,造就了宋朝科技发达、文化昌盛、人才辈出的文治局面。
      评价:宋朝的崇文抑武方针,扭转了五代十国时期尚武轻文的风气,杜绝了武将跋扈和兵变政移的情况发生,有利于政权的稳固和社会的安定。但在军事、政治、财政上出现负面影响。
      eq \a\vs4\al(3.王安石变法)
      (1)阅读教材内容并结合下面的材料,分析王安石变法的原因。
      材料一:臣伏见景德、祥符中,文武官总计九千七百八十五员,今内外官属总一万七千三百余员,其未受差遣京官、使臣及守选人不在数内,较之先朝,才四十余年,已逾一倍多矣。
      材料二:“天下之所以困,本于兵”“天下六分之物,五分养兵”。
      原因:官僚机构膨胀,行政效率低下;强干弱枝,屡战屡败;扩充军队,官俸、军费开支不断膨胀,给朝廷财政造成很大负担;土地高度集中,赋役不均,弊端丛生,改革呼声日益高涨。
      (2)阅读教材中的王安石变法措施举例,辩证地看待王安石变法的作用。
      【角色扮演】假如你是当时社会的一个农民/官员,王安石变法给你的生产和生活带来的变化有哪些?为什么?
      农民视角:①负担减轻——王安石变法中的青苗法等政策,通过政府贷款给农民购买种子、农具,有助于减轻农民的负担,并提高了农业生产的效率。②收入增加——方田均税法等政策,有助于防止地主和高利贷者对农民的剥削,从而增加了农民的收入。
      官员视角:①政务繁忙——王安石变法涉及政治、经济、军事、社会、文化等各个方面,需要官员们投入大量的时间和精力去学习和执行新政策。②新旧党争——由于变法触犯了部分保守派官员的利益,导致朝廷内部出现了新旧党争,这增加了官员之间的政治斗争。
      王安石变法的评价:变法收到一些成效,政府财政收入大幅度增加,各地兴修水利工程一万多处。但是,一些措施在执行过程中扩大了税收范围,损害了大地主、权贵的利益,也引起激烈争议,统治集团内部分裂日益严重。
      五、课堂总结
      本课主要学习了陈桥兵变和北宋的建立、中央集权的加强和王安石变法。宋代加强中央集权是本课的核心,崇文抑武既是加强中央集权措施的延伸,也是其结果。了解赵匡胤建立北宋、加强中央集权、崇文抑武等基本史实;实施集权措施的背景、具体的措施以及这些措施促成的历史结果;由于北宋的积贫积弱,范仲淹、王安石等相继进行改革变法,以挽救社会危机。王安石变法取得了一定成效,但最终变法失败。
      六、板书设计
      七、教学反思
      本课主要讲授了北宋政治发生的变化,在进行教学设计时,从三大方面进行教学,借助文献史料、图像史料等帮助学生学习。在整个教学过程中,坚持“教师为主导,学生为主体”的原则,同时贯彻培养历史学科核心素养理念和“教学评一体化”概念进行教学设计,文献史料与图像史料并行,自主学习与合作探究并重。但由于七年级学生思维较为活跃,因此在课堂中引导学生思考或进行小组合作时,学生思维可能发散较远,偏离教学;而本课内容较多,课堂时间有限,在具体操作中,还需结合课堂中的实际情况灵活处理,及时调整。
      政权
      时间
      建立者
      主要事件
      都城
      北宋
      公元960年
      赵匡胤(宋太祖)
      陈桥兵变
      东京(开封)
      宋太祖:“自唐季以来数十年,帝王凡易八姓,战斗不息,生民涂地,其故何也?吾欲息天下之兵,为国家长久计,其道何如?”
      赵普:“……此非他故,方镇太重,君弱臣强而已。今欲治之,惟稍夺其权,制其钱粮,收其精兵,则天下自安矣。”

      相关教案

      初中历史人教版(2024)七年级下册(2024)北宋的政治教案设计:

      这是一份初中历史人教版(2024)七年级下册(2024)北宋的政治教案设计,共4页。教案主要包含了课程标准,教学目标,教学重难点,教学过程,课堂总结,板书设计,教学反思等内容,欢迎下载使用。

      历史人教版(2024)北宋的政治教案:

      这是一份历史人教版(2024)北宋的政治教案,共3页。教案主要包含了学史崇德,人物扫描等内容,欢迎下载使用。

      人教版(2024)七年级下册(2024)北宋的政治教案:

      这是一份人教版(2024)七年级下册(2024)北宋的政治教案,共15页。教案主要包含了教学目标,教学重难点,教学过程,时空观念,唯物史观,探究总结,史料实证,课堂小结等内容,欢迎下载使用。

      资料下载及使用帮助
      版权申诉
      • 1.电子资料成功下载后不支持退换,如发现资料有内容错误问题请联系客服,如若属实,我们会补偿您的损失
      • 2.压缩包下载后请先用软件解压,再使用对应软件打开;软件版本较低时请及时更新
      • 3.资料下载成功后可在60天以内免费重复下载
      版权申诉
      若您为此资料的原创作者,认为该资料内容侵犯了您的知识产权,请扫码添加我们的相关工作人员,我们尽可能的保护您的合法权益。
      入驻教习网,可获得资源免费推广曝光,还可获得多重现金奖励,申请 精品资源制作, 工作室入驻。
      版权申诉二维码
      初中历史人教版(2024)七年级下册(2024)电子课本 新教材

      第8课 北宋的政治

      版本: 人教版(2024)

      年级: 七年级下册(2024)

      切换课文
      • 课件
      • 教案
      • 试卷
      • 学案
      • 更多
      欢迎来到教习网
      • 900万优选资源,让备课更轻松
      • 600万优选试题,支持自由组卷
      • 高质量可编辑,日均更新2000+
      • 百万教师选择,专业更值得信赖
      微信扫码注册
      手机号注册
      手机号码

      手机号格式错误

      手机验证码 获取验证码 获取验证码

      手机验证码已经成功发送,5分钟内有效

      设置密码

      6-20个字符,数字、字母或符号

      注册即视为同意教习网「注册协议」「隐私条款」
      QQ注册
      手机号注册
      微信注册

      注册成功

      返回
      顶部
      中考一轮 精选专题 初中月考 教师福利
      添加客服微信 获取1对1服务
      微信扫描添加客服
      Baidu
      map