第三单元研习教学设计统编版高中语文选择性必修下册
展开
这是一份第三单元研习教学设计统编版高中语文选择性必修下册,共16页。
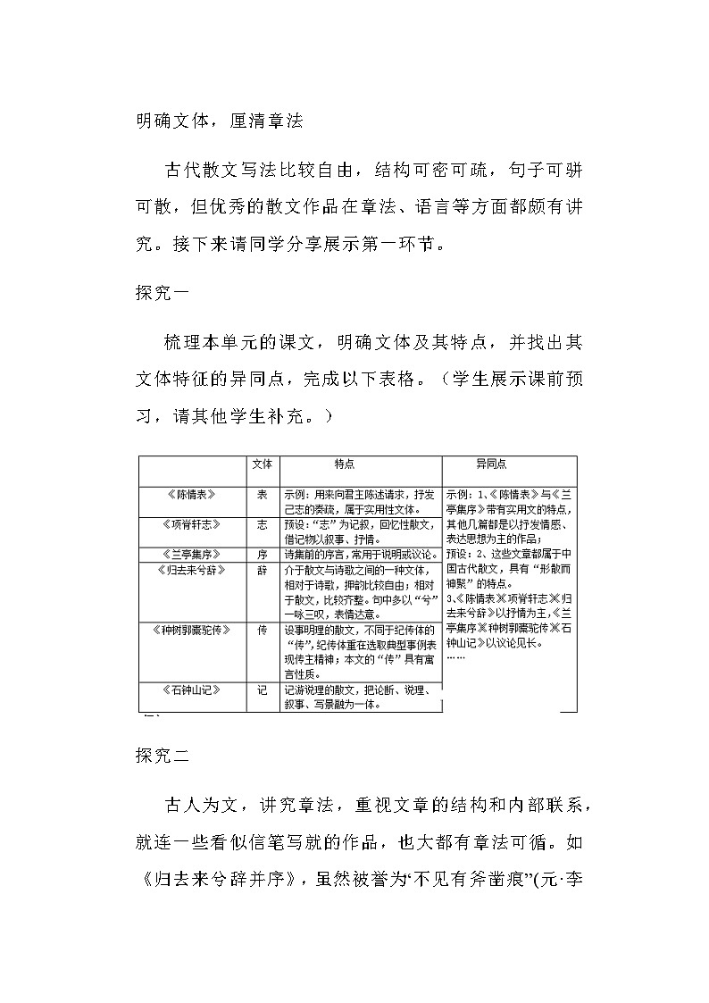
统编版高中语文选择性必修下册第三单元研习 教学设计 单元整合研习任务品味中国古代散文的文言、文学、文化之美学习任务1.初步阅读课文,准确把握选文的体裁和章法特点,整体了解中国古代散文范式。2.细致赏读课文,讨论交流文章的语言和艺术风格,感受古文的语言文字魅力。3.深入研读课文,结合相关补充资料,探究六篇古代散文承载的深厚文化内涵。学情分析高二下学期的学生通过学习前面四册语文教材中6个单元的文言文,积累了一定的文言功底,一定程度上能够自主赏析文言语言和文学之美;且学习内容涵盖了先秦诸子散文、史传和史论、写景记游散文、劝谏书信散文等,学生在各种古文文体及其艺术手法的特点上有较为零散的认知,但是缺少系统的梳理和深入探究。在单篇的字词、文意疏通的教学基础上,结合补充资料,通过小组合作探究,在课堂上可以开展研讨学习活动。课前预习完成一张预习学案课时安排 2课时教学过程导入:修辞立其诚,文言传其脉。中华民族有着悠久深厚的语言文化和精神文明,而文言文记录着历史发展的轨迹,昭示着传统文化的底蕴,散发着人文精神的芳香。接下来,让我们一起研读六篇经典散文,触摸民族文化血脉。活动一明确文体,厘清章法古代散文写法比较自由,结构可密可疏,句子可骈可散,但优秀的散文作品在章法、语言等方面都颇有讲究。接下来请同学分享展示第一环节。探究一梳理本单元的课文,明确文体及其特点,并找出其文体特征的异同点,完成以下表格。(学生展示课前预习,请其他学生补充。)探究二古人为文,讲究章法,重视文章的结构和内部联系,就连一些看似信笔写就的作品,也大都有章法可循。如《归去来兮辞并序》,虽然被誉为“不见有斧凿痕”(元·李公焕《笺注陶渊明集》引李格非评语),但全文由“归程”写起,历“归舍”“归园”“归田”,结于“归尽”,章法严密。反复诵读本单元课文,选择其中一篇,厘清其整体结构与各部分之间的联系,用你喜欢的形式加以展示。概念明确章法是一个比较宽泛的概念,布局、结构、脉络、关联等均在其中,总体而言,既包括外在的内容结构,也包括内在的逻辑结构,也即思想情感变化的脉络(意脉)。章法一般合乎文体的基本规范,但也不乏变体、破体之作。思路点拨结构思路分析应注意的几个方面:明确文体,把握全貌。文章主要叙述了什么事或者谈的是什么问题,不同的文章类型,行文思路有所不同。圈点勾画,抓关键句。特别关注文章的开头、结尾、每一段的起始句、收束句,这些句子有可能是中心句,阅读时尽量能标注出来。概括段意理出文章的内在脉络。通读全文,合成段意,厘清思路,把握结构。组织答案,合理表述。答案预设《陈情表》外在结构:首段作者陈述家庭不幸和祖母相依为命的情形。第二段作者笔锋一转,叙朝廷征召之殷,写自己进退维谷的处境。第三段,一方面感激朝廷知遇之恩,表示极愿意赴任;一方面又提出自己的苦处,博得武帝的同情。尾段有了前三段的情感铺垫,作者勇敢提出“愿乞终养”的要求,并表示生死效忠。内在结构:全文以一“情”字为主脉,李密向晋武帝陈“情”:孝情、忠情、先孝后忠之情。《项脊轩志》外在结构:作为一篇借记物以叙事、抒情的散文,文章围绕“项脊轩”这一中心物象,叙述与其有关的人事变迁借“百年老屋”的几经兴废,回忆家庭琐事,抒发了物在人亡、三世变迁的感慨。内在结构:以“可喜”“可悲”的情感主脉来组织文章,“可喜”体现在:居室明亮、环境清幽、读书怡情、红袖添香;“可悲”体现在:诸父分家,家道中落;母亲慈爱,英年早逝;祖母去世,期望落空;琴瑟和谐,失伴孤独。《兰亭集序》外在结构:作为一篇序言,本文介绍了作诗的缘由、作诗宴会上的盛景、成集的经过和诗集的意义。内在结构:以“乐——痛——悲”为内在情感线索。乐:贤士雅集、环境清幽、流觞赋诗、游目骋怀;痛:老之将至、岁月流逝、所之既倦、永不知足、世事无常、转瞬即逝、修短随化、终期于尽;悲:悲时代动荡、士人虚妄、生命无常、悲人生代代流转。《种树郭橐驼传》外在结构:本文常被视为寓言,但结构符合“传”的基本要求,从人物的名姓、籍贯、职业写起,以生平事迹、所言所行为主,最后以论赞作结。另外,柳宗元将文章的主要道理从郭橐驼口中道出,事件的记述和论赞的分量都较轻,这其实就是一种相对比较独特的写法。内在结构:说理过程中的思想逻辑结构是以“养树之术”来类比“养人之术”。 从养树“要在顺性,不在莳弃”推导出养人“要在爱民,不在繁简”。《石钟山记》外在结构:文章是游记,其结构表面上看是先交代出游之地,再详写游赏过程,最后集中写所悟之理,基本符合游记的文体规范,具备游记的三大要素“所至”“所见”“所感”。内在结构:全文表面上以游踪(何以要游——游时如何——游有何思)为线,实际是以“生疑——解疑——明疑”为脉,颇具悬疑之感。文章虽短,却写得波澜起伏。叙质疑旧说,如同设置悬疑;写鄙弃寺僧,仿佛延宕情节。接下来写解开悬疑的过程:从辨声所似,到察声所由,从“心动”“大恐”,到笑谈已见,也是一波三折。最后点明所得,悬疑得解。但文章却不就此作结,又生出真知何以不传,谬见偏有人信的一段文字,以揣测笔法点明疑问之根源何在,从容回扣开头,理趣横出。全文写得既摇曳多姿,又脉络清晰,章法表里并生,耐人寻味。教师小结:分析一篇散文的章法结构,实质是具体分析它的选材、剪裁和情感意脉,凡所选材,都要进行详略曲直的适当处理,而完成圆融完整的结构,从而构成像本单元这般行云流水、妙合无垠的散文名篇。活动二骈散结合,情深理明探究三细读本单元课文,小组合作完成以下任务。古代散文多注重骈散结合,诵读《陈情表》《兰亭集序》和《种树郭橐驼传》,感受它们不同的韵味。小组合作,选择其中一篇,说说文章是怎样通过骈句和散句的结合来表情达意的。各小组互相展示自己的学习成果,进行讨论。思路点拨骈句,指的是结构相似、内容相关、行文相邻、字数相等的两句话,跟对偶相似,但不过度强调音律和严格的对仗。骈句有利于强化思想情感,增强说服力。散句,则是相对于骈句而言的。骈散结合,使文章节奏明快、语言错落有致,读来抑扬顿挫,和谐悦耳,在听觉上给人音乐的美感。典例示范《兰亭集序》一文中:夫人之相与,俯仰一世。或取诸怀抱,悟言一室之内;或因寄所托,放浪形骸之外。虽趣舍万殊,静躁不同,当其欣于所遇,暂得于己,快然自足,不知老之将至;及其所之既倦,情随事迁,感慨系之矣。赏析:这段文字写出尽管人们的生存方式不相同,但思想感情却是相通的:人世间有诸多欢乐之源,亦会有欢乐易逝之苦。句子形式灵活,有骈句,如两个“或……”句,节奏明快,有音乐美;其他多是散句,长短不一,错落中见精致。答案预设1.《陈情表》大量使用四字句,语言比较整齐,节奏感较强。此外,文中的一些单行长句,及“且臣”“今臣”一类加在四字句前面的词语,都起到了使文气舒缓、从容有度的作用。在表情达意方面,本文常用骈句表达最能打动皇帝、说服皇帝的情事, 如概述自己的不幸(“外无期功强近之亲,内无应门五尺之僮”),坦率展现自己的尴尬处境(“欲奉诏奔驰,则刘病日笃;欲苟顺私情,则告诉不许”),表现祖孙不可须臾分离的实情(“臣无祖母,无以至今日;祖母无臣,无以终余年”)等等。至于散句,多用来铺叙,但有时也与骈句配合,或进一步描述,或概括总结,以强化表达效果,点明意旨,前举句子后面的“茕茕孑立,形影相吊”“臣之进退,实为狼狈”“母、孙二人,更相为命,是以区区不能废远”即是如此。《陈情表》至性之言,悲恻动人。一大原因是多用四字短语,一气呵成,表达情感深挚动人。此文的问世,为后世提供了众多的惯用语,一直流传至今,如:躬亲抚养、零丁孤苦、茕茕孑立、形影相吊、急于星火、日薄西山、气息奄奄、朝不虑夕、更相为命等均成为人们信手拈来的语句,极大地丰富了中国语言的词汇。总体而言,语言是表情达意的工具,情真意切是文章感人至深的根本原因。作者没有多用感叹词,但每一句话,皆从肺腑中流出,从而凸显了本文语言上的特点:善于运用含有语义相辅相成的词语或排偶句来表达思想感情,体现了在矛盾中抒情的特色。多用四字句,多排偶,摒弃雕琢与俗套,细节生动,表达形象,用语精当,颇见功力,读起来朗朗上口,节奏感强,在低沉之中有声宏气壮之势。2.《兰亭集序》的句式不似《陈情表》那样整齐,虽然在写景抒怀时也时有骈句,但连续使用的情况很少,往往是稍加对偶即接以散句。特别是最后一段,除“一死生为虚诞,齐彭殇为妄作”外,基本是散句。由于作者要表达的是人生终将有尽的苦痛和对生命的思考,其情思起伏抑扬,更利于用散句表达。3.《种树郭橐驼传》属于以散句为主的古文,也有整散结合的特点。本文中比较整齐的句子,基本都是关键点。例如,概述郭橐驼种树的秘诀:“其本欲舒,其培欲平,其土欲故,其筑欲密。……其将也若子,其置也若弃。”又如,解释“他植者”的错误之本:“爱之太恩,忧之太勤。……虽日爱之,其实害之;虽曰忧之,其实仇之。”再如,描绘官吏的烦政:“促尔耕,勖尔植,督尔获,早缫而绪,早织而缕,字而幼孩,遂而鸡豚。”这些内容不是不能用单行散句来写,但用整齐的句子来表达,能起到反复强调、鲜明对比的作用,还能以连续的短句让读者自然感到弊政对人民生活的扰害,其效果是只用散句难以达到的。教师小结:骈散结合是中国古代散文的一个基本特点,它不仅能够强化节奏韵律,也能让作者内心的真情实感齐齐迸发,让作者的哲思理趣愈加鲜明。这种语言艺术在今天的演讲稿、宣传稿、时政评论和随笔散文等文体的运用中显得璀璨夺目。课下可以收集整理相关的妙语佳句,同学之间相互分享。活动三探析文化,古为今用探究四古人云:“读李令伯《陈情表》而不坠泪者,其人必不孝。”(宋赵与时《宾退录》卷九)虽然说得有点儿夸张,却点出了这篇文章所承载的文化观念——孝。 本单元的六篇文章都具有深厚的文化内涵,从不同方面体现出中国人的传统观念,有的是公认的准则,有的是共同的价值观,有的是深刻的哲思,有的是可贵的精神。小组讨论,探究这些文化观念在当今社会的价值。思路点拨完成本任务探究时应注意如下几个方面:首先,对作品的思想内容或作者的观点态度有一个全面、深人的理解,归纳出其所体现出的文化观念;其次,对作品中的文化观念给予客观公正的评价,即以正确的理论思想为指导,对其进行辩证分析;最后,以现代的眼光,探究文化观念的时代意义和社会价值。抽丝剥茧本单元散文涉及的中国传统文化观念(小组讨论后填空):《陈情表》——忠与孝;《项脊轩志》——情与志;《兰亭集序》——(生与死);《归去来兮辞并序》——(仕与隐);《种树郭橐驼传》——(官与民);《石钟山记》——(真与伪)。写作任务请同学们仿照以下文段写出自己的感悟和思考,并在小组和班级内分享交流。标举孝道,情真意切——谈《陈情表》的孝道李密对祖母的孝心是真诚的,孝行是实际的。“孝”是中国人特别重视的行为准则,同时也成为中国文化中非常重要的价值标准,一句“不孝”的评价,即使在今天也是任何一个中国人难以承受的。《项脊轩志》则以表现对亲人的深厚感情为主。所谓“仁者,人也,亲亲为大”(《礼记·中庸》),中国文化在社会生活方面的一个重要特点就是家庭本位,重视家人之间的密切关系,讲究父慈子孝、兄友弟恭。“孝”只是其中最有代表性、带有较强强制性的人伦要求罢了。在上述两篇文章中,无论是李密自陈“既无伯叔,终鲜兄弟”“外无期功强近之亲,内无应门五尺之僮”,还是归有光念念不忘“项脊”轩名,感叹“诸父异爨”,都能看到他们对家庭、家族的重视。可以说,这两篇文章体现的主要是伦理性、社会性的“道”。教师小结:走进中国古代散文,触摸民族文化血脉。《陈情表》的忠孝之情;《项脊轩志》的悲喜之情;《兰亭集序》和《归去来兮辞》的自然意识、生命沉思和洒落襟怀;《种树郭橐驼传》体恤爱民之情和经世济民之理;《石钟山记》的诗意浪漫情怀与去伪存真之理在字字珠玑的文言中静静流淌,徜徉其中,你我都是拾贝人和守护人!

