所属成套资源:最新中考物理一轮复习高频考点精讲与易错题精选(全国通用)
第15章 电流和电路(高频考点精讲)-最新中考物理一轮复习高频考点精讲与易错题精练(全国通用)
展开这是一份第15章 电流和电路(高频考点精讲)-最新中考物理一轮复习高频考点精讲与易错题精练(全国通用),文件包含第15章电流和电路高频考点精讲原卷版-2023年中考物理一轮复习高频考点精讲与易错题精选全国通用docx、第15章电流和电路高频考点精讲解析版-2023年中考物理一轮复习高频考点精讲与易错题精选全国通用docx等2份试卷配套教学资源,其中试卷共49页, 欢迎下载使用。
1.“网络式”复习法:即采用章、节、标题、要点四个层次对教材进行梳理;
2.提高“回头率”:为了防止遗忘,就要采用提高“回头率”的`方法,即看完一节、一章、一部分之后,再回头扫视一遍,这样知识得到了系统的巩固,效果很好;
3.“空想法”:所谓空想法就是不看课本回想看过的内容;或看课本的大纲填充细节;
4.树形图:选出一本较有代表性的参考书,通读全书后,理出该领域研究的主要线索。
5.梳理错题法:把综合复习阶段做过的所有习题重新浏览一遍;
6.“齐头并进”法:在复习过程中,由于要复习的学科多,所以必须合理安排时间。
第15章 电流和电路(高频考点精讲)
考点01 两种电荷
【高频考点精讲】
一、两种电荷
1、自然界只有两种电荷:正电荷和负电荷。
(1)正电荷:用丝绸摩擦过的玻璃棒所带的电荷。
(2)负电荷:用毛皮摩擦过的橡胶棒所带的电荷。
2、电荷间相互作用规律:同种电荷相互排斥,异种电荷相互吸引。
3、检验物体是否带电的方法
(1)利用带电体的性质:带电体能够吸引轻小物体。
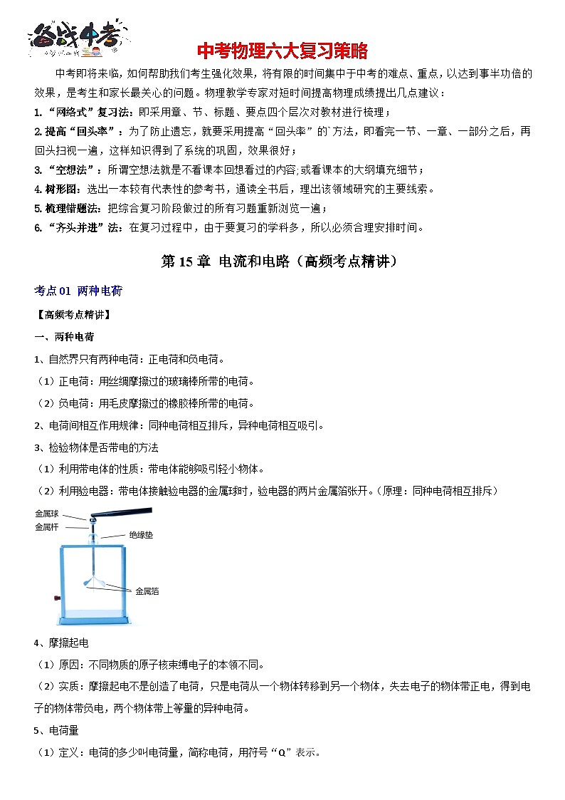
(2)利用验电器:带电体接触验电器的金属球时,验电器的两片金属箔张开。(原理:同种电荷相互排斥)
摩擦起电
原因:不同物质的原子核束缚电子的本领不同。
实质:摩擦起电不是创造了电荷,只是电荷从一个物体转移到另一个物体,失去电子的物体带正电,得到电子的物体带负电,两个物体带上等量的异种电荷。
电荷量
定义:电荷的多少叫电荷量,简称电荷,用符号“Q”表示。
单位:库伦,简称库,符号“C”。
(3)电子是带有最小负电荷的粒子,所带电荷量为。一根实验室中常用的玻璃棒或橡胶棒,摩擦后所带的电荷量大约只有。
二、导体和绝缘体
1、导体
(1)定义:容易导电的物体。
(2)常见材料:金属、石墨、人体、大地及各种酸碱盐的水溶液等。
2、绝缘体
(1)定义:不容易导电的物体。
(2)常见材料:橡胶、玻璃、陶瓷、塑料、油、空气等。
3、半导体
(1)定义:导电能力介于导体和绝缘体之间的物体。
(2)常见材料:硅、锗、砷化镓等。
(3)用半导体制成的二极管具有单向导电性。
【热点题型精练】
1.如图,粒子a由粒子b、c构成,各粒子的带电情况如下表,则b是( )
A.质子B.原子C.电子D.原子核
2.如图是锂(Li)原子结构示意图,下列说法正确的是( )
A.锂原子由质子和中子组成
B.锂原子由带正电的原子核和核外带负电的电子组成
C.锂原子的质子数是电子数的两倍,所以锂原子带正电
D.锂原子失去电子后带负电
3.关于导体和绝缘体,下列说法正确的是( )
A.绝缘体对电流的阻碍作用大,但能够带电
B.金属能够导电的原因是因为金属里面的电子都能自由移动
C.能够导电的物体叫导体,不能导电的物体叫绝缘体
D.绝缘体不能导电的原因是因为绝缘体内没有电子
4.塑料梳子梳头发时被梳子“粘”起,下列现象中“粘”的原因与其相同的是( )
A.在干燥的天气里,化纤布料衣服容易“粘”在身上
B.寒冷的冬天用湿手摸户外的金属单杠,手会被“粘”上
C.塑料吸盘能“粘”在光滑的瓷砖上
D.两个铅柱地面削平挤压后能“粘”在一起
5.如图所示,两个完全相同的验电器A和B,A带正电,B不带电。现用金属棒连接验电器A和B,则下列说法中正确的是( )
A.电荷从验电器A流动到验电器B
B.电荷从验电器B流动到验电器A
C.验电器A得到正电荷
D.验电器B得到正电荷
6.小滨妈妈做饭时,不小心把胡椒粉洒在粗粒盐上。小滨急中生智,拿塑料小勺在毛料布上摩擦了几下,然后把小勺靠近胡椒粉,胡椒粉立刻被吸到勺子上,成功将胡椒粉和粗粒盐分开。下列说法正确的是( )
A.塑料小勺能吸引胡椒粉是因为分子间存在引力
B.塑料小勺带电是通过摩擦的方法创造了电荷
C.若塑料小勺带负电是因为它得到了电子
D.使用验电器能够检验塑料小勺所带电性
7.如图所示,将玻璃板架在两本书之间,下方放一些小纸屑,用丝绸在玻璃板上反复摩擦,小纸屑就会上下飞舞、跳跃不停。这是因为摩擦后的玻璃板带上 电荷,能 小纸屑,小纸屑与玻璃板接触后,带上电荷,又互相排斥。
8.如图所示,一根针插在绝缘底座上,把折成V字形的铝箔条水平架在针的顶端.将橡胶棒与毛皮摩擦后靠近铝箔条一端时,原来静止的铝箔条绕针向橡胶棒方向旋转,对此的解释是:橡胶棒摩擦时 电子而带上 电,因此具有 的性质,使铝箔条跟着转动。
9.生产生活中我们经常用到汽油,汽油易挥发,易燃易爆,运输中汽油与油罐摩擦产生静电,油罐失去电子带上 电荷,电荷累积到一定程度极易出现放电现象,引起汽油燃烧爆炸,为防止爆炸事故发生,油罐车通常都在车架加装铁链与大地接触以中和油罐所带电荷,该过程铁链中自由电子定向移动方向是从 (选填“大地到油罐”或“油罐到大地”)。
10.根据实验现象,回答问题:
(1)如图甲所示,将该装置放在水平桌面上后,逐渐改变木板M与桌面的夹角α,会观察到悬线OA的方向 (选填“改变”或“不变”);剪断悬线OA,观察到小球下落的方向是 (选填“OA”或“OB”)方向。
(2)如图乙所示,在一根长直玻璃管中分别注入一半水和一半酒精,然后将管口密封后翻转让水和酒精充分混合,可以观察到混合液的体积 (选填“大于”、“小于”或“等于”)水和酒精的总体积,为了使实验效果更明显,你认为最好应先注入 (选填“水”或“酒精”),并选取内径 (选填“较细”或“较粗”)的玻璃管进行实验。
(3)如图丙所示,将塑料绳的一端扎紧,尽可能将其撕成更多的细丝,用干燥的手上向下捋几下,观察到如图所示的现象,这是因为塑料丝带了 电荷(选填“同种”或“异种”),塑料丝带电的实质是 在物体间的转移。
考点02 电流和电路
【高频考点精讲】
一、电流
1、电流的形成:电荷的定向移动形成电流。
2、电流方向:把正电荷定向移动的方向规定为电流的方向。
(1)电源外部:正极→用电器→负极。
(2)电源内部:负极→正极。
3、获得持续电流的条件:(1)电路中有电源;(2)电路为通路。
二、电路
电路由电源、用电器、开关、导线等元件组成。
1、电源:提供电能的装置(把其他形式的能转化为电能)。例如,化学电池:充电时,电能转化为化学能;供电时,化学能转化为电能;光电池:光能转化为电能;发电机:机械能转化为电能。
2、用电器:消耗电能的装置(把电能转化为其他形式的能)。
3、开关:控制电路的通断。
4、导线:将电源、开关、用电器连接起来,形成通路,传输电能。
三、电路的三种状态
1、通路:电路中有电流通过,用电器能够工作。
2、断路:电路中某处被切断,没有电流通过,用电器不能工作。
3、短路
(1)电源短路:直接用导线将电源的正、负极连接起来。电源被短路,用电器不工作,电路中会有很大的电流,会损坏电源,烧坏导线绝缘层,引发火灾。
(2)用电器被短接:用电器两端被导线直接连通。被短接的用电器不工作,其他用电器工作。
【热点题型精练】
11.下列电路图中标出的电流方向正确的是( )
A. B. C. D.
12.如图所示,充电宝给关机的手机充电的过程中,下列说法正确的是( )
A.手机电池相当于电源
B.手机电池相当于用电器
C.充电宝相当于用电器
D.充电宝、手机电池和连接线没有形成通路
13.如图所示的电路中,连接正确的是( )
A. B.
C. D.
14.电动车车企为了增加续航,设计出“无极耳”电池。所谓极耳,就是从电芯(电源装置)中将正负极引出来的金属导电体,取消极耳可以避免电能在极耳中的损耗,关于电池说法正确的是( )
A.无极耳电池就是没有正负极的电池
B.电路中有电池就一定有电流
C.无极耳电池是提供电压的装置
D.用导线将无极耳电池两极直接相连可保护电池
15.对如图所示的三个电路,状态判断正确的是( )
A.甲断路、乙短路、丙通路B.甲通路、乙短路、丙短路
C.甲断路、乙通路、丙短路D.甲短路、乙断路、丙通路
16.如图甲所示,高层建筑的墙体中有三根绞在一起的电线,小明设计了如图乙所示的“测量仪”把它们区分开。判断时两人合作,小华将A、B连在一起,小明将“测量仪”连接X、Z两端时,灯泡发光;小华将A、C连在一起,小明将“测量仪”连在Y、Z两端时,灯泡发光。则
( )
A.A 和 Z 是同一根电线,C 和 Y 是同一根电线
B.B 和 Z 是同一根电线,C 和 Y 是同一根电线
C.A 和 Y 是同一根电线,B 和 X 是同一根电线
D.C 和 Y 是同一根电线,B 和 Z 是同一根电线
17.如图,将一个铁质圆盘放在一个塑料瓶上,在盘中放入彩色的碎纸屑。然后用一个高压静电棒去接触圆盘,发现彩色的纸屑像礼花一样向上散开。纸屑和圆盘带有 (填“同种”或“异种”)电荷;若静电棒带正电,当它接触圆盘时, (填“正”或“负”)电荷发生移动,电流方向为 (填“从圆盘到静电棒”或“从静电棒到圆盘”)。
18.如图所示为人们所喜爱的电动自行车,它具有轻便、节能、环保等特点,只要将车钥匙插入锁孔并顺时针旋转一下,车子就通电了。车钥匙的作用相当于电路中的 ,给电动车充电时,蓄电池相当于电路中的 ,将电能转化为 储存起来。
19.某反恐小组的拆弹专家在拆除恐怖分子设置在飞机上的定时爆炸装置。如图所示,为使爆炸装置停止工作,应剪断线 (选填“a”或“b”)。拆除前起爆器上 (选填“有”或“没有”)电流通过,原因是导线
(选填“a”或“b”)将起爆器短路了。
20.小明同学连接了如图甲电路图进行实验。
(1)按照电学实验的基本操作规则,连接电路前,小明应该将开关 (选填“闭合”或“断开”)
(2)连接完电路后闭合开关S,灯泡L1和L2均发光,此时电路中的电流方向从L1到L2,则电源的正极在
(选填“A”或“B”)端,在图乙方框中画出电路的电路图。
(3)小明将开关S断开,然后把灯泡L2两端的接线柱用一根导线相连接,小明再次闭合开关S,灯泡L2将
(选填“发光”或“不发光”)
(4)受上面实验现象启发,为了让两盏灯同时熄灭,小明认为可以不断开开关,而用一根导线同时连接图甲中灯泡L2左端和灯泡L1的右端接线柱即可。根据所学知识,我们应该告诉小明 (选填“能”或“不能”),这样操作具体的原因是 。
考点03 串联和并联
【高频考点精讲】
一、串联电路
1、电路图
2、连接方式:用电器首尾顺次连接。
3、电流路径:只有一条电流路径。
4、电路特点:用电器相互影响。
5、开关作用:控制整个电路。
二、并联电路
1、电路图
2、连接方式:用电器首尾并列连接。
3、电流路径:有两条或多条电流路径。
4、电路特点:用电器互不影响。
5、开关作用:干路开关控制整个电路,支路开关只控制所在支路用电器。
三、电路图和实物图
1、根据实物电路画电路图
观察实物图中接线柱上是否有两根导线。如果没有,电路为串联电路;如果有,电路为并联电路。
2、根据电路图连接实物电路
按照电流方向进行连接。如果为并联电路,先连接第一条路径,再连接第二条路径,以此类推。
【热点题型精练】
21.如图所示的电路图中,开关都闭合后,两盏灯均发光且并联的是( )
A. B. C. D.
22.在参观人民检察院未成年人法治教育基地时,小明发现,在一处地面上有“沉迷网络”“交友不慎”两个圆形模块。用脚踩其中任何一个模块,与模块连接的电视上就会播放相应的教育短片。下列有关分析正确的是( )
A.两个模块相当于开关,彼此串联
B.两个模块相当于开关,彼此并联
C.两个模块相当于电源,彼此并联
D.两个模块相当于电源,彼此串联
23.如图,用导线连接使灯L1和L2组成并联电路的正确方法是( )
A.用一根导线连接A、B,再用另一根导线连接C、E
B.用一根导线连接A、B,再用另一根导线连接D、E
C.用一根导线连接A、C,再用另一根导线连接B、E
D.用一根导线连接A、C,再用另一根导线连接C、E
24.下面是小强同学对身边的一些电路工作情况进行观察分析得出的判断,其中不正确的是( )
A.电蚊拍具有灭蚊和照明功能,灭蚊网和照明灯有时同时工作,有时单独工作,它们是并联的
B.马路两旁的路灯,晚上同时亮,早上同时灭,它们是串联的
C.厨房中的抽油烟机装有照明灯和电动机,它们有时同时工作,有时单独工作,它们是并联的
D.一般家庭中都要安装几盏照明灯和其他用电器,使用时互不影响,它们是并联的
25.如图是新一代代步工具——电动独轮车,依靠电力驱动低碳环保。当电源开关S1闭合时指示灯亮起,独轮车处于待机状态,当人站在独轮车上时开关S2自动闭合,电动机才能启动,开始运动;若指示灯不亮,人站在独轮车上,独轮车也不能运动。下列电路设计符合上述要求的是( )
A. B. C. D.
26.如图所示由电源、三只灯泡、一个开关组成的电路,下列说法正确的是( )
A.L1、L2、L3是并联
B.L1、L2、L3是串联
C.L1、L2是串联,L2、L3是并联
D.L1、L2并联,S闭合,L3不亮
27.如图所示是一款儿童电动车,电动车中的电动机在电路中相当于 (填“电源”或“用电器”)。电动机和车灯在电路中是 联的,判断的依据主要是它们在工作过程中 (填“相互”或“互不”)影响。
28.如图所示,要使两灯串联应闭合开关 ;闭合开关S1和S3,两灯 联;为了避免电源短路,不能闭合开关 。
29.二极管是电子电路的重要元件,它的电路符号为,当电流从它A端流入时,二极管的电阻很小,可视为二极管短路。当电流从它B端流入时,二极管的电阻很大,可视为二极管断路。如图所示,灯L1、L2的连接方式是 (填“串联”或“并联”);当开关S闭合后,灯L2 (填“亮”或“不亮”)。
30.晓彤同学在科技活动小组中为学校茶炉房设计了如图1所示的人工控制电路。用红绿灯分别表示水是否烧开,只红灯亮,表示水未烧开,只绿灯亮,表示水已烧开。
(1)水已烧开时开关的开闭情况是
A.S1闭合、S2断开 B.S1断开、S2闭合 C.S1、S2都断开 D.S1、S2都闭合
(2)小雪同学看了晓彤的设计后认为该设计还有不足之处,请指出该设计的两点不足:
① ;② 。
(3)同学们经过讨论,在晓彤设计的基础上进行了改进,克服了上述的不足,请你将改进后的电路图画在图方框内。(可改动元件)
考点04 电流的测量
【高频考点精讲】
一、电流
1、定义:表示电流强弱的物理量,符号。
2、单位:安培,符号A,还有毫安(mA)、微安(µA),1A=1000mA,1mA=1000µA。
二、电流的测量
1、测量电流的仪表:电流表,符号。
2、电流表的三个接线柱和两个量程
(1)三个接线柱:一个“-”接线柱共用,“0.6A”和“3A”为两个正接线柱。
(2)两个量程
①“0~0.6A”量程:每个小格表示的电流值是0.02A。
②“0~3A”量程:每个小格表示的电流值是0.1A。
3、电流表的使用
(1)电流表必须和用电器串联。
(2)电流从“+”接线柱流入,从“-”接线柱流出。
(3)被测电流不能超过电流表的最大测量值。
(4)绝对不允许把电流表直接连到电源的两极。(电流表在电路中可以看作导线)
4、电流表的读数
(1)明确所选量程,如果不知道电流大小,应该选较大的量程,并进行试触;
(2)明确分度值(每个小格表示的电流值);
(3)根据表针向右偏过的格数读出电流值。
【热点题型精练】
31.下列家用电器正常工作时的电流接近0.1A的是( )
A.电冰箱B.电视机
C.节能灯D.电饭锅
32.下列四幅电路图中,能正确测量通过灯泡L1的电流的是( )
A. B. C. D.
33.如图所示,电流表乙测量的是( )
A.通过灯L1的电流
B.通过灯L2的电流
C.通过灯L1和L2的总电流
D.既是通过灯L1的电流,也是通过灯L2的电流
34.如图所示的部分电路中,电流表A1、A2所测量的电流分别是( )
A.A1测量通过灯L1、L2的电流之和
B.A2测量通过灯L3的电流
C.A1测量通过灯L3的电流
D.A2测量通过灯L1、L2的电流之和
35.两位同学在做“用电流表测量电流”的分组实验中,闭合开关前,他们的电流表指针均指在零刻度处。当闭合开关试触时,发现电表指针摆动分别出现了如图甲、乙所示的两种情况。分析在电流表的使用上,分别存在的问题是( )
A.甲表+、﹣接线柱接反了,乙表选接的量程小了
B.甲表选接的量程小了,乙表+、﹣接线柱接反了
C.甲表+、﹣接线柱接反了,乙表短路了
D.甲表断路了,乙表短路了
(多选)36.“用电流表测量小灯泡的电流”的部分电路如图所示。下列说法正确的是( )
A.用导线连接c、e,电流表只能测量通过灯泡L1的电流
B.用导线连接d、e,电流表只能测量通过灯泡L2的电流
C.用两根导线分别连接a、d和c、e,电流表只能测量通过灯泡L1的电流
D.用两根导线分别连接b、d和c、e,电流表只能测量通过灯泡L2的电流
37.如果想在图中的电路中再接入一只灯泡,且与其他亮灯互不干扰,则应安装在 (选填“1”、“2”或“3”)位置;要想直接测出通过干路的电流,则应在 (选填“1”、“2”或“3”)位置接入一只电流表。
38.如图所示电路,当开关S、S1都闭合时,灯L1和L2是 联的,电流表A2测的是通过 的电流(选填“L1”、“L2”或“L1和L2”),若断开S1,则电流表A2的示数会 (选填“增大”、“减小”或“不变”)。
39.甲、乙两个电流表完全相同,现将它们的接线柱按如图方式分别接入电路去测量电流的大小,从图中可知 电表所测的电流值较大,甲表的示数为 。如果测量前指针在零刻线偏右处,未经校正,便用这个电流表测量,测量结果比实际值 。(选填“偏大”或“偏小”)。
40.如图所示,是用电流表测量电流的实验,请回答以下问题:
(1)电流表使用前,应检查指针是否对准 ,如有偏差,需要“ ”;
(2)连接电路时,开关应 ,电流表应先选用最大的量程,并用 法判断电流的大小,然后根据情况,再选用合适的量程;
(3)图甲是某同学连接好的电路,则电流表测的是 的电流;合上开关后,若电流表的示数如图乙所示,则电流的大小是 A;
(4)只需改动一根导线就可测开关处的电流,请在图中用“×”号指出需改动的导线,并在原图中画出改动的正确连线;
(5)正确更改线路后,电流表量程再改接到大量程,合上开关后,灯均亮,电流表指针偏转位置与图乙恰好相同,则通过L1的电流大小为 A。
考点05 串、并联电路中电流的规律
【高频考点精讲】
1、串联电路的电流规律:串联电路中各处电流都相等。
公式:
2、并联电路的电流规律:并联电路中总电流等于各支路中电流之和。
公式:
【热点题型精练】
41.如图所示是家中常用的插线板,导线A、B、C分别是插线板电饭锅、台灯的电源线,当两用电器同时正常工作,下列对电源线中电流大小判断正确的是( )
A.A处最大B.B处最大C.C处最大D.一样大
42.某同学希望比较电路中不同位置的电流大小,A1,A2的示数都如图乙所示,只是所选量程不同,下列判断正确的是( )
A.通过L1的电流为2.5AB.通过L1的电流为0.5A
C.通过L2的电流为2.5AD.通过L1的电流为2A
43.如图所示,某电子线路板上有一个由三个电阻R1、R2和R3构成的局部电路。已知通过R1和R2的电流分别为4mA和10mA,则通过R3的电流可能是( )
A.4mAB.8mAC.10mAD.14mA
44.如图所示电路,闭合开关S1、S2,下列对电路的分析正确的是( )
A.L1与L2串联
B.电流表A1测L1的电流
C.当开关S2断开时,通过L1的电流变小
D.当开关S2断开时,电流表A2的示数变小
45.如图所示电路,a,b分别接电源的正、负极,A1的示数为1A,A2的示数为1.2A,A3的示数为1.8A,则通过灯L3的电流为( )
A.1 AB.0.6 AC.1.2 AD.0.2 A
46.如图所示。小明利用该电路检验并联电路干路电流是否等于各支路电流之和,在导线1、2、3、4中,有一根导线接错了,接错的是( )
A.导线1B.导线2C.导线3D.导线4
47.如图所示的电路中,当开关S1闭合,S2断开时,电流表A的示数为240mA,则通过L2的电流是 mA;当开关S1、S2均闭合时,电流表A的示数为0.56A,则通过灯泡L1的电流是 A,通过L2的电流是 A.
48.认真观察图甲电路图,分析并解答下面的问题:闭合开关S1、S2,断开S3,该电路的连接方式为 联;两电流表指针偏转情况如图乙所示,则电流表A1的示数为 A,流过灯泡L1的电流为 A。
49.在如图所示电路中,电流表A3的示数是2A,A3、A2电流表的指针偏转角度相同,将灯泡L1、L2交换位置连接后,发现三台电流表示数不发生变化,则流过灯泡L1的电流为 A,流过灯泡L2的电流为 A,流过灯泡L3的电流为 A。电流表A1应选量程为 A,电流表A2应选量程为 A,电流表A3应选量程为 A。
50.小海和小梅一起做“探究并联电路中电流的规律”实验。
(1)图甲是他们设计的电路图,图乙是他们测量电流时连接的实验电路,此时电流表测量的是 (选填“A”“B”或“C”)处的电流。
(2)请在图乙中移动一根导线,测量另外一处的电流。在移动的导线上画“×”,并用笔画线代替导线连接正确的电路。移动后电流表测量的是 (选填“A”“B”或“C”)处的电流。
(3)测出A、B、C三处的电流如表所示,由此得出初步结论: (只写表达式)。小梅指出:为了得出更普遍的规律,应当进行多次实验。操作方法是: 。
(4)小海利用原有的实验器材,添加一个开关,又设计了一个电路。利用这个电路,不用更换电流表的位置,就可直接测出A、B、C三处的电流,同样可得出三处电流的关系。请在图丙中的虚线框中画出电路图。
粒子
带电情况
a
带正电
b
带正电
c
不带电
位置
A
B
C
电 流/A
0.30
0.24
0.54
相关试卷
这是一份第20章 电与磁(高频考点精讲)-最新中考物理一轮复习高频考点精讲与易错题精练(全国通用),文件包含第20章电与磁高频考点精讲原卷版-2023年中考物理一轮复习高频考点精讲与易错题精选全国通用docx、第20章电与磁高频考点精讲解析版-2023年中考物理一轮复习高频考点精讲与易错题精选全国通用docx等2份试卷配套教学资源,其中试卷共51页, 欢迎下载使用。
这是一份第13章 内能(高频考点精讲)-最新中考物理一轮复习高频考点精讲与易错题精练(全国通用),文件包含第13章内能高频考点精讲原卷版-2023年中考物理一轮复习高频考点精讲与易错题精选全国通用docx、第13章内能高频考点精讲解析版-2023年中考物理一轮复习高频考点精讲与易错题精选全国通用docx等2份试卷配套教学资源,其中试卷共30页, 欢迎下载使用。
这是一份第10章 浮力(高频考点精讲)-最新中考物理一轮复习高频考点精讲与易错题精练(全国通用),文件包含第10章浮力高频考点精讲原卷版-2023年中考物理一轮复习高频考点精讲与易错题精选全国通用docx、第10章浮力高频考点精讲解析版-2023年中考物理一轮复习高频考点精讲与易错题精选全国通用docx等2份试卷配套教学资源,其中试卷共36页, 欢迎下载使用。

