所属成套资源:【中职专用】学前教育类专业《幼儿教育学基础》专题复习(河北省)
专题四 幼儿教育思想的发展(讲义)-《幼儿教育学基础》(北师大版第2版)高考备考(河北省)
展开
这是一份专题四 幼儿教育思想的发展(讲义)-《幼儿教育学基础》(北师大版第2版)高考备考(河北省),共12页。学案主要包含了考纲解读及考情分析,知识点梳理,真题模拟,课内练习,归纳小结等内容,欢迎下载使用。
一、考纲解读及考情分析
(一)考纲解读
2024~2026年河北省普通高等学校对口招生学前教育类专业考试大纲,对本专题的要求为:掌握福禄贝尔、蒙台梭利、杜威、维果茨基、陶行知、陈鹤琴的教育思想理论观点。
(二)考情分析
从考纲中看,本专题考查的内容均需要掌握。本专题内容较多,知识点比较详细,有些教育家的观点容易混淆,因此在复习时需要认真仔细。本专题可出题型为选择题或简答题,但2026年取消了简答题,多了判断题,考生需要把本专题知识点掌握扎实,以应对题型的变化。
二、知识点梳理
(一)福禄贝尔
福禄贝尔是德国教育家,幼儿园运动的创始人。19世纪中叶,他创办了世界上第一所幼儿园,而且创立了一整套幼儿教育理论体系和相应的教育方法、教材、玩具等。
福禄贝尔的幼儿教育理论体系带有浓厚的宗教色彩,为此受到了许多批评。但其思想和理论传遍了世界各地,深刻影响了欧美各国,以及日本等国的学前教育。在清末,福禄贝尔的教育思想开始传入我国,对我国学前教育也产生了很大影响。
1.幼儿自我发展的原理
福禄贝尔认为,幼儿的行为是其内在生命形式的表现,是由内在的动机支配的,其自我活动是发展的基础和动力。教育的目的在于遵循自然法则去发展幼儿的天赋,保育者的任务是帮助幼儿除去阻碍生命发展的障碍,让其自我得到发展。教育者和父母要理解幼儿,必须尊重幼儿的自主性,帮助他们成长为能够主动地生活的人。
2.游戏理论
福禄贝尔是第一个阐明游戏教育价值的人。他认为,对于幼儿来说,游戏是其生活的要素。他强调游戏对幼儿人格发展、智慧发展有重要意义。他还认为游戏中玩具是必需的,幼儿通过玩具“可直觉到不可观的世界”。他制作的玩具取名为“恩物”,意为“神恩赐之物”,现在仍有很多幼儿园在使用。
3.协调原理
福禄贝尔说,人不是单独一人存在的,他是家族中的一员,社会的一员,也是民族的一员,是宇宙的一分子。因此,我们应该让孩子和周围的环境、社会、自然相结合,协调一致。
4.亲子教育
福禄贝尔重视幼儿家庭教育,他认为,要让孩子在爱中成长,首先就必须教育母亲。他创立了世界上第一个为母亲们开办的“讲习会”,同时也非常重视父亲在教育幼儿中的作用,他倡导父亲担负起育儿的责任。在福禄贝尔看来,学前教育的主体是家庭教育,幼儿园只是作为家庭教育的继续和扩张,是家庭教育的补充,而不是代替。
(二)蒙台梭利
被誉为20世纪初的“幼儿园改革家”的蒙台梭利原是一名精神病学的医生。她于1907年在罗马贫民区创办了一所“儿童之家”。在那里,蒙台梭利采用了特殊的教育方法,进行了举世闻名的教育实验,创造了教育的奇迹。
1.儿童的自由与自我学习法则
蒙台梭利认为,“我们应该采用一种以自由为基础的教育方法,以帮助儿童战胜各种障碍。”她强调幼儿的自由活动和通过活动的自我学习;她反对成人中心的教育,反对传统的统一讲授;她的教学法是培养和保护儿童自身的学习积极性。
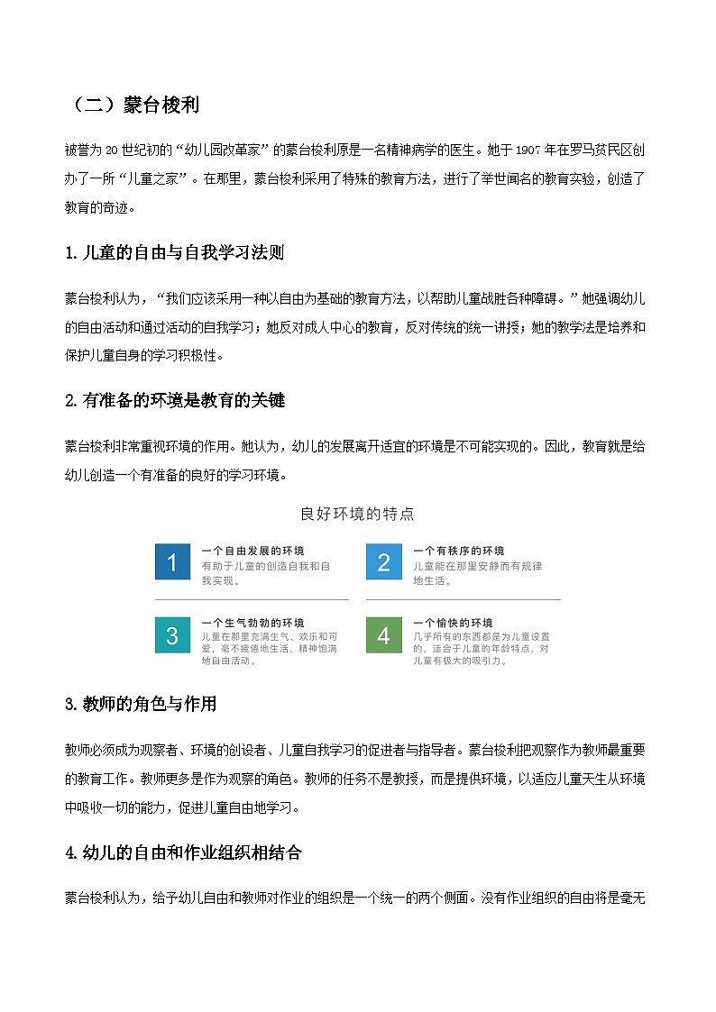
2.有准备的环境是教育的关键
蒙台梭利非常重视环境的作用。她认为,幼儿的发展离开适宜的环境是不可能实现的。因此,教育就是给幼儿创造一个有准备的良好的学习环境。
3.教师的角色与作用
教师必须成为观察者、环境的创设者、儿童自我学习的促进者与指导者。蒙台梭利把观察作为教师最重要的教育工作。教师更多是作为观察的角色。教师的任务不是教授,而是提供环境,以适应儿童天生从环境中吸收一切的能力,促进儿童自由地学习。
4.幼儿的自由和作业组织相结合
蒙台梭利认为,给予幼儿自由和教师对作业的组织是一个统一的两个侧面。没有作业组织的自由将是毫无效率的,没有作业手段,被放任自流的幼儿也将一事无成。在蒙台梭利看来,作业组织为幼儿的自发活动、自我学习和自由发展创造了条件。
5.感觉教育是幼儿期教育的重要内容
蒙台梭利认为,三至六岁是儿童身心迅速发展的时期,幼儿的各种感觉先后处于敏感期。因此,他必须对幼儿进行系统的、多方面的感官训练,使他们通过外部世界的直接接触,发展敏锐的感觉和观察力,为高级的智力活动和思维发展奠定基础。
(三)杜威
杜威是美国现代哲学家、心理学家、教育家,是近代西方教育史上最有影响的代表人物,被评价为“对教育具有创造性的贡献的人”。
他经历创办了“实验学校”的8年实践,开创了美国进步主义教育运动。提出了著名的生活教育理论,倡导以“儿童中心”取代“教师中心”和“教材中心”,重视儿童自身的活动、需要和经验,强调培养儿童的创造精神和独立思维能力,提出了学校改革的方向。
1.儿童中心论
杜威认为,在旧教育中,“学校的重心是在儿童之外,在教师,在教科书以及在你所高兴的任何地方,唯独不在儿童自己即时的本能活动之中。”因此,他推动的教育革新主张变“教师中心”“教材中心”为“儿童中心”,教师则是儿童生活、生长和经验改造的启发者和诱导者。
2.生活教育理论
杜威强调,教育即生活,教育即生长。教育是生活的过程,而不是将来生活的预备;学校是社会生活的一种形式而不仅仅是学习功课的场所;学习不是从生活中孤立出来,而是通过生活并联系这种生活进行的。
3.正确对待儿童的兴趣
杜威把儿童的本能兴趣归纳为四个方面,即探究发现的兴趣、交谈交往的兴趣、制作建造的兴趣、艺术表现的兴趣。成人只有通过不断地观察儿童的兴趣,才能够进入儿童的生活。杜威也反对纵容儿童的兴趣,他认为,“如果只是放任儿童的兴趣,让他无休止地继续下去,那就没有‘生长’”。
4.重视经验,倡导做中学
杜威坚决主张“做中学”,他确信一切真正的教育从经验中产生,一切学习都来自经验,因此,杜威的“做中学”也可以称为“从经验中学”“从活动中学”。
(四)维果茨基
维果茨基是苏联早期的杰出心理学家。他创立了著名的维果茨基学派;创立了心理发展的文化历史理论,明确了人的心理发展的源泉与决定因素是历史过程中不断发展的文化;同时,他对儿童的概念发展、教学与儿童智力发展的相互关系等进行了深入细致的研究,特别是其“最近发展区”的理论,对教育实践发生了深刻而持久的影响。
1.儿童的发展本质上是社会文化的产物
维果茨基认为,人的发展本质上是人所特有的高级心理机能的发展。儿童高级心理机能产生与发展的根源在社会,其发展过程是在社会环境中,在人际交往中,通过语言的中介,借助于社会文化历史经验而逐步产生和发展起来的。他强调社会和文化背景对儿童心理发展产生着深刻的影响,他用“脚手架”这一隐喻来描述成人对儿童的十分关键的指导作用。
2.学前教学应当依据儿童自己的大纲
维果茨基指出,3岁前儿童教学的特点是,儿童是按照他们自己的大纲进行学习的,这种类型的教学称为自发型。而中小学的教学是“反应型”。3~6岁儿童的教学处于过渡位置,是“自发—反应型”,但更趋向于自发型。他同时也强调,幼儿阶段的“教学”一定要为儿童的后继学习做好准备。他把学前的这种“教学”称为“胚胎教学“或“前教学”。
3.教学与发展的关系—“最近发展区”理论
儿童在成人引导下演算试题的水平与他在独立活动时的水平,二者之间有差距。这个差距就是儿童的最近发展区。针对儿童发展的两个水平——现实水平与潜在发展水平,他指出,好的教学必须跑在发展的前面,即必须针对儿童的潜在水平来进行,要着眼于最近发展区的教学。
(五)陶行知
陶行知先生是我国伟大的人民教育家。在教育救国的思想影响下,他毕生从事旧教育的改革,推行生活教育、大众教育,推动平民教育运动,为我国教育做出了重大贡献。在教育实践中,他创立了生活教育理论,提出了“教、学、做合一”的教育主张。
1.农村幼儿教育事业的开拓者
陶行知先生积极宣传中国幼儿教育的新的发展方向,认为工厂、农村是幼儿园的新大陆。他身体力行地积极推动平民的、乡村的教育,在南京郊区首创了中国第一所乡村幼儿园——南京燕子矶幼儿园,还创建了乡村幼儿师范教育、农村幼教研究会等。
2.幼儿教育是根本之根本
陶行知先生认为“幼儿教育实为人生之基础。”“小学教育是建国之根本,幼稚教育尤为根本之根本。”“小学教育应当普及,幼稚教育也应当普及。”并提出普及的具体三大步骤,即唤起国人明白幼年的教育是最重要的教育;改革幼儿园,面向乡村、工厂;改变教师的培训制度等。
3.尊重儿童
陶行知先生高度尊重儿童在教育过程中的地位。他认为,发现儿童的价值、了解儿童、解放儿童、信仰儿童是教育的先决条件,否则教育不可能进行。
4.倡导教育与儿童实际生活的密切联系
陶行知先生认为,生活即教育,游戏即工作。提出以幼儿园周围的社会生活、自然现象、家乡生产、风土人情为内容编成教材,以幼儿足力所能及的地方为教室,以儿童所能接触到的事物为主要内容,让儿童从中学习,自己解决问题,自己组织游戏,培养出具有“生龙活虎的体魄、活活泼泼的心灵的儿童来”。
5.提倡“教、学、做合一”的教育方法
陶行知先生坚决反对教、学、做分家,他说:“教、学、做是一件事,不是三件事。我们要在做上教,在做上学。”“……做是学的中心,也就是教的中心。”
6.解放儿童的创造力
陶行知先生认为教育要启发、解放儿童的创造力,为他们提供手脑并用的条件和机会。具体包括五个方面:①解放儿童的头脑;②解放儿童的双手;③解放儿童的嘴;④解放儿童的空间;⑤解放儿童的时间。
(六)陈鹤琴
陈鹤琴先生是我国著名的儿童教育家。他于1923年创办了我国最早的幼儿教育实验中心—南京鼓楼幼稚园,创立了“活教育”理论,一生致力于探索中国化、平民化、科学化的幼儿教育道路。陈鹤琴先生还开创了我国儿童心理的科研工作,是我国以观察实验法研究儿童心理发展的最早的学者之一。
1.反对半殖民地半封建的幼儿教育,提倡适合国情的中国化幼儿教育
他坚决主张“处处以适应本国国情为主体”。同时,他积极地推进为中国平民服务的、培养民族的新生一代的幼儿教育,他强调“幼稚园不是专为贵妇们设立的,还要普及工农幼稚园”,指出这是中国求进步,摆脱半封建半殖民地状况,发展进步合理的社会之需要。
2.反对死教育,提倡活教育
陈鹤琴先生反对埋没人性的、读死书的死教育。其教育的三大目标是:①做人、做中国人、做现代中国人;②做中学、做中教、做中求进步;③大自然、大社会是我们的活教材。
活教育体系的主要观点
(1)教育观
遵照活教育的精神办幼儿园,必须“以自动代替被动”,必须是幼儿“自动的学习、自发的学习”,自己动手动脑获得知识。教师必须尊重幼儿的自主性,不能搞传统的注入式,消极地管束幼儿等。
(2)教育目的
陈鹤琴先生把教育目的划分为依次递进的三个层次。第一层次:“做人”,提倡学习如何做人,如何求社会进步、人类发展;第二层次:“做中国人”,培养每一个国民的爱国主义品质;第三层次:“做现代中国人”,培养有健全的身体、有建设的能力、有创造能力、能够合作、有服务精神的人。
(3)教育方法
实现活教育目标的教育方法,应当是“做中学,做中教,做中求进步”。他认为“做”是学生学习的基础,因此也是“活教育”方法论的出发点。他把活教育的过程分为实验与观察、阅读与参考、发表与创作、批评与研讨四个步骤。
(4)教育内容
以大自然、大社会为活教材,与实际紧密地结合。同时,活教育“做”的过程本身也就是幼儿园最好的教育内容。
(5)教育原则
陈鹤琴先生提出的活教育的17条原则,如“凡幼儿能做的,让他自己做;凡幼儿能想的,让他自己想”等,体现了尊重幼儿的主体性,重视幼儿动手动脑,重视直接经验的价值等思想,奠定了幼儿园教育原则的基础。
3.提倡综合的、联系实际的幼儿园课程
(1)课程的中心
陈鹤琴先生反对幼儿园课程脱离实际,主张根据儿童的环境——自然的环境,社会的环境作为幼稚园课程系统的中心,让儿童能充分地与实物和人接触,获得直接经验。
(2)课程的结构——“五指活动”
(3)课程的实施
强调以幼儿经验、身心发展特点和社会发展需要作为选择教材的标准;反对实行分科教学,提倡综合的单元教学,以社会自然为中心的“整个教学法”;主张游戏式教学。
4.重视幼儿园与家庭的合作
陈鹤琴先生十分重视家庭对幼儿的影响,他认为,儿童早期所接受的家庭教育关系着人一生的发展,具有积极的奠基作用。因此他强调必须创设良好的家庭教养环境。同时,幼儿园与家庭必须合作起来教育幼儿,只有家园两方合作,才会有大的教育效果。
三、真题模拟
【单选题】
1.《母亲之歌与爱抚之歌》的作者是( )。
A.福禄贝尔 B.陈鹤琴 C.奥尔夫 D.蒙台梭利
2.第一个阐明游戏教育价值的教育家是( )。
A.陶行知 B.陈鹤琴 C.蒙台梭利 D.福禄贝尔
3.重视家庭对幼儿的影响,积极主张幼儿园与家庭合作起来教育幼儿的是( )。
A.蒙台梭利 B.维果茨基 C.陈鹤琴 D.陶行知
【多选题】
1.良好环境具有的特点包括( )。
A.一个自由发展的环境
B.一个有秩序的环境
C.一个生气勃勃的环境
D.一个愉快的环境
E.一个安静的环境
【判断题】
1.如果只是放任儿童的兴趣,让他无休止地继续下去,那就没有“生长”。( )
2.幼儿园是家庭教育的补充,可以替代家庭教育。( )
3.3岁前儿童教学的特点是,儿童是按照他们自己的大纲进行学习的,这种类型的教学称为反应型。( )
【简答题】
1.简要回答福禄贝尔的教育思想。
【答案】
单选题:1.A 2.D 3.C
多选题:1.ABCD
判断题:1.√ 2.× 3.×
简答题:1.幼儿自我发展的原理 2.游戏理论 3.协调原理 4.亲子教育
四、课内练习
【单选题】
1.( )的幼儿教育理论体系带有浓厚的宗教色彩,为此遭受了许多批评。
A.福禄贝尔 B.维果茨基 C.蒙台梭利 D.陶行知
2.蒙台梭利把( )作为教师最重要的教育工作。
A.游戏 B.观察 C.授课 D.评价
3.( )强调,教育即生活,教育即生长。
A.维果茨基 B.陶行知 C.陈鹤琴 D.杜威
4.( )反对实行分科教学,提倡综合的单元教学,以社会自然为中心的“整个教学法”,并主张游戏式教学。
A.陶行知 B.蒙台梭利 C.福禄贝尔 D.陈鹤琴
【填空题】
1._____提出了“最近发展区”理论。
2.杜威倡导以“________”取代“教师中心”和“教材中心”。
3.蒙台梭利于1907年在罗马的贫民区创办了一所________。
【判断题】
1.蒙台梭利认为,给予幼儿自由和教师对作业的组织是一个统一体的两个侧面。( )
2.福禄贝尔重视母亲在早期教育中的作用,而忽视了父亲的作用。( )
3.根据儿童的特性、兴趣、思维水平等,学前大纲应当有别于学校大纲,应该也是儿童自己的大纲。( )
【答案】
单选题:1.A 2.B 3.D 4.D
填空题:1.维果茨基 2.儿童中心 3. 儿童之家
判断题:1.√ 2.× 3.√
五、归纳小结
在幼儿教育发展的漫长历程中,人类关于幼儿教育思想的思考和认识不断地深化,形成了丰富的幼儿教育思想。学习完本专题后,还需要各位同学能够认真体会人类幼儿教育思想的发展轨迹,辩证地学习幼儿教育家的教育思想。
相关学案
这是一份通用版儿科护理第一节 儿科护理的任务与儿科护士精品导学案及答案,共4页。学案主要包含了同步训练,护士执业资格考试链接等内容,欢迎下载使用。
这是一份2020-2021学年第一节 小儿造血及血液特点精品导学案,共4页。学案主要包含了小儿造血特点,小儿血液特点等内容,欢迎下载使用。
这是一份中职专业课通用版儿科护理第四节 新生儿黄疸的护理优质导学案及答案,共4页。学案主要包含了新生儿黄疸的原因,症状与体征,治疗要点,护理诊断,护理目标,护理要点与措施,健康教育,知识扩展等内容,欢迎下载使用。

