物理八年级上册(2024)第三章 光和眼睛3.1 光的传播与色散教案设计
展开1.物理观念:
(1)了解光的用途,知道光在人类生活中的应用。
(2)知道光源及光在同种均匀介质中沿直线传播。
(3)知道光速及光速与介质种类有关。
(4)知道色散现象及光的三基色。
2.科学思维:
(1)知道“光线”是物理模型,是研究光学的基本工具。体会模型法在物理学中的应用。
(2)能利用作图的方法分析和解释简单的光现象。
3.科学探究:
(1)通过生活经验和观察,认识光沿直线传播是有条件的。
(2)观察光通过三棱镜发生色散现象,知道白光是由多种色光混合而成的。
4.科学态度与责任:
(1)通过学习光的用途,认识到物理知识与生活和社会的密切联系,激发学习光的兴趣。
(2)通过研究光的直线传播和色散,体会自然现象的美妙。
教学重点:光的直线传播条件。
教学难点:建立“光线”模型,并运用“光线”分析影子的成因等现象。
激光演示器、盛有水的水槽、手电筒、白炽灯、白屏、两块带有小孔的硬纸板、彩色蜡笔、水彩、毛笔、水、玻璃、白纸、三棱镜、白屏、多媒体等。
一、情景引入
利用多媒体课件播放一幅幅美丽的城市夜景、绚丽多彩的极光、雨后美丽的彩虹,正是有了这色彩斑斓的光,世界才被打扮得如此美丽,如此迷人。我们生活在光的世界里,光每时每刻都在为我们服务。
这节课我们就来学习“光的传播与色散”!
二、新课教学
探究点一:光是怎样传播的
1.光源
提问:同学们,刚才我们看到了美丽的城市夜景,那么,这些把城市点缀得如此美丽的光是哪儿来的呢?结合课本中的图,阅读课本,然后讨论交流。
点评:光是光源发出来的。
提问:除了课本上列举的例子,你还知道哪些物体能够自行发光呢?太阳、星星、月亮、点燃的火柴、点燃的蜡烛、点亮的日光灯、反光的镜子都能自行发光吗?
点评:月亮、反光的镜子是不能够自行发光的,星星当中也只有恒星能够自行发光,行星和卫星是不能够自行发光的。我们把能够自行发光的物体,称之为光源。
2.探究光的直线传播的条件
引导学生应用桌面上的器材,通过开放性实验探究得出:光在空气、水以及玻璃这些均匀介质中沿直线传播。
提问:同学们刚才看到了许多光沿直线传播的现象,但是光总是沿直线传播吗?(先开放性分组实验,然后小组间交流实验结果)
学生实验:
方法1:用激光笔将一束光贴着墙壁(或黑板)射向远处,观察光在空气中的传播径迹。
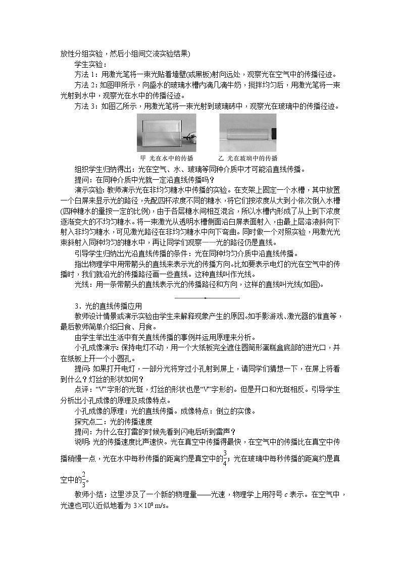
方法2:如图甲所示,向盛水的玻璃水槽内滴几滴牛奶,搅拌均匀后,用激光笔将一束光射到水中,观察光在水中的传播径迹。
方法3:如图乙所示,用激光笔将一束光射到玻璃砖中,观察光在玻璃中的传播径迹。
组织学生归纳得出:光在空气、水、玻璃等同种介质中才可能沿直线传播。
提问:在同种介质中光就一定沿直线传播吗?
演示实验:教师演示光在非均匀糖水中传播的实验。在支架上固定一个水槽,其中放置一个白屏来显示光的路径,先配四杯浓度不同的糖水,将它们按浓度从大到小依次倒入水槽(四种糖水的量按一定的比例),由于各层糖水间相互混合,所以水槽内形成了从上到下浓度逐渐变大的不均匀糖水。将一束激光从透明水槽侧面沿白屏表面射入,由最上层溶液斜向下射入非均匀糖水,可见激光路径在非均匀糖水中向下弯曲。同时做一个对照实验,用激光光束斜射入同种均匀的糖水中,再让同学们观察——光的路径仍是直线。
引导学生归纳出光沿直线传播的条件:光在同种均匀介质中沿直线传播。
指出物理学中用带箭头的直线来表示光的传播方向。比如要表示电灯的光在空气中的传播时,我们就沿光的传播路径画一些直线。这种直线叫作光线。
光线:用一条带箭头的直线表示光的传播路径和方向,这样的直线叫光线(如图)。
3.光的直线传播应用
教师设计情景或演示实验由学生来解释现象产生的原因。如手影游戏、激光器的准直等,最后教师简单介绍日食、月食。
由学生举出生活中有关直线传播的事例并运用原理来分析。
小孔成像演示:保持电灯不动,用一个大纸板完全遮住圆筒形蛋糕盒底部的进光口,并在纸板上开一个小圆孔。
提问:如果打开电灯,一部分光将穿过小孔射到屏上,请同学们猜想一下,在屏上将看到什么?灯丝的形状如何?
点评:“V”字形的光斑,灯丝的形状也是“V”字形的。但是开口和光斑相反。引导学生分析出小孔成像的原理及成像特点。
小孔成像的原理:光的直线传播。成像特点:倒立的实像。
探究点二:光的传播速度
提问:为什么在打雷的时候先看到闪电后听到雷声?
说明:光的传播速度比声速快。光在真空中传播得最快,在空气中的传播比在真空中传播稍慢一点,光在水中每秒传播的距离约是真空中的 eq \f(3,4) ;光在玻璃中每秒传播的距离约是真空中的 eq \f(2,3) 。
教师小结:这里涉及了一个新的物理量——光速,物理学上用符号c表示。在空气中,光速也可以近似地看为3×108 m/s。
光年:光在一年内通过的距离。
强调:光年是一个长度单位而不是时间单位。
探究点三:光的色散
情景介绍:17世纪以前,人们一直认为白光是最单纯的颜色。直到1666年,英国物理学家牛顿用玻璃三棱镜使太阳光发生了色散(dispersin),这才解开了光的颜色之谜。
演示:让一束太阳光照射到三棱镜上,调节另一边用白屏承接,引导学生认真观察,太阳光通过三棱镜后发生了什么?
在黑板上画示意图(如下图),播放色散图片:
结论:让一束太阳光照射到三棱镜上,会被分解成各种颜色的光,如果用一个白色的光屏来承接,在白色光屏上就形成了一条彩色的光带,颜色依次是红、橙、黄、绿、蓝、靛、紫。
我们把白光分解成红、橙、黄、绿、蓝、靛、紫几种颜色的现象叫作光的色散。
问题:被分解出来的七种色光如果逆着原来出射的方向入射到三棱镜,将会出现什么现象呢?
视频展示
点评:七种色光如果逆着原来出射的方向入射到三棱镜,会复合成白光。
拓展:雨后的彩虹就是由色散现象引起的。
问题:阳光可以分解为七种单色光,但我们看到大自然的色彩远比红、橙、黄、绿、蓝、靛、紫七种颜色更加丰富多彩,这又是怎么回事呢?
点评:一些色光混合后会产生许多丰富多彩的颜色。
问题:白光色散后的各种色光混合后又复合成了白光,那么七种单色光中的任意两种或几种混合后又将得到什么颜色呢?
播放色光的混合视频,学生观看。
点评:人们发现,把红、绿、蓝三种色光混合能产生各种色彩。因此把红、绿、蓝三种色光叫作色光的三基色。不能再分解的色光叫作单色光,由单色光混合成的光叫作复色光。
拓展:彩色电视机的制成原理。电视屏幕上显现出的画面,丰富多彩的颜色,都是由红、绿、蓝三种色光组成的。如果用放大镜观察彩色电视机画面就会观察到这一现象了。
板书设计
3.1 光的传播与色散
1.光是怎样传播的
(1)光源:能够自行发光的物体,称之为光源。
(2)条件:光在同种均匀介质中沿直线传播。
(3)光线:用一条带箭头的直线表示光的传播路径和方向,这样的直线叫光线。
(4)光的直线传播现象:影子、激光准直、日食、月食、小孔成像等。
(5)小孔成像的原理及特点。
2.光的传播速度
光速:c=3×108 m/s;v空气>v水>v玻璃。
3.光的色散
(1)我们把白光分解成红、橙、黄、绿、蓝、靛、紫几种颜色的现象叫作色散。
(2)红、绿、蓝三种色光叫作光的三基色。
本节课首先通过科学探究得出光的直线传播的规律,让学生掌握科学探究的基本步骤:“提出问题―→猜想与假设―→设计实验―→进行实验―→得出结论―→交流与评估”,培养学生的创新能力,给学生提供大量器材,让他们自己设计实验,选择器材,经历实验过程,并在其中思考、交流、动手、探索、感悟,从中发现一些有创意的方法,充分挖掘学生的创新潜能。
其次介绍光的色散时,从生活中挖掘贴近生活的现象,让学生感到亲切,更符合学生的认知规律。
初中物理沪粤版(2024)八年级上册(2024)5.4 物质的一些物理属性教学设计及反思: 这是一份初中物理沪粤版(2024)八年级上册(2024)<a href="/wl/tb_c4052609_t8/?tag_id=27" target="_blank">5.4 物质的一些物理属性教学设计及反思</a>,共2页。教案主要包含了情景引入,新课教学等内容,欢迎下载使用。
初中物理沪粤版(2024)八年级上册(2024)5.2 物质的密度教学设计: 这是一份初中物理沪粤版(2024)八年级上册(2024)<a href="/wl/tb_c4052607_t8/?tag_id=27" target="_blank">5.2 物质的密度教学设计</a>,共3页。教案主要包含了情景引入,新课教学等内容,欢迎下载使用。
初中物理沪粤版(2024)八年级上册(2024)5.1 物体的质量教案及反思: 这是一份初中物理沪粤版(2024)八年级上册(2024)<a href="/wl/tb_c4052605_t8/?tag_id=27" target="_blank">5.1 物体的质量教案及反思</a>,共3页。教案主要包含了情景引入,新课教学等内容,欢迎下载使用。

