初中科学浙教版(2024)九年级上册第6节 几种重要的盐达标测试
展开考点一、常见的盐
盐是指由金属阳离子(或铵根离子)和酸根离子构成的一类化合物。盐可分为可溶性盐和难溶性盐,常见的可溶性盐有钾盐、钠盐、铵盐、硝酸盐。常见的难溶性盐有AgCl、BaSO4及大部分的碳酸盐。
纯碱又称苏打,是碳酸钠(化学式Na2CO3)的俗名。它的水溶液呈碱性,能使无色酚酞变红色。当碳酸钠从溶液中结晶析出时,晶体里结合了一定数量的水分子,其化学式为Na2CO3·10H2O。碳酸钠晶体暴露在干燥的空气中易失去结晶水而最后变成粉末,此变化叫风化,属于化学变化。
碳酸钙是大理石、石灰石的主要成分,它是一种白色固体,难溶于水。碳酸钙形成的岩石是重要的建筑材料。
氯化钠俗称食盐,它是一种白色固体,易溶于水,有咸味。氯化钠既是人类不可缺少的食物佐料,又是重要的化工原料。
典例分析
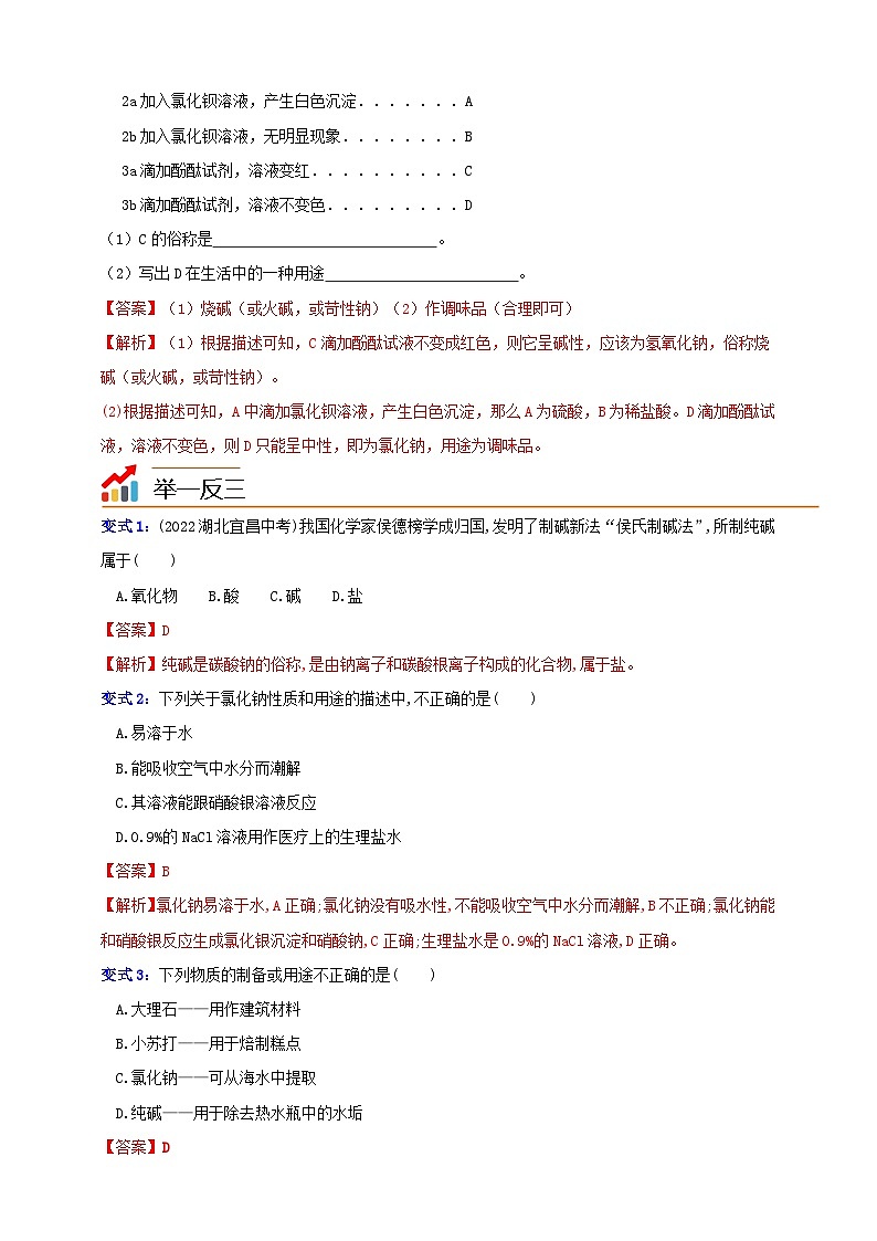
典例1:(2023九上·余姚期末)小明给硫酸、盐酸、氢氧化钠、氯化钠四种物质制作了一个二歧分类检索表如表:
1a能与铁反应............... 2
1b不能与铁反应...............3
2a加入氯化钡溶液,产生白色沉淀.......A
2b加入氯化钡溶液,无明显现象........B
3a滴加酚酞试剂,溶液变红..........C
3b滴加酚酞试剂,溶液不变色.........D
(1)C的俗称是 。
(2)写出D在生活中的一种用途 。
举一反三
变式1:(2022湖北宜昌中考)我国化学家侯德榜学成归国,发明了制碱新法“侯氏制碱法”,所制纯碱属于( )
A.氧化物 B.酸 C.碱 D.盐
变式2:下列关于氯化钠性质和用途的描述中,不正确的是( )
A.易溶于水
B.能吸收空气中水分而潮解
C.其溶液能跟硝酸银溶液反应
D.0.9%的NaCl溶液用作医疗上的生理盐水
变式3:下列物质的制备或用途不正确的是( )
A.大理石——用作建筑材料
B.小苏打——用于焙制糕点
C.氯化钠——可从海水中提取
D.纯碱——用于除去热水瓶中的水垢
考点二、盐的化学性质
盐的化学性质:
①盐溶液+金属→新盐+新金属(条件:盐要可溶;金属单质必须比盐中的金属元素活动性更强)
②盐溶液+酸溶液→新盐+新酸(条件:一般盐、酸均溶于水;符合复分解反应的条件;碳酸盐等弱酸盐可与强酸反应)
③盐溶液+碱溶液→新盐+新碱(条件:盐和碱必须可溶;符合复分解反应的条件)
④盐溶液+盐溶液→新盐+新盐(条件:盐和盐必须可溶;符合复分解反应的条件)
典例分析
典例1:(2023九上·黄岩期中)下列物质间的转化,在一定条件下均能一步实现的是( )
①C→CO→CO2 ②Al→Al2O3→AlCl3 ③Na2CO3→NaCl→NaNO3 ④CaCO3→CaO→Ca(OH)2
A.①②③B.①③④C.①②④D.①②③④
举一反三
变式1:北宋沈括在《梦溪笔谈》中记载了用“苦泉水”制取铜的方法,其主要生产流程如图所示。下列解释合理的是 ( )
A.①通过蒸发溶剂可获得晶体
B.②是通过复分解反应获得铜
C.③所得硫酸铜溶液一定是饱和的
D.④说明铁元素变成了铜元素
变式2:(2023九上·南浔期末)归纳是学习科学的重要方法,总结出如图所示的物质之间的反应关系(图中短线连接的物质表示能相互反应),请完成下列空白:
(1)在图中空白方框中可填写指示剂或 (填物质类别);
(2)验证反应①,可以选择下列 (填序号)两种物质进行反应。
A.Na2SO4B.KNO3C.Ba(OH)2D.NaOH
(3)碱具有相似的化学性质是因为碱溶液中都含有 (填粒子符号)。
变式3:(2022·浙江台州·九年级期末)有一包白色粉末,可能含有Na2CO3、Na2SO4、NaCl、Ba(OH)2中的一种或几种,为了探究其成分,实验过程如下图所示:
(1)如果步骤Ⅱ中沉淀全部溶解,写出步骤Ⅰ中生成沉淀的化学方程式____________。
(2)如果步骤Ⅱ中沉淀部分溶解,则原白色粉末中一定含有__________。
考点三、盐的制取,复分解反应及其发生条件
1、由两种化合物相互交换成分,生成两种新的化合物的反应叫复分解反应。复分解反应发生的条件:
①反应物如果没有酸,则反应物必须都可溶(无酸皆可溶);
②生成物中有难溶的物质(如BaSO4、AgCl)或难电离的物质(如H2O)或挥发性的物质(如气体CO2)生成,即:生成物中必须有水、沉淀或气体。
2、自贡的盐井,成为我国开采深层岩盐的标志和率先进行天然气田工业性开采的象征。在凿井、取卤、煮盐等工序中所运用的科学技术,以及各种工具、装置的发明和制造,无不体现出我国劳动人民的聪明才智。
3、铵盐的制取与检验
碳铵的制取:NH3十H2O+CO2 == NH4HCO3;
硫铵的制取:2NH3+H2SO4 ==(NH4)2SO4;
铵盐与碱混合加热后,都有氨气放出,氨气能使湿润的红色石蕊试纸变红色。
4.波尔多液是无机铜素杀菌剂,是硫酸铜、氢氧化铜和氢氧化钙的碱式复盐。
典例分析
典例1:某种粗盐水中有少量含SO42-、K+的杂质,小金用这种粗盐水经过下列实验流程制取纯净氯化钠晶体。
(1)固体A是 (填化学式)。
(2)加碳酸钠溶液时发生反应的化学方程式: 。
(3)若将溶液C蒸发至出现大量固体时停止加热,利用余热将溶液蒸干得到晶体,所得晶体仍不是纯净的氯化钠,理由是
举一反三
变式1:(2023九上·杭州期末)镧(La)是一种活动性比锌更强的元素,它的氧化物化学式为La2O3,La(OH)3是不溶于水的碱,而LaCl3、La(NO3)3都可溶于水。下列几组物质,不能直接反应制取LaCl3的是( )
A.La2O3和HCl B.La(OH)3和HCl C.NaCl和La(OH)3 D.La和HCl
变式2:为了除去NaCl溶液中含有少量的MgCl2、CaCl2和Na2SO4等杂质,某小组同学选用Na2CO3溶液、稀盐酸、Ba(OH)2溶液三种试剂,按一定的顺序进行如图所示的实验。
回答下列问题:
(1)实验Ⅰ中加入试剂A除去的杂质是________ ;
(2)滤液②中除Na+和Cl﹣外,还含有的离子是________(填离子符号);
(3)实验Ⅲ中发生的中和反应的化学方程式是________。
变式3:某科学兴趣小组的同学为了探究“复分解反应发生的条件”,做了以下两个实验。
①CuSO4溶液和BaCl2溶液反应 ②CuSO4溶液和NaOH溶液反应
(1)写出实验①发生反应的化学方程式: 。
(2)实验结束后,将两个实验后的废液倒入同一干净的烧杯中,充分混合后过滤,得到滤液呈无色,则滤液中一定不含的离子是 。
取少量滤液于试管中,滴入紫色石蕊试液,溶液呈紫色,则滤液呈 性(填“酸”“碱”或“中”)。
(3)该小组同学对滤液中溶质成分继续进行如下探究:
【提出问题】滤液中溶质成分是什么?
【作出猜想】小红认为:只有NaCl;
小亮认为:可能有NaCl、BaCl2;
小明认为:可能有NaCl、BaCl2、Na2SO4。
【交流讨论】从物质共存的角度分析,你认为 同学的猜想一定不正确。你的猜想是 。
【设计实验】请设计实验证明谁的猜想正确。
考点四、常见化肥的种类、用途
化学肥料,简称化肥,是用矿物、空气、水等做原料,经过化学加工精制而成的肥料。化肥主要包括氮肥、磷肥、钾肥以及含两种或两种以上主要营养元素的复合肥料。
氮肥:含有组成叶绿素的重要元素,能促使农作物的茎叶生长茂盛。
磷肥:能促进农作物根系发达,增强吸收养分和抗寒抗旱能力,促进作物穗数增多、籽粒饱满。常见的磷肥有过磷酸钙(CaSO4和Ca(H2PO4)2的混合物)。
钾肥:能促使农作物生长旺盛,茎秆粗壮,增强抗病虫害能力,促进糖和淀粉的生成。常见的钾肥有硫酸钾、氯化钾和草木灰(主要成分为K2CO3)。
典例分析
典例1:(2022浙江舟山中考)开春以来,为提高水稻产量,某农场积极做好科学施肥、精准防治病虫害等工作。
(1)水稻不同生长期需要不同的肥料。如在水稻抽穗、开花时期,为促进穗数增多、籽粒饱满,需要多施磷肥。下列属于磷肥的是 (填字母)。
A.碳酸钾(K2CO3) B.尿素[CO(NH2)2] C.磷酸二氢钙[Ca(H2PO4)2]
(2)氮肥能促进水稻幼苗生长,一百亩水稻需要施3 950千克碳酸氢铵(NH4HCO3),这些碳酸氢铵用氨气、水和二氧化碳反应来合成,需要氨气(NH3)多少千克?
(3)井冈霉素是防治水稻纹枯病的常用药。要为一百亩水稻喷洒该农药,需要配制溶质质量分数为0.01%的药液7 500千克,应购买溶质质量分数为5%的井冈霉素药液多少千克?
举一反三
变式1:化肥对提高农作物的产量具有重要作用。下列物质能用作钾肥的是( )
A.K2SO4 B.CO(NH2)2 C.NH4Cl D.Ca(H2PO4)2
变式2:(2022浙江宁波中考,32,★★☆)“庄稼一枝花,全靠肥当家”。有一种新型化肥——硝酸铵钙,其有效成分为NH4NO3和Ca(NO3)2,进入土壤后,都成为可吸收的离子,不会引起土壤板结,且钙离子可提高农作物对病害的抵抗力。
小宁利用某品牌的硝酸铵钙化肥,进行以下实验:取化肥样品8.0 g,与足量的NaOH固体充分混合,加热到固体质量不再减小,生成0.17 g 氨气(NH3)。把反应所得固体溶于适量水中,再加入足量的Na2CO3溶液充分反应,过滤得到沉淀和滤液,测得沉淀质量为4.0 g。(已知:NH4NO3+ NaOHNaNO3+ NH3↑+ H2O;化肥中的其他成分不含Ca、N元素,且不参加反应)
(1)作为氮肥,硝酸铵钙在植物生活中的主要作用是 。
A.促进细胞分裂和生长,使枝叶长得繁茂
B.促进幼苗的生长发育和开花,使果实、种子的成熟提早
C.使茎杆健壮,促进淀粉的形成
(2)计算样品中NH4NO3的质量分数。
(3)计算滤液中NaNO3的质量。
变式3:某农场有一袋标签已破损的铵态氮肥,破损标签内容如图所示,同学们对这袋氮肥的成分进行探究并验证其还有肥效,设计了如下实验活动。
活动一:探究氮肥的成分。
【猜想与假设】
猜想1:NH4NO3
猜想2:(NH4)2SO4
猜想3:NH4HCO3
猜想4:NH4Cl
经分析,同学们一致认为猜想2不合理,理由是 。
【实验探究】
(1)取少量样品于试管中,滴加稀盐酸,观察到无气泡产生,则该氮肥的成分一定不是 (填化学式)。
(2)为了确定该氮肥究竟是剩余两种中的哪一种,写出实验操作、现象及结论 。
活动二:验证氮肥还有肥效。
【实验操作】如图向盛有氮肥样品的锥形瓶中注入NaOH浓溶液。
【实验现象】 。
【实验结论】该氮肥还有肥效。
【施用指导】施用铵态氮肥时要注意
课后巩固
1.(2023九上·温州期末)钾肥能促使农作物生长茂盛,茎秆粗壮,促进糖和淀粉的生成。下列属于钾肥的是( )
A.KH2PO4B.K2CO3C.Ca3(PO4)2D.KNO3
2.硝酸钾是重要的盐,化学式为KNO3。硝酸钾是我国古代劳动人民发明的黑火药的重要组成成分(“一硫二硝三木炭”的硝就是指硝酸钾),下列两种溶液混合不能制取硝酸钾的是( )
A.硫酸钾和硝酸钡 B.氢氧化钾和硝酸 C.碳酸钾和硝酸钙 D.氯化钾和硝酸钠
3.(2022·浙江嘉兴·九年级期末)下列各组物质能在酸性无色溶液中大量共存的是( )
A.K2SO4; Ba(OH)2 ; KCl B.Na2CO3; KNO3; NH4Cl
C.MgSO4; NaNO3; KCl D.Cu(NO3)2; NaCl; KNO3
4.下列离子能在pH=13的水溶液中大量共存的是 ( )
A.SO42-、Cl-、Na+、H+
B.K+、SO42-、Cu2+、NO3-
C.Cl-、K+、SO42-、Na+
D.Ca2+、Cl-、Na+、CO32-
5.(2023九上·上虞期末)用括号内的物质不能区分的一组是( )
A.NaCl、NaOH、CaCO3三种固体(水) B.K2CO3、Na2SO4、BaCl2三种溶液(稀硫酸)
C.铁粉、碳粉、氧化铜粉末(稀盐酸) D.NaOH、NaCl、Na2SO4三种溶液(酚酞)
6.下列各组物质的稀溶液中,不另加试剂就能鉴别出来的是( )
A.Na2SO4、NaNO3、NaCl B.H2SO4、NaOH、NaCl
C.Na2CO3、CaCl2、HCl D.Ca(OH)2、NaOH、BaCl2
7.(2022·浙江舟山)下表有关物质的除杂方法中,正确的是( )
A.AB.BC.CD.D
8.(2023九上·杭州期末)下列物质的转化都能一步实现:①Fe2O3→FeCl3②Fe(OH)3→FeCl3③Fe2(SO4)3→FeCl3,下列相关说法不正确的是( )
A.三个反应中铁元素的化合价均不变
B.三个反应均可用于制备氯化铁溶液
C.三个反应中均有明显现象产生
D.三个反应都可通过加入盐酸来实现
9.(2023·宁波模拟)为了除去KCl溶液中少量的MgCl2和MgSO4,某科学兴趣小组从①Na2CO3溶液,②盐酸,③Ba(NO3)2溶液,④K2CO3溶液,⑤Ba(OH)2溶液中,选择A、B、C三种试剂,按以下方案进行实验,试问:
(1)A试剂为(填序号)
(2)如何检验B已过量?
10.(2021·杭州)某种粗盐水中有少量含SO42-、K+的杂质,小金用这种粗盐水经过下列实验流程制取纯净氯化钠晶体。
(1)固体A是________。(填化学式)
(2)加碳酸钠溶液时发生反应的化学方程式________。
(3)若将溶液C蒸发至出现大量固体时停止加热,利用余热将溶液蒸干得到晶体,所得体仍不是纯净的氯化钠,理由是________。
11.(2022·浙江湖州·中考真题)洗衣机槽清洁剂的主要成分是过碳酸钠(),过碳酸钠是一种白色晶体,溶于水时会与水反应生成碳酸钠和过氧化氢(化学方程式为:)。现取少许过碳酸钠晶体,加入水形成溶液。
(1)取少量二氧化锰加入试管中,再加入适量该溶液,观察到有气泡产生,为了检验该气体,可用___________。
(2)待不再产生气泡时,得到的溶液呈___________(选填“酸性”或“中性”或“碱性”)。
(3)生成的碳酸钠中碳元素的化合价为___________。
12.有一包白色固体可能含有碳酸钠、硫酸钠、硝酸钡、氢氧化钠中的一种或几种。某科学兴趣小组为探究其成分做了以下实验:
①取少量固体于烧杯中,加足量的水溶解,烧杯内有固体残留并得到无色溶液甲;
②取少量无色溶液甲于试管中,滴加酚酞溶液,溶液不变色;
③继续向①的烧杯中滴加稀硝酸并不断搅拌,烧杯内固体的质量随加入稀硝酸质量的变化如图所示。
(1)仅通过①可以得出的结论是:原白色固体中一定有 ;
(2)无色溶液甲中一定不存在的物质是 (填字母)。
A.碳酸钠 B.硫酸钠 C.硝酸钡 D.氢氧化钠
13.(2022九上·余姚月考)学习完盐的化学性质以后,同学们做了一个趣味实验。如图所示,它们在倾倒过程中观察到烧杯左侧的无色溶液中产生了白色沉淀。倾倒并经过沉降后,他们对最终烧杯内上层清液中所含有的离子展开了探究。
【猜想与假设】甲:Na+、Ba2+、K+、OH-、Cl
乙:Na+、CO32-、K+、OH-、Cl
丙:Na+、CO32-、Ba2+、K+、OH-、Cl-
(1)通过讨论大家一致认为丙的猜想不正确,理由是 。
(2)为了验证溶液中的离子成分,甲取样与试管中,向其中加入一定量的Na2CO3溶液,无明显现象,得出自己猜想错误,乙同学猜想正确的结论。请你完整的评价甲的实验及结论: 。(3)在甲实验的基础上,乙同学取样向其中加入足量CaCl2溶液,过滤,向无色滤液中滴加酚酞溶液,上述实验观察 现象,最终,乙同学得出自己的猜想是正确的。
14.有一包固体样品,可能由氢氧化钠、硫酸钠、碳酸钠、硝酸镁、碳酸钙中的一种或几种物质组成。为确定该样品的组成,科学兴趣小组同学取适量样品进行探究,过程如图(微溶视为不溶):
根据以上信息回答下列问题:
(1)白色沉淀B中可能存在的物质有______;
(2)该样品中一定存在的物质是______。
15.(2022·浙江宁波·中考真题)某白色固体M可能由、、、中的一种或几种物质组成。为确定其成分,小宁进行如图所示实验。则:
(1)白色沉淀G的化学式为___________。
(2)白色固体M的成分是___________。
16.某水溶液中含有以下离子中的若干种:NH4+、K+、Ca2+、H+、Cl-、CO32-、SO42-,现为测得该溶液准确成分,进行如下实验:
Ⅰ.取两份溶液各100ml
Ⅱ.第一份加入足量NaOH溶液,有0.34g刺激性气味气体生成;
Ⅲ.第二份加入足量BaCl2溶液后,充分反应后过滤得沉淀物A和滤液B。沉淀物A质量为6.63g,其再经足量稀硝酸洗涤、干燥后,沉淀质量变为4.66g;滤液B中加入足量的AgNO3溶液,充分反应后,有14.35g白色沉淀生成。
根据上述实验,回答下列问题:
(1)第Ⅱ步中有刺激性气味的气体生成,则证明原溶液中存在_______(用离子符号表示)。
(2)根据上述实验能否判断原溶液中存在Cl-_______(填“能”或“不能”)。
(3)原溶液中一定存在的离子是:_______。
17.(2021·浙江宁波·九年级阶段练习)已知A~G是初中化学常见的7种不同物质,其中D~G中都含有两种元素,C为蓝色沉淀。它们之间的转化关系如图所示(图中用“—”表示两种物质之间能发生化学反应,用“→”表示一种物质能转化为另一种物质,部分反应物、生成物及反应条件已略去)。请回答下列问题:
(1)写出D物质的化学式:________。
(2)写出G物质的一种用途:____________。
(3)写出E→F的化学方程式:____________。
18.(2022·浙江湖州·中考真题)小越在做“碱和盐的性质”实验时,将氢氧化钠溶液加入到氯化钙溶液中,观察到有白色沉淀产生。白色沉淀是怎么产生的呢?小陈认为,是氢氧化钠溶液变质产生的碳酸钠与氯化钙溶液反应,生成了碳酸钙沉淀。小越猜想:除了这种可能性外,还可能是氢氧化钠与氯化钙交换成分,生成氢氧化钙和氯化钠,由于氢氧化钙溶解度较小,从溶液中析出,产生白色沉淀。为了检验小越的猜想,小陈设计了如下实验:取小越实验所用的氢氧化钠溶液,加入过量的氯化钡溶液,静置后取上层液体加入氯化钙溶液,产生了白色沉淀。取该白色沉淀少许,加水后沉淀溶解,再向其中通入二氧化碳气体,观察到产生白色沉淀。
(1)久置的氢氧化钠溶液变质的原因是___________(用化学方程式表示)。
(2)小陈在氢氧化钠溶液中加入过量的氯化钡溶液的目的是___________。
(3)小越的猜想经检验是___________(选填“正确”或“错误”)的。
19.(2022九上·杭州期中)我国不少地方有端午吃“灰水粽”的习俗,所谓“灰水粽”是指用草木灰的浸出液(“灰水”)俗称浸泡糯米做成的粽子,这种粽子清香软糯,小乐对制作“灰水粽”的草木灰展开了如下探究:
【查阅资料】①糯米中加入食用碱可起到中和微生物生成的酸、软化食物纤维等作用。
②草木灰中富含钾盐,主要成分是 K2CO3,还含有少量K2SO4和KCl。
【实验探究】检验草木灰的成分,并测定草木灰中K2CO3,的质量分数。
(1)取适量草木灰于烧杯中,加足量水浸泡,过滤得到草木灰的浸出液;取少量浸出液于试管中,滴加几滴酚酞试液,观察到酚酞试液变成红色,则说明草木灰的浸出液呈 可起到食用碱的作用。
(2)为了检验草木灰的浸出液中存在Cl-,小乐先往浸出液中加入足最的Ba(NO3)2溶液后过滤,这样操作的目的是 。
(3)小海用图示装置(图中夹持仪器已略去)测定草木灰中K2CO3,的质量分数,实验中通过测定装置质量的增加量来计算K2CO3的质量(草木灰中其他成分不与稀盐酸产生气体),实验过程中需持续缓缓通入空气,如果不往装置中持续缓慢通入空气,会导致测量结果偏小,其原因是 。
20.为测定石灰石样品中碳酸钙含量,某小组同学在一定质量的样品中加入足量稀盐酸,利用生成CO2的质量来测定(忽略稀盐酸挥发的影响)。
甲 乙
(1)小科用图甲装置实验,通过测定反应前后D装置质量的变化来得到CO2质量。为了避免水蒸气对实验的影响,使测量结果更准确,装置C中应装入 (填试剂名称)。
(2)小明用图乙装置实验,通过测定反应前后装置总质量的变化来得到CO2质量。他用碱石灰做干燥剂,请判断这种做法是否合理并说明理由: 。
(3)实验时,正确选择干燥剂后,两装置均可通过左侧导管鼓入某种气体一段时间,来进一步减小误差。下列操作可行的是 。
21.(2023九上·柯城期末)衢州地区主要矿种之一是石灰岩(主要成分是碳酸钙)。某科学兴趣小组为测定当地石灰岩中碳酸钙的质量分数,采用的方法如下:取该石灰岩样品10g,加入足量的稀盐酸,充分反应。测量反应前后数据如图(已知石灰岩样品中含有的二氧化硅等杂质不溶于水也不与稀盐酸反应)。请回答:
(1)石灰岩样品中的二氧化硅(SiO2)属于以下物质类别中的 ____。
A.单质B.碱C.盐D.氧化物
(2)根据兴趣小组测量的数据,求出石灰岩样品中碳酸钙的质量分数。
(3)查阅资料后发现,通过上述过程计算得到的碳酸钙质量分数比实际的要大,你认为原因可能是: 。
22.(2022·浙江绍兴·九年级期末)国家标准规定工业纯碱中碳酸钠的质量分数≥98.0%为合格品。为测定某工业纯碱是否为合格品,兴趣小组成员分别进行了如图的实验。(杂质可溶于水且不参与反应,过滤后滤渣损失忽略不计)
(1)实验中加入过量CaCl2溶液的目的是_________;
(2)若滤渣未经干燥便进行称量,会导致碳酸钠质量分数的计算结果_______(填“偏大”或“偏小”);
(3)通过计算判断该工业纯碱是否为合格品。(写出计算过程,结果精确到0.1%)
23.(2022·浙江·宁波市江北区九年级期末)为测定某纯碱样品中(含有氯化钠杂质)碳酸钠的质量分数,现称取10.0g样品放在烧杯中并滴入稀盐酸,当稀盐酸滴加至36.5g时,烧杯内溶液的总质量为44.3g(产生的气体全部逸出)。产生气体的质量与滴入稀盐酸的质量关系如图所示,试计算:
(1)A点产生气体的质量m=________g;
(2)样品中碳酸钠的质量分数________;
(3)B点时,烧杯内的溶液中氯化钠的质量________。
24.(2022·浙江杭州·九年级期末)有一份久置于空气中的氢氧化钠固体,通过以下操作,分析并计算。
(1)取少量该溶液于试管中,向溶液中滴加无色酚酞试液,试液变红,由此___________(选填“能”或“不能”)得出氢氧化钠溶液变质,判断的理由是___________
(2)取16g样品完全溶于100g水中,逐滴加入10%氯化钙溶液,产生沉淀的质量随氯化钙溶液的质量关系如图。请列式计算A时溶液中氯化钠的溶质质量分数。
25.(2021九上·湖州月考)烧杯中盛有MgCl2和HCl的混合溶液100.0g,向其中滴加溶质质量分数为10.0%的NaOH溶液,烧杯中溶液的质量与滴加溶液的质量关系如图所示.
(1)图中ab段所对应的反应的化学方程式 ;
(2)图中bc段溶液增加的质量为 克
(3)求图中c点对应溶液的溶质质量分数.
(4)图中d点对应溶液中的溶质是 .
26.(2022·浙江金华·九年级期末)科学兴趣小组同学实验后得到了盐酸和氯化钙的混合溶液。为了解其组成成分的含量,张强同学取100g盐酸和氯化钙的混合溶液盛与烧杯中,向其中不断滴加碳酸钠溶液,并振荡,其反应生成沉淀的质量关系如图所示。请分析回答:
(1)在混合溶液中不断滴加碳酸钠溶液,并振荡,反应开始阶段能观察到的现象是___________。
(2)图中a点时,烧杯溶液中的溶质是___________。
(3)根据如图,计算100克原混合溶液中含氯化钙的质量__________。
27.(2021九上·萧山期中)图甲中 A 是一种常见的酸,它能与黑色固体
B 反应,B 质量为 8g。将 NaOH 溶液渐渐加入到 C 中,生成蓝色沉淀 E 的质量与加入的 NaOH 溶液的质量关系如图乙所示。在 D 中加入 Ba(NO3)2 溶液能生成一种不溶于稀硝酸的白色沉淀。
(1)A 溶液中溶质的化学式为 。
(2)NaOH溶液中溶质的质量分数是多少?
28.将12.9克NaCl和Na2CO3固体混合物完全溶于水中形成溶液,再将75克CaCl2溶液分5次加入该溶液中,充分反应,测得的实验数据如下表。
求:
(1)表格中m的数值是 。
(2)溶液中Na2CO3完全反应是在第 次实验。
(3)固体混合物中Na2CO3的质量分数。(精确到0.1%)
(4)请画出上述过程溶液中NaCl质量的变化图。
29.(2022·浙江宁波·九年级期末)大理石是含杂质的碳酸钙,实验室我们经常用小块的大理石来制取二氧化碳。实验过程中小科同学想测出大理石样品中碳酸钙的含量,进行了如下实验和分析。
(1)取一定量的大理石样品置于图甲的发生装置中,用分液漏斗向下滴加盐酸(杂质不参加反应),产生的气体用装有氢氧化钠的吸收装置充分吸收。分液漏斗中所加液体一般不选用硫酸,理由是___________。
(2)反应前,测得图甲中锥形瓶内物质的总质量和吸收装置的总质量都为 m 克。实验后,根据实验数据绘制了图乙,曲线 a 、b 分别表示锥形瓶内物质的总质量和吸收装置的总质量随反应时间变化的情况。请分析曲线b ,计算大理石样品中碳酸钙的质量___________。
(3)请综合分析曲线a、b,计算出实验中所用盐酸的溶质质量分数___________。
(4)计算后,小科对上述实验进行了反思。他认为分液漏斗中的盐酸浓度___________(填“偏大”或“偏 小”),会对实验结果造成较大影响。
30.(2021九上·乐清期中)小明对实验室用石灰石和稀盐酸制取二氧化碳后的废液,进行溶质成分鉴定。取废液上层清液50克,逐滴加入质量分数为10.6%的碳酸钠溶液,出现气泡,滴加至20克开始出现白色沉淀。继续滴加至沉淀不再产生,过滤,测得沉淀的质量为5克,并绘制了图像。
(1)碳酸钠属于 (选填“盐”或“碱”)。
(2)废液中含有的溶质是 (写化学式)。
(3)图象中的a点数值是 。
(4)通过计算说明,图像横坐标中的b点表示的溶液的质量是多少克?
31.(2022九上·舟山月考)用沉淀法可测定食用碱样品中碳酸钠的质量分数。取11g食用碱样品(有少量的杂质氯化钠),加水完全溶解制成100g溶液,逐次滴加溶质质量分数相同的氯化钙溶液,实验数据如下表:
请根据实验数据分析解答下列问题:
(1)表中数据M的值为 。
(2)请画出生成沉淀的质量随滴加氯化钙溶液质量的变化关系图(标明恰好反应时点的坐标)。
(3)计算该食用碱样品中碳酸钠的质量分数(写出计算过程,结果保留到0.1%)
32.(2021·鄞州模拟)鸡蛋壳的主要成分是碳酸钙。为了测定某鸡蛋壳中碳酸钙的质量分数,兴趣小组的同学进行了如下实验:将鸡蛋壳洗净、干燥并捣碎后,称取20g放在烧杯里。然后将200g稀盐酸均分成4份,分4次加入烧杯中,实验数据如下表所示(假设其他物质不与盐酸反应):
根据实验数据回答问题:
(1)表中数据值M=________;
(2)计算该鸡蛋壳中碳酸钙的质量分数?
(3)恰好完全反应时共消耗稀盐酸溶液的质量为多少(结果保留一位小数)?
33.(2022·浙江绍兴·九年级期末)往含有硝酸钙和稀硝酸的混合溶液中,逐滴加入碳酸钠溶液至过量,请在下图中画出混合溶液的pH随加入碳酸钠溶液质量增加而变化的曲线,并说明理由。(已知硝酸钙和硝酸钠在溶液中显中性)
实验操作
实验现象
实验结论
取少量滤液于试管中,滴加适量 溶液
无明显现象
小亮猜想不正确
取少量滤液于试管中,滴加适量BaCl2溶液
你的猜想成立
选项
括号内的物质是杂质
除杂方法
A
NaCl溶液(NaNO3)
加入适量的稀盐酸、蒸发结晶
B
CaCO3(CaO)
加入适量的稀盐酸、过滤
C
NaOH溶液(Na2CO3)
加入适量的CaCl2溶液、过滤
D
NaCl溶液(CuCl2)
加入适量的NaOH溶液、过滤
选项
实验装置
反应开始前鼓入的气体
反应结束后鼓入的气体
A
甲
氮气
氮气
B
甲
干燥空气
干燥空气
C
乙
氮气
氮气
D
乙
干燥空气
干燥空气
实验序号
1
2
3
4
5
加入CaCl2溶液质量/克
15
15
15
15
15
生成沉淀的总质量/克
3
m
9
10
10
实验次数
第1次
第2次
第3次
第4次
第5次
第6次
加入CaCl2溶液的质量/g
20.0
20.0
20.0
20.0
20.0
20.0
反应后溶液的总质量g
118.0
136.0
154.0
M
191.0
211.0
项 目
实验1
实验2
实验3
实验4
实验5
加入稀盐酸的质量/g
0
50
50
50
50
烧杯与烧杯中物质的总质量/g
70.00
117.5
165.0
M
263.4
浙教版(2024)八年级上册第6节 物质的分离一课一练: 这是一份浙教版(2024)八年级上册<a href="/kx/tb_c92807_t7/?tag_id=28" target="_blank">第6节 物质的分离一课一练</a>,文件包含八上第一章第6节物质的分离举一反三原卷版doc、八上第一章第6节物质的分离举一反三解析版doc等2份试卷配套教学资源,其中试卷共42页, 欢迎下载使用。
初中科学浙教版(2024)九年级上册第6节 材料的利用与发展同步测试题: 这是一份初中科学浙教版(2024)九年级上册<a href="/kx/tb_c98623_t7/?tag_id=28" target="_blank">第6节 材料的利用与发展同步测试题</a>,文件包含九上第二章第6节材料的利用与发展举一反三原卷版doc、九上第二章第6节材料的利用与发展举一反三解析版doc等2份试卷配套教学资源,其中试卷共25页, 欢迎下载使用。
初中科学浙教版(2024)九年级上册第5节 酸和碱之间发生的反应习题: 这是一份初中科学浙教版(2024)九年级上册<a href="/kx/tb_c98615_t7/?tag_id=28" target="_blank">第5节 酸和碱之间发生的反应习题</a>,文件包含九上第一章第5节酸和碱之间发生的反应举一反三原卷版doc、九上第一章第5节酸和碱之间发生的反应举一反三解析版doc等2份试卷配套教学资源,其中试卷共40页, 欢迎下载使用。

