人教统编版选择性必修3 逻辑与思维推理与演绎推理概述获奖作业ppt课件
展开【教学目标】1.理解推理的含义;2.掌握推理的分类;3.掌握演绎推理的必备条件和作用。 【核心素养】1. 科学精神:正确理解推理的含义、种类、结构。培养学习演绎推理的兴趣,明确推理的重要性,提高思维能力,树立科学精神。2. 公共参与;合理进行演绎推理。
简单判断的演绎推理方法
复合判断的演绎推理方法
从一个或几个已有的判断推出一个新判断的思维形式
演绎推理、归纳推理、类比推理
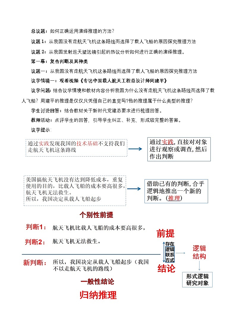
从我国没有走航天飞机这条路线而选择了载人飞船的原因探究推理方法
怎样正确运用复合判断?
从我国发射巡天望远镜引起的热议分析如何进行正确的演绎推理。
议题一:从我国没有走航天飞机这条路线而选择了载人飞船的原因探究推理方法
专访中国载人航天工程总设计师周建平
结合议学情境和教材内容分析我国为什么没有走航天飞机这条路线而选择了载人飞船?周建平的推理是仅仅只凭借自己的直觉吗?他的推理属于什么类型的推理?
通过实践发现我国的技术基础不支持我们走航天飞机这条路线
美国搞航天飞机没有达到降低成本,重复使用的目的,比载人飞船的成本要高很多,航天飞机无法救生。所以,我国决定从载人飞船起步
通过实践,直接对对象进行观察或调查,然后作出判断
借助已有的判断,合乎逻辑地推出一个新的判断。(推理)
航天飞机比载人飞船的成本要高很多,航天飞机无法救生。
所以,我国决定从载人飞船起步(我国不以走航天飞机的路线)
一是通过实践,直接对对象进行观察或调查,然后作出判断; 二是借助已有的判断,合乎逻辑地推出一个新的判断。(推理)回顾: 运用认识的来源和途径的知识理解判断形成的途径。
1、判断形成的两条途径
实践是认识的来源,而认识的途径则是多样的。判断的形成亦是如此哦!
(1)推理的含义:从一个或几个已有的判断推出一个新判断的思维形式就是推理。(2)推理结构:①推理的组成要素:前提与结论②推理结构:推理的结论是由前提推出来的,前提和结论之间就存在着一种逻辑联系方式,这种逻辑联系方式叫作推理结构。③形式逻辑的研究对象:推理结构。帮助人们识别什么样的推理结构是正确的,什么样的推理结构是不正确的。
2、推理的含义与结构:
如果为人民利益而死,就比泰山还重, 张思德是为人民利益而死的,
所以,张思德的死是比泰山还重的。
齿状的边缘草叶是锋利的 齿状的边缘蝗虫的牙是锋利与的
所以,带有齿状边缘的铁条也一定很锋利。
(1)依据对个别与一般的关系的认识区分:演绎推理、归纳推理、类比推理。
这是从推理所表现的思维进程的方向性进行区分哦!
(2)形式逻辑从前提与结论之间是否有必然联系的角度,将推理分为必然推理和或然推理。 演绎推理是必然推理, 归纳推理(除完全归纳推理外)和类比推理是或然推理。
【名词点击】: 必然推理:如果前提真并且推理结构正确则必然推出真结论的推理 核心问题:推理结构的普遍有效性。 或然推理:前提对结论提供一定程度的支持,但不能确保从真前提得真结论。 核心问题:推理结构的合理性和可靠性。
这是从推理的前提和结论之间是否有蕴涵关系进行区分哦!
形式逻辑的研究对象是推理结构,不研究每个推理所反映的认识对象的具体内容。 告诉人们正确的思维应该运用怎样的推理结构,以及运用推理结构时应该遵循哪些规则,进而帮助人们识别什么样的推理结构是正确的,什么样的推理结构是不正确的。
4、形式逻辑的研究对象:
议题二:从我国发射巡天望远镜引起的热议分析如何进行正确的演绎推理。
网友A:所有的类地行星都有生命存在,水星是类地行星,所以水星上有生命存在。网友B:做为空间站工程到现在为止立项最重要科学设施的巡天望远镜会给天文学的发展带来巨大推动。天舟六号货运飞船发射不是空间站工程到现在为止立项最重要科学设施,所以,天舟六号货运飞船发射不会给天文学的发展带来巨大推动
发射巡天望远镜引起的热议
结合上述议学情境分析如何进行正确的演绎推理。
网友A:
所有的类地行星都有生命存在水星是类地行星
如果前提虚假,由前提推出的结论就不能保证真实可靠。
做为空间站工程到现在为止立项最重要科学设施的巡天望远镜会给天文学的发展带来巨大推动。天舟六号货运飞船发射不是空间站工程到现在为止立项最重要科学设施,
网友B:
所以,天舟六号货运飞船发射不会给天文学的发展带来巨大推动
如果推理结构不正确,也就是说,前提和结论的逻辑联系方式是错误的,那么,尽管前提真实,也不能保证推出正确的结论。正确演绎推理结构是找不出“反例”的。
(演绎推理是从一般到个别的推理)演绎推理是前提蕴含结论的必然推理。要确保得到真实的结论,演绎推理必须具备的两个条件:(1)作为推理根据的前提是真实的判断。(2)推理结构正确。
二、演绎推理的逻辑要义
1、正确进行演绎推理必备的条件:
①形式逻辑研究演绎推理,是从推理结构方面揭示其前提与结论之间的必然联系,便于人们掌握正确的演绎推理的方法。②掌握演绎推理的方法,对人们保持思维的严密性具有重要的作用。
2、掌握演绎推理方法的作用
所有M都是P所有S都是M所以,所有S都是P
正确的演绎推理结构具有普遍保真性
错误的演绎推理结构不具有普遍保真性
有效推理结构不管变项代入什么概念从真前提一定能推出真结论。
所有M都是P所有S都不是M所以,所有S都不是P
无效推理结构犯了“大项不当扩大”的逻辑错误,不具有普遍有效性,可以为它找到前提为真,结论为假的“反例”。
比较演绎推理的有效推理结构和无效推理结构
“甲说乙说谎,乙说丙说谎,丙说甲和乙都说谎。” 请你运用所学推理知识,推出谁说谎?谁诚实?
假设甲诚实,那么乙就是说谎者;乙是说谎者,则丙诚实;若丙诚实,则甲和乙都是说谎者
结论与假设“甲诚实”相矛盾,根据矛盾律可定论:甲不诚实。
“甲不诚实”,可推知乙诚实;从乙诚实,推知丙说谎;从丙说谎,推出甲和乙不都说谎(乙诚实)
结论:甲和丙说谎,乙诚实。
1. 一切客观规律都是不以人的意志为转移的,经济规律是客观规律,所以,经济规律是不以人的意志为转移的。这一推理过程( )A.正确,前提真实,结构正确B.不正确,违反推理规则C.正确,属于类比推理D.不正确,前提不真实
【答案】A【详解】A:该推理的逻辑形式结构是:所有M是P,所有S是M,所有S是P。是从一般性前提推出个别性结论的推理,属于演绎推理,前提“一切客观规律都是不以人的意志为转移的,经济规律是客观规律”是真实的判断,而且符合推理结构正确,所以得出的结论也正确。故A正确。BD:由A选项分析可知,BD错误。C:该推理属于演绎推理,不属于从一般性前提推出一般性结论或从个别性前提推出个别性结论的类比推理,故C错误。故选A项。
2.归纳推理和演绎推理的区别表现在( )①思维的进程不同②前提与结论的联系性质相同③结论与前提断定的范围不同④前提的真假不同A.①②B.①③C.②④D.③④
【答案】B【详解】①③:演绎推理由一般的前提推出个别结论的推理,归纳推理是由个别前提推出一般结论的推理,二者的思维进程正好相反,结论与前提断定的范围不同,故①③正确。②:从前提与结论的联系性质看,演绎推理的前提和结论之间的联系是必然的,而归纳推理分为完全归纳推理和不完全归纳推理,不完全归纳推理的前提和结论之间的关系是或然的,完全归纳推理的前提和结论之间的关系是必然的,所以“前提与结论的联系性质相同”说法错误,而且“前提与结论的联系性质相同”也不是二者的区别,故②错误。④:“前提的真假”是判断结论真假的的一个依据,不是归纳推理和演绎推理的区别,故④不符合题意。故本题选B项。
3.类比推理和不完全归纳推理的相同点是( )A.从个别到个别B.结论是或然的C.从个别到一般D.从一般到个别
【答案】B【详解】A:类比推理是从个别到个别或从一般到一般;不完全归纳推理是在推理过程中没有对前提中的每个对象都进行考察,就得出一般性的结论,故“从个别到个别”不是二者的相同点,故A错误。B:不完全归纳推理是在推理过程中没有对前提中的每个对象都进行考察,就得出一般性的结论,这种推理的前提和结论之间的联系是或然的;类比推理是根据两个或者两个以上对象属性的相同或者相似而进行的推理,是从个别到个别或从一般到一般的推理,也是一种或然推理。故类比推理和不完全归纳推理的相同点是结论是或然的,故B正确。CD:从个别到一般属于归纳推理,从一般到个别属于演绎推理,都不是类比推理和不完全归纳推理的相同点,故CD错误。故本题选B项。
4.人们发现,32-1=8,52-1=24,72-1=48,92-1=80……等号后的数字都是8的倍数,而3、5、7……都是大于1的奇数。根据以上发现,人们推断:所有大于1的奇数的平方减去1,得到的数都是8的倍数。这一思维过程属于( )A.类比推理B.演绎推理C.归纳推理D.必然推理
【答案】C【详解】ABC:演绎推理是一般到个别,归纳推理是个别到一般。32-1=8,52-1=24,72-1=48,92-1=80……等号后的数字都是8的倍数,而3、5、7……都是大于1的奇数。这一思维过程是从个别性前提推导出一般性结论,属于归纳推理,不是演绎推理和类比推理,C符合题意,排除AB。D:完全归纳推理是必然推理,不完全归纳推理是或然推理,本题是不完全归纳推理,排除D。故选C项。
5.根据推理的思维进程,演绎推理是 的推理,归纳推理是 的推理,类比推理是 的推理。( )A.一般到特殊、特殊到一般、一般到一般或特殊到特殊B.特殊到一般、一般到特殊、特殊到特殊C.特殊到一般、一般到特殊、一般到一般D.一般到特殊、特殊到一般、一般到特殊
【答案】A【详解】A:依据教材知识,在哲学认识论中,人们依据对个别与一般的关系的认识将推理分为:演绎推理,即一般到特殊的推理;归纳推理,即特殊到一般的推理;类比推理,即一般到一般或特殊到特殊的推理。故A正确。BCD:根据选项A的分析,可知BCD错误。故选A项。
6.在一个平面内,直角三角形内角和是180度;锐角三角形内角和是180度;钝角三角形内角和是180度;直角三角形、锐角三角形和钝角三角形是全部的三角形。所以,平面内的一切三角形内角和都是180度。这一推理是( )A.演绎推理B.归纳推理C.类比推理D.必然推理
【答案】B【详解】B:从个别三角形的特点归纳出所有三角形的相关特点,体现了从个别性前提推出一般性结论,属于归纳推理,B正确。ACD:演绎推理指的是从一般性前提推出个别性结论的推理;类比推理是指根据两个或两类对象在一些属性上相同或相似,推出它们在其他属性上也相同或相似的推理;必然推理是前提与结论间具有蕴涵关系的推理,排除ACD。故本题选B。
7.“国家的好政策,托起人民的幸福生活,我国实施一个又一个的好政策,所以我国人民过上了幸福生活。”这一推理之所以是合理的原因是( )A.只要推理结论正确,不管推理结构如何,推理都是合理的B.只要前提是真实的,推理就是合理的,结论就是正确的C.只要推理结构正确,不管前提判断正确与否,推理都是合理的D.前提是真实的判断,并且推理结构正确,所以推理合理
【答案】D【详解】A:推理结构如果不正确,推理就不会合理的,A排除。B:除了前提是真实的,还必须推理结构正确,推理才是合理的,B排除。C:除了推理结构正确,还必须前提判断正确,推理才是合理的,C排除。D:“国家的好政策,托起人民的幸福生活,我国实施一个又一个的好政策,所以我国人民过上了幸福生活。”这一推理之所以是合理的原因是前提是真实的判断,并且推理结构正确,所以推理合理,D正确。故本题选D。
8.下列属于演绎推理,并且推理结构正确的是( )A.“如果A,那么B”,则“除非B,否则非A”B.“有的A不是B,所有B是C”,那么“有的A不是C”C.“铁能导电,铜能导电,铝能导电”,那么“金属能导电”D.“有锯齿的草可以割破手指”,那么“有锯齿的铁片也可以锯断木头”
【答案】A【详解】A:演绎推理是必然推理,“如果A,那么B”,则“除非B,否则非A”,这属于演绎推理,A符合题意。B:“有的A不是B,所有B是C”意味着还有的A是B,因此不能必然推理“有的A不是C”,B推理错误。C:演绎推理是从一般性前提推出个别性结论的推理,而“铁能导电,铜能导电,铝能导电”,那么“金属能导电”,这是从个别性前提推出一般性结论的推理,属于归纳推理,C排除。D:类比推理是从一般性前提推出一般性结论,或从个别性前提推出个别性结论的推理,“有锯齿的草可以割破手指”,那么“有锯齿的铁片也可以锯断木头”,这属于类比推理,D排除。故本题选A。
9.丹东市高三第一次模拟考之后,某班有一名同学取得了第一名的好成绩,目前得知小张、小王、小李、小赵中有一人是取得第一名的同学。于是当老师问小张、小王、小李、小赵谁是第一名时,四人这样回答:小张:我不是第一名小王:小赵是第一名小李:小王是第一名小赵:我不是第一名如果其中只有一个人说了真话,根据他们的回答,我们可以得知第一名是( )A.小张B.小王C.小李D.小赵
【答案】A【详解】①:假设小张为真话时:小王、小赵为假话,但小王、小赵之间的话矛盾,小王、小赵必有一人是真话,与题意只有一人说真话矛盾,不符合题意。②:假设小王为真话时:小赵是第一名,那么小张说自己不是第一名是真话,与题意只有一人说了真话矛盾,不符合题意。③:假设小李为真话时:小王是第一名,那么小张是自己不是第一名是真话,与题意说只有一人是真话矛盾,不符合题意。④:假设小赵为真话时:可以推断出小王、小李为假话,但小赵说自己不是第一名是真话,因此可以推断是小张是第一名,符合题意。故本题选A。
10.在学习《经济与社会》时,老师讲到“国有企业要积极承担社会责任”。小源做出了如下推理:国有企业要承担社会责任。L公司不是国有企业。所以,L公司不用承担社会责任。从演绎推理的角度来看,他的推理犯了( )A.“四概念”的错误B.“大项不当扩大”的错误C.“中项不周延”的错误D.“小项不当扩大”的错误
【答案】B【详解】A:四概念错误,亦称“四名词错误”。三段论中混淆概念的逻辑错误。三段论中最常见的逻辑错误。三段论只能有三个概念,如果把两个不同的概念当作同一个概念使用,以致在三段论中有四个概念,就犯了逻辑错误。如说:“中国人是勤劳勇敢的,他是中国人,所以他是勤劳勇敢的。”其中的两个“中国人”不是同一个概念,前者是集合概念,指中国人的整体;后者是普遍概念,指任何一个中国人。因此,这个三段论犯了四概念错误。,A错误。B:演绎推理的有效推理结构:所有M都是P,所有S都是M,所以,所有S都是P。有效推理结构不管变项代入什么概念,从真前提一定能推出真结论。演绎推理的无效推理结构:所有M都是P,所有S都不是M,所以,所有S都不是P。无效推理结构犯了“大项不当扩大”的逻辑错误,不具有普遍有效性,可以为它找到前提为真,结论为假的“反例”,题中小源的推理符合演绎推理的无效推理结构,犯了“大项不当扩大”的逻辑错误,B正确。C:中项不周延是指三段论中的中项,在大、小前提中一次也不周延以致无法必然推出结论的错误逻辑,本题大前提周延,故不是中项不周延,C错误。D:“小项不当扩大”,题干中推理没有涉及小前提不周延,D错误。故本题选B。
11.一个正确判断形成的途径有( )。①通过实践,直接对对象进行观察或调查,然后作出判断②通过学习,从已有的知识中获取间接经验来判断③借助已有的判断,合乎逻辑地推出一个新的判断④对认识对象是什么,相互间有什么关系有所断定A.①②B.①③C.②③D.③④
【答案】B【详解】①③:一个正确判断形成的途径有通过实践,直接对对象进行观察或调查,然后作出判断;或借助已有的判断,合乎逻辑地推出一个新的判断,①③正确。②:客观实际不断变化,从已有的知识中获取间接经验有可能已经不符合客观实际,所得出的判断可能会不正确,②排除。④:该选项的做法并不一定能得出一个正确的判断,因此,不是一个正确判断形成的途径,④排除。 故本题选B。
12.形式逻辑研究推理,是从推理结构方面揭示其前提与结论之间的必然联系,是为了告诉人们( )。①每个推理所反映的认识对象的具体内容 ②正确的思维应该怎样运用各种推理结构③正确运用推理结构时应该遵循哪些规则 ④推理的前提与推理的结论间的必然联系A.①③B.①④C.②③D.②④
【答案】C【详解】②③:形式逻辑研究推理,是从推理结构方面揭示其前提与结论之间的必然联系,说明了正确的思维应该怎样运用各种推理结构,正确运用推理结构时应该遵循哪些规则,故②③符合题意。①④:材料强调的是各种推理结构的运用和运用时应遵循的规则,故①④不符合题意。故本题选C。
13.如果一个演绎推理的两个前提是“所有M是P,所有S不是M”,结论是“所有S不是P”,则由此可知,这个推理( )。①结构不正确,不具有保真性 ②只要前提两真,结论就为真③即使前提两真,结论也为假 ④是一个结构正确的演绎推理A.①③B.①④C.②③D.②④
【答案】A【详解】①③:要确保得到真实的结论,演绎推理必须具备两个条件:第一,作为推理根据的前提是真实的判断。如果前提虚假,由前提推出的结论就不能保证真实可靠。第二,推理结构正确。如果推理结构不正确,尽管前提真实,也不能保证推出正确的结论。材料中,如果一个演绎推理的两个前提是“所有M是P,所有S不是M”,结论是“所有S不是P”,由此可知,这个推理结构不正确,不具有保真性,即使前提两真,结论也为假。①③符合题意。 ②④:材料中的演绎推理结构不正确,即使前提两真,结论也为假。②④与题意不符。故本题选A。
14.面试是保证招聘成功的一个重要环节,因为面试可以帮助企业剔除那些个性特点与工作岗位特征不相匹配的人。要得出上述结论需要以下哪项为前提?( )A.包含面试环节的招聘通常是成功的B.面试比招聘过程中的其他环节更重要C.企业通过面试可以准确地判断出求职者的个性特点D.个性特点与工作岗位相匹配可以提高员工的工作效率
【答案】C【详解】A:面试是招聘过程中非常重要的环节,但包含面试环节的招聘通常是成功的说法过于绝对,所以,A不符合题意。B:招聘过程包括笔试、面试等,不能说面试比招聘过程中的其他环节更重要,所以,B说法错误。C:题干由面试可以帮助企业剔除个性特点与工作岗位特征不相匹配的人,而得出面试的重要性。这首先需要的是企业通过面试可以准确判断求职者的个性特点,然后才能判断是否剔除,则C项是题干结论的前提。D:个性特点与工作岗位相匹配可以提高员工的工作效率不属于上述结论的前提条件,更应该是一种结果,所以,D不符合题意。故本题选C。
15.在中国西北有这样两个村落,赵村所有的人都是白天祭祀祖先,李庄所有的人都是晚上祭祀祖先。我们确信没有既在白天也在晚上祭祀祖先的人。我们也知道李明是晚上祭祀祖先的人。依据以上信息,能断定以下哪项是对李明身份的正确判断?( )A.李明是赵村的人B.李明不是赵村的人C.李明是李庄的人D.李明不是李庄的人
【答案】B【详解】B:题干断定:赵村的人白天祭祀祖先;李庄的人晚上祭祀祖先;没有既在白天也在晚上祭祀祖先的人。这就意味着白天祭祀和晚上祭祀是全异关系,而赵村所有的人都是白天祭祀祖先,李庄所有的人都是晚上祭祀祖先。李明是晚上祭祀祖先的人,那么他可能是李庄的人,也可能不是。但是李明肯定不是白天祭祀祖先的人,因此他肯定不是赵村的人,故B入选。ACD:选项ACD均与题意不符,故ACD不选。故本题选B。
高中政治 (道德与法治)人教统编版选择性必修3 逻辑与思维推理与演绎推理概述备课课件ppt: 这是一份高中政治 (道德与法治)人教统编版选择性必修3 逻辑与思维<a href="/zz/tb_c4015877_t3/?tag_id=26" target="_blank">推理与演绎推理概述备课课件ppt</a>,共24页。PPT课件主要包含了CONTENTS,PARTONE,探究与分享,推理的含义与种类,PARTTWO,演绎推理的逻辑要义,知识总结,知识框架等内容,欢迎下载使用。
高中政治 (道德与法治)人教统编版选择性必修3 逻辑与思维推理与演绎推理概述教学ppt课件: 这是一份高中政治 (道德与法治)人教统编版选择性必修3 逻辑与思维<a href="/zz/tb_c4015877_t3/?tag_id=26" target="_blank">推理与演绎推理概述教学ppt课件</a>,共14页。PPT课件主要包含了学习导航,课堂练习等内容,欢迎下载使用。
高中政治 (道德与法治)人教统编版选择性必修3 逻辑与思维推理与演绎推理概述背景图课件ppt: 这是一份高中政治 (道德与法治)人教统编版选择性必修3 逻辑与思维<a href="/zz/tb_c4015877_t3/?tag_id=26" target="_blank">推理与演绎推理概述背景图课件ppt</a>,共23页。PPT课件主要包含了学习目标,推理的含义及种类,演绎推理的逻辑要义等内容,欢迎下载使用。

