初中物理第3节 汽化和液化图文ppt课件
展开在塑料袋中滴入几滴酒精,将塑料袋挤瘪,排出空气后用绳把袋口扎紧,然后放入开水中。你会看到什么变化?从开水中拿出塑料袋,过一会儿又有什么变化?在整个过程中,酒精的状态发生了哪些变化?
第3节 汽化和液化
生活中我们会发现放在太阳下的湿衣服,不久以后也干了,衣服上的水到哪里去了呢?人们常用酒精为高烧病人降温,包含什么物理原理?
1. 探究汽化和液化现象
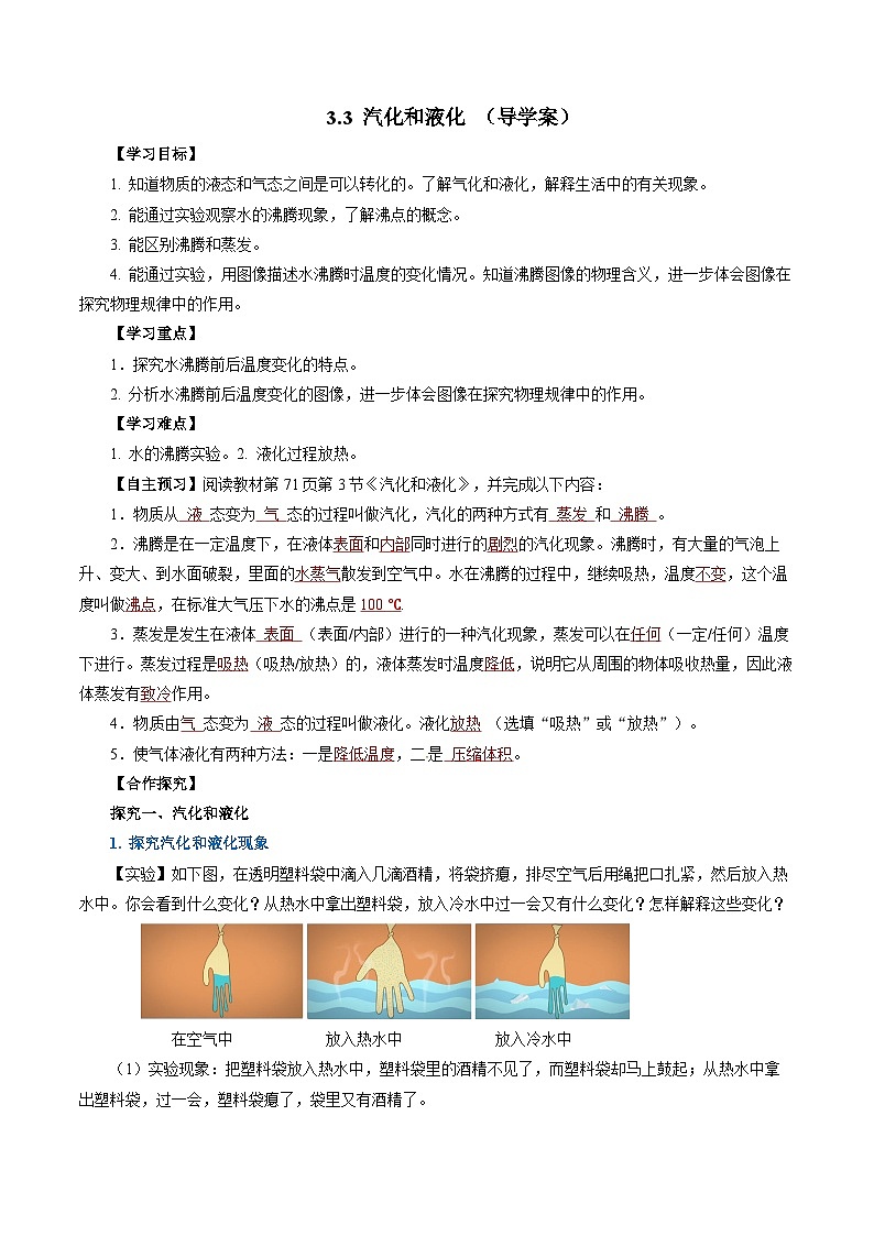
(1)实验如图所示,在透明橡胶手套中滴入几滴酒精,将袋挤瘪,排进空气后用绳把口扎紧。然后放入热水中,你会看到什么变化?从热水中拿出手套放入冰水混合物中,过一会又有什么变化?怎样解释这些变化?
视频演示——《观察塑料袋的变化》
(2)实验现象手套内液态酒精受热时变成了气态,出现手套膨胀现象。当放入冰水混合物中,气态酒精又变成了液态的酒精,出现手套变瘪现象。(3)探究结论液态酒精可以变为气态酒精,气态酒精也可以变为液态酒精。
(1)汽化①物质从液态变为气态的过程叫作汽化。②物质的汽化有两种方式:蒸发和沸腾。洒在地上的水变干了,属于蒸发;壶里的水烧开了,属于沸腾。(2)液化物质从气态变为液态的过程叫作液化。
你认真观察过水的沸腾吗?水在沸腾时有什么特征?下面我们一起通过实验来探究水沸腾时温度变化的特点。
水“开”了这一生活用语在物理学中叫做沸腾。沸腾是液体内部和表面同时发生的剧烈汽化现象。
2. 探究水在沸腾前后温度变化的特点
【提出问题】水在沸腾时有什么特征?水沸腾后如果继续加热,是不是温度会越来越高?【猜想与假设】(1)水沸腾时会产生很多气泡;(2)水沸腾以后,如果继续加热,水的温度不变;(3)水沸腾以后,如果继续加热,水的温度会越来越高。【设计实验】(1)选择实验器材:铁架台、酒精灯、石棉网、温度计、装有适量水的烧杯和杯盖、秒表、火柴等。
(2)按图所示安装实验器材。(3)注意事项①为了既节约能源,又让水尽快沸腾。烧杯里面的水用热水,且加盖。水不宜过多,但需要没过温度计的玻璃泡。②安装实验器材按照自下而上的顺序进行。③实验结束时,用灯帽盖灭酒精灯。
【进行实验与收集数据】(1)在烧杯中加入水,用酒精灯加热,观察水发生的变化:水的温度、水发出的声音、水中的气泡等。(2)当水温达到90℃时,每隔0.5min记录一次温度。直到水沸腾后再持续几分钟为止。将数据记录在表格中。(3)撤掉酒精灯,停止对烧杯加热,观察水的变化情况。
沸腾前:气泡上升时逐渐变小,未到水面就消失不见了。
沸腾时:形成大量气泡不断上升、变大,到达水面破裂。
将所记录的各组数据分别用点标在坐标纸上,然后再将这些占用平滑曲线连接起来,就得到了水沸腾时温度与时间关系的图象。
【分析与论证】(1)绘制并分析水沸腾前后温度变化的图像
AB段:水吸热,温度会不断升高; BC段:当温度达到100℃时,水开始沸腾,虽然水还在不断的吸收热量,但温度保持不变。
(2)描述水的沸腾现象 从实验中可以看到, 水的沸腾是一种剧烈的汽化现象。这时形成的大量气泡不断上升、变大, 到水面破裂开来, 里面的水蒸气散发到空气中。
(3)沸腾吸热 停止加热,水不能继续沸腾。可见,沸腾过程中需要吸热。(4)实验结论由图像可以看出:沸腾以前,水的温度不断上升;沸腾时水的温度保持不变。分析实验数据和图像得出探究结论:对水加热,水的温度不断升高,达到某一温度时,水开始沸腾;此后,虽然继续对水加热,但水温保持不变。
(1)在一定温度下进行;(2)在液体内部和表面同时发生的剧烈汽化现象;(3)液体沸腾需要吸热,但温度保持不变。(4)液体沸腾的条件:一是达到一定温度(沸点);二是继续吸热。
【交流与评估】(1)与同学进行交流。你们观察到的现象和水的沸点与其他小组是不是相同?如果不同,怎样解释?(2)回顾实验中的各个环节,你认为这些探究还有哪些不足和疏漏的地方?请提出来,说出改进的措施。①在实验中,水的沸点一定是100℃吗?若不同的话,原因是什么?可能是温度计有误差,也可能是受外界大气压的影响。②为了既节约能源,又让水尽快沸腾,有什么比较好的措施?提高加热前水的温度、减小水量(需要没过温度计玻璃泡)等。
(1)沸点各种液体沸腾时都有确定的温度,这个温度叫做沸点。不同液体的沸点不同。因此可以利用这一特性来区分不同的物质。
一些液体的沸点(标准大气压)
(2)液体的沸点与气压的关系
想一想:停止沸腾的水,浇上冷水后会怎样?【实验】水沸腾后把烧瓶从火焰上拿开,水会停止沸腾。迅速塞上瓶塞,把烧瓶倒置并向瓶底浇冷水。
【实验现象】烧瓶中的水重新沸腾。【实验分析】在瓶底浇冷水后,瓶内气体遇冷,气压减小,同时水的温度也降低。此时水又沸腾,说明水的沸点降低了。【实验结论】液体的沸点与气压有关。气压减小,沸点降低;气压增大,沸点升高。
取一张光滑的厚纸,照图那样做成一个小纸锅。小纸锅里装些水,放到火上加热。注意不要让火苗烧到水面以上的纸。过一会儿水就会沸腾,而小纸锅不会燃烧。
实际做一做,说一说小纸锅为什么不会燃烧。因为纸的着火点大约是183℃,而水烧开时的温度约为100℃,没有达到纸的着火点,所以纸不会燃烧起来。
物理实验小组用图1所示装置探究“水的沸腾”实验。(1)请指出图1中的两个错误之处: ①_________,②__________。(2)组装下列实验器材时,其合理的先、后顺序是______(填序号)。 ①温度计 ②石棉网 ③装水的烧杯 ④酒精灯(3)实验前,向烧杯中倒入热水而不是冷水,这样做是为了________________。(4)图中a、b是两个小组用初温相同的水进行实验时绘制的沸腾图像,从图可知水的沸点是_____℃,实验即将结束,李利同学发现:移开酒精灯,水很快停止沸腾。这说明沸腾过程中需要继续______,但温度_______。
(1)由图1可以看出,实验中的错误之处有:①温度计的玻璃泡接触容器底;②视线没有与温度计中液柱的上表面相平。(2)酒精灯要使用外焰加热,所以合理顺序应先放好酒精灯,由其外焰高度确定铁圈及石棉网的高度;温度计测量液体温度时,玻璃泡要浸没在液体中,不能接触容器底和侧壁,所以接着应放置烧杯,最后安装温度计,即顺序为:④②③①。(3)实验前,向烧杯中倒入热水而不是冷水,这样做是为了缩短加热至沸腾的时间,提高实验效率。(4)由图像知,当水的温度达到98℃时,温度不再变化,说明此时是水的沸腾过程,沸点是98℃,水在沸腾过程中,要不断吸热,但温度保持不变。
(1)概念:在任何温度下都能发生的汽化现象叫作蒸发。(2)蒸发的特点 ①蒸发不受温度限制,在任何温度下都能发生。②蒸发只发生在液体的表面,是缓慢的汽化现象。
(1)实验探究——蒸发吸热把酒精反复涂在温度计的玻璃泡上,用扇子扇,温度计读数有什么变化?如果温度计上不涂酒精,用扇子扇,温度计读数会变化吗?用扇子扇,涂酒精的温度计的读数降低;不涂酒精的温度计读数不变。结论:液体蒸发吸热。(2)蒸发制冷液体蒸发时,要从周围的物体吸收热量,致使液体及周围的物体温度降低,因此蒸发有制冷作用。液体蒸发得越快,制冷效果越好。液体蒸发制冷有许多实际应用,如医生常用酒精擦拭人体,给发烧患者降温等。
视频演示——《酒精能使温度改变吗?》
(3)蒸发吸热的实例
人们常用酒精为高烧病人降温、夏天在地面上洒水会感到凉爽,是利用水在蒸发时吸热来降低温度。
人们在高温的天气里大汗淋漓,是人体自我保护的生理现象,汗液蒸发吸热,使体温不致升的太高。
(1)猜想:影响蒸发快慢的因素有哪些?①将湿衣服晾晒在阳光下和树荫下,哪种情况下会先干呢?②将湿衣服分别卷起来和摊开晾晒,哪种情况下会先干呢?③将湿衣服分别放在通风与无风处,哪种情况下会先干呢?
根据生活经验知道:蒸发的快慢可能与液体的温度、表面积和表面上气体的流动等因素有关。
3. 影响蒸发快慢的因素
(2)实验:探究影响蒸发快慢的因素 ①在4块相同的玻璃板上各滴一滴质量相同的酒精,如图A、B、C、D所示。其中,B被摊开表面积变大;C与A的表面积相同,但用灯加热;D与A的表面积相同,用扇子使表面上方空气的流动加快。②并测出它们变干所用的时间分別为200s、100s、50s、80s。
(3)实验结论液体的温度越高、液体的表面积越大、液体表面上空气流动越快,蒸发越快。
演示实验——《影响蒸发快慢的因素》
都是汽化现象且都要吸热
液体的温度、表面积和表面上的空气流动快慢
4. 蒸发与沸腾的异同点
小明在4块相同的玻璃板上各滴一滴质量相同的水,进行如图所示的实验“探究水蒸发快慢与哪些因素有关”。(1)通过B、D两图的对比,可以得出水蒸发快慢与水的__________有关;(2)通过_______两图的对比,可以得出水蒸发快慢与水的表面积有关;(3)通过_______两图的对比,可以得出水蒸发快慢与水面的空气流动快慢有关;
(1)B、D两图中,水的表面积和上方空气的流动速度相同,只有温度不同,故通过B、D两图的对比,可以得出水蒸发快慢与水的温度有关。(2)要想得出水蒸发快慢与水的表面积有关,应控制水的温度和上方空气的流动速度相同,只改变水的表面积,故B、C两图符合要求。(3)要想得出水蒸发快慢与水面的空气流动快慢有关,应控制水的温度和表面积相同,只改变水面的空气流动快慢,故A、B两图符合要求。
①北方的冬天,可以看到室外的人不断地呼出“白气”。
②戴眼镜的人从寒冷的室外进人温暖的室内,室内空气中的水蒸气遇到冷镜片凝结成一层小水珠。
分析:呼出的水蒸气遇到冷空气液化成的雾状小水滴。说明降低温度,可以液化。
分析:室内空气中的水蒸气遇到冷镜片液化成一层小水珠。说明降低温度,可以液化。
③液化石油气以液体状态储存在钢瓶内。
④氢和氧以液体状态装在火箭里。
分析:石油气是在一定温度下,压缩气体的体积使气体液化。说明压缩体积,可以使气体液化。
分析:氢和氧是在一定温度下,压缩它们的体积使其液化。说明压缩体积,可以使气体液化。
(2)探究归纳:液化的两种方法 ①降低温度。所有气体在温度降到足够低时都可以液化。②压缩体积。有的气体单靠压缩体积不能使它液化,必须同时使它降低到一定温度,例如氮气。
⑤秋天的早上,会发现花草上有晶莹的露珠。
分析:傍晚或夜间,地面附近或地物的温度降低,空气中的水蒸气遇冷液化成小水珠,依附在草木上,就形成了露珠。
(1)理论与事例表明:液化放热液体汽化时要吸热,与此相反,气体液化时要放热。烧水、做饭的时候,水蒸气引起的烫伤往往比开水烫伤更严重,这是因为水蒸气和开水的温度虽然差不多,但是水蒸气液化的时候还要放出大量的热。
【实验】如图所示,在烧屏中注入适量的水,用酒精灯加热。在瓶口上方倾斜放置一个金属盘,观察金属盘的底面,你看到了什么现象?(室温较高时,可在金属盘上放一些冰块)用手试摸金属盘时,感觉金属盘的温度有什么变化?【现象与分析】有许多水滴附着在金属盘的底面,并不断往下滴。用手试摸金属盘时,感觉金属盘温度升高。【实验结论】(1)液化需要降低气体温度;(2)水蒸气液化时放热。
(2)实验探究——液化放热
视频总结—《气体液化的两种方式 》
下列现象中不属于液化现象的是( ) A. 夏天自来水管出“汗” B. 冬天,人口中呼出“白气” C. 夏天,从冰柜中拿出的冰棒周围冒出“白气” D. 放在敞口瓶中的酒精逐渐减少
ABC. 夏天自来水管出“汗”;冬天,人口中呼出“白气”;夏天,从冰柜中拿出的冰棒周围冒出“白气”;这些都是空气中的水蒸气液化成的小水滴,故ABC均为液化现象。D. 放在敞口瓶中的酒精逐渐减少,属于蒸发现象。故选D。
无论是严冬还是酷暑,在使用空调的房间窗户玻璃表面,常会出现小水珠,那么,关于这种现象的说法中正确的是( )A.夏天,小水珠附着在玻璃的内表面,冬天,小水珠附着在玻璃的外表面B.夏天,小水珠附着在玻璃的外表面,冬天,小水珠附着在玻璃的内表面C.无论冬夏,小水珠都是出现在玻璃的内表面D.无论冬夏,小水珠都是出现在玻璃的外表面
夏天,室内温度低,室外空气中的水蒸气遇冷液化为小水珠,附着在玻璃的外表面;冬天,室外温度低,室内空气中的水蒸气遇冷液化为小水珠,附着在玻璃的内表面。 故选B。
如图所示是模拟大自然中雨的形成的实验装置图。 ①往烧瓶中注入适量的热水,点燃酒精灯给烧杯加热,观察从烧瓶口冒出时生成的“白雾”。往瓶口的上方,倾斜着放置一金属盘,一段时间后,观察到金属盘的底部出现水滴,握金属盘手的感觉是________,说明了___________。
①烧杯中汽化的水蒸气上升遇到冷金属盘就会液化形成小水滴,由于液化放热,金属盘吸收热量,温度升高;
②加热时烧瓶里的水发生的是______现象,金属盘底部出现的水发生的是______现象(上述两空均填物态变化)。某同学在观察烧瓶中的水沸腾时,从瓶口喷出一股“白气”,在最靠近瓶口的地方反而看不见“白气”,原因是___________________________________;③自然界中雨的形成过程与实验展示的水的变化类似:水蒸气与热空气一起上升,在高空______液化成雨落下.
②烧杯里的水吸热汽化为水蒸气,水蒸气上升遇冷液化成小水珠(白气);因为靠近瓶口的地方温度较高,水蒸汽不容易液化。③大自然中,雨的形成过程是:水蒸气与热空气一起上升,在高空遇冷液化凝结成雨落下.
瓶口温度较高,水蒸气不容易液化。
科学·技术·社会·环境
1. 问题我国的青藏铁路是世界上海拔最高的铁路。铁路穿过多年冻土区时,为了减小冻土因融化对路基产生的影响,需要使冻土保持低温。你知道工程师是采用了什么技术攻克这个难题的吗?在回答这个问题前,我们先来了解一下电冰箱制冷的原理。
(2)电冰箱的构造和原理 电冰箱利用制冷剂作为热的“搬运工”,把冰箱里的“热” “搬运”到冰箱的外面。制冷剂采用既容易汽化又容易液化的物质,汽化时它吸热,液化时它放热。 液态制冷剂经过很细的毛细管进入冰箱内冷冻室的管子,在这里汽化、吸热,使冰箱内温度降低。之后生成的蒸气又被压缩机压入冷凝器,在这里液化并把从冰箱内带来的热通过冰箱壁上的管子放出。氟利昂这样循环流动,冰箱冷冻室里就可以保持相当低的温度。
(3)利用热管技术获得低温在青藏铁路工程中,为了保证多年冻土区路基的稳定性,铁路两侧竖立了许多热管。这种热管又被称为热棒。热棒是封闭的中空长棒,里面一般填充低沸点的液态氨作为“制冷剂”。如图所示,热棒的下端插在冻土中,液态氨从冻土中吸热汽化成气态氨。在寒冷的季节,气态氨上升到热棒的上端,通过散热片向空气中放热,变回液态氨,又沉入棒底。如此循环,冻土中的热不断被散发出去,热棒就可以像“冰箱”一样使地下冻土层温度降低、厚度增加。即使到了暖季,热棒中的气态氨不会变回液态氨,热棒不再工作,冻土也不会完全融化。这样,冻土层因温度变化对路基产生的影响就变小了。
如图是铺在青藏铁路冻土区路基两侧的“热棒”示意图。为了保持路基冻土不熔化,使用它能对路基进行主动_______(选填“升温”或“降温”)。在热棒内封装有一定量的氨,棒内下端的氨发生的物态变化是_________;棒内上端的氨发生物态变化时______(选填“吸热”“放热”或“既不吸热也不放热”)
装在热棒下端的液态氨在路基温度升高时会汽化,从路基内部吸热,使路基温度降低,冻土就不会熔化。棒内上端的氨气遇冷液化,液化过程中要放热。
定义 :物质从液态变为气态的过程叫作汽化.
①定义:液体内部和表面同时发生的剧烈汽化现象. ②特点:沸腾时温度不变,但仍吸热. ③沸点:液态沸腾时的温度叫沸点,与气压有关. ①定义:在任何温度下都能发生的汽化现象. ②特点:任何温度下都能发生,液体蒸发吸热制冷.③影响蒸发快慢的因素: 液体的温度、表面积、液体表面空气的流速.
①定义:物质从气态变为液态的过程叫作液化.②液化方法:降低温度、压缩体积.③特点:液化过程会放热.
1. 清晨在校园里,我们经常会看到绿叶上有晶莹的露珠,而课间活动时露珠又不见了。在上述现象中,发生了哪些物态变化?
发生的物态变化是:液化和汽化。露珠是夜间的水蒸气遇冷液化形成的小水滴,是液化现象;液化形成的露珠在阳光下消失,是由液态变为气态,发生了汽化现象。
2. 在煎中药时,人们一般先用武火(大火)使药液迅速沸腾,再改用文火(小火)使药液保持沸腾。改用文火使药液保持沸腾时,药液的温度会降低吗?为什么?
改用文火使药液保持沸腾时,药液的温度不会降低。沸腾是吸热过程,但温度保持不变,先用大火将药液烧开,再改用小火加热,既能保持药液的温度不变,又可以节约能源。
3.在炎热、干燥的夏天,以前有人用以下方法保存剩饭、剩菜。在通风的地方放一盆水,在盆里放两块高出水面的砖头,砖头上搁一只比盆小一点的篮子。篮子里放剩饭、剩菜,再把一个薄毛巾或纱布袋罩在篮子上,并使其边缘浸入水里。用这种方法保存的食物,不容易因气温过高而很快变质。试分析其中的物理原理。
由整个装置的结构特点可知,它是借助了蒸发致冷来给食物降温的,装置放在通风处,这样既增大了液体的表面积,也增大了水的表面空流动速度,加快水的蒸发,使饭菜温度降低,防止饭菜变质。
4. 夏天,某同学从冰箱的冷藏室里取出一瓶水。不一会儿,他发现瓶壁变湿了。如果马上用毛巾擦,能将瓶壁擦干吗?为什么?
不能擦干。由于从冰箱取出的饮料瓶温度比较低,周围空气中的水蒸气因遇冷发生液化形成的小水滴附着在瓶子外壁,使饮料瓶变湿;擦去这层水,又有新的水蒸气在温度低的饮料瓶表面发生液化,所以马上用干毛巾擦,擦不干。
5.吐鲁番是全国有名的“火炉”,常年高温少雨。当地流行使用坎儿井,它大大减少了输水过程中水的蒸发和渗漏。坎儿井由明渠、暗渠和竖井组成。暗渠即地下水道,是坎儿井的主体,宽约1.2m。井的深度因地势和地下水位的高低不同而有深有浅,最深的井深度超过90m。井内的水在夏季比外界低5~10℃。请你分析一下坎儿井是如何减少水的蒸发的。
水蒸发的快慢与其表面积大小、温度、表面空气的流速有关。坎儿井在地下,可以降低水的温度、减慢水上方空气流动的速度,同时井口很小,也减小了水的蒸发面积,从而减少水的蒸发。
液态二氧化碳在常温下会迅速汽化,因此使用时需要注意手先放到钢瓶的塑料柄上,然后再打开螺帽,否则会因液态二氧化碳汽化时要吸收大量的热而对使用者造成伤害。
1. 如图二氧化碳灭火器使用时需要手先握住钢瓶的塑料柄,然后再打开螺帽,否则会因液态二氧化碳在_______(填物态变化名称)时,要_________(选填“吸收”或“放出”)大量的热而对使用者造成伤害。
夏天打开冰箱门时,在冰箱门附近会出现“白气”,是因为空气中的水蒸气遇冷液化形成的小水珠,属于液化现象;过一会“白气”又消失了,是小水珠又发生了汽化。
2. 夏天,打开冰箱门时,门附近会出现“白气”,过一会“白气”又消失了。它们所发生的物态变化依次是( )A.熔化、汽化 B.汽化、液化C.汽化、升华 D.液化、汽化
3. 下列四个实例中,能够使蒸发加快的是( )A.将水果放在低温冷藏柜中B.将新鲜的蔬菜封装在保鲜袋中C.给播种后的农田覆盖地膜D.将新采摘的辣椒摊开晾晒在阳光下
影响蒸发快慢的因素:液体的温度越高、表面积越大、液体表面空气的流速越快,蒸发越快。选项ABC使蒸发变慢,不符合题意;选项D符合题意。
A.水沸腾过程中也在加热,故A错误;B.沸腾温度低于100℃是由于此时的气压低于一标准大气压造成的,故B错误;C.水沸腾的过程中虽然不断吸热,但温度不变,故C正确;D.沸点低于100℃,故液面上方气压低于1个标准大气压,故D错误。
4. 如图所示是水沸腾时温度随时间变化关系的图象,下列说法正确的是( )A.实验中加热4min后停止了加热B.沸腾温度低于100℃是由于供热不足造成的C.水沸腾的过程中不断吸热,但温度不变D.液面上方气压高于1个标准大气压
5. “炖汤”因味道好而深受人们喜爱。如图所示“炖汤”就是把汤料和水置于炖盅内,而炖盅则浸在大煲的水中,并用蒸架把盅与煲底隔离,下面说法错误的是( )A.打开煲盖时,不小心被热气烫伤,比开水烫伤更严重,是因为水蒸气温度更高B.若汤的沸点与水的沸点相同,当煲中的水沸腾后盅内的汤不会沸腾C.喝汤时用嘴吹气可以使汤迅速降温,是因为蒸发吸热D.沸腾后加大火焰,但是汤的温度不变
A.水蒸气的温度与开水的温度是相同的,由于水蒸气液化放热,所以被水蒸气烫伤比开水烫伤更严重,故A错误;B.沸腾需要达到沸点和持续吸热,在炖汤时,经过热传递,炖盅中的温度达到沸点,和外面的水的温度相等,没有温度差,就不会再发生热传递,也就不会继续给炖盅中的水加热,里面的水温度只能达到沸点而不能沸腾起来,故B正确;C.对着汤吹气,增大汤表面空气流速,汤表面空气流速越大,汤里的水蒸发越快,蒸发吸热,使汤的温度降低,故C正确;D.汤烧开后,不论是大火还是小火,汤的温度都保持在沸点不变,D正确。
6.某小组在做“探究水的沸腾”的实验时,实验装置如图甲所示。(1)图甲中A、B、C三种读温度计示数的方法正确的是____ ;图乙中,表示水在沸腾时的现象是其中的_____(选填“左”或“右”)图。(2)图甲中,烧杯上方加盖纸板的作用是什么__________ 。(3)根据实验记录的数据,作出了水的温度随时间变化的图象,如图丙所示,由图像可知,在当时条件下,水的沸点是_____℃,说明此时的大气压_______(选填“大于”“等于”或“小于”)1标准大气压。(4)为了说明水沸腾过程中是否需要吸热,应____________观察水是否继续沸腾。
减少散热
初中物理人教版(2024)八年级上册第4节 升华和凝华课文内容课件ppt: 这是一份初中物理人教版(2024)八年级上册<a href="/wl/tb_c4050943_t3/?tag_id=26" target="_blank">第4节 升华和凝华课文内容课件ppt</a>,文件包含34+升华和凝华教学课件pptx、34升华和凝华教学设计docx、34升华和凝华分层作业原卷版docx、34升华和凝华分层作业解析版docx、34升华和凝华导学案教师版docx、34升华和凝华导学案学生版docx等6份课件配套教学资源,其中PPT共50页, 欢迎下载使用。
人教版(2024)八年级上册第1节 温度图文ppt课件: 这是一份人教版(2024)八年级上册<a href="/wl/tb_c4050940_t3/?tag_id=26" target="_blank">第1节 温度图文ppt课件</a>,文件包含31温度教学课件pptx、31温度教学设计docx、31温度分层作业原卷版docx、31温度分层作业解析版docx、31温度导学案教师版docx、31温度导学案学生版docx等6份课件配套教学资源,其中PPT共58页, 欢迎下载使用。
人教版(2024)八年级上册第3节 声的利用课文配套课件ppt: 这是一份人教版(2024)八年级上册<a href="/wl/tb_c4050936_t3/?tag_id=26" target="_blank">第3节 声的利用课文配套课件ppt</a>,文件包含23声的利用教学课件pptx、23声的利用教学设计docx、23声的利用分层作业原卷版docx、23声的利用分层作业解析版docx、23声的利用导学案教师版docx、23声的利用导学案学生版docx等6份课件配套教学资源,其中PPT共51页, 欢迎下载使用。

