高中地理湘教版 (2019)必修 第一册第二节 大气受热过程教案
展开1、运用示意图,说明大气对太阳辐射的削弱作用和大气对地面的保温作用,从整体的角度,动态、系统地分析和认识大气的受热过程,形成综合思维。
2、通过观察和实验,理解大气的保温作用,并能运用这一原理解释相关地理现象,提升地理实践力。
3、根据所学知识和原理,了解温室效应对人类生产活动的积极意义,关注全球变暖问题,增强环保意识,树立人地协调观。
教学重难点
重点:理解大气对太阳辐射的三种削弱作用和大气对地面的保温作用。
难点:大气保温作用的原理及应用。太阳辐射、地面辐射、大气辐射、大气逆辐射四种辐射之间的关系。“温室效应”
突破方法:本节内容较抽象,分析大气受热过程的各个环节对学生的综合思维能力要求较高,教师要利用好教材中的示意图3-11“到达地面的太阳辐射示意”和图3-15“大气对地面的保温作用”,不仅要综合分析图示过程,在分析的过程中与生活中的具体现象相结合,还要让学生亲自动手绘制。开展实验探索,让学生利用身边的材料(纸盒、薄膜)和温度计,模拟温室效应的实验方案,然后根据实验过程和结果,深刻理解全球变暖原理与温室大棚中升温原理的差别。
教学过程
课前学生准备活动
1、学生分组在校园内进行小实验:两只烧杯,各放一支温度计,其中一只烧杯用塑料薄膜密封,放置太阳底下,多次观察两只烧杯内温度计的温度并记录下来,得出实验结论。
2、完成预习案,做好课前预习。
3、教师下发预习反馈清单,学生填写预习中的疑问。
导入新课
课件展示学生的实验数据,提出问题:为什么薄膜密封的烧杯内的温度比敞开烧杯内温度要高?
推进新课 一、大气对太阳辐射的削弱作用
【知识回顾】太阳辐射
活动一 读“太阳辐射能量随波长的分布”示意图
教师指导学生读图并总结:太阳辐射波长范围为0.15~4微米,分为紫外光、可见光和红外光三部分。太阳辐射能量主要集中在波长较短的可见光波段,约占总能量的50%。因此太阳辐射又叫可见光短波辐射。
根据实验得知,物体的温度越高,辐射中最强部分的波长越短;反之越长。相对于太阳来说,地面和大气的温度要低得多,因此地面辐射和大气辐射的波长比太阳辐射要长得多,其能量主要集中在红外线部分。因此地面辐射和大气辐射又叫红外光长波辐射。
课件展示:
用投影仪展示预习反馈清单,让学生了解这一节课中的学习疑惑。
1、“日出之前、日落之后的一段时间天空仍然是明亮的”不理解。
2、地面反射率于地面性质的关系不明白。
3、大地的保温作用不理解。
4、为什么地面辐射和大气辐射是长波?
5、不理解温室效应。
教师提出问题:投射到大气上界的太阳辐射是否全部到达地面?在穿透大气层时发生了什么变化?
学生回答:投射到大气上届的太阳辐射不能完全到达地面,穿过大气的时候大气对太阳辐射有反射、散射、吸收的作用。
教师:是的,我们把这种作用称为大气对太阳辐射的削弱作用,削弱的形式有反射、散射、吸收。它们分别有什么特点呢?
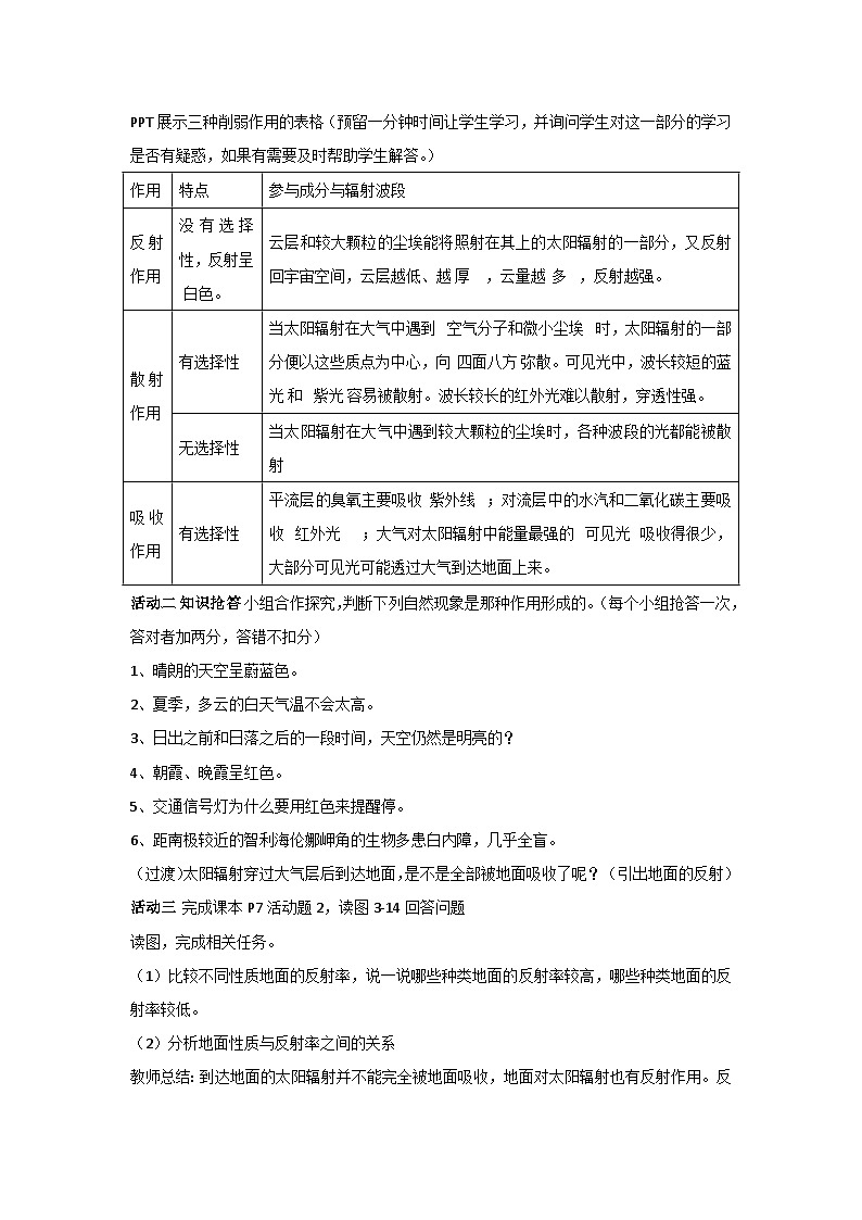
PPT展示三种削弱作用的表格(预留一分钟时间让学生学习,并询问学生对这一部分的学习是否有疑惑,如果有需要及时帮助学生解答。)
活动二 知识抢答 小组合作探究,判断下列自然现象是那种作用形成的。(每个小组抢答一次,答对者加两分,答错不扣分)
1、晴朗的天空呈蔚蓝色。
2、夏季,多云的白天气温不会太高。
3、日出之前和日落之后的一段时间,天空仍然是明亮的?
4、朝霞、晚霞呈红色。
5、交通信号灯为什么要用红色来提醒停。
6、距南极较近的智利海伦娜岬角的生物多患白内障,几乎全盲。
(过渡)太阳辐射穿过大气层后到达地面,是不是全部被地面吸收了呢?(引出地面的反射)
活动三 完成课本P7活动题2,读图3-14回答问题
读图,完成相关任务。
(1)比较不同性质地面的反射率,说一说哪些种类地面的反射率较高,哪些种类地面的反射率较低。
(2)分析地面性质与反射率之间的关系
教师总结:到达地面的太阳辐射并不能完全被地面吸收,地面对太阳辐射也有反射作用。反射率的多少取决于不同的地面性质。反射越多,地面吸收的就越少。地面反射剩余的部分就被地面吸收。这个过程叫太阳暖大地,太阳将能量通过辐射的形式给了地面。
推进新课 二、大气对地面的保温作用
承转:(教师边绘制示意图,一边对学生进行启发式讲解。)地面吸收太阳辐射增温的同时,也在向外辐射,即地面辐射。面辐射的方向是向上。地面温度越高,地面辐射就越强。地面辐射的能量一小部分散逸到宇宙空间外,大部分被大气吸收,使大气增温。这个过程叫大地暖大气。所以地面是对流层大气的直接热源。大气中的二氧化碳和水汽越多,吸收地面长波辐射的能力就越强,越多的热量被截留在了大气中。所以离地面越近,大气吸收的地面长波辐射越多,温度越高;离地面越远,大气吸收的地面长波辐射越少,温度越低。因而“高处不胜寒”就是这个道理。
当大气吸收地面辐射增温同时,也向外辐射,称为大气辐射(也是长波辐射)。一部分向上射向宇宙空间,大部分向下射向地面,其方向与地面辐射正好相反,故称为大气逆辐射。大气逆辐射又把热量还给地面,这就在一定程度上补偿了地面辐射损失的热量,对地面起到了保温作用,使地面温度变化比较缓和。这个过程叫大气还大地。当大气中有浓云或大气湿度越大时,大气逆辐射越强,大气的保温作用越显著。多云的夜间,因大气逆辐射强,气温比晴朗的夜间气温偏高。
阅读资料 温室效益与全球变暖
温室效应,又称“花房效应”,是大气保温效应的俗称。大气能使太阳短波辐射到达地面,但地面受热后向外放出的大量红外长波热辐射却被大气吸收,只有很少部分散失到宇宙空间中,这样就使地表与低层大气温度增高,因其作用类似于栽培农作物的温室,故名温室效应。工业革命以来,人们大量燃烧化石燃料等,使大气中温室气体浓度上升,吸收地面红外长波辐射能力增强,阻止地面和大气长波辐射逸出大气层,从而导致地球大气层温度逐渐升高的现象叫全球气候变暖。
学生通过阅读资料,理解大气的温室效应和为什么二氧化碳浓度上升全球气候变暖。
解决问题:“为什么薄膜密封的烧杯内的温度比敞开烧杯内温度要高”
学生先讨论发言,教师予以激励性评价后总结:
太阳短波辐射能透过塑料薄膜进入烧杯内,进而转化为地面辐射将能量传递给烧杯内的大气,但地面和大气的长波辐射不能透过塑料薄膜,阻止了烧杯内外空气的交换和热量的传递,故薄膜密封烧杯内的温度比敞开烧杯内的温度要高。
(过渡)塑料薄膜有这种特性能使薄膜覆盖内的温度偏高,那能否用于我们的农业生产呢?农民就是利用这个原理,采用大棚或玻璃温室来发展农业生产的。
展示 新田东升农场的大棚农业景观图和周边农户地里的辣椒景观示意图。
同一时期,当周围农户的露天辣椒因温度降低天气转凉开始枯黄凋落的时候,大棚里种植的辣椒仍然枝繁叶茂绿意盎然,辣椒挂满枝头,说明大棚内的温度要比周围的气温偏高,大棚较好的改善了农业生产的热量条件。请同学们绘制示意图来解释大棚增温的现象。
(过渡)在自然界中,还有很多的自然现象都体现了大气的受热过程这一原理,下面我们来看一个案例。
案例探究 课件展示
宿骆氏亭寄怀崔雍崔衮
唐代:李商隐
竹坞无尘水槛清,相思迢递隔重城。
秋阴不散霜飞晚, 留得枯荷听雨声。
秋词二首
唐代:刘禹锡
自古逢秋悲寂寥,我言秋日胜春朝。
晴空一鹤排云上,便引诗情到碧霄。
山明水净夜来霜,数树深红出浅黄。
试上高楼清入骨,岂如春色嗾人狂。
(学生朗读诗词,增强课堂学习氛围。)
李商隐的“秋阴不散霜飞晚”和刘禹锡的“山明水净夜来霜”这两句诗都体现了“秋冬时节,霜冻多出现在晴朗的夜晚”,请你联系本节课的知识,解释其原因。
学生充分讨论后教师予以激励性评价,并总结:
秋冬晴朗的夜晚,地面温度很低且下降很快。夜晚少云,大气逆辐射非常弱,大气的保温作用弱,温度低,空气中的水汽凝华成霜,出现霜冻。
霜冻对农业生产有什么危害呢?农民又通过一些什么途径来防止霜冻对农业生产的影响呢?这个问题就留给同学们课后查阅资料进行了解。
课堂小结
针对板书的示意图,引导学生尝试用自己的语言说出大气的整个受热过程。
总结大气受热过程包括两种作用即大气对太阳辐射的削弱作用和大气对地面的保温作用;三个过程,即“太阳暖大地”——“大地暖大气”——“大气还大地”的过程。其实生活中的很多现象都与我们这节课的内容有关。希望同学们在以后的地理学习中,多关注身边的地理现象,利用我们所学的地理知识和原理,分析和解决地理实际问题,不断的提升地理素养。
当堂检测
下图为“大气受热过程示意图”。读图完成1~3题。
1.近地面大气主要的直接热量来源是( )
A.①辐射 B.②辐射 C.③辐射 D.④辐射
2.青藏高原地区太阳辐射强,但近地面气温比同纬度平原地区低,主要是因为( )
A.大气吸收①辐射少 B.大气吸收②辐射少
C.地面吸收③辐射少 D.地面吸收④辐射少
3.图中箭头④比①细的主要原因是( )
A.大气逆辐射B.大气削弱作用 C.地面反射作用D.地面削弱作用
下面图1为“某地景观图”,图2为“大气受热过程示意图”。读图完成4~6题。
4.在夏季,湛江的园林工人一般会给新栽大树覆盖黑色尼龙网(如图1)。这样做的目的是( )
A.增加大气逆辐射,提高夜间温度 B.阻止地面辐射,防止夜间温度过低
C.增强地面辐射,提高树木存活率 D.削弱太阳辐射,减少树木水分蒸腾
5.图2中( )
A.①能量大部分被大气吸收 B.②是近地面大气的根本热源
C.③只是出现在夜晚,起保温作用 D.④表示散失掉的少量长波辐射
6.下列各自然现象中,主要由图2中③产生的是( )
A.夏天,多云的白天气温不会太高
B.日落后的黄昏和日出前的黎明,天空仍是明亮的
C.多云夜晚的气温比晴天的夜晚低
D.初冬时节,多云的夜晚不易出现霜冻
7.阅读图文资料,完成下列要求。
为了充分利用气候资源,发挥土地生产优势,我国许多地区发展了冬暖式温室大棚,极大地提高了农民收入,丰富了我国冬季城乡居民的蔬菜供应。
(1)建温室主要是改善农作物生长的________条件,实现这一目的的原理是_________。
(2)依照菜农的经验,每天下午都要在棚内洒水,以保证蔬菜安全过夜,试用所学知识分析这一现象。
(3)A、B两位置的蔬菜,长势较好的是________,原因是_____________;口感较好的是________,原因是______________。
课后延伸
1、全球变暖是当今世界一个重要的环境问题,请你说说全球变暖的具体原理。查阅资料了解全球变暖产生的影响并为之提出行之有效的办法。
2、查找资料了解霜冻对农业生产的影响,并了解农民为了减少霜冻的危害采取了哪些行之有效的办法。
培养学生的动手能力和理论联系实际的能力。
板书设计
第三节 大气的受热过程
一、大气对太阳辐射的削弱作用
(1)反射
(2)散射
(3)吸收
二、大气对地面的保温作用
太阳暖大地
大地暖大气
大气(逆辐射)还大地——保温作用
温度
辐射类型
太阳辐射
表面平均温度6000℃
可见光短波辐射
地面辐射
地表平均温度22℃
红外光长波辐射
大气辐射
离地面1.5处大气平均温度15℃
红外光长波辐射
作用
特点
参与成分与辐射波段
反射作用
没有选择性,反射呈 白色。
云层和较大颗粒的尘埃能将照射在其上的太阳辐射的一部分,又反射回宇宙空间,云层越低、越 厚 ,云量越 多 ,反射越强。
散射作用
有选择性
当太阳辐射在大气中遇到 空气分子和微小尘埃 时,太阳辐射的一部分便以这些质点为中心,向 四面八方 弥散。可见光中,波长较短的蓝光 和 紫光 容易被散射。波长较长的红外光难以散射,穿透性强。
无选择性
当太阳辐射在大气中遇到较大颗粒的尘埃时,各种波段的光都能被散射
吸收作用
有选择性
平流层的臭氧主要吸收 紫外线 ;对流层中的水汽和二氧化碳主要吸收 红外光 ;大气对太阳辐射中能量最强的 可见光 吸收得很少,大部分可见光可能透过大气到达地面上来。
地理必修 第一册第二节 大气受热过程教学设计: 这是一份地理必修 第一册<a href="/dl/tb_c4004393_t8/?tag_id=27" target="_blank">第二节 大气受热过程教学设计</a>,共6页。教案主要包含了大气对太阳辐射的削弱作用,大气对太阳辐射的保温作用,大气热力作用的意义,大气受热过程的应用等内容,欢迎下载使用。
高中地理湘教版 (2019)必修 第一册第二节 大气受热过程教案及反思: 这是一份高中地理湘教版 (2019)必修 第一册<a href="/dl/tb_c4004393_t8/?tag_id=27" target="_blank">第二节 大气受热过程教案及反思</a>,共5页。
地理必修 第一册第二章 地球上的大气第二节 大气受热过程和大气运动第一课时教学设计: 这是一份地理必修 第一册<a href="/dl/tb_c162422_t8/?tag_id=27" target="_blank">第二章 地球上的大气第二节 大气受热过程和大气运动第一课时教学设计</a>,共3页。教案主要包含了知识与技能,过程与方法,情感价值观等内容,欢迎下载使用。

