地理选择性必修1 自然地理基础第三节 海—气相互作用教案设计
展开本节内容是选择性必修一第四单元第三节的内容。理解—气相互作用对全球气候和人类活动的影响,帮助学生认识海洋在自然地理环境中的重要性,提升学生保护海洋环境和维护海洋权益的意识。本节教材从海—气相互作用与水热交换、海—气相互作用与水热平衡、厄尔尼诺与拉尼娜及其影响等三个层面阐述了海—气相互作用。
学习目标
区域认知:能够描述不同区域海—气相互作用过程中的水热交换过程。
综合思维:运用图表资料,说明海—气相互作用对全球水热平衡的影响。能够根据图文材料解释厄尔尼诺、拉尼娜现象对全球气候和人类活动的影响。
地理实践力:通过对海—气相互作用的学习,学生能够自己动手画出海—气相互作用过程中的水热交换过程示意图。
人地协调观:通过对海—气相互作用的分析,能够认识到尊重自然规律的重要性。
重点难点
1.掌握海—气相互作用对全球水热平衡的影响。(重点)
2.理解厄尔尼诺、拉尼娜现象及其对全球气候和人类活动的影响。(重点)
3.能够解释厄尔尼诺、拉尼娜现象及其对全球气候和人类活动的影响。(难点)
课前准备
教师准备:课件、学案。
学生准备:结合学案课前预习。
教学过程
主要环节与时间
师生活动
新课导入
【老师】第三节 海—气相互作用
核心素养目标展示
【老师】展示:
核心素养目标
区域认知:能够描述不同区域海—气相互作用过程中的水热交换过程。
综合思维:运用图表资料,说明海—气相互作用对全球水热平衡的影响。能够根据图文材料解释厄尔尼诺、拉尼娜现象对全球气候和人类活动的影响。
地理实践力:通过对海—气相互作用的学习,学生能够自己动手画出海—气相互作用过程中的水热交换过程示意图。
人地协调观:通过对海—气相互作用的分析,能够认识到尊重自然规律的重要性。
新课展示
【老师】
一、海—气相互作用与水热交换(板书)
1.海—气相互作用(板书)
海洋与大气间物质、能量持续交换的互相影响过程。
2.海—气相互作用与水分交换(板书)
约占地球表面总蒸发量86%,一般来说,海水温度越高,蒸发量就越大。低纬度、暖流流经海区,海面蒸发旺,空气湿度大,降水丰沛,海—气水分交换活跃。
3.海—气相互作用与热量交换(板书)
海洋吸收了到达地表太阳辐射能的70%,并将其中85%的热量储存在海洋表层。
海洋潜热输送、海水蒸发、长波辐射等方式将储存的太阳辐射能输送给大气。
海洋是大气的主要水源,是地球上太阳辐射能的重要存储器,是大气热量的主要供给者。
水温高的海区,向大气输送的热量也多。
热带地区海洋面积大,是驱动地球大气系统的主要能量来源地。
大气也向海洋输送能量。大气通过风作用于海洋,驱动海水运动,把部分能量返还给海洋,并使海洋热状况产生再分配,改变海洋对大气的加热作用。
4.海—气相互作用与气体和固体物质交换(板书)
【老师】边讲解,边展示图画
【学生】听讲、做笔记
二、海—气相互作用与水热平衡(板书)
1.海—气相互作用是维持全球水热平衡的基础(板书)
不同纬度海区对大气加热不同产生大气环流;海陆间对大气加热不同形成季风环流;大气运动和近地面风带,是海洋水体运动的主要动力。
大气环流与大洋环流驱使着水分和热量在不同地区的传输,从而维持着全球的水热平衡。
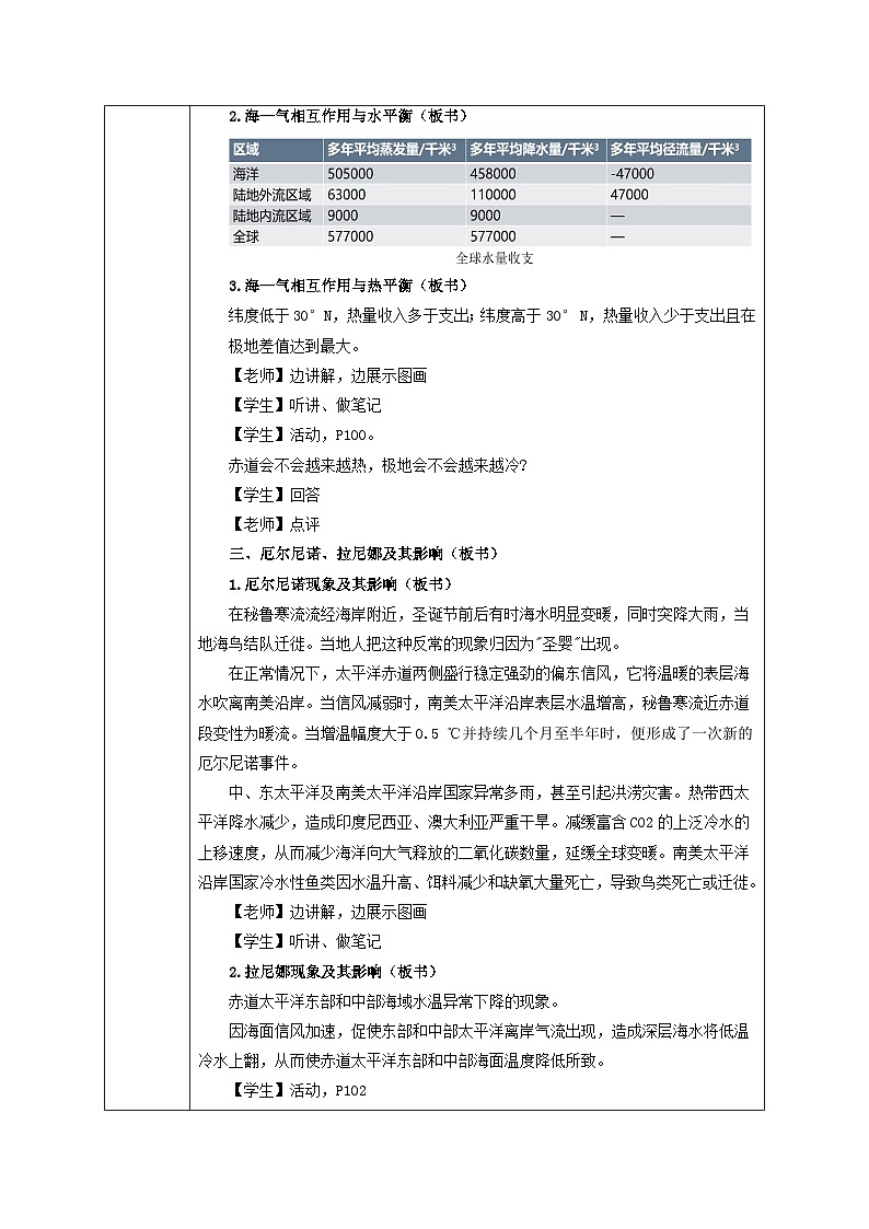
2.海—气相互作用与水平衡(板书)
3.海—气相互作用与热平衡(板书)
纬度低于 30°N,热量收入多于支出;纬度高于 30° N,热量收入少于支出且在极地差值达到最大。
【老师】边讲解,边展示图画
【学生】听讲、做笔记
【学生】活动,P100。
赤道会不会越来越热,极地会不会越来越冷?
【学生】回答
【老师】点评
三、厄尔尼诺、拉尼娜及其影响(板书)
1.厄尔尼诺现象及其影响(板书)
在秘鲁寒流流经海岸附近,圣诞节前后有时海水明显变暖,同时突降大雨,当地海鸟结队迁徙。当地人把这种反常的现象归因为"圣婴"出现。
在正常情况下,太平洋赤道两侧盛行稳定强劲的偏东信风,它将温暖的表层海水吹离南美沿岸。当信风减弱时,南美太平洋沿岸表层水温增高,秘鲁寒流近赤道段变性为暖流。当增温幅度大于0.5 ℃并持续几个月至半年时,便形成了一次新的厄尔尼诺事件。
中、东太平洋及南美太平洋沿岸国家异常多雨,甚至引起洪涝灾害。热带西太平洋降水减少,造成印度尼西亚、澳大利亚严重干旱。减缓富含CO2的上泛冷水的上移速度,从而减少海洋向大气释放的二氧化碳数量,延缓全球变暖。南美太平洋沿岸国家冷水性鱼类因水温升高、饵料减少和缺氧大量死亡,导致鸟类死亡或迁徙。
【老师】边讲解,边展示图画
【学生】听讲、做笔记
2.拉尼娜现象及其影响(板书)
赤道太平洋东部和中部海域水温异常下降的现象。
因海面信风加速,促使东部和中部太平洋离岸气流出现,造成深层海水将低温冷水上翻,从而使赤道太平洋东部和中部海面温度降低所致。
【学生】活动,P102
(1)说明赤道太平洋东岸和西岸地区可能出现的气象灾害。
(2)讨论:厄尔尼诺、拉尼娜现象对我国气候、河流等可能带来的影响。
【学生】回答
【老师】点评
【老师】归纳总结
课堂小结
【老师】陈述:今天课的内容已经上完,大家一起来归纳总结今天所学的内容。
【学生】归纳总结
【老师】小结
当堂检测
选择题:
1.下图为某科学考察队路线示意图。读图,完成下列问题。
(1)若船只出发时,A处是1月,经过6个月后到达B处,此时B处可能发生的现象是( )
A.海水向大气补充热量
B.大气向海洋补充热量
C.大气和海洋未发生任何联系
D.此时B处为春季,海洋无法向大气补充热量
(2)图中①处和②处相比,海气相互作用更活跃的是( )
A.①处 B.②处
C.①②处相等 D.无法判断
2.丰富的海洋资源,多变的海洋环境,对人类生产、生活产生巨大的影响。据此,完成(1)~(2)题。
(1)在下列世界著名渔场中,位于北大西洋暖流与拉布拉多寒流交汇海域的是( )
A.纽芬兰渔场 B.北海道渔场
C.秘鲁渔场 D.北海渔场
(2)当拉尼娜现象发生时,往往会出现的现象是( )
A.热带太平洋东部暴雨频繁
B.南美太平洋沿岸鱼类大量死亡
C.东南亚地区持续干旱
D.亚洲东部沿海台风次数增加
读图,完成3~4题。
3.图中表示海气相互作用中水分交换过程的是( )
A.①② B.②③
C.③④ D.①④
4.图中没有表示出的海气相互作用中热的交换过程是( )
A.太阳辐射 B.海洋的长波辐射
C.水汽凝结时的潜热辐射 D.太阳的短波辐射
下图是北半球海洋热量收支曲线图。读图,完成5~6题。
5.关于海洋热量收入与支出的叙述,正确的是( )
①热量净收入从低纬度海区到高纬度海区逐渐减少 ②各纬度海区的热量收支基本平衡 ③赤道海区热量收入最多,极地海区热量支出最多 ④海洋热量的主要收入是太阳辐射,主要支出是海水蒸发耗热
A.①② B.②③
C.①④ D.②④
6.有关海洋表层温度的叙述,正确的是( )
①暖流流经海区的水温均高于寒流流经的海区 ②洋流可减小高低纬度海区之间的水温差异 ③热量辐射是各纬度海区之间热量交换的主要方式 ④水温的年变化幅度近岸海区大于同纬度大洋中部
A.①② B.②③
C.①④ D.②④
2016年8月太平洋赤道中东部海区进入到“拉尼娜”状态(海温持续异常偏低的现象),“拉尼娜”现象又称为“反厄尔尼诺”现象。据此,完成7~8题。
7.下图中能正确表示“拉尼娜”现象发生时太平洋赤道地区大气环流状况的是( )
8.(生活中的地理)“拉尼娜”现象可能导致( )
A.赤道太平洋地区大气环流减弱 B.美洲西海岸干旱加剧
C.赤道西太平洋地区降水减少 D.秘鲁沿岸上升流减弱
湘教版 (2019)选择性必修1 自然地理基础第二节 自然环境的地域差异性第1课时教案设计: 这是一份湘教版 (2019)选择性必修1 自然地理基础<a href="/dl/tb_c4004452_t8/?tag_id=27" target="_blank">第二节 自然环境的地域差异性第1课时教案设计</a>,共5页。
湘教版 (2019)第二节 洋流教学设计及反思: 这是一份湘教版 (2019)<a href="/dl/tb_c4004447_t8/?tag_id=27" target="_blank">第二节 洋流教学设计及反思</a>,共6页。
高中地理湘教版 (2019)选择性必修1 自然地理基础第一章 地球的运动第一节 地球的自转教学设计: 这是一份高中地理湘教版 (2019)选择性必修1 自然地理基础<a href="/dl/tb_c4004432_t8/?tag_id=27" target="_blank">第一章 地球的运动第一节 地球的自转教学设计</a>,共4页。教案主要包含了地球自转的地理意义,走进生活,地球的自转的基本特征等内容,欢迎下载使用。

