高中第5节 人脑的高级功能导学案
展开课标要求
1.3.4 分析位于脊髓的低级神经中枢和脑中相应的高级神经中枢相互联系、相互协调,共同调控器官和系统的活动,维持机体的稳态
1.3.5 举例说明中枢神经系统通过自主神经来调节内脏的活动
1.3.6 简述语言活动和条件反射是由大脑皮层控制的高级神经活动
核心素养
1.分析脑卒中现象,理解大脑皮层对躯体运动的分级调节(科学思维)
2.通过仔细观察图示,判断躯体各部分与大脑皮层第一运动区的关系(科学思维)
3.以排尿模型为例,理解神经中枢对内脏活动的分级控制(科学思维)
4.分析言语区各部位受损造成的语言障碍(科学探究)
5.了解感觉性记忆、第一级记忆和第二级记忆之间的转化关系(科学探究)
一、神经系统对躯体运动的分级调节
1.大脑的表面覆盖着主要由神经元胞体及其树突构成的薄层结构——_大脑皮层__。人的大脑有着丰富的_沟回__(沟即为凹陷部分,回为隆起部分)。
2.大脑通过_脑干__与脊髓相连,大脑发出的指令,可以通过脑干传到脊髓。
3.大脑皮层与躯体运动的关系:躯体各部分的运动机能在皮层的第一运动区内都有它的代表区,而且皮层代表区的位置与躯体各部分的关系是_倒置__的。
4.躯体的运动受大脑皮层以及脑干、脊髓等的共同调控,_脊髓__是机体运动的低级中枢,_大脑皮层__是最高级中枢,_脑干__等连接低级中枢和高级中枢。
二、神经系统对内脏活动的分级调节
1.神经系统对内脏活动的调节与它对躯体运动的调节_相似__,也是通过_反射__进行的。
2.排尿不仅受到脊髓的控制,也受到_大脑皮层__的调控。脊髓对膀胱扩大和缩小的控制是由_自主神经系统__支配的:_交感神经__兴奋,不会导致膀胱缩小;副交感神经兴奋,会使膀胱缩小。
3._脑干__中也有许多重要的调节内脏活动的基本中枢,如调节呼吸运动的中枢,调节心血管活动的中枢等,_下丘脑__是调节内脏活动的较高级中枢,它也使内脏活动和其他生理活动相联系,以调节体温、水平衡、摄食等主要生理过程。
三、人脑的高级功能
_大脑皮层__是整个神经系统中最高级的部位,它除了感知外部世界以及控制机体的反射活动,还具有_语言__、学习和_记忆__等方面的高级功能。
1.语言功能
(1)_语言__功能是人脑特有的高级功能,它包括与语言、文字相关的全部智能活动,涉及人类的听、说、读、写。
(2)大多数人主导语言功能的区域是在大脑的_左__半球,逻辑思维主要由_左__半球负责。大多数人的大脑_右__半球主要负责形象思维,如音乐、绘画、空间识别等。
2.学习和记忆
(1)_学习和记忆__也是脑的高级功能,是指神经系统不断地接受刺激,获得新的行为、习惯和积累经验的过程。
(2)人类的记忆过程分成四个阶段,即_感觉性记忆__、_第一级记忆__、第二级记忆和_第三级记忆__。
(3)短时记忆可能与_神经元之间即时的信息交流__有关,尤其是与大脑皮层下一个形状像海马的脑区有关。长时记忆可能与_突触形态及功能的改变__以及_新突触的建立__有关。
3.情绪
我们有时候开心、兴奋、对生活充满信心;有时失落、沮丧、对事物失去兴趣。这是_情绪__的两种相反的表现,它们都是人对环境所作出的反应。情绪也是大脑的高级功能之一。
┃┃学霸记忆__■
1.大脑皮层的某些区域与躯体运动的功能是密切相关的,皮层代表区的位置与躯体各部分的关系是倒置的。
2.大脑皮层是许多低级中枢活动的高级调节者,它对各级中枢的活动起调整作用,这就使得自主神经系统并不完全自主。
3.语言文字是人类社会信息传递的主要形式,也是人类进行思维的主要工具。
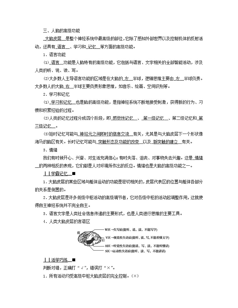
4.人类大脑皮层的言语区
┃┃活学巧练__■
判断对错,正确打“√”,错误打“×”。
1.所有活动均受高级中枢大脑皮层的完全控制。(×)
2.机体的运动在大脑皮层以及其他中枢的分级调节下,变得更加有条不紊与精准。(√)
3.刺激大脑皮层中央前回的顶部,可以引起头部器官的运动。(×)
4.脑干受到损伤,各种生理活动即失调,严重时呼吸或心跳会停止。(√)
5.大多数人的大脑左半球主要负责形象思维,如音乐、绘画、空间识别。(×)
6.临时记住某个验证码,属于感觉性记忆。(×)
7.积极建立和维系良好的人际关系、适量运动和调节压力都可以帮助我们减少和更好地应对情绪波动。(√)
思考:
1.大脑的沟回的作用是什么?
提示:人的大脑有着丰富的沟回,使得大脑在有限体积的颅腔内,可以具有更大的表面积。
2.为什么许多偏瘫患者会处于大小便“失禁”状态?
提示:人的大脑能控制排尿、排便等低级中枢的反射活动,偏瘫患者由于大脑相关中枢受损,丧失了对低级中枢的控制能力,致使大小便处于“失禁”状态。这说明低级中枢受相应的高级中枢调控。
知识点 1 神经系统对躯体运动的分级调节
1.大脑皮层与躯体运动的关系
(1)大脑两半球的交叉管理
大脑左、右两半球对躯体的管理模式为交叉对侧管理,即左半球管理右侧躯体,右半球管理左侧躯体。
(2)大脑皮层的运动区
大脑皮层的运动区主要位于中央前回,又叫第一运动区。
(3)大脑皮层第一运动区的特点
①躯体各部分的运动机能在皮层的第一运动区内都有它的代表区。除头面部肌肉代表区外,皮层代表区的位置与躯体各部分的关系是倒置的。下肢的代表区在第一运动区的顶部,头面部肌肉的代表区在底部,上肢的代表区则在两者之间。
②大脑皮层运动代表区范围的大小与躯体的大小无关,与躯体运动的精细程度有关,运动越精细且复杂的器官,大脑皮层运动代表区的范围越大。
③对躯体运动的调节支配具有交叉支配的特征(头面部多为双侧性支配),一侧运动区支配对侧肢体的运动,如刺激右侧大脑皮层的第一运动区,可见其左侧肢体运动。但一些与联合运动有关的肌肉受双侧运动区的支配。
2.躯体运动的分级调节
(1)躯体的运动受大脑皮层以及脑干、小脑、脊髓等的共同调控。
(2)脑中的相应高级中枢会发出指令对低级中枢进行不断调控。
(3)机体的运动在大脑皮层以及其他中枢的分级调节下,变得更加有条不紊与精准。
知识拓展:一些病理现象与神经中枢的关系
┃┃典例剖析__■
典例1 下列有关神经系统分级调控的叙述,错误的是( B )
A.中枢神经系统的不同部位存在着控制同一生理活动的中枢
B.躯体的运动只受大脑皮层中躯体运动中枢的调控
C.脑中的高级中枢能发出指令对低级中枢进行调控
D.机体运动能有条不紊与精准地进行,与躯体运动的分级调节有关
解析:中枢神经系统的不同部位存在着控制同一生理活动的中枢,如膝跳反射的低级中枢在脊髓,但大脑皮层中也有控制膝跳反射的高级中枢,A正确。躯体的运动受大脑皮层以及脑干、小脑、脊髓等的共同调控,B错误。一般来说,脊髓中的低级中枢受到脑中相应高级中枢的调控,通过调控使机体的运动变得更加有条不紊与精准,C、D正确。
变式训练
1.人体各部位的运动机能在大脑皮层中央前回有它的代表区。下列关于人大脑皮层功能的叙述,错误的是( D )
A.运动越精细的器官,其皮层代表区的面积越大
B.刺激大脑皮层中央前回的底部,可以引起头部器官的运动
C.左侧大脑皮层中央前回顶部受损,会使右侧下肢的运动功能出现障碍
D.皮层代表区的位置与躯体各部分的关系都是倒置的
解析:皮层代表区范围的大小与躯体的大小无关,而与躯体运动的精细复杂程度有关,即运动越精细且复杂的器官,其皮层代表区的面积越大,A正确。大脑皮层代表区的位置与躯体各部分的关系是倒置的,中央前回对肢体运动的调节具有交叉支配的特征,刺激大脑皮层中央前回的底部,可以引起头部器官的运动;左侧大脑皮层中央前回顶部受损,会使右侧下肢的运动功能出现障碍,B、C正确。除头面部肌肉代表区外,其他皮层代表区的位置与躯体各部分的关系是倒置的,D错误。
知识点 2 神经系统对内脏活动的分级调节
分级调节的实例——排尿反射的分级调节
(1)低级中枢的控制
脊髓对膀胱扩大和缩小的控制是由自主神经系统支配的,交感神经兴奋,不会导致膀胱缩小;副交感神经兴奋,会使膀胱缩小。
(2)高级中枢的控制
人之所以能有意识地控制排尿,是因为大脑皮层对脊髓进行着调控。
婴儿常无意识地尿床,是因为婴儿的大脑发育不完善,不能有意识地依靠大脑排尿中枢控制排尿,只能依靠脊髓中的低级排尿中枢控制排尿。而成年人可以有意识地“憋尿”或没有尿意也可以排尿,是因为成年人大脑发育完善,可以有意识地依靠大脑皮层控制排尿。
┃┃典例剖析__■
典例2 如图为各级中枢示意图,相关叙述不正确的是( A )
A.成年人有意识“憋尿”的相关中枢是③,婴儿经常尿床的相关中枢是⑤
B.①中有体温调节中枢、水平衡的调节中枢,还与生物的节律控制有关
C.某人因撞击损伤了②部位可导致呼吸骤停
D.③中某些神经元发出的神经纤维能支配①、②、④和⑤中的某些中枢
解析:成年人有意识“憋尿”,说明脊髓低级中枢受大脑皮层的高级中枢调节,相关中枢是③和⑤,婴儿经常尿床是因为大脑皮层发育不完善造成的,A错误。
变式训练
2.神经系统对内脏活动的调控存在着分级调节,下列相关叙述正确的是( A )
A.神经系统对内脏活动进行调节的结构基础是反射弧
B.没有高级中枢的调控,排尿反射将不能进行
C.自主神经系统不受大脑皮层等高级中枢的控制
D.内脏活动只受交感神经或副交感神经的单一控制
解析:神经系统对内脏活动进行调节属于神经调节,神经调节的结构基础是反射弧,A项正确;排尿反射的神经中枢在脊髓,没有高级中枢的调控,排尿反射也能进行,B项错误;自主神经系统受大脑皮层等高级中枢的控制,C项错误;内脏活动大多受交感神经和副交感神经的共同控制,D项错误。
知识点 3 人脑的高级功能
1.语言功能
大脑皮层的地位及功能
(1)地位:大脑皮层是整个神经系统中最高级的部位。
(2)人脑功能的概述
2.语言功能
(1)内容:语言功能是人脑特有的高级功能,它包括与语言、文字相关的全部智能活动,涉及人类的听、说、读、写。
(2)大脑皮层的言语区受损后的症状
特别提醒:
1.视觉性语言中枢≠视觉中枢,此区受损,患者仍有视觉,只是“看不懂”语言文字的含义。
2.听觉性语言中枢≠听觉中枢,此区受损,患者仍有听觉,只是“听不懂”话的含义。
┃┃典例剖析__■
典例3 下列关于人脑的高级功能的叙述,错误的是( D )
A.大脑皮层言语区的H区损伤,导致人不能听懂别人讲话
B.位于脑干的呼吸中枢是维持生命的必要中枢
C.聋哑人表演“千手观音”时,视觉中枢、躯体运动中枢参与调节
D.言语区的S区受损,患者看不懂文字,但能听懂别人说话
解析:大脑皮层言语区的H区损伤,导致人不能听懂别人讲话,A正确;位于脑干的呼吸中枢是维持生命的必要中枢,B正确;聋哑人表演“千手观音”时,视觉中枢、躯体运动中枢参与调节,C正确;言语区的S区受损,患者不会讲话,但能看懂文字;能听懂别人说话,D错误。
变式训练
3.下图为大脑皮层言语区的分布示意图,参与学生听课和做笔记的功能区至少包括( D )
A.W区 B.W区和V区
C.S区和H区 D.W区、V区和H区
解析:学生听课时,需要大脑皮层言语区参与的是V区视觉性语言中枢和H区听觉性语言中枢;做笔记时,需要大脑皮层言语区参与的是V区视觉性语言中枢和W区书写性语言中枢。
知识点 4 学习与记忆、情绪
1.概述
学习与记忆是脑的高级功能之一,是指神经系统不断地接受刺激,获得新的行为、习惯和积累经验的过程。
2.特点
学习和记忆不是由单一脑区控制的,而是由多个脑区和神经通路参与。
3.基础
学习和记忆涉及脑内神经递质的作用以及某些种类蛋白质的合成。
4.人类记忆过程的四个阶段
(1)短时记忆:可能与神经元之间即时的信息交流有关,尤其是与大脑皮层下一个形状像海马的脑区有关。短时记忆中的感觉性记忆又称瞬时记忆。
(2)长时记忆:可能与突触形态及功能的改变以及新突触的建立有关。
(3)永久记忆:有些信息储存在第三级记忆中,称为永久记忆。
5.情绪
(1)含义:情绪是指人们对环境所作出的反应。情绪也是大脑的高级功能之一。
(2)表现eq \b\lc\{\rc\}(\a\vs4\al\c1(开心、兴奋、对生活充满信心,失落、沮丧、对事物失去兴趣))相反
6.消极情绪的产生及发展
7.调节情绪波动的方法
积极建立和维系良好的人际关系、适量运动和调节压力都可以帮助我们减少和更好地应对情绪波动。当情绪波动超出自己能够调节的程度时,应向专业人士咨询,这样可以使我们更快地恢复情绪平稳,享受美好的、充满意义的生活。
┃┃典例剖析__■
典例4 下列关于人脑的高级功能的描述,错误的是( D )
A.大脑皮层具有语言、学习、记忆等方面的高级功能
B.语言文字是人类社会信息传递的主要形式,也是思维的主要工具
C.学习和记忆是神经系统不断地接受刺激,获得新的行为、习惯和积累经验的过程
D.感觉性记忆形成短时记忆的关键是饮食,短时记忆形成长时记忆的关键是睡眠
解析:大脑皮层具有语言、学习、记忆等方面的高级功能,A项正确;与语言文字相关的智力活动是人脑特有的高级功能,语言文字是人类社会信息传递的主要形式,也是思维的主要工具,B项正确;学习和记忆是神经系统不断地接受刺激,获得新的行为、习惯和积累经验的过程,C项正确;短时记忆可能与神经元之间即时的信息交流有关,长时记忆可能与突触形态及功能的改变以及新突触的建立有关,饮食、睡眠等可影响记忆的形成,但不是关键性因素,D项错误。
变式训练
4.当出现某些问题时,以下方法不利于调节自己情绪的是( D )
A.分散注意力,如打球、下棋等
B.将烦恼向亲友诉说
C.找一个适当的理由自我安慰
D.自我封闭,不与他人交流
解析:自我封闭,不与他人交流不利于调节自己的情绪,D符合题意。
“图解法”分析不同神经中枢对排尿反射的控制
排尿反射的低级中枢在脊髓,高级中枢在大脑皮层。低级中枢与高级中枢之间可通过上行传导束和下行传导束联系起来,相互传递信息。
典例5 如图为正常成人排尿反射过程示意图,据图回答下列问题。
(1)新生婴儿的排尿反射依次经过图中的_①→②→③→④→⑤__(用序号和箭头表示)。健康成人的排尿过程,除了上述结构外,还需位于_大脑皮层__中的神经中枢参与,有意识地控制排尿活动。
(2)某患者由于脊髓某个部位意外受伤,能产生尿意但不能控制排尿,则该患者受伤的部位可能是图中的_⑦__(填序号),此时,排尿反射的神经中枢位于图中的_③__(填序号)。通常这种情况称为尿失禁现象。
解析:(1)分析图可知,①感受器、②传入神经、③脊髓中的神经中枢、④传出神经、⑤效应器,婴儿排尿反射的基本途径可用序号和箭头表示为①→②→③→④→⑤。健康成人的排尿过程,除了上述结构外,还需位于大脑皮层中的神经中枢参与,有意识地控制排尿活动。(2)大脑皮层产生尿意,在大脑的支配下,尿液经尿道排出体外。某人由于脊髓某个部位意外受伤而导致能产生尿意但不能控制排尿,则该患者的受伤部位可能是图中的⑦下行的神经纤维。此时,排尿反射的神经中枢位于图中的③。
解疑答惑
问题探讨⇨P33
1.提示:因为这一反射活动不需要大脑皮层的参与,是一种保护性的非条件反射。
2.提示:说明眨眼反射是可以受大脑皮层控制的。
思考·讨论⇨P34
1.提示:资料1中的老人上肢、下肢和脊髓都没有受伤,但大脑某区受损伤,肢体失去了大脑的控制,所以不能运动。这说明脊髓控制的运动受到大脑的调控。
2.提示:从图中可以看出,躯体各部分的运动调控在大脑皮层是有对应区的,皮层代表区的位置与躯体各部分的位置关系是倒置的。
3.提示:大脑皮层运动代表区范围的大小与躯体运动的精细程度相关,运动越精细,大脑皮层代表区的范围越大。例如,人手指的运动很精细很复杂,代表区的面积就大;人面部会形成复杂的表情,代表区的面积也大。
4.提示:缩手反射的中枢在脊髓,但脊髓缩手反射中枢受大脑皮层相应代表区的调控。在接受刺激后,产生的信号传至脊髓,脊髓将信号继续传向大脑皮层,大脑作出综合分析后将是否缩手的信号传至脊髓,脊髓通过传出神经将信号传至上肢相应肌肉,作出反应。
思考·讨论⇨P35
1.提示:脊髓对膀胱扩大和缩小的控制是由自主神经系统支配的。成年人之所以能有意识地控制排尿,是因为大脑皮层对脊髓进行着调控;而婴儿大脑皮层发育不完善,还不能对脊髓的排尿反射中枢进行有效的控制。
2.提示:成年人出现不受意识支配的排尿,说明大脑皮层对脊髓排尿的反射中枢不能进行有效的调控,可能是大脑皮层相应中枢出现损伤,也可能是大脑皮层与脊髓反射中枢的神经联系出现了损伤。
3.提示:这些例子说明调节同一反射活动的中枢既有大脑皮层,也有皮层以下的中枢,这些中枢之间是有联系的,而且大脑皮层是高级中枢,对低级中枢有着调控作用。
练习与应用⇨P36
一、概念检测
1.(1)× 解析:脑与脊髓共同调控机体的生命活动。
(2)× 解析:自主神经系统受大脑皮层的调控。
2.B 解析:膝跳反射的神经中枢在腰部的脊髓,所以某人的脊髓从胸部折断,膝跳反射中枢没有被破坏,膝跳反射仍存在;感觉中枢在大脑皮层,兴奋不能经脊髓传至大脑皮层,所以针刺足部无感觉。
二、拓展应用
提示:(1)假设自主神经的调控不“自主”,而是必须在意识支配下才能进行,那么我们必须时刻惦记着自己的心跳、呼吸、胃肠蠕动等内脏器官的活动,即使我们在学习、工作、睡眠时也必须用意识去支配心跳、呼吸,某一刻“忘了”支配心跳与呼吸,我们可能就会停止心跳与呼吸。
(2)如果自主神经系统绝对自主,不受大脑等高级中枢的控制,那我们随时随地都可能会便溺;我们也无法进行有意识的深呼吸与憋气,机体的适应能力就会大大下降。
(3)如果我们的内脏只受交感神经或副交感神经的控制,那就无法协调内脏器官的活动。例如,心脏如果只受交感神经支配,心跳就会不断加快;如果只受副交感神经支配,心跳就会逐渐减弱。胃肠器官如果只受交感神经支配,蠕动就会逐渐停止;如果只受副交感神经支配,蠕动就会不断加强。
问题探讨⇨P37
1.提示:人脑具有记忆、语言、情绪等功能。
2.提示:人脑大脑皮层具有言语区,具有语言功能。利用语言,人类能够进行抽象思维,具有意识。有些动物也能对语言刺激作出反应,那是人类训练的结果,是简单的模仿和强化记忆的结果。
思考·讨论⇨P38
1.提示:言语区中的W区与书写有关,S区与讲话相关,这两个区都与运动中枢接近;V区与看懂文字相关,它接近视觉中枢;H区与听懂话语相关,它接近听觉中枢。“写”与“讲”是两种不同的语言表达方式,属于“运动”性的。这使人联想到,这两个言语区可能是从运动中枢演化而来的。V区的看懂与视觉相关,H区的听懂与听觉相关,这两个区使人联想到,它们可能分别是由视觉中枢与听觉中枢演化而来的。
2.提示:大脑皮层的语言中枢分布在大脑皮层的不同区域,不同的区域既有分工,也有联系,共同负责人类复杂的语言功能。
旁栏思考题⇨P39
学习的过程中是一个信息获取与加工的过程,在获取信息的过程中需要多种器官的共同参与;学习与记忆不是由单一脑区控制的,而是有多个脑区和神经通路的参与。
练习与应用⇨P40
一、概念检测
1.×
2.√
二、拓展应用
1.提示:(1)两种假设均可,有合理的依据即可。若认为无关信息会干扰记忆,可假设安静的环境有利于记忆;若认为记忆不是由单一脑区控制,舒缓的音乐有利于刺激不同的脑区而促进记忆,可假设舒缓的音乐有利于记忆。
(2)设计实验时,需要有对照,无关变量必须保持一致。例如,选择年龄基本相同的测试对象若干,随机分成两组,一组在安静的环境中,另一组在舒缓的音乐环境中。在同样的时间内测试两组被试者记忆的单词量。测试的单词中需要记忆的字母数应该相同,两组被试者对于单词的熟悉程度(如是否带有词根、词缀,是否组成词等)也应该相同。
(3)如果结论不同,可能是与记忆相关的神经系统存在着个体的遗传或发展的差异;也可能是测试过程中对条件的控制有所不同,存在误差。
2.提示:答案合理即可。例如,熬夜会影响睡眠,影响神经系统发育,容易导致视觉疲劳和机体免疫力下降等。
1.下列关于神经系统分级调节的叙述,错误的是( C )
A.通过脊髓可以完成简单的反射活动,如排尿、排便、血管舒缩等
B.脑干中有许多重要的调节内脏活动的基本中枢,如调节呼吸运动的中枢
C.下丘脑是调节内脏活动的低级中枢,它也使内脏活动和其他生理活动相联系
D.大脑皮层是许多低级中枢活动的高级调节者,从而使得自主神经系统并不完全自主
解析:下丘脑是调节内脏活动的较高级中枢。
2.下列关于人体大脑皮层功能的叙述,错误的是( B )
A.第一级记忆中的部分信息经反复运用、强化可转化为第二级记忆
B.能听懂别人的谈话,但不能用词语表达自己的思想的原因可能是V区受损
C.正常情况下,成年人的大脑皮层能控制位于脊髓的排尿中枢
D.学习和记忆涉及脑内神经递质的作用以及某些种类蛋白质的合成
解析:第一级记忆中的部分信息经反复运用、强化,在第一级记忆中停留的时间延长,容易转入第二级记忆,A项正确;能听懂别人的谈话,但不能用词语表达自己的思想的原因可能是S区受损,B项错误;位于脊髓的低级中枢受脑中相应的高级中枢的调控,因此,正常情况下,成年人的大脑皮层能控制位于脊髓的排尿中枢,C项正确;学习和记忆涉及脑内神经递质的作用以及某些种类蛋白质的合成,D项正确。
3.人体排尿是一个复杂的生理过程,如图甲所示。请回答下列问题:
(1)当膀胱充盈,感受器产生的兴奋由①②路径传递到大脑皮层并产生尿意,该过程不属于反射活动,原因是_反射弧不完整__。
(2)图中“某神经中枢”位于_脊髓__。若该中枢与大脑皮层之间的联络中断,则成人也会出现小便失禁现象,由此说明_大脑皮层的高级中枢对脊髓中相应的低级中枢有调控作用__。
(3)神经元③能接受来自不同神经元释放的神经递质,直接原因是_神经元③的细胞膜上含有相应神经递质的特异性受体__。
(4)据图乙分析,刺激神经元④时,逼尿肌并没有收缩,原因可能是_刺激强度较弱,不足以引起膜电位的变化__。
解析:(1)反射是在完整反射弧上完成的反应活动,图中感受器产生的兴奋由①②路径传递到大脑皮层并产生尿意的过程没有传出神经和效应器参与,所以反射弧不完整,而不属于反射活动。(2)直接调节排尿反射的低级中枢即在图中“某神经中枢”位于脊髓。若该脊髓中排尿中枢与大脑皮层之间的联络中断,则成人也会出现小便失禁现象,由此说明大脑皮层的高级中枢对脊髓中相应的低级中枢有调控作用。(3)神经元之间依靠神经递质传递信息,而神经递质由前一个神经元释放后,必须与后一神经元上的相应受体结合才能传递信息。图中神经元③能接受来自不同神经元释放的神经递质,说明神经元③上含有不同神经元释放的多种递质所对应的受体。(4)据图乙,结合前面的分析可知,刺激神经元④时,逼尿肌并没有收缩,原因可能是刺激强度较弱,不足以引起膜电位的变化。
病理现象
神经中枢损伤
植物人
大脑皮层损伤,小脑功能退化,但下丘脑、脑干、脊髓功能正常
高位截瘫
脊髓受损伤,其他部位正常
大脑皮
层的功能
基本功能
①感知外部世界,产生感觉
②控制机体的反射活动
高级功能
语言、学习、记忆、情绪等
大脑皮
层的分工
左半球
大多数人主导语言功能的区域,主要负责逻辑思维
右半球
大多数人主要负责形象思维,如音乐、绘画、空间识别等
言语区
功能障碍症
患病特征
S区(运动
性言语区)
运动性失语症
患者可听懂别人讲话和看懂文字,但自己不能讲话,不能用词语表达思想
H区(听觉
性言语区)
听觉性失语症
患者能讲话、书写,能看懂文字,能听见别人说话,但不懂其含义
V区(视觉
性言语区)
视觉性失语症
患者的视觉无障碍,但看不懂文字的含义,即不能阅读
W区(书写
性言语区)
失写症
患者可听懂别人讲话和看懂文字,也能讲话,手部运动正常,但失去书写、绘图能力
产生
发展
危害
当人们遇到精神压力、生活挫折、疾病、死亡等情况时,常会产生消极的情绪
当消极情绪达到一定程度时,就会产生抑郁。抑郁通常是短期的,可以通过自我调适、身边人的支持以及心理咨询好转。当抑郁持续下去而得不到缓解时,就可能形成抑郁症
抑郁症会影响患者的工作、学习和生活,严重时甚至使患者产生自残或自杀等消极行为
人教版 (2019)选择性必修1第1节 神经调节的结构基础学案: 这是一份人教版 (2019)选择性必修1第1节 神经调节的结构基础学案,共9页。学案主要包含了神经系统的基本结构,组成神经系统的细胞等内容,欢迎下载使用。
人教版 (2019)第4节 神经系统的分级调节导学案: 这是一份人教版 (2019)第4节 神经系统的分级调节导学案,文件包含24神经系统的分级调节教师版-高二生物同步讲义人教版选择性必修1docx、24神经系统的分级调节学生版-高二生物同步讲义人教版选择性必修1docx等2份学案配套教学资源,其中学案共40页, 欢迎下载使用。
高中人教版 (2019)第4节 神经系统的分级调节学案及答案: 这是一份高中人教版 (2019)第4节 神经系统的分级调节学案及答案,共3页。学案主要包含了教学目标,神经系统对内脏活动的分级调节等内容,欢迎下载使用。

