科粤版九年级下册第七章 溶液7.1 溶解与乳化课堂检测
展开一、单选题
1.关于溶液的组成,下列说法正确的是
A.溶液是由溶质和溶剂组成的化合物
B.向100g蔗糖溶液中加入100g的水后,溶质的质量不变
C.100g水溶解20g食盐,所得溶液的溶质质量分数为20%
D.从溶质质量分数为20%的100g碳酸钠溶液中取出10g溶液,则取出溶液的溶质质量分数为2%
2.下列物质放入适量的水中,充分搅拌后不能得到溶液的是
A.花生油B.食盐C.硫酸铜D.高锰酸钾
3.下列饮料中,不属于溶液的是
A.啤酒B.汽水C.冰红茶D.酸奶
4.下列物质与水混合,能形成溶液的是
A.氢氧化铁B.泥土C.汽油D.氯化钠
5.下列调味品加入适量水后能形成溶液的是
A.胡椒粉B.蔗糖C.植物油D.面粉
6.下列各组中的两种物质混合,充分搅拌后,不能得到溶液的是
A.蔗糖和水B.碘和酒精C.高锰酸钾和汽油D.胆矾和水
7.化学与人类生产生活息息相关,下列说法正确的是( )
A.空气中N2的质量分数为78%
B.溶液中的溶剂一定是水
C.日常生活中可用肥皂水鉴别硬水和软水
D.金、银、铜金属活动性顺序逐渐减弱
8.把下列物质分别放入足量的水中,可以得到溶液的是
A.汽油B.冰块C.面粉D.高锰酸钾
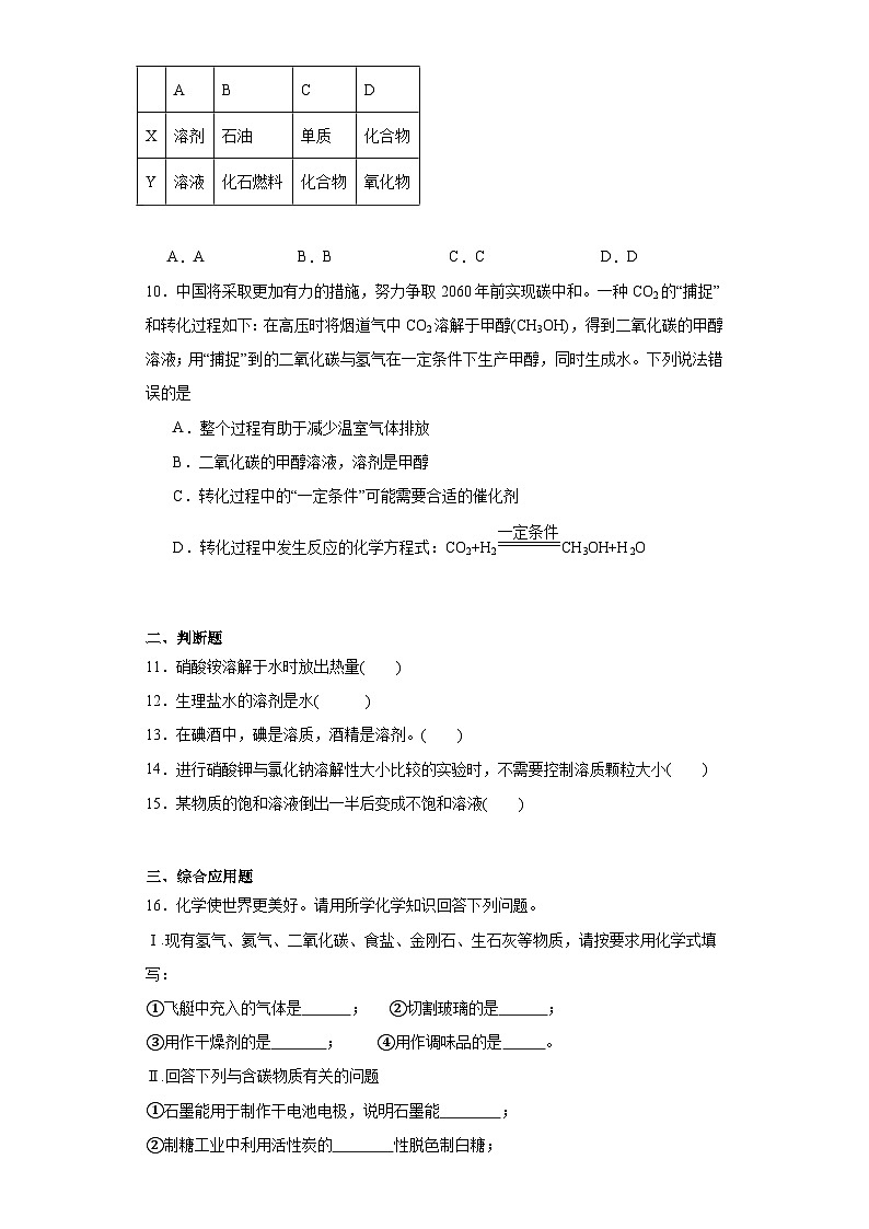
9.学习化学时可用图表示某些从属关系,下列选项正确的是
A.AB.BC.CD.D
10.中国将采取更加有力的措施,努力争取2060年前实现碳中和。一种CO2的“捕捉”和转化过程如下:在高压时将烟道气中CO2溶解于甲醇(CH3OH),得到二氧化碳的甲醇溶液;用“捕捉”到的二氧化碳与氢气在一定条件下生产甲醇,同时生成水。下列说法错误的是
A.整个过程有助于减少温室气体排放
B.二氧化碳的甲醇溶液,溶剂是甲醇
C.转化过程中的“一定条件”可能需要合适的催化剂
D.转化过程中发生反应的化学方程式:CO2+H2CH3OH+H2O
二、判断题
11.硝酸铵溶解于水时放出热量( )
12.生理盐水的溶剂是水( )
13.在碘酒中,碘是溶质,酒精是溶剂。( )
14.进行硝酸钾与氯化钠溶解性大小比较的实验时,不需要控制溶质颗粒大小( )
15.某物质的饱和溶液倒出一半后变成不饱和溶液( )
三、综合应用题
16.化学使世界更美好。请用所学化学知识回答下列问题。
Ⅰ.现有氢气、氦气、二氧化碳、食盐、金刚石、生石灰等物质,请按要求用化学式填写:
①飞艇中充入的气体是 ; ②切割玻璃的是 ;
③用作干燥剂的是 ; ④用作调味品的是 。
Ⅱ.回答下列与含碳物质有关的问题
①石墨能用于制作干电池电极,说明石墨能 ;
②制糖工业中利用活性炭的 性脱色制白糖;
③CO2通入汽水中可制作碳酸饮料,反应的化学方程式 ;
④炼铁时发生反应:,其中 做还原剂;
⑤在2Mg+CO22MgO+C中,反应前后碳元素的存在形态由 (填编号)。
A.游离态到化合态 B. 化合态到游离态
Ⅲ. 某病人注射用的生理盐水(含0.85~0.90%的氯化钠)中添加了适量的葡萄糖(C6H12O6)以补充能量。该注射液中的溶质为 ;葡萄糖分子中碳,氢,氧元素的质量之比是 ;1个葡萄糖分子中共含 个原子;葡萄糖中质量分数最高是 元素;1ml 该葡萄糖中约含有 个葡萄糖分子;
17.常温下将 NaOH、NaCl、NH4NO3固体各 10g 分别放入盛有 100mL 水的烧杯中充分溶解。在不同时间测量溶液的温度, 绘制成图像(见图):
(1)分析该图像,在NaOH、NaCl、NH4NO3三种物质中,溶解时出现明显吸热现象的是 。(填物质名称)
(2)对 NaOH 而言,分析 a 点右侧曲线可知,在一定时间段内,溶液温度随时间推移而降低,其原因是 。
(3)化学实验小组同学欲将质量分数为98%的浓硫酸稀释成50mL质量分数为5%的稀硫酸,根据浓溶液配制稀溶液的操作要求,不需要的仪器是 (填字母)。
a、天平 b、烧杯 c、量筒 d、玻璃棒 e、蒸发皿 f、胶头滴管
(4)同学们分别配制了质量分数为5%的硫酸溶液和10%的硫酸溶液,但忘记了给配制好的两瓶不同浓度的稀硫酸贴上标签。老师只提供了无色酚酞、质量分数为10%的NaOH溶液、试管和胶头滴管。请你用简便的方法鉴别两种溶液,并完成下面的实验报告。
18.“大众创业、万众创新”是新时代的口号,某校学生对教材中的实验也进行了不同的实验创新,请你参与回答相关问题。
(1)甲小组将U形管广泛应用在实验中。
①实验一:观察到的现象是 。
②实验二:该装置可控制反应的发生和停止,通过 即可停止反应(填一操作)。
③实验三:金属表面的颜色变化能证明金属活动性Fe>Cu>Ag,有颜色变化的金属丝是 ,反应一会儿后取出两根金属丝,溶液中一定含有的溶质是 (填名称)。
④实验四:如果观察到U型管中a的液面低于b的液面,则在小试管中加入的固体物质是 (填化学式),同时集气瓶中石灰水变浑浊,原因是 。
(2)乙小组设计了如图所示的实验装置,既可用于制取气体,又可用于探究物质的性质。
①当打开K1、关闭K2时,利用Ⅰ、Ⅱ装置,可进行的实验是 (填序号)。
a.锌与稀硫酸制取氢气.
b.双氧水和二氧化锰制取氧气
c.大理石与稀盐酸制取二氧化碳
②当打开K2、关闭K1时,可以利用Ⅰ、Ⅲ、Ⅳ装置制取并验证二氧化碳的某些性质,上述实验能得出的结论是 (填序号)。
a.二氧化碳能和水反应
b.二氧化碳能用石灰水来吸收处理
c.二氧化碳密度比空气大
d.二氧化碳不能燃烧也不支持燃烧
四、未知
19.社会在进步,我们的生活进入了新时代。请从化学的视角回答下列生活中的相关问题:
(1)影视舞台经常见到云雾缭绕、使人如入仙境景象。产生这种景象可用的物质是 。
(2)冬季是“煤气中毒”的高发季节,使人中毒的主要气体是 (填化学式),预防中毒的措施是 。
(3)建国70周年大阅兵展示出诸多大国重器,彰显了中国制造的强大实力。制造新式武器常用的金属材料是硬铝(铝镁合金),则硬铝的熔点 (填“>”或“<”或“=”)镁单质。
(4)防新冠的有效措施就是用肥皂勤洗手,肥皂的主要成分是硬脂酸钠,能把手上的污渍以很小的液滴的形式分散到水中洗去,这一去污的原理是 。
20.化学与我们的生活息息相关。
(1)油锅着火,最好的灭火方法是 。
(2)防毒面具中使用活性炭,这是利用了活性炭的 作用。
(3)燃气热水器不能安装在浴室内,原因主要是:当可燃性气体燃烧不充分时,易生成有毒的 气体。
(4)理化实验操作考试时,某同学将固体氢氧化钠放到盛有少量水的试管里,手感觉到试管外壁发烫,说明氢氧化钠溶于水 热量(选填“放出”或“吸收”)。
(5)长城汽车是河北汽车工业的一张名片。汽车车体钢铁表面涂上各种颜色的油漆除了美观外,最主要的目的是 。
21.如图所示,锥形瓶内存在物质X(状态不限),胶头滴管内盛有液体Y。挤压胶头滴管,让液体Y进入瓶中,振荡,一会儿可见套在玻璃管上的小气球a鼓起。
请写出X和Y的一种可能组合 。
22.请按要求回答下列问题:
(1)体温计中含有的熔点最低的金属是 (填化学式)。
(2)生石灰与水反应可以煮熟鸡蛋,反应的化学方程式为 ,该反应 (填“吸收”或“放出”)热量。
(3)洗涤剂有 作用,能用来去除餐具上的油污。
(4)铝制品抗腐蚀性能好的原因是 (用化学方程式表示)。
A
B
C
D
X
溶剂
石油
单质
化合物
Y
溶液
化石燃料
化合物
氧化物
实验步骤
实验现象
实验结论
实验一:
探究分子运动
实验二:
探究气体制取装置
实验三:
探究金属活动性
实验四:
探究热效应的装置
参考答案:
1.B
【详解】A、溶液是由溶质和溶剂组成的,属于混合物,故选项说法错误;
B、溶液加水稀释前后,溶质的质量不变,故选项说法正确;
C、在100g水中溶解20g食盐,所得溶液的溶质质量分数=×100%≈16.7%,故选项说法错误;
D、从溶质质量分数为20%的100g碳酸钠溶液中取10g溶液,所取出的溶液的溶质质量分数与原溶液的溶质质量分数相同,仍为20%,故选项说法错误。
故选B。
2.A
【详解】A、花生油不溶于水,不能和水形成均一、稳定的混合物,即不能够形成溶液,故选项正确;
B、食盐易溶于水,形成均一、稳定的混合物,属于溶液,故选项错误;
C、硫酸铜溶于水,形成均一、稳定的混合物,属于溶液,故选项错误;
D、高锰酸钾易溶于水,形成均一、稳定的混合物,属于溶液,故选项错误。
故选A。
3.D
【详解】A:啤酒中含有酒精、水等,是均一稳定的混合物。属于溶液。
B:汽水中含有二氧化碳、蔗糖、水等,是均一稳定的混合物。属于溶液。
C:冰红茶含有多种矿物质,是均一稳定的混合物。属于溶液。
D:酸奶是不溶性的小液滴分散到液体中形成的,不稳定,不属于溶液。
综上所述:选择D。
4.D
【详解】食盐可以溶于水中而形成均一稳定的混合物,但是氢氧化铁、泥土和汽油都是难溶于水的物质,故不能形成溶液。故选D。
点睛:溶液是均一、稳定的混合物;溶液的本质特征是均一性、稳定性。
5.B
【详解】A、胡椒粉不溶于水,与水混合形成不均一、不稳定的混合物,属于悬浊液,故A错误;
B、蔗糖易溶于水,能和水形成均一、稳定的混合物,即能和水形成溶液,故B正确;
C、植物油不溶于水,与水混合形成不均一、不稳定的混合物,属于乳浊液,故C错误;
D、面粉不溶于水,与水混合形成不均一、不稳定的混合物,属于悬浊液,故D错误;
故选:B。
6.C
【分析】本题考查溶液的概念,在一定条件下溶质分散到溶剂中形成的是均一稳定的混合物。
【详解】A、蔗糖溶于水,形成均一、稳定的混合物,属于溶液,故选项错误;
B、碘能溶于酒精,形成均一、稳定的混合物,属于溶液,故选项错误;
C、高锰酸钾不溶于汽油,形成不均一、不稳定的悬浊液,不属于溶液,故选项正确;
D、胆矾溶于水,形成均一、稳定的混合物,属于溶液,故选项错误。
故选:C。
7.C
【详解】A. 空气中N2的体积分数为78%,而不是质量分数,故错误。
B、溶液中只要有水,水一定是溶剂,但溶液中的溶剂不一定是水,例如碘酒是将碘溶解于酒精中,溶质是碘,溶剂是酒精,故错误。
C、区分硬水和软水的方法是:用肥皂水,加入肥皂水,泡沫多的是软水,泡沫少的是硬水,故正确。
D、金、银、铜金属活动性顺序逐渐增强,故错误。
故选:C。
8.D
【详解】A、汽油不溶于水,与水混合形成乳浊液,故A错;
B、冰块与水混合属于纯净物,不属于溶液,故B错;
C、面粉不溶于水,与水混合形成悬浊液,故C错;
D、高锰酸钾溶于水形成均一稳定的混合物,属于溶液,故D正确。
故选:D。
9.D
【分析】由图可知Y从属于X。
【详解】A、溶剂属于溶液,X从属于Y,不符合题意。
B、石油属于化石燃料,X从属于Y,不符合题意。
C、单质和化合物属于并列关系,不符合题意。
D、氧化物属于化合物,Y从属于X,符合题意。
故选:D。
10.D
【详解】A.在整个转化过程的最终阶段二氧化碳被转化为甲醇,减少了二氧化碳的排放,二氧化碳气体会造成温室效应,因此整个过程有助于减少温室气体的排放,选项正确;
B.二氧化碳的甲醇溶液中溶质是二氧化碳,溶剂是甲醇,选项正确;
C.转化过程中的一定条件如果使用合适的催化剂能加快反应速率,选项正确;
D.该选项化学方程式没有配平,根据书写化学方程式的配平方法得到正确的化学方程式为CO2+3H2CH3OH+H2O,选项错误。
故选:D。
11.错误
【详解】硝酸铵溶于水中会使溶液温度降低,故硝酸铵溶解于水时吸收热量。
12.正确
【详解】生理盐水是氯化钠溶解在水里,所以溶剂是水。
故填:正确
13.正确
【详解】碘酒是碘的酒精溶液,是碘溶于酒精形成的,碘是溶质,酒精是溶剂,故正确。
14.正确
【详解】影响物质溶解性的因素有溶质的性质、溶剂的性质、温度;而溶质颗粒的大小只是会影响溶解速度的快慢,对结果没有影响,所以不需要控制溶质颗粒大小,故填:正确。
15.错误
【详解】溶液具有均一性,某物质的饱和溶液倒出一半后,还是饱和溶液,故错误。
16. He C CaO NaCl 导电 吸附 略 CO B 氯化钠 葡萄糖 6:1:8 24 O 6.02☓1023
【详解】Ⅰ、①氦气的密度小且化学性质不活泼,不易的发生爆炸,故常用来充灌载人飞艇,化学式为:He;②金刚石用于切割玻璃,化学式为:C;③生石灰能与水反应生成氢氧化钙,可做干燥剂,化学式为:CaO;④食盐是常用的调味品,化学式为:NaCl;Ⅱ、①石墨能用于制作干电池电极,说明石墨具有导电性;②制糖工业中利用活性炭的吸附性脱色制白糖;③CO2通入汽水中可制作碳酸饮料,反应的化学方程式CO2+H2O=H2CO3;④炼铁时发生反应:3CO+Fe2O32Fe+3CO2,其中一氧化碳得到氧,发生了氧化反应,具有还原性;⑤在2Mg+CO22MgO+C中,碳元素由化合物转化为了单质,所以反应前后碳元素的存在形态由化合态到游离态;Ⅲ、该注射液中含有氯化钠和葡萄糖两种溶质;由葡萄糖的化学式可知,一个葡萄糖分子中含有6个碳原子、12个氢原子和6个氧原子,共24个原子;原子的物质的量之比为C:H:O=1:2:1;葡萄糖是由碳、氢、氧三种元素组成的,碳、氢、氧三种元素的质量比为:(12×6):(1×12):(16×6)=6:1:8,可见其中氧元素的质量分数最高;1ml 该葡萄糖中约含有6.02☓1023个葡萄糖分子。
17.(1)硝酸铵
(2)此时NaOH已经完全溶解,不再放热,溶液向外界散热
(3)ae
(4) 在两支试管中分别加入等量的10%的NaOH溶液,再分别滴加两滴酚酞溶液,振荡。然后同时并等速率向试管中分别滴加两种不同浓度的硫酸溶液并不断振荡试管 一支试管中溶液先变成无色 先使溶液变成无色的是10%的硫酸溶液
【详解】(1)分析该图像,在NaOH、NaCl、NH4NO3 三种物质中,溶解时出现明显吸热现象的是硝酸铵,因为硝酸铵溶于水时,吸收大量的热,所以溶液的温度明显降低;
(2)对NaOH而言,分析a点右侧曲线可知,在一定时间段内,溶液温度随时间推移而降低,其原因是此时NaOH已经完全溶解,不再放热,溶液向外界散热;
(3)化学实验小组同学欲将质量分数为98%的浓硫酸稀释成50mL质量分数为5%的稀硫酸,要先计算出需要浓硫酸的体积、水的体积,然后溶解。所以根据浓溶液配制稀溶液的操作要求,需要的仪器有烧杯、量筒、玻璃棒、胶头滴管,不需要的仪器是天平、蒸发皿,故选ae。
(4)实验步骤:在两支试管中分别加入等量的10%的NaOH溶液,再分别滴加两滴酚酞溶液,振荡。然后同时并等速率向试管中分别滴加两种不同浓度的硫酸溶液并不断振荡试管。观察到一支试管中溶液先变成无色,则先使溶液变成无色的是溶质质量分数大的硫酸溶液,即10%的硫酸溶液。
18.(1) 纸条由下到上变红 关闭弹簧夹 铁丝 硫酸亚铁 CaO 澄清石灰水的主要成分为氢氧化钙,氢氧化钙的溶解度随温度的升高而减小,温度升高,溶解度下降,析出晶体,石水变浑浊
(2) a ad
【详解】(1)①浓氨水溶液呈碱性,酚酞遇碱变红,实验一:观察到的现象是纸条由下到上变红;
②打开弹赞夹,由于压强作用,大理石和盐酸发生反应,关间弹簧夹时,由于是二氧化碳,使U型管内压强增大,使盐酸被压到U型管左侧,故关闭弹簧夹可停止;
③因为活动性Fe>Cu>Ag,所以铁丝可以把硫酸铜中的铜置换出来,故有颜色变化的为铁丝,铁和硫酸铜反应生成硫酸亚铁和铜,溶液中一定有的溶质为硫酸亚铁,当铁过量时,硫酸铜溶液完全反应完;
④如果观察到U型管中a的液面低于b的液面,说明a液面上的气压大于b液面上的气压,温度越高,压强越大,CaO与水反应放热,导致气压增大,在小试管中加入的固体物质是CaO,而澄清石灰水的主要成分为氢氧化钙,氢氧化钙的溶解度随温度的升高而减小,温度升高,溶解度下降,析出晶体,石水变浑浊。
(2)①从图中可以看出进气管短,生成的气体的密度要小于空气的密度,a中锌与稀硫酸制取的氢气密度小于空气的密度,所以选a;
②a.二氧化碳溶于水后形成碳酸,碳酸可使紫色石蕊试液变红,故正确;
b.二氧化碳能和澄清的石灰石反应生成碳酸钙和水,可用来检验二氧化碳,氢氧化钙微溶于水,溶解在水中的只有很小一部分,不能吸收大量的二氧化碳,故错误;
c.二氧化碳密度比空气大,但是此装置不能证明二氧化碳的密度比空气大,故错误;
d.二氧化碳不燃烧也不支持燃烧,能使燃着的蜡烛熄灭,故正确。
故选:ad。
19.(1)干冰/固体二氧化碳
(2) CO 不要紧闭门窗,注意通风
(3)<
(4)乳化
【详解】(1)干冰升华吸热,能使周围温度降低,在影视舞台中可营造云雾缭绕的景象;
(2)冬季是“煤气中毒”的高发季节,使人中毒的主要气体是CO,一氧化碳极易与血液中的血红蛋白结合,从而使血红蛋白不能再与氧气结合,造成生物体缺氧;
碳不完全燃烧生成一氧化碳,故预防中毒的措施是:不要紧闭门窗,注意通风,提供充足的氧气;
(3)合金比组成它的纯金属熔点低,硬铝是铝镁合金,故硬铝的熔点<镁单质;
(4)肥皂的主要成分是硬脂酸钠,能把手上的污渍以很小的液滴的形式分散到水中洗去,从而除去油污,这一去污的原理是乳化。
20. 盖上锅盖 吸附 CO 放出 防腐蚀
【详解】(1)由燃烧的条件可知灭火的方法主要有三种,分别是清除可燃物,降低可燃物的温度至着火点以下,隔绝氧气或空气,炒菜时油锅着火,从方便、有效、环保、节约角度来分析,最好的灭火方法是用锅盖盖灭,其原理主要是隔绝氧气或空气。
(2)活性炭为疏松多孔的结构,防毒面具能对气体进行吸附处理,将有毒气体吸附在疏松多孔的结构中,这是利用了活性炭的吸附作用。
(3)燃气中含有碳元素,完全燃烧生成二氧化碳,不完全燃烧产生一氧化碳,一氧化碳有毒。(4)某同学将固体氢氧化钠放到盛有少量水的试管里,手感觉到试管外壁发烫,说明氢氧化钠溶于水放出了热量。
(5)汽车车体钢铁刷上油漆,除了美观之外还有防锈,因为油漆可以隔绝空气中的氧气和水,防止与铁反应而生锈。
21.CO2与H2O或NH4NO3和水或CO2与碱溶液
【详解】气球鼓起说明瓶内气压减小,瓶内气压减小说明瓶内有气体消耗或有吸热现象,故X和Y接触应该是消耗气体或吸热变化,而CO2与H2O或与碱溶液都是发生化学反应消耗气体,NH4NO3和水是硝酸铵溶于水,吸收热量,故此空填写:CO2与H2O或NH4NO3和水或CO2与碱溶液。
22. Hg CaO+H2O=Ca(OH)2 放出 乳化 4Al+3O2=2Al2O3
【详解】(1)体温计中含有的熔点最低的金属是汞,化学式为Hg。
(2)生石灰是氧化钙的俗称,氧化钙与水反应生成氢氧化钙,此反应会放出大量的热,反应的化学方程式为CaO+H2O=Ca(OH)2。
(3)洗涤剂有乳化作用,所以能用来去除餐具上的油污。
(4)在空气中铝制品抗腐蚀性能好,原因是铝能和氧气反应生成氧化铝保护膜,反应的化学方程式:4Al+3O2=2Al2O3。
科粤版九年级下册7.1 溶解与乳化同步训练题: 这是一份科粤版九年级下册<a href="/hx/tb_c94342_t7/?tag_id=28" target="_blank">7.1 溶解与乳化同步训练题</a>,共13页。试卷主要包含了选择题,判断题,综合应用题等内容,欢迎下载使用。
化学九年级下册7.1 溶解与乳化课后作业题: 这是一份化学九年级下册7.1 溶解与乳化课后作业题,共6页。试卷主要包含了单选题,判断题,填空题,综合应用题等内容,欢迎下载使用。
科粤版九年级下册7.1 溶解与乳化精品精练: 这是一份科粤版九年级下册7.1 溶解与乳化精品精练,共3页。试卷主要包含了1 溶解与乳化,下列可以作为溶质的是,下列溶液中, 溶剂不是水的是,最易洗净沾有油污的餐具的是,溶液在生活、生产中有广泛的应用等内容,欢迎下载使用。

