还剩2页未读,
继续阅读
所属成套资源:人教版四年级数学上册【精品课时练训练】
成套系列资料,整套一键下载
- 【课时练】第一单元 大数的认识 2 亿以内数的读法-四年级上册数学一课一练(人教版,含答案) 试卷 0 次下载
- 【课时练】第一单元 大数的认识 3 亿以内数的写法-四年级上册数学一课一练(人教版,含答案) 试卷 0 次下载
- 【课时练】第一单元 大数的认识 5 将整万数改写成以万为单位的数-四年级上册数学一课一练(人教版,含答案) 试卷 0 次下载
- 【课时练】第一单元 大数的认识 6 将亿以内数改写成以“万”为单位的近似数-四年级上册数学一课一练(人教版,含答案) 试卷 0 次下载
- 【课时练】第一单元 大数的认识 10 改写以“亿”为单位的近似数-四年级上册数学一课一练(人教版,含答案) 试卷 0 次下载
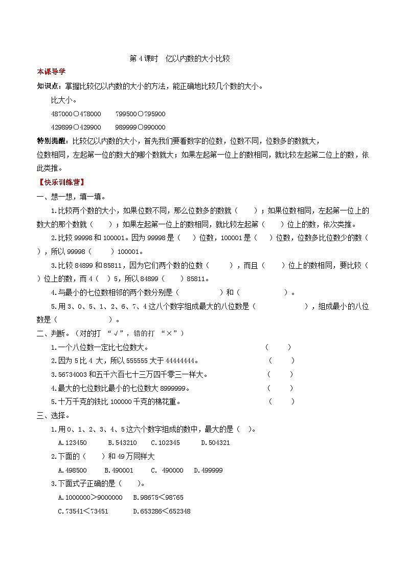
【课时练】第一单元 大数的认识 4 亿以内数的大小比较-四年级上册数学一课一练(人教版,含答案)
展开这是一份【课时练】第一单元 大数的认识 4 亿以内数的大小比较-四年级上册数学一课一练(人教版,含答案),共4页。
第4课时 亿以内数的大小比较本课导学知识点:掌握比较亿以内数的大小的方法,能正确地比较几个数的大小。比大小。487000○478000 799500○795900429899○429900 989999○990000特别提醒:比较亿以内数的大小,首先我们要看数字的位数,位数不同,位数多的数就大,位数相同,左起第一位的数大的哪个数就大;如果左起第一位上的数相同,就比较左起第二位上的数,依此类推。【快乐训练营】一、想一想,填一填。 1.比较两个数的大小,如果位数不同,那么位数多的数就( );如果位数相同,左起第一位上的数大的那个数就( );如果左起第一位上的数相同,就比较左起第( )位上的数,依次类推。 2.比较99998和100001。因为99998是( )位数,100001是( )位数,位数多比位数少的数( ),所以99998( )100001。 3.比较84899和85811,因为它们两个数的位数( ),而且( )位上的数相同,要比较( )位上的数,而4( )5,所以84899( )85811。 4.与最小的七位数相邻的两个数分别是( )和( )。5.用3、0、5、1、2、6、7、4这八个数字组成最大的八位数是( ),组成最小的八位数是( )。二、判断。(对的打 “√”,错的打 “×”)1.一个八位数一定比七位数大。 ( ) 2.因为5比4 大,所以555555大于44444444。 ( )3.56734003和五千六百七十三万四千零三一样大。 ( )4.最大的七位数比最小的七位数大8999999。 ( )5.十万千克的铁比100000千克的棉花重。 ( )三、选择。1.用0、1、2、3、4、5这六个数字组成的数中,最大的是( )。 A.123450 B.543210 C.102345 D.5043212.下面的( )和49万同样大 A.498500 B.490001 C. 490000 D.499999 3.下面式子正确的是( )。 A.1000000>9000000 B.98675<98765 C.73541<73451 D.653286<652348 4.下面的说法正确的是( )。A.比较两个数的大小,左起第一位数大的那个数大,第一位数小的那个数小。 B.比较两个数的大小,要逐个比较每一数位上的数的大小。C.比较两个数的大小,如果数位不同,那么数位多的数大。D.比较来年个股数的大小,谁的0多,谁就大。5.下面的各数中最小的数是( )。A.664660 B.666460 C.660046 D.664400【知识加油站】四、在下面的○里填上“>”“<”或“=”。 39802○40236 394250○525230 87600○100423 1000000○99999 5987987○6012345 6024000○624000 3587965○3209763 30个10万○3000000 5694788○六百万 999999○最小七位数五、在表格中写出数字,再填空。中国五大自然保护区面积统计表 在这五个自然保护区中,( )的面积最大,( )的面积最小。六、想一想,排一排。1.从大到小排排队。20200 200200 22000 2000 808059 880059 808590 808509 880580 2.从小到大排排队。519000 52万 52000 520100 609970 670099 690079 690790 670990 七、读下面各数,并注明最大的数和最小的数。 1.463 9528 4000 2089 35622.9030 8006 3507 2800 3605按要求写数。 1.写出三位数中最大的数和最小的数。 2.写出五位数中最大的数和最小的数。 3.写出八位数中最大的数和最小的数。下面有些数被盖住了一个数字,你能判断两个数谁大谁小吗?578100○■761000 702000○6■8700996200○■894300 981600○■25060十、下面是我国面积最大的六个省份(单位:平方千米)。 下面是我国面积最大的六个省份(单位:平方千米)。黑龙江:454800内蒙古:1100000青海:720000四川:485000西藏:1210000新疆:1660000 你会比较每两个省面积的大小吗? 你会比较每两个省面积的大小吗?【我来纠错】 参考答案一、1. 大 大 二 2. 5 6 大 小于 3. 相同 最高位 左起第二位 小于 小于 4.999999 1000001 5. 76543210 10234567 二、1. √ 2. × 3. √ 4. × 5. ×三、1. B 2. C 3. B 4. C 5. C四、< < < > < > > = < < 五、3381000 4500000 70467 700000 41900青海可可西里 贵州梵净山六、1. 200200 22000 20200 2000 880580 880059 808590 808509 8080592. 52000 519000 52万 520100609970 670099 670990 690079 690790七、1. 四百六十三 九千五百二十八 四千 二千零八十九 三千五百六十二9528 最大 463最小 2. 九千零三十 八千零六 三千五百零七 二千八百 三千五百零六 9030最大 2800最小八、1. 999 100 2. 99999 10000 3. 99999999 10000000九、< > < >十、新疆>西藏>内蒙古>青海>四川>黑龙江名称面积/公顷珠穆朗玛峰三百三十八万一千青海可可西里四百五十万湖北神农架七万零四百六十七四川卧龙七十万贵州梵净山四万一千九百
相关资料
更多

