资料中包含下列文件,点击文件名可预览资料内容
还剩20页未读,
继续阅读
成套系列资料,整套一键下载
人教版数学四上 第一单元 第05课时《亿以内数的改写》 课件+教案+练习+学案
展开
这是一份人教版数学四年级上册第一单元_第05课时《_亿以内数的改写》(教学课件+教案+学案+练习),文件包含人教版数学四年级上册第一单元_第05课时《_亿以内数的改写》课件pptx、人教版数学四年级上册第一单元_第05课时《_亿以内数的改写》教学设计docx、人教版数学四年级上册第一单元_第05课时《_亿以内数的改写》分层作业docx、人教版数学四年级上册第一单元_第05课时《_亿以内数的改写》学习任务单docx等4份课件配套教学资源,其中PPT共28页, 欢迎下载使用。
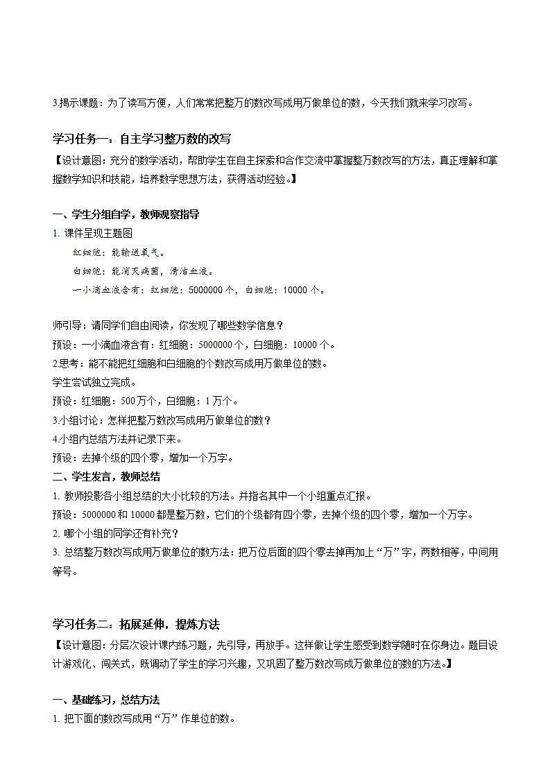
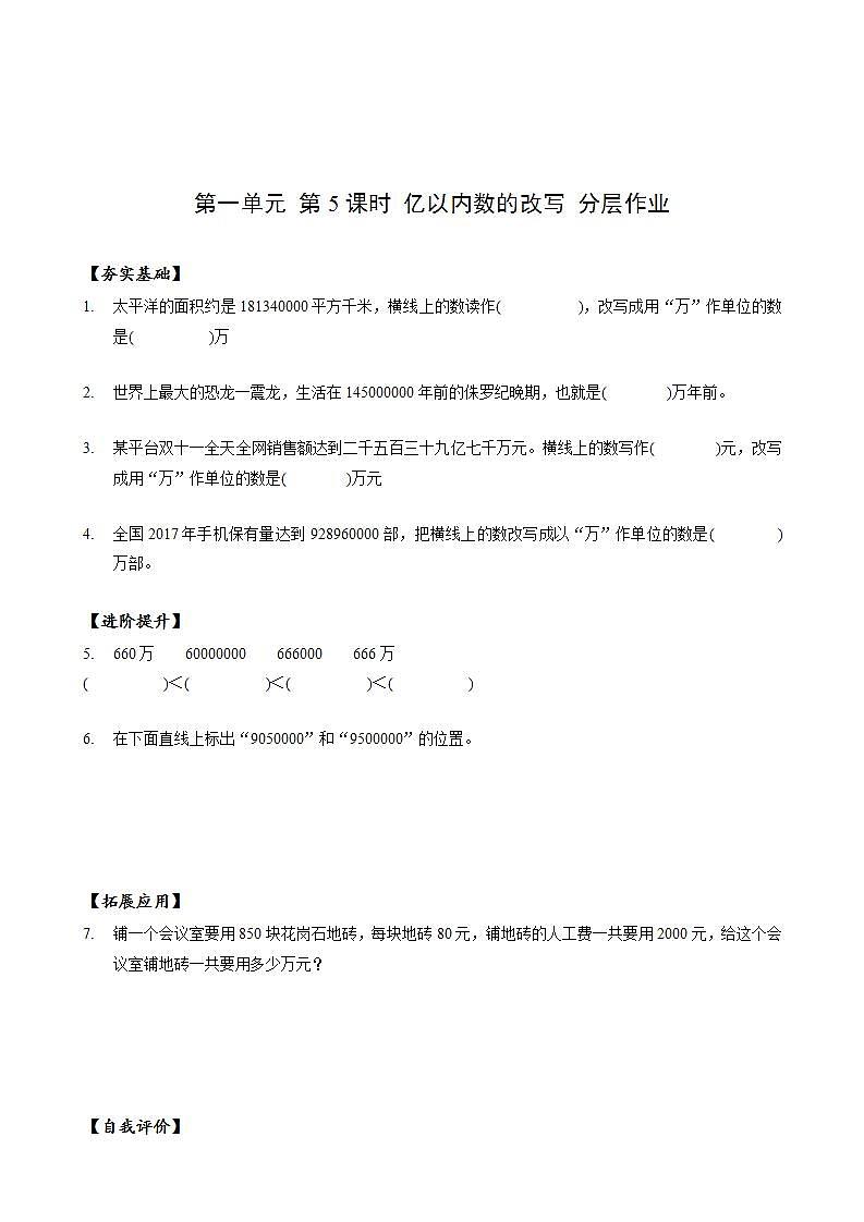
人教版数学四年级上册第5课时 亿以内数的改写2.在经历探究改写方法的过程中, 使学生体验到大数改写的必要性,理解改写的方法和依据。1.学会将整万的数改成用“万”作单位的数。3.引导学生观察、体验数学与生活的密切联系,让学生体会数学知识来源于生活,服务于生活。学习目标能把整万的数改写用“万”作单位的数。能正确地省略万后面的尾数写出它的近似数。重点难点课前引入蜻蜓的眼睛是由20000多只小眼组成的;蜻蜓的眼睛是由2万多只小眼组成的。正常人的心脏一年大约跳42000000次;正常人的心脏一年大约跳4200万次。为了读写方便,人们常常把整万的数改写成用万做单位的数。知识链接学习任务一红细胞:能输送氧气。白细胞:能消灭病菌,清洁血液。一小滴血液含有:白细胞:10000个 红细胞:5000000个你发现了哪些数学信息?探求新知我发现的数学信息有:读写起来并不方便,有什么好办法吗?观察这两个数有什么共同特点?整万数1.整万数的读法读作:5000000五百万读作:10000一万知识总结:先分级,再读数。整万数 500 0000= 500 万1 0000= 1 万将个级的4个0省略,换成一个“万”字。2.整万数的改写学习任务二把下面的数改写成用“万”作单位的数。250000 3200000 7580000=25万=320万=758万25000032000007580000改写时,要注意什么?达标练习把下面的数改写成用“万”作单位的数。250000 3200000 7580000=25万=320万=758万25000032000007580000先分级,再将个级的4个0省略,换成一个“万”字。(1)一个人的头发约有80000到90000根。=8万80000=9万90000读出下面各数,然后把它们改写成用“万”作单位的数。(2)一个人的血管总长约40000000米。=4000万40000000读出下面各数,然后把它们改写成用“万”作单位的数。(3)人一年平均眨眼睛约15000000次。=1500万15000000读出下面各数,然后把它们改写成用“万”作单位的数。(4)2010年上海世博会共有约2000000名志愿者,累计参观人数约73080000人次。=200万2000000=7308万73080000读出下面各数,然后把它们改写成用“万”作单位的数。想一想,完成改写。227942870991496010820579177833450400142940根据各行星到太阳的平均距离,分别写出它们的名称。水星地球木星天王星金星火星土星海王星287099450400142940227941496010820579177833水星地球木星天王星金星火星土星海王星用0、0、0、0、1、3、5、7这八个数字,写出一个最大的八位数,然后改写成用“万”作单位的数。最大的八位数:7531000075310000= 7531万认真审题,先写出符合题意最大的八位数,再进行数的改写。把下面的数改写为用“万”做单位。8450000用“万”做单位是:( )845万我们学会了用“万”做单位,那你会不会用“百”做单位,会不会用“千”做单位?8450000用“百”做单位是:( )84500百8450000用“千”做单位是:( )8450千发现问题建构模型应用创新知识点总结亿以内数的改写:(1)先分级,再改写。;(2)再将个级的4个0省略;(3)末尾加一个“万”字。1. 绘制本节课知识的思维导图;2. 完成《分层作业》。课后作业
人教版数学四年级上册第5课时 亿以内数的改写2.在经历探究改写方法的过程中, 使学生体验到大数改写的必要性,理解改写的方法和依据。1.学会将整万的数改成用“万”作单位的数。3.引导学生观察、体验数学与生活的密切联系,让学生体会数学知识来源于生活,服务于生活。学习目标能把整万的数改写用“万”作单位的数。能正确地省略万后面的尾数写出它的近似数。重点难点课前引入蜻蜓的眼睛是由20000多只小眼组成的;蜻蜓的眼睛是由2万多只小眼组成的。正常人的心脏一年大约跳42000000次;正常人的心脏一年大约跳4200万次。为了读写方便,人们常常把整万的数改写成用万做单位的数。知识链接学习任务一红细胞:能输送氧气。白细胞:能消灭病菌,清洁血液。一小滴血液含有:白细胞:10000个 红细胞:5000000个你发现了哪些数学信息?探求新知我发现的数学信息有:读写起来并不方便,有什么好办法吗?观察这两个数有什么共同特点?整万数1.整万数的读法读作:5000000五百万读作:10000一万知识总结:先分级,再读数。整万数 500 0000= 500 万1 0000= 1 万将个级的4个0省略,换成一个“万”字。2.整万数的改写学习任务二把下面的数改写成用“万”作单位的数。250000 3200000 7580000=25万=320万=758万25000032000007580000改写时,要注意什么?达标练习把下面的数改写成用“万”作单位的数。250000 3200000 7580000=25万=320万=758万25000032000007580000先分级,再将个级的4个0省略,换成一个“万”字。(1)一个人的头发约有80000到90000根。=8万80000=9万90000读出下面各数,然后把它们改写成用“万”作单位的数。(2)一个人的血管总长约40000000米。=4000万40000000读出下面各数,然后把它们改写成用“万”作单位的数。(3)人一年平均眨眼睛约15000000次。=1500万15000000读出下面各数,然后把它们改写成用“万”作单位的数。(4)2010年上海世博会共有约2000000名志愿者,累计参观人数约73080000人次。=200万2000000=7308万73080000读出下面各数,然后把它们改写成用“万”作单位的数。想一想,完成改写。227942870991496010820579177833450400142940根据各行星到太阳的平均距离,分别写出它们的名称。水星地球木星天王星金星火星土星海王星287099450400142940227941496010820579177833水星地球木星天王星金星火星土星海王星用0、0、0、0、1、3、5、7这八个数字,写出一个最大的八位数,然后改写成用“万”作单位的数。最大的八位数:7531000075310000= 7531万认真审题,先写出符合题意最大的八位数,再进行数的改写。把下面的数改写为用“万”做单位。8450000用“万”做单位是:( )845万我们学会了用“万”做单位,那你会不会用“百”做单位,会不会用“千”做单位?8450000用“百”做单位是:( )84500百8450000用“千”做单位是:( )8450千发现问题建构模型应用创新知识点总结亿以内数的改写:(1)先分级,再改写。;(2)再将个级的4个0省略;(3)末尾加一个“万”字。1. 绘制本节课知识的思维导图;2. 完成《分层作业》。课后作业
相关资料
更多

