- 新教材适用2023_2024学年高中生物第5章植物生命活动的调节单元素养等级测评新人教版选择性必修1 试卷 0 次下载
- 新教材适用2023_2024学年高中生物第5章植物生命活动的调节第1节植物生长素提能作业新人教版选择性必修1 试卷 0 次下载
- 新教材适用2023_2024学年高中生物第5章植物生命活动的调节第2节其他植物激素提能作业新人教版选择性必修1 试卷 0 次下载
- 新教材适用2023_2024学年高中生物第5章植物生命活动的调节第4节环境因素参与调节植物的生命活动提能作业新人教版选择性必修1 试卷 0 次下载
- 新教材适用2023_2024学年高中生物全册素养等级测评新人教版选择性必修1 试卷 1 次下载
高中生物人教版 (2019)选择性必修1第5章 植物生命活动的调节第3节 植物生长调节剂的应用课时练习
展开A 组·素养自测
一、选择题
1.以下关于植物激素或植物生长调节剂在农业生产实践应用的描述中,不符合实际的是( B )
A.用赤霉素处理大麦,可使其无须发芽就产生α-淀粉酶
B.将高浓度的2,4-D作为除草剂喷施在大豆田中,可以抑制单子叶杂草的生长
C.在一袋没有成熟的柿子中,放几根成熟的香蕉可以加速柿子成熟
D.在梨树的新梢萌发初期,向叶面喷施矮壮素(生长抑制剂)可以矮化树冠,提高产量
解析:大豆是双子叶植物,其与单子叶杂草相比,双子叶植物对生长素更敏感,所以若用高浓度的2,4-D作为除草剂,除草的过程中大豆也会死亡,B项错误。
2.将三种植物生长调节剂:爱密挺(A表示)、碧护(B表示)和易丰收(Y表示)分别对花生进行播种前拌种(处理1)、开花期喷雾(处理2)及播种前拌种加开花期喷雾(处理3)三种模式处理,对照组为CK,结果如图所示。下列叙述正确的是( C )
A.该实验探究的是植物生长调节剂种类与浓度对花生主茎高的影响
B.对照组花生主茎的生长不受植物生长调节剂等植物激素的影响
C.据图可知播种前拌种加开花期喷雾处理花生对其主茎高的促进效果最好
D.仅采用播种前拌种处理花生以增加其主茎的高度则选择爱密挺最为合适
解析:该实验未探究植物生长调节剂浓度对花生主茎高的影响,A错误;植物生长调节剂不属于植物激素,且对照组花生主茎的生长也受植物内源性激素的影响,B错误;据题图可知每种植物生长调节剂中处理3的主茎最高,即播种前拌种加开花期喷雾处理花生对其主茎高的促进效果最好,C正确;仅采用播种前拌种处理花生以增加其主茎的高度最好选择易丰收,D错误。
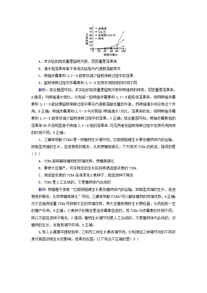
3.留树保鲜是通过延迟采收保持果实品质的一项技术。喷施赤霉素和2,4-D对留树保鲜柑橘的落果率的影响如图所示。下列有关分析错误的是( A )
A.本实验的自变量是留树天数,因变量是落果率
B.清水组落果率高于其他实验组与内源脱落酸有关
C.喷施赤霉素和2,4-D能有效减少留树保鲜过程中的落果
D.留树保鲜过程中赤霉素和2,4-D发挥作用持续的时间不同
解析:结合题图可知,本实验的自变量是留树天数和喷施物的种类,因变量是落果率,A错误;与喷施清水相比,分别或一起喷施赤霉素和2,4-D能降低落果率,说明喷施赤霉素和2,4-D能延缓留树保鲜过程中果实内源脱落酸含量的升高,而喷施清水则没有这个作用,B正确;喷施赤霉素和2,4-D与对照组(喷施清水)对比,落果率较低,说明喷施赤霉素和2,4-D能有效减少留树保鲜过程中的落果,C正确;结合题图可知,喷施赤霉素组的落果率80天后明显高于喷施2,4-D组的落果率,可见两者在留树保鲜过程中发挥作用持续的时间不同,D正确。
4.三碘苯甲酸(TIBA)是一种植物生长调节剂,它能够阻碍生长素在植物体内的运输,抑制茎顶端的生长,促进侧芽的萌发,从而使植株矮化。下列有关TIBA的叙述,错误的是( C )
A.TIBA能够解除植物的顶端优势,使植株矮化
B.要使大豆增产,可在特定的生长阶段喷洒适宜浓度的TIBA
C.用适宜浓度的TIBA溶液浸泡小麦种子,能促进种子萌发
D.TIBA是人工合成的,不是植物体内合成的
解析:根据题干信息“它能够阻碍生长素在植物体内的运输,抑制茎顶端的生长,促进侧芽的萌发,从而使植株矮化”可知,三碘苯甲酸(TIBA)可以解除植物的顶端优势,A正确;对大豆施用适量TIBA可抑制大豆的顶端优势,使大豆植株侧枝生长更旺盛,从而起到一定的增产作用,B正确;小麦种子的萌发是由赤霉素促进的,而TIBA与赤霉素的作用不同,所以不能促进种子萌发,C错误;植物生长调节剂是人工合成的,不是植物体内合成的,对植物的生长、发育有调节作用,D正确。
5.有人从真菌中提取到甲、乙和丙三种生长素类调节剂,分别测试三种调节剂的不同浓度对莴苣幼根生长的影响,结果如右图。以下说法不正确的是( D )
A.甲、乙和丙对莴苣幼根生长的影响特点相同
B.在0~20 ppm范围内,甲对莴苣幼根的促进作用大于丙
C.乙的浓度大于20 ppm后,对莴苣幼根生长起抑制作用
D.据图推测,用30 ppm的甲处理莴苣幼芽可抑制其生长
解析:分析曲线图可知,甲、乙和丙在一定浓度范围内均可促进莴苣幼根生长,超过一定浓度后均抑制莴苣幼根的生长,即甲、乙、丙对莴苣幼根生长的影响特点相同,A正确;在0~20 ppm范围内,甲曲线在丙曲线的上方且甲、丙两种生长素类调节剂作用后,根长相对值均大于生长素类调节剂浓度为零时,所以甲对幼根的促进作用大于丙,B正确;乙的浓度大于20 ppm后,根长相对值小于乙浓度为零时,此时乙对幼根的生长起抑制作用,C正确;由图可知,浓度为30 ppm的甲对幼根生长起促进作用,因幼根比幼芽对生长素敏感,故据此可推测,用30 ppm的甲处理莴苣幼芽可促进其生长,D错误。
6.青鲜素是一种植物生长调节剂,可用于防止大蒜等在储藏期间发芽,还能强烈抑制芽和茎的生长,促进植物提早结束生长。研究发现其结构(如图)与尿嘧啶非常相似,进入植物体内可替代尿嘧啶的位置。下列有关说法正确的是( D )
A.青鲜素可能和赤霉素对植物种子的萌发具有相同的生理作用
B.青鲜素一定会影响基因的表达过程,进而影响细胞代谢
C.青鲜素属于植物激素,且激素调节只是植物生命活动调节的一部分
D.可用一系列浓度梯度的青鲜素溶液,探究青鲜素溶液抑制大蒜发芽的最适浓度
解析:赤霉素促进细胞的伸长,即促进植物种子的萌发,青鲜素抑制发芽,即两种物质对植物种子发芽的生理作用效果不同,A错误;根据题意可知,青鲜素“可替代尿嘧啶的位置”,则青鲜素可能会影响基因的表达过程,进而通过影响酶的合成来影响细胞代谢,B错误;青鲜素是人工合成的植物生长调节剂,C错误;可用一系列浓度梯度的青鲜素溶液,探究其抑制大蒜发芽的最适浓度,D正确。
二、非选择题
7.陆羽《茶经》曰:“茶者,南方之嘉木也。”茶香宁静却可以致远,茶人淡泊却可以明志。请回答下列与茶有关的问题:
(1)茶一般用茶树的顶芽和幼叶制成。采茶主要集中在春、秋两季。随着采摘批次的增加,新梢(新芽)的数量会大大增加,从激素调节的角度看,原因是_解除了顶端优势__。
(2)茶树常采用扦插繁殖。某研究小组为探究不同浓度的三十烷醇(一种植物生长调节剂)对茶树插条生根的影响,完成了一组预实验,结果如图。
①该实验的自变量是_三十烷醇的浓度__。
②从预实验的结果可知,三十烷醇对茶树插条生根作用具有_两重性__(填作用特点)。
③若要探究三十烷醇促进茶树插条生根的最适浓度,还应增设实验组,从图中数据判断,三十烷醇浓度的取值应设在_8~15__ppm范围内。
(3)我国幅员辽阔,产茶区域不局限于南方,但受环境(如气候、土壤)的影响,不同茶区的树形、叶形不同。从现代生物进化理论角度,如何确定不同区域的茶树是否属于同一物种?_看它们之间是否存在生殖隔离__。
解析:(1)采茶过程中摘除顶芽后,侧芽部位的生长素来源被暂时阻断,侧芽部位生长素浓度降低,顶端优势解除,侧芽发育,因此随着采摘批次的增加,新梢(新芽)数量会大大增加。(2)①结合图示可知,该实验的自变量是三十烷醇的浓度,因变量是茶树插条的生根数。②从预实验的结果可知,和对照组(三十烷醇浓度为0 ppm)相比,低浓度促进茶树插条生根,高浓度抑制茶树插条生根。③分析题图可知,三十烷醇促进插条生根的最适浓度在8~15 ppm之间,故探究三十烷醇促进茶树插条生根的最适浓度,还应增设浓度在8~15 ppm的实验组。(3)判断不同区域的茶树是否属于同一物种,看它们之间是否存在生殖隔离。
B 组·素养提升
一、选择题
1.下列关于三倍体无子西瓜与二倍体无子番茄的说法,正确的是( C )
A.三倍体无子西瓜与二倍体无子番茄培育的基本原理相同
B.二倍体无子番茄没有种子,遗传物质发生了改变
C.三倍体无子西瓜与二倍体无子番茄的发育都离不开生长素的作用
D.对三倍体无子西瓜与二倍体无子番茄所在的植株枝条进行植物组织培养,新植株仍然能够结出无子果实
解析:三倍体无子西瓜的遗传物质发生了改变,培育的基本原理是染色体数目变异;二倍体无子番茄的遗传物质没有发生改变,培育的基本原理是生长素促进未受粉的子房发育为果实,A、B项错误。无子西瓜培育过程中,用二倍体的花粉刺激三倍体植株的雌蕊,即刺激生长素的产生,从而促进果实的发育,无子番茄的发育需外源生长素的刺激,故三倍体无子西瓜与二倍体无子番茄的发育都离不开生长素的作用,C项正确。对三倍体无子西瓜所在植株的枝条进行植物组织培养,所得植株还是三倍体,减数分裂时同源染色体联会紊乱,不能产生正常的生殖细胞,因此所结西瓜仍是无子西瓜,但对二倍体无子番茄所在植株的枝条进行植物组织培养,所得植株还是二倍体,能产生正常的生殖细胞,因此能产生有子果实,D项错误。
2.植物生长调节剂在生产上得到了广泛的应用。下列叙述错误的是( C )
A.适宜浓度的NAA可促进无子果实的形成
B.一定浓度的赤霉素可以使芦苇的纤维长度增加
C.用一定浓度的乙烯利处理番茄可以延长储存时间
D.一定范围内高浓度的2,4-D可以除去小麦田间的双子叶杂草
解析:NAA属于生长素类调节剂,用适宜浓度的NAA可促进无子果实的形成,A正确;赤霉素可以促进细胞伸长,从而引起植株增高,故一定浓度的赤霉素可以使芦苇的纤维长度增加,B正确;乙烯利的作用是催熟果实,用一定浓度的乙烯利处理番茄会促进其成熟,不利于储存,C错误;双子叶植物比单子叶植物对生长素敏感,利用一定范围内高浓度的2,4-D可以除去小麦田间的双子叶杂草,D正确。
3.矮壮素是一种植物生长调节剂,能抑制植株长高,促进叶片绿色加深。下列叙述错误的是( B )
A.矮壮素在调节植物生长、发育的过程中,具有作用效果稳定的优点
B.植物产生的矮壮素与赤霉素的作用效果相反
C.在麦田中使用一定浓度的矮壮素能使小麦抗倒伏
D.在麦田中使用一定浓度的矮壮素能使小麦的光合作用增强
解析:矮壮素是一种植物生长调节剂,具有容易合成、原料广泛、效果稳定的优点,A正确;矮壮素是由人工合成的,不是植物产生的,B错误;在麦田中使用一定浓度的矮壮素能抑制小麦长高,使小麦抗倒伏,C正确;在麦田中使用一定浓度的矮壮素能促进叶片绿色加深,使小麦的光合作用增强,D正确。
4.某兴趣小组的同学使用浸泡法探究NAA促进杨树插条生根的最适浓度。在进行了预实验后又进行了正式实验。下列分析错误的是( C )
A.NAA是植物生长调节剂,其效果要比IAA稳定
B.一年生杨树枝条作为扦插材料,其生根效果要好于两年生枝条
C.需将扦插枝条的形态学下端浸泡在药液中来观察其生根状况
D.预实验需设置用蒸馏水处理的对照组,正式实验可不再设置
解析:NAA是植物生长调节剂,是人工合成的,其效果要比IAA稳定,A正确;一年生杨树枝条分化程度更低,作为扦插材料其生根效果要好于两年生枝条,B正确;浸泡法是将枝条放在NAA溶液中浸泡几个小时至一天后移出,然后将枝条放在清水中或扦插生根,C错误;预实验需设置用蒸馏水处理的对照组,正式实验是在已经初步确定较为适宜的浓度范围后进一步探究其最适浓度,故可不再设置对照组,D正确。
5.如图是某生长素类调节剂在X、Y、Z三种浓度下对微型月季茎段侧芽生长的影响图,已知微型月季芽和幼嫩的叶能产生生长素,据图判断下列有关叙述,正确的是( C )
A.每组微型月季茎段的芽和幼嫩的叶的数量的多少对实验结果没有影响
B.生长素类调节剂浓度越高,微型月季茎段侧芽的生长量越大
C.生长素类调节剂的浓度X比Y和Z都大
D.浓度Z一定是促进微型月季茎段侧芽生长的最适浓度
解析:微型月季茎段芽和幼嫩的叶可以产生生长素,因此每组微型月季茎段的芽和幼嫩的叶的数量的多少会影响实验结果,A错误。生长素类调节剂的作用具有两重性,浓度过高会抑制植物的生长,B错误。与空白对照组相比,生长素类调节剂的浓度为X时,月季茎段侧芽生长量较低,说明生长素类调节剂的浓度为X时,对微型月季茎段侧芽生长具有抑制作用;与空白对照组相比,生长素类调节剂的浓度为Y、Z时,月季茎段侧芽生长量较大,说明生长素类调节剂的浓度为Y、Z时,对微型月季茎段侧芽生长具有促进作用,因为生长素类调节剂的作用具有两重性,高浓度抑制生长,低浓度促进生长,所以X>Z、X>Y,但无法判断Z和Y的大小,C正确。与空白对照组相比,生长素类调节剂的浓度为Z时,月季茎段侧芽生长量较高,说明生长素类调节剂的浓度为Z时,对微型月季茎段侧芽生长具有促进作用,但不能说明其是促进微型月季茎段侧芽生长的最适浓度,D错误。
6.为研究细胞分裂素对生长素合成的影响,将生长10 d的拟南芥幼苗分别置于添加est(细胞分裂素合成诱导剂)和BAP(细胞分裂素类似物)的培养液中培养24 h,结果如图所示。以下推测不正确的是( D )
A.细胞分裂素可以促进幼叶和根系中生长素的合成
B.成熟叶片中生长素的合成不受细胞分裂素合成诱导剂的影响
C.幼叶和根系细胞对细胞分裂素敏感,成熟叶片细胞比较迟钝
D.随着幼苗的不断长大,细胞分裂素的促进作用会更显著
解析:随着幼苗的不断长大,细胞分裂素的促进作用会逐渐减弱,D项错误。
二、非选择题
7.下图表示植物激素或植物生长调节剂对植物生命活动的调节作用示意图,甲、乙、丙代表不同激素或者生长调节剂,“+”表示促进,“-”表示抑制,请据图回答相关问题:
(1)甲的作用是促进种子休眠和抑制生长,故甲是_脱落酸__,合成部位是_根冠和萎蔫的叶片__等。
(2)乙是_赤霉素__,除了在图中所示能解除休眠外,还能促进生长,原理是_赤霉素通过促进细胞伸长__,从而引起植株增高。
(3)丙为生长素,能从产生部位运送到_作用部位__,对植物的生长发育有显著影响。
(4)NAA是常见的植物生长调节剂,植物生长调节剂是指由人工合成的,对植物的生长、发育_有调节作用的化学物质__;其优点有_容易合成、原料广泛、效果稳定__(至少答出两点)。
(5)将一定浓度的NAA溶液喷洒在未受粉的雌蕊柱头上即可获得无子果实,其原理是_NAA可促进子房壁细胞发育为果实__。
(6)在植物的生长发育和适应环境变化的过程中,各种植物激素并不是孤立地起作用的,而是_多种植物激素相互作用、共同调节__。
解析:(1)甲的作用是促进种子休眠和抑制生长,故甲是脱落酸,主要在根冠和萎蔫的叶片中合成。(2)乙的作用是抑制种子休眠,促进生长,故乙为赤霉素,其还能通过促进细胞伸长,从而引起植株增高。(3)丙能促进生长和形成无子果实,故丙为生长素,其能从产生部位运送到作用部位。(4)植物生长调节剂是由人工合成的,对植物的生长、发育有调节作用的化学物质,其具有容易合成、原料广泛、效果稳定等优点。(5)将一定浓度的NAA喷洒在未受粉的雌蕊柱头上即可获得无子果实,其原理是NAA可促进子房壁细胞发育为果实。(6)在植物的生长发育和适应环境变化的过程中,各种植物激素并不是孤立地起作用的,而是多种植物激素相互作用、共同调节。
高中人教版 (2019)第3节 植物生长调节剂的应用综合训练题: 这是一份高中人教版 (2019)第3节 植物生长调节剂的应用综合训练题,共6页。
高中生物第4节 环境因素参与调节植物的生命活动练习题: 这是一份高中生物第4节 环境因素参与调节植物的生命活动练习题,共4页。试卷主要包含了选择题,非选择题等内容,欢迎下载使用。
生物选择性必修1第2节 其他植物激素课时练习: 这是一份生物选择性必修1第2节 其他植物激素课时练习,共4页。试卷主要包含了选择题,非选择题等内容,欢迎下载使用。

