资料中包含下列文件,点击文件名可预览资料内容
还剩10页未读,
继续阅读
所属成套资源:【精编讲义】浙教版 八年级科学上册讲练测(含答案解析)
成套系列资料,整套一键下载
1.6-1.7+物质的分离+水资源的利用、开发和保护 八年级科学上册讲练测(浙教版)
展开
这是一份1.6-1.7+物质的分离+水资源的利用、开发和保护 八年级科学上册讲练测(浙教版),文件包含浙教版八年级科学上册讲练测16-17物质的分离水资源的利用开发和保护解析版docx、浙教版八年级科学上册讲练测16-17物质的分离水资源的利用开发和保护原卷版docx等2份试卷配套教学资源,其中试卷共31页, 欢迎下载使用。
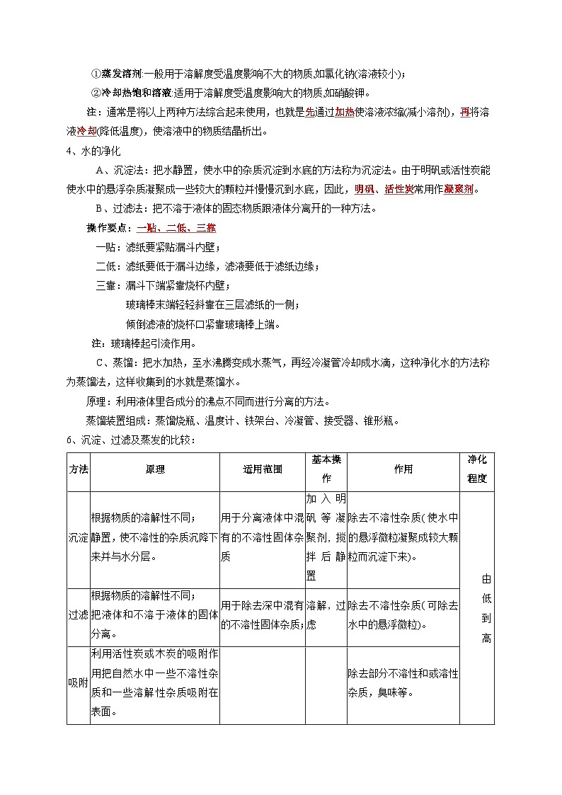
1.6-1.7 物质的分离 水资源的利用、开发和保护学习目录目录 TOC \o "1-3" \h \z \u HYPERLINK \l "_Toc140421041" 模块一 知识网络 PAGEREF _Toc140421041 \h 2 HYPERLINK \l "_Toc140421042" 模块二 知识掌握 PAGEREF _Toc140421042 \h 2 HYPERLINK \l "_Toc140421043" 知识点一、物质的分离 PAGEREF _Toc140421043 \h 2 HYPERLINK \l "_Toc140421044" 知识点二、水资源的利用、开发和保护 PAGEREF _Toc140421044 \h 8 HYPERLINK \l "_Toc140421045" 【巩固提高】 PAGEREF _Toc140421045 \h 10知识重点模块一 知识网络模块二 知识掌握 知识点一、物质的分离1、有规则的几何外形的固体是晶体。不同的晶体具有不同的形状。2、结晶是溶液中无法再溶解的固体溶质以晶体的形式从溶液中析出的过程。3、获得晶体的两种方法:①蒸发溶剂:一般用于溶解度受温度影响不大的物质,如氯化钠(溶液较小); ②冷却热饱和溶液:适用于溶解度受温度影响大的物质,如硝酸钾。注:通常是将以上两种方法综合起来使用,也就是先通过加热使溶液浓缩(减小溶剂),再将溶液冷却(降低温度),使溶液中的物质结晶析出。4、水的净化A、沉淀法:把水静置,使水中的杂质沉淀到水底的方法称为沉淀法。由于明矾或活性炭能使水中的悬浮杂质凝聚成一些较大的颗粒并慢慢沉到水底,因此,明矾、活性炭常用作凝聚剂。B、过滤法:把不溶于液体的固态物质跟液体分离开的一种方法。操作要点:一贴、二低、三靠一贴:滤纸要紧贴漏斗内壁;二低:滤纸要低于漏斗边缘,滤液要低于滤纸边缘;三靠:漏斗下端紧靠烧杯内壁;玻璃棒末端轻轻斜靠在三层滤纸的一侧;倾倒滤液的烧杯口紧靠玻璃棒上端。注:玻璃棒起引流作用。C、蒸馏:把水加热,至水沸腾变成水蒸气,再经冷凝管冷却成水滴,这种净化水的方法称为蒸馏法,这样收集到的水就是蒸馏水。原理:利用液体里各成分的沸点不同而进行分离的方法。蒸馏装置组成:蒸馏烧瓶、温度计、铁架台、冷凝管、接受器、锥形瓶。6、沉淀、过滤及蒸发的比较:(2023春•椒江区校级期中)海水淡化一直是我省重要研究课题,膜技术的引入使研究有了突破性进展。如图对醋酸纤维膜右侧的海水加压,水分子可透过膜进入左侧淡水池,而海水中各种离子不能通过膜,从而得到淡水。下列有关说法正确的是( )A.加压后a口排出液中离子的种类不变 B.a口排出液通过蒸发结晶得到精制食盐 C.持续增大压强更有利于得到更多的淡水 D.在未加压的情况下,也可使淡水量增加【解答】解:A、因为对醋酸纤维膜右侧的海水加压,水分子可透过膜进入左侧淡水池,而海水中各种离子不能通过膜,所以加压后a口排出液中离子的种类不变,故A正确;B、a口排出液通过蒸发结晶得到粗盐,而不是精制食盐,故B错误;C、持续增大压强达到一定浓度后,水分子就很少可以透过膜进入左侧淡水池,不会持续得到更多的淡水,故C错误;D、在未加压的情况下,水分子很少透过膜进入左侧淡水池,不能使淡水量增加,故D错误。故选:A。(2023•永嘉县校级三模)楠溪古村落中至今还保留着自制豆腐的传统工艺。如图是农家常用的一种分离豆渣和豆浆的方法,这种方法最接近我们实验操作中的( )A.沉淀 B.过滤 C.结晶 D.蒸馏【解答】解:农家常用的一种分离豆渣和豆浆的方法,这种方法是将豆渣和豆浆分离;过滤是把不溶于液体的固体与液体分离的一种方法,故这种方法最接近我们实验操作中的过滤。故选:B。(2023•天台县一模)某兴趣小组开展蔬菜染色再生纸的项目化学习,经历了以下三个环节的探索。①制作红色紫甘蓝提取液:紫甘蓝粉碎,加入稀盐酸,充分搅拌后过滤取滤液备用。②制作原色纸浆:废纸剪碎,热水浸泡成糊状后加入淀粉,搅拌得到原色纸浆。③制作染色纸张:制作染色纸张的过程中,“抄纸”这一固体与液体分离的过程类似于( )A.过滤 B.沉淀 C.结晶 D.蒸馏【解答】解:过滤是把不溶于液体的固体与液体分离的一种方法,“抄纸”能将固体与液体分离,原理类似于过滤。故选:A。(2022秋•宁波期末)提纯含有少量泥沙的粗盐,一般需要经过溶解、过滤等操作。其中过滤操作中需要将圆形滤纸折叠处理,其中不应该出现的情形是( )A. B. C. D.【解答】解:A、B、C 是滤纸的正确的折叠方法,D中的滤纸,接口处出现缝隙,液体会直接的进入下面的烧杯,故不应该出现。故选:D。(2022秋•杭州期末)硝酸钾的溶解度随温度升高而增大。如图所示是对硝酸钾溶液的实验操作及变化情况,以及同一小球在三种溶液中的浮沉情况。请回答下列问题:(1)操作I可能是 (选填字母)。A.降低温度B.加入硝酸钾C.蒸发水分(2)小球所受的浮力F①、F②、F③的大小关系正确的是 。A.F①<F②=F③B.F①<F②<F③C.F①>F②=F③D.F①=F②=F③(3)从②到③,烧杯底析出硝酸钾晶体5克,整个装置总质量减少了20克,可知②中的溶质质量分数是 。【解答】解:(1)操作I是把不饱和溶液转化为饱和溶液,可以采取降温、增加溶质、蒸发溶剂的方法达到目的,故选ABC;(2)根据图示可知,小球在溶液中均漂浮,根据F浮=G可知,小球所受的浮力均相同,故选D;(3)②为饱和溶液,③为饱和溶液,从②到③,烧杯底析出硝酸钾晶体5克,整个装置总质量减少了20克,即25g溶液中含5g硝酸钾,②中的溶质质量分数是5g25g×100%=20%;故答案为:(1)ABC;(2)D;(3)20%。(2022秋•衢州期中)如图是我们学过的蒸馏装置,关于蒸馏实验说法不正确的是( )A.图中冷凝水的流动方向是A→B B.烧瓶中碎瓷片的作用是防止液体暴沸 C.蒸馏可以从酒精溶液中分离出酒精 D.温度计应该放在蒸馏烧瓶的支管口,测气体温度【解答】解:A、图中冷凝水的流动方向是B→A,这样可以适当延长冷凝水的停留时间,从而提高冷却效果,故选项说法错误。B、烧瓶中碎瓷片的作用是防止液体暴沸,故选项说法正确。C、酒精的沸点低于水的沸点,则蒸馏可以从酒精溶液中分离出酒精,故选项说法正确。D、制取蒸馏水时,不能将温度计水银球插入水中,温度计水银球在蒸馏烧瓶支管口处,目的是测气体温度,故选项说法正确。故选:A。(2022秋•东阳市期中)某小组开展自制净水器的项目化学习,利用图净水器净化河水,得到的水是( )A.溶液 B.蒸馏水 C.悬浊液 D.乳浊液【解答】解:该净水器可以通过小卵石除去水中较多难溶性杂质,石英砂除去较小的难溶性杂质,最后用活性炭除去水中的色素和异味;主要的原理是去除不溶性杂质和异味,过滤后河水中还有很多可溶性杂质,所以不是蒸馏水;不溶性小液滴分散到液体里形成的混合物叫做乳浊液。不溶性固体小颗粒悬浮在液体里形成的混合物叫做悬浊液,且二者一般不透明,乳浊液较不稳定,容易发生分层,所以过滤后的河水也不是悬浊液、乳浊液。故选:A。(2022秋•丽水期中)利用如图所示装置制取蒸馏水,下列有关叙述中,正确的是( )A.在蒸馏瓶中放入碎瓷片,可以加速水的汽化 B.水从冷凝管的甲端中通入,可以加速水蒸气的液化 C.蒸馏法比沉淀法、过滤法的净水效果更好 D.蒸馏瓶中的液体是纯净物,锥形瓶中的液体是混合物【解答】解:A、在蒸馏瓶中放入碎瓷片,是防止暴沸,而不是可以加速水的汽化,故A错误;B、水从冷凝管的乙端中通入,可以加速水蒸气的液化,故B错误;C、蒸馏可以除去水中的所有杂质,因此蒸馏法比沉淀法、过滤法的净水效果更好,故C正确;D、蒸馏瓶中的液体是混合物,锥形瓶中的液体只含水这一种物质,属于纯净物,故D错误。故选:C。知识点二、水资源的利用、开发和保护1、缺水的原因:自然原因:全球真正有效利用的淡水资源少;分布不均(时间和空间)。人为原因:人口增长;水污染严重;水的重复利用率低;森林破坏严重。2、我国的水资源:空间分配不均匀—南多北少,东多西少。时间分配不均匀—夏季丰富,冬季缺乏,北方尤其明显。3、节水标志的意义,其标志中:绿色的圆形代表地球,标志留白部分像一只手接起一滴水,节水与接水谐音,寓意节约每一滴用水。手是字母J和S的变形,寓意节水,鼓励人们从我做起,人人动手节约第一滴水;手又像一条蜿蜒的河流,象征滴水汇成江河。4、水资源保护:节约用水、水的再循环、减少水的使用、水的回收利用及防止水的污染。(2023春•余姚市月考)生活中很多小事能保护水资源。下列做法不合理的是( )A.将洗米水用于浇花 B.直接向河道排放生活污水 C.用低流量淋浴喷头 D.收集的雨水用于拖地【解答】解:A、将洗米水用于浇花,有利于保护水资源,故选项合理;B、直接排放生活污水,会污染水资源,故选项不合理;C、用低流量淋浴喷头,有利于保护水资源,故选项合理;D、收集的雨水作为生活用水,有利于保护水资源,故选项合理。故选:B。(2022秋•长兴县期末)2022年7月14日以来,浙江省水利厅、浙江省水文管理中心多次发布水利旱情预警,湖州市各地多次组织实施人工降雨,积极应对旱情。下列有关说法正确的是( )A.空气中的水汽凝结成水珠后一定会降水 B.浙江今年夏秋季节盛行西北风,所以没下雨 C.人们可以用干冰进行人工降雨缓解局部干旱问题 D.我国水资源的空间分布特点是东多西少,北多南少【解答】解:A、空气中的水汽凝结成水珠后,当水滴的重力大于受到的浮力时次年形成降水,不符合题意。B、浙江夏秋季节盛行东南风,不符合题意。C、在气象条件允许的情况下,人们可以用干冰进行人工降雨缓解局部干旱问题,故符合题意。D、我国水资源的空间分布特点是东多西少,南多北少,不符合题意。故选:C。(2022秋•金东区期末)联合国把每年的3月22日定为世界节水日,希望每一个人都“知水、护水、节水”。下列与水有关的说法正确的是( )A.地球上水的总储量非常丰富,人均可用水资源十分充足 B.我国的水资源在空间分布上很不均匀,大量的淡水资源都集中在北方 C.水的再循环、减少水的使用及水的回收利用等都是护水、节水的好方法 D.浑浊的河水经过沉淀、过滤、吸附、消毒等净化处理后,水变成纯净物【解答】解:A、地球上水的总储量很大,但淡水含量还不到总水量的1%,且分布不均匀,因此淡水资源并不充裕,故A错误;B、我国的水资源在空间分布上很不均匀,大量的淡水资源都集中在南方,故B错误;C、水的再循环、减少水的使用及水的回收利用等都是护水、节水的好方法,故C正确;D、浑浊的河水经过沉淀、过滤、吸附、消毒等净化处理后,水中仍含可溶性杂质,属于混合物,故D错误。故选:C。【巩固提高】(2022秋•乐清市校级期末)为缓解缺水,下列属于节约用水的是( )A.扫地时,用大量的水冲洗地面 B.漏水时,不予理睬 C.洗澡时,一直开着水龙头 D.洗刷时,关水龙头【解答】解:洗刷时,关水龙头可以节约用水,选项ABC中的做法都会浪费水资源。故选:D。(2022秋•长兴县期末)某小组开展自制净水器的项目化学习,如图是项目小组同学制作的净水器,用到小卵石、活性炭、石英砂三种材料,为获得较好的净水效果,则图中的a、b、c三处的材料依次是( )A.小卵石、活性炭、石英砂 B.活性炭、小卵石、石英砂 C.小卵石、石英砂、活性炭 D.活性炭、石英砂、小卵石【解答】解:为获得较好的净水效果,可以先用小卵石除去水中较多难溶性杂质,再用石英砂除去较小的难溶性杂质,最后用活性炭除去水中的色素和异味,因此,图中的a、b、c三处的材料依次是小卵石、石英砂、活性炭;故选:C。(2023•鹿城区校级一模)春意盎然,又到早茶飘香时。2月15号“浙江第一早”乌牛早茶正式开采。乌牛早茶主产于永嘉乌牛镇,用它加工的“乌牛早龙井”,味醇气香,为茶中珍品。泡茶时,茶杯内的纱网可将茶叶与茶水分离,便于饮用。下列实验操作与该步骤相似的是( )A.过滤 B.蒸发 C.蒸馏 D.静置【解答】解:泡茶时,茶杯内的纱网可将茶叶与茶水分离,利用的过滤的原理,A选项是过滤操作。故选:A。(2022秋•温州期末)某兴趣小组开展利用紫甘蓝制作酸碱指示剂的项目化学习,他们经历了制取试剂、检验试剂和应用试剂三个环节的探索,据此完成问题。制取试剂。小组制作试剂过程如图,步骤③中的物质分离的原理类似于( )A.沉淀 B.过滤 C.结晶 D.蒸馏【解答】解:根据图示可以看出,步骤③是将紫甘蓝汁液与渣子分开,类似于实验室的过滤操作;故选:B。(2022秋•乐清市校级期末)小米净水器可以有效去除泥沙、细菌等物质,其净水原理如图所示,起到循环用水的作用。小米净水器中“PP棉”使用环节相当于下列净水方法中的( )A.吸附 B.过滤 C.蒸馏 D.沉淀【解答】解:小米净水器中“PP棉”可以阻挡水中的泥沙、铁锈等大颗粒的难溶性杂质,该使用环节相当于下列净水方法中的过滤。故选:B。(2022秋•滨江区期末)如图所示,在“观察结晶”实验中,将饱和硫酸铜溶液滴在凹穴玻片上,一段时间后观察是否有晶体析出。关于该实验下列说法正确的是( )A.实验时所用的饱和硫酸铜最好是常温下的溶液 B.观察是否有晶体析出,可以使用放大镜或显微镜 C.该实验主要采用蒸发结晶的方法析出晶体 D.滴到玻片上的溶液,需要10滴以上【解答】解:A、由于硫酸铜的溶解度随着温度的降低而减小,实验时所用的饱和硫酸铜最好是高温下的溶液,以利于硫酸铜晶体的析出,故选项说法错误。B、观察是否有晶体析出,可以使用放大镜或显微镜,故选项说法正确。C、该实验主要采用降温结晶的方法析出晶体,故选项说法错误。D、滴到玻片上的溶液,需要1滴即可,故选项说法错误。故选:B。(2022秋•台州期末)口罩可阻挡粉尘、飞沫、病毒等进入口鼻,从而保护人体。这一作用相当于物质分离方法中的( )A.沉淀 B.过滤 C.蒸馏 D.结晶【解答】解:口罩可阻挡粉尘、飞沫、病毒等进入口鼻,这一作用相当于物质分离方法中的过滤,过滤是把不溶于液体的固体与液体分离的一种方法。故选:B。(2022秋•永康市期末)“生命吸管(Lifestraw)”是一种快速获取野外饮用水的吸管装置。内装有多种过滤器,其中滤网可去除大部分颗粒物;活性炭和离子交换树脂可去除异味与重金属离子;超滤膜可滤除99.99%的细菌和病毒。下列有关叙述不正确的是( )A.净化后的水属于纯净物 B.滤网起到过滤的作用 C.活性炭具有吸附作用,能吸附异味 D.若无生命吸管,生活中杀灭细菌和病毒可以用煮沸的方法【解答】解:A、净化后的水中含有溶于水的物质,是混合物,该选项说法不正确;B、滤网可去除大部分颗粒物,起到过滤的作用,该选项说法正确;C、活性炭具有吸附作用,能吸附异味,该选项说法正确;D、若无生命吸管,生活中杀灭细菌和病毒可以用煮沸的方法,是因为加热煮沸时能使细菌和病毒中的蛋白质变性,从而杀灭细菌和病毒,该选项说法正确。故选:A。(2022秋•永康市期末)金华市饮用水的水质优异程度全国闻名。以下措施,你认为不利于爱护水资源的是( )A.全民提高节约用水意识 B.应用新技术、新工艺减少污染物的产生 C.抑制水中所有动植物的生长 D.对污染的水体作处理使之符合排放标准【解答】解:A、全民提高节约用水意识,可以保护水资源,故A正确,不合题意;B、应用新技术、新工艺减少污染物的产生,可以保护水资源,故B正确,不合题意;C、抑制水中所有动植物的生长是不现实的,且有些动植物可以净化水质,故C错误,符合题意;D、对污染的水体作处理使之符合排放标准,可以保护水资源,故D正确,不合题意。故选:C。(2023春•余姚市期末)“五水共治,治污为先”是我省提出改善生态环境的一项重要政策,为了防止水体污染,你认为下列措施中不可行的是( )A.不任意排放生活污水 B.禁止使用农药和化肥 C.工业污水经净化处理后再排放 D.牲畜粪便适当处理后再施用【解答】解:A、生活污水经净化处理达标后再排放,有利于保护水资源,故A正确;B、应适量使用农药和化肥,而不能禁止,故B错误;C、工业污水会造成水体的污染,工业污水经净化处理后再排放,故C正确;D、牲畜粪中含有大量的病菌、虫卵和其他有害物质,如果处理不当,会对人和禽畜的健康带来危害。会造成环境污染,应适当处理后再施用,故D正确。故选:B。(2021秋•临海市期末)11月19日,记者从省气象局获悉,浙江全省正面临“区域性较严重干旱”。江山、常山两地达“重旱”,另有42个县(市、区)达“中旱”,22个县(市、区)达“轻旱”。全省气象干旱面积约9.78万平方公里,占全省总面积90%以上。10月3日至11月18日,全省平均降水量比常年同期偏少八成,这让浙江很“受伤”。下列说法正确的是( )A.浙江今年夏秋季节盛行西北风,所以没下雨 B.空气中的水汽凝结成水珠后一定会降水 C.人们可以用干冰进行人工降雨缓解局部干旱问题 D.我国水资源的空间分布特点是东多西少,北多南少【解答】解:A.浙江夏秋季节盛行东南风,故A错误;B.空气中的水汽凝结成水珠后,当水滴的重力大于所受的浮力时才能下降到地面,形成降水,故B错误;C.人们可以用干冰进行人工降雨缓解局部干旱问题,故C正确;D.我国水资源的空间分布特点是东多西少,南多北少,故D错误。故选:C。(2021秋•滨江区期末)2021年3月22日是第28个“世界水日”,世界水日宗旨是唤起公众的节水意识,加强水资源保护。下列有关水的知识,其中错误的是( )A.某地区水循环活跃,说明该地区水资源较丰沛 B.水是构成细胞的基本物质之一 C.水的再循环、减少水的使用及水的回收利用是保护和节约用水的主要方法 D.农业上使用的化肥进入水体,有利于水中藻类生长,不会造成水污染【解答】解:A、水资源的多少与某个地区的水循环活跃程度有着密切的关系,某地区水循环活跃,说明该地区水资源较丰沛,说法正确;B、水是构成细胞的基本物质之一,是构成细胞的主要成分,在人体内60%~70%是水,说法正确;C、水的再循环、减少水的使用及水的回收利用是保护和节约用水的三种方法,说法正确;D、农业上使用的化肥进入水体会造成水污染,说法错误。故选:D。(2022秋•婺城区期末)表格是氯化铵与硝酸钾在不同温度时的溶解度,请回答:(1)将100克60℃时的氯化铵和硝酸钾的饱和溶液同时降温到10℃,两者析出晶体 (填“氯化铵较多”、“硝酸钾较多”或“无法确定”)。(2)如图中M是氯化铵或硝酸钾中的一种,按图进行相关操作,其中A、B、C、D四个烧杯中溶质质量分数的大小关系是 。【解答】解:(1)由表中的数据可知,硝酸钾的溶解度受温度的影响比氯化铵的大,将100克60℃时的氯化铵和硝酸钾的饱和溶液同时降温到10℃,两者析出晶体硝酸钾较多。(2)因为在60℃时,100g水中没有全部溶解60gM,由表中的数据可知,M物质是氯化铵。氯化铵的溶解度随着温度升高而增大。因为A和B均为不饱和溶液(均含水100g),且B中的溶质多,所以A的溶质质量分数小于B;C是60℃时,氯化铵的饱和溶液,所以C中溶质的质量分数一定大于B(50℃时的不饱和溶液)中溶质的质量分数;而CD均为60℃时氯化铵的饱和溶液,所以二者溶质质量分数相等,即溶质质量分数关系为A<B<C=D。故答案为:(1)硝酸钾较多;(2)A<B<C=D。(2022秋•滨江区期末)现有一木块漂浮于40℃的KNO3饱和溶液中,当温度改变时(不考虑由此引起的木块和溶液的体积变化),木块排开液体的体积V排随时间t发生了如图所示的变化。(1)由此推断出温度的改变方式是 (填“升温”或“降温”)。(2)在温度改变的过程中,图中A、B两点对应的木块受到的浮力大小关系为FA (填“>”“<”或“=”)FB。【解答】解:(1)由G=F浮=ρgV排和图象可知,木块排开液体的体积减小,说明液体的密度变大,溶解的溶质减增加;硝酸钾的溶解度随温度的升高而增大,可采取升温的方法,升温后硝酸钾饱和溶液继续溶解硝酸钾,溶解的溶质增加,溶液的密度增大,可使木块排开液体的体积变小。(2)在温度改变的过程中,木块始终处于漂浮状态,图中 A、B 两点对应的木块受到的浮力大小关系为 FA=FB。故答案为:(1)升温;(2)=。(2023•龙港市模拟)乐清地处东南沿海,自古以来是重要的产盐基地.目前,在清江山马村还有30户人家坚持着以产盐谋生,这片盐田也成了乐清最后一块盐田。(1)物质结晶主要有两种方法,从海水中晒盐主要是利用了蒸发溶剂的方法,还有一种结晶的方法叫 。(2)某盐农将10吨海水引入盐田,设海水中含盐的质量分数约为3%,当晒干后,该盐田理论上可得盐多少千克?(3)表格为食盐的溶解度表,据表分析:在50℃时,向100克水中加入50克食盐,充分搅拌后所得溶液质量为 克。【解答】解:(1)结晶方法分为蒸发结晶和降温结晶两种;(2)10t=10000kg,该盐田理论上可得盐:10000kg×3%=300kg;答:该盐田理论上可得盐300kg;(3)由表格数据可知50℃时,100g水中最多能溶解37.0g食盐,所以形成的溶液为100g+37.0g=137g故答案为:(1)降温结晶(或冷却热饱和溶液);(2)300kg;(3)137。方法原理适用范围基本操作作用净化程度沉淀根据物质的溶解性不同;静置,使不溶性的杂质沉降下来并与水分层。用于分离液体中混有的不溶性固体杂质加入明矾等凝聚剂,搅拌后静置除去不溶性杂质(使水中的悬浮微粒凝聚成较大颗粒而沉淀下来)。由 低 到 高过滤根据物质的溶解性不同;把液体和不溶于液体的固体分离。用于除去深中混有的不溶性固体杂质;溶解,过虑除去不溶性杂质(可除去水中的悬浮微粒)。吸附利用活性炭或木炭的吸附作用把自然水中一些不溶性杂质和一些溶解性杂质吸附在表面。除去部分不溶性和或溶性杂质,臭味等。蒸馏根据液体物质的沸点不同;通过加热的方法使水变成水蒸气后冷凝成水用于分离或提纯液态混合物加热,蒸馏、冷凝除去可溶性杂质和不溶性杂质(可除去水中已溶解的物质)。温度/℃102030405060溶解度/g氯化铵33.337.241.445.850.455.2硝酸钾20.931.645.863.985.5110温度(℃)10203040506070食盐溶解度(克)35.836.036.336.437.037.337.8
1.6-1.7 物质的分离 水资源的利用、开发和保护学习目录目录 TOC \o "1-3" \h \z \u HYPERLINK \l "_Toc140421041" 模块一 知识网络 PAGEREF _Toc140421041 \h 2 HYPERLINK \l "_Toc140421042" 模块二 知识掌握 PAGEREF _Toc140421042 \h 2 HYPERLINK \l "_Toc140421043" 知识点一、物质的分离 PAGEREF _Toc140421043 \h 2 HYPERLINK \l "_Toc140421044" 知识点二、水资源的利用、开发和保护 PAGEREF _Toc140421044 \h 8 HYPERLINK \l "_Toc140421045" 【巩固提高】 PAGEREF _Toc140421045 \h 10知识重点模块一 知识网络模块二 知识掌握 知识点一、物质的分离1、有规则的几何外形的固体是晶体。不同的晶体具有不同的形状。2、结晶是溶液中无法再溶解的固体溶质以晶体的形式从溶液中析出的过程。3、获得晶体的两种方法:①蒸发溶剂:一般用于溶解度受温度影响不大的物质,如氯化钠(溶液较小); ②冷却热饱和溶液:适用于溶解度受温度影响大的物质,如硝酸钾。注:通常是将以上两种方法综合起来使用,也就是先通过加热使溶液浓缩(减小溶剂),再将溶液冷却(降低温度),使溶液中的物质结晶析出。4、水的净化A、沉淀法:把水静置,使水中的杂质沉淀到水底的方法称为沉淀法。由于明矾或活性炭能使水中的悬浮杂质凝聚成一些较大的颗粒并慢慢沉到水底,因此,明矾、活性炭常用作凝聚剂。B、过滤法:把不溶于液体的固态物质跟液体分离开的一种方法。操作要点:一贴、二低、三靠一贴:滤纸要紧贴漏斗内壁;二低:滤纸要低于漏斗边缘,滤液要低于滤纸边缘;三靠:漏斗下端紧靠烧杯内壁;玻璃棒末端轻轻斜靠在三层滤纸的一侧;倾倒滤液的烧杯口紧靠玻璃棒上端。注:玻璃棒起引流作用。C、蒸馏:把水加热,至水沸腾变成水蒸气,再经冷凝管冷却成水滴,这种净化水的方法称为蒸馏法,这样收集到的水就是蒸馏水。原理:利用液体里各成分的沸点不同而进行分离的方法。蒸馏装置组成:蒸馏烧瓶、温度计、铁架台、冷凝管、接受器、锥形瓶。6、沉淀、过滤及蒸发的比较:(2023春•椒江区校级期中)海水淡化一直是我省重要研究课题,膜技术的引入使研究有了突破性进展。如图对醋酸纤维膜右侧的海水加压,水分子可透过膜进入左侧淡水池,而海水中各种离子不能通过膜,从而得到淡水。下列有关说法正确的是( )A.加压后a口排出液中离子的种类不变 B.a口排出液通过蒸发结晶得到精制食盐 C.持续增大压强更有利于得到更多的淡水 D.在未加压的情况下,也可使淡水量增加【解答】解:A、因为对醋酸纤维膜右侧的海水加压,水分子可透过膜进入左侧淡水池,而海水中各种离子不能通过膜,所以加压后a口排出液中离子的种类不变,故A正确;B、a口排出液通过蒸发结晶得到粗盐,而不是精制食盐,故B错误;C、持续增大压强达到一定浓度后,水分子就很少可以透过膜进入左侧淡水池,不会持续得到更多的淡水,故C错误;D、在未加压的情况下,水分子很少透过膜进入左侧淡水池,不能使淡水量增加,故D错误。故选:A。(2023•永嘉县校级三模)楠溪古村落中至今还保留着自制豆腐的传统工艺。如图是农家常用的一种分离豆渣和豆浆的方法,这种方法最接近我们实验操作中的( )A.沉淀 B.过滤 C.结晶 D.蒸馏【解答】解:农家常用的一种分离豆渣和豆浆的方法,这种方法是将豆渣和豆浆分离;过滤是把不溶于液体的固体与液体分离的一种方法,故这种方法最接近我们实验操作中的过滤。故选:B。(2023•天台县一模)某兴趣小组开展蔬菜染色再生纸的项目化学习,经历了以下三个环节的探索。①制作红色紫甘蓝提取液:紫甘蓝粉碎,加入稀盐酸,充分搅拌后过滤取滤液备用。②制作原色纸浆:废纸剪碎,热水浸泡成糊状后加入淀粉,搅拌得到原色纸浆。③制作染色纸张:制作染色纸张的过程中,“抄纸”这一固体与液体分离的过程类似于( )A.过滤 B.沉淀 C.结晶 D.蒸馏【解答】解:过滤是把不溶于液体的固体与液体分离的一种方法,“抄纸”能将固体与液体分离,原理类似于过滤。故选:A。(2022秋•宁波期末)提纯含有少量泥沙的粗盐,一般需要经过溶解、过滤等操作。其中过滤操作中需要将圆形滤纸折叠处理,其中不应该出现的情形是( )A. B. C. D.【解答】解:A、B、C 是滤纸的正确的折叠方法,D中的滤纸,接口处出现缝隙,液体会直接的进入下面的烧杯,故不应该出现。故选:D。(2022秋•杭州期末)硝酸钾的溶解度随温度升高而增大。如图所示是对硝酸钾溶液的实验操作及变化情况,以及同一小球在三种溶液中的浮沉情况。请回答下列问题:(1)操作I可能是 (选填字母)。A.降低温度B.加入硝酸钾C.蒸发水分(2)小球所受的浮力F①、F②、F③的大小关系正确的是 。A.F①<F②=F③B.F①<F②<F③C.F①>F②=F③D.F①=F②=F③(3)从②到③,烧杯底析出硝酸钾晶体5克,整个装置总质量减少了20克,可知②中的溶质质量分数是 。【解答】解:(1)操作I是把不饱和溶液转化为饱和溶液,可以采取降温、增加溶质、蒸发溶剂的方法达到目的,故选ABC;(2)根据图示可知,小球在溶液中均漂浮,根据F浮=G可知,小球所受的浮力均相同,故选D;(3)②为饱和溶液,③为饱和溶液,从②到③,烧杯底析出硝酸钾晶体5克,整个装置总质量减少了20克,即25g溶液中含5g硝酸钾,②中的溶质质量分数是5g25g×100%=20%;故答案为:(1)ABC;(2)D;(3)20%。(2022秋•衢州期中)如图是我们学过的蒸馏装置,关于蒸馏实验说法不正确的是( )A.图中冷凝水的流动方向是A→B B.烧瓶中碎瓷片的作用是防止液体暴沸 C.蒸馏可以从酒精溶液中分离出酒精 D.温度计应该放在蒸馏烧瓶的支管口,测气体温度【解答】解:A、图中冷凝水的流动方向是B→A,这样可以适当延长冷凝水的停留时间,从而提高冷却效果,故选项说法错误。B、烧瓶中碎瓷片的作用是防止液体暴沸,故选项说法正确。C、酒精的沸点低于水的沸点,则蒸馏可以从酒精溶液中分离出酒精,故选项说法正确。D、制取蒸馏水时,不能将温度计水银球插入水中,温度计水银球在蒸馏烧瓶支管口处,目的是测气体温度,故选项说法正确。故选:A。(2022秋•东阳市期中)某小组开展自制净水器的项目化学习,利用图净水器净化河水,得到的水是( )A.溶液 B.蒸馏水 C.悬浊液 D.乳浊液【解答】解:该净水器可以通过小卵石除去水中较多难溶性杂质,石英砂除去较小的难溶性杂质,最后用活性炭除去水中的色素和异味;主要的原理是去除不溶性杂质和异味,过滤后河水中还有很多可溶性杂质,所以不是蒸馏水;不溶性小液滴分散到液体里形成的混合物叫做乳浊液。不溶性固体小颗粒悬浮在液体里形成的混合物叫做悬浊液,且二者一般不透明,乳浊液较不稳定,容易发生分层,所以过滤后的河水也不是悬浊液、乳浊液。故选:A。(2022秋•丽水期中)利用如图所示装置制取蒸馏水,下列有关叙述中,正确的是( )A.在蒸馏瓶中放入碎瓷片,可以加速水的汽化 B.水从冷凝管的甲端中通入,可以加速水蒸气的液化 C.蒸馏法比沉淀法、过滤法的净水效果更好 D.蒸馏瓶中的液体是纯净物,锥形瓶中的液体是混合物【解答】解:A、在蒸馏瓶中放入碎瓷片,是防止暴沸,而不是可以加速水的汽化,故A错误;B、水从冷凝管的乙端中通入,可以加速水蒸气的液化,故B错误;C、蒸馏可以除去水中的所有杂质,因此蒸馏法比沉淀法、过滤法的净水效果更好,故C正确;D、蒸馏瓶中的液体是混合物,锥形瓶中的液体只含水这一种物质,属于纯净物,故D错误。故选:C。知识点二、水资源的利用、开发和保护1、缺水的原因:自然原因:全球真正有效利用的淡水资源少;分布不均(时间和空间)。人为原因:人口增长;水污染严重;水的重复利用率低;森林破坏严重。2、我国的水资源:空间分配不均匀—南多北少,东多西少。时间分配不均匀—夏季丰富,冬季缺乏,北方尤其明显。3、节水标志的意义,其标志中:绿色的圆形代表地球,标志留白部分像一只手接起一滴水,节水与接水谐音,寓意节约每一滴用水。手是字母J和S的变形,寓意节水,鼓励人们从我做起,人人动手节约第一滴水;手又像一条蜿蜒的河流,象征滴水汇成江河。4、水资源保护:节约用水、水的再循环、减少水的使用、水的回收利用及防止水的污染。(2023春•余姚市月考)生活中很多小事能保护水资源。下列做法不合理的是( )A.将洗米水用于浇花 B.直接向河道排放生活污水 C.用低流量淋浴喷头 D.收集的雨水用于拖地【解答】解:A、将洗米水用于浇花,有利于保护水资源,故选项合理;B、直接排放生活污水,会污染水资源,故选项不合理;C、用低流量淋浴喷头,有利于保护水资源,故选项合理;D、收集的雨水作为生活用水,有利于保护水资源,故选项合理。故选:B。(2022秋•长兴县期末)2022年7月14日以来,浙江省水利厅、浙江省水文管理中心多次发布水利旱情预警,湖州市各地多次组织实施人工降雨,积极应对旱情。下列有关说法正确的是( )A.空气中的水汽凝结成水珠后一定会降水 B.浙江今年夏秋季节盛行西北风,所以没下雨 C.人们可以用干冰进行人工降雨缓解局部干旱问题 D.我国水资源的空间分布特点是东多西少,北多南少【解答】解:A、空气中的水汽凝结成水珠后,当水滴的重力大于受到的浮力时次年形成降水,不符合题意。B、浙江夏秋季节盛行东南风,不符合题意。C、在气象条件允许的情况下,人们可以用干冰进行人工降雨缓解局部干旱问题,故符合题意。D、我国水资源的空间分布特点是东多西少,南多北少,不符合题意。故选:C。(2022秋•金东区期末)联合国把每年的3月22日定为世界节水日,希望每一个人都“知水、护水、节水”。下列与水有关的说法正确的是( )A.地球上水的总储量非常丰富,人均可用水资源十分充足 B.我国的水资源在空间分布上很不均匀,大量的淡水资源都集中在北方 C.水的再循环、减少水的使用及水的回收利用等都是护水、节水的好方法 D.浑浊的河水经过沉淀、过滤、吸附、消毒等净化处理后,水变成纯净物【解答】解:A、地球上水的总储量很大,但淡水含量还不到总水量的1%,且分布不均匀,因此淡水资源并不充裕,故A错误;B、我国的水资源在空间分布上很不均匀,大量的淡水资源都集中在南方,故B错误;C、水的再循环、减少水的使用及水的回收利用等都是护水、节水的好方法,故C正确;D、浑浊的河水经过沉淀、过滤、吸附、消毒等净化处理后,水中仍含可溶性杂质,属于混合物,故D错误。故选:C。【巩固提高】(2022秋•乐清市校级期末)为缓解缺水,下列属于节约用水的是( )A.扫地时,用大量的水冲洗地面 B.漏水时,不予理睬 C.洗澡时,一直开着水龙头 D.洗刷时,关水龙头【解答】解:洗刷时,关水龙头可以节约用水,选项ABC中的做法都会浪费水资源。故选:D。(2022秋•长兴县期末)某小组开展自制净水器的项目化学习,如图是项目小组同学制作的净水器,用到小卵石、活性炭、石英砂三种材料,为获得较好的净水效果,则图中的a、b、c三处的材料依次是( )A.小卵石、活性炭、石英砂 B.活性炭、小卵石、石英砂 C.小卵石、石英砂、活性炭 D.活性炭、石英砂、小卵石【解答】解:为获得较好的净水效果,可以先用小卵石除去水中较多难溶性杂质,再用石英砂除去较小的难溶性杂质,最后用活性炭除去水中的色素和异味,因此,图中的a、b、c三处的材料依次是小卵石、石英砂、活性炭;故选:C。(2023•鹿城区校级一模)春意盎然,又到早茶飘香时。2月15号“浙江第一早”乌牛早茶正式开采。乌牛早茶主产于永嘉乌牛镇,用它加工的“乌牛早龙井”,味醇气香,为茶中珍品。泡茶时,茶杯内的纱网可将茶叶与茶水分离,便于饮用。下列实验操作与该步骤相似的是( )A.过滤 B.蒸发 C.蒸馏 D.静置【解答】解:泡茶时,茶杯内的纱网可将茶叶与茶水分离,利用的过滤的原理,A选项是过滤操作。故选:A。(2022秋•温州期末)某兴趣小组开展利用紫甘蓝制作酸碱指示剂的项目化学习,他们经历了制取试剂、检验试剂和应用试剂三个环节的探索,据此完成问题。制取试剂。小组制作试剂过程如图,步骤③中的物质分离的原理类似于( )A.沉淀 B.过滤 C.结晶 D.蒸馏【解答】解:根据图示可以看出,步骤③是将紫甘蓝汁液与渣子分开,类似于实验室的过滤操作;故选:B。(2022秋•乐清市校级期末)小米净水器可以有效去除泥沙、细菌等物质,其净水原理如图所示,起到循环用水的作用。小米净水器中“PP棉”使用环节相当于下列净水方法中的( )A.吸附 B.过滤 C.蒸馏 D.沉淀【解答】解:小米净水器中“PP棉”可以阻挡水中的泥沙、铁锈等大颗粒的难溶性杂质,该使用环节相当于下列净水方法中的过滤。故选:B。(2022秋•滨江区期末)如图所示,在“观察结晶”实验中,将饱和硫酸铜溶液滴在凹穴玻片上,一段时间后观察是否有晶体析出。关于该实验下列说法正确的是( )A.实验时所用的饱和硫酸铜最好是常温下的溶液 B.观察是否有晶体析出,可以使用放大镜或显微镜 C.该实验主要采用蒸发结晶的方法析出晶体 D.滴到玻片上的溶液,需要10滴以上【解答】解:A、由于硫酸铜的溶解度随着温度的降低而减小,实验时所用的饱和硫酸铜最好是高温下的溶液,以利于硫酸铜晶体的析出,故选项说法错误。B、观察是否有晶体析出,可以使用放大镜或显微镜,故选项说法正确。C、该实验主要采用降温结晶的方法析出晶体,故选项说法错误。D、滴到玻片上的溶液,需要1滴即可,故选项说法错误。故选:B。(2022秋•台州期末)口罩可阻挡粉尘、飞沫、病毒等进入口鼻,从而保护人体。这一作用相当于物质分离方法中的( )A.沉淀 B.过滤 C.蒸馏 D.结晶【解答】解:口罩可阻挡粉尘、飞沫、病毒等进入口鼻,这一作用相当于物质分离方法中的过滤,过滤是把不溶于液体的固体与液体分离的一种方法。故选:B。(2022秋•永康市期末)“生命吸管(Lifestraw)”是一种快速获取野外饮用水的吸管装置。内装有多种过滤器,其中滤网可去除大部分颗粒物;活性炭和离子交换树脂可去除异味与重金属离子;超滤膜可滤除99.99%的细菌和病毒。下列有关叙述不正确的是( )A.净化后的水属于纯净物 B.滤网起到过滤的作用 C.活性炭具有吸附作用,能吸附异味 D.若无生命吸管,生活中杀灭细菌和病毒可以用煮沸的方法【解答】解:A、净化后的水中含有溶于水的物质,是混合物,该选项说法不正确;B、滤网可去除大部分颗粒物,起到过滤的作用,该选项说法正确;C、活性炭具有吸附作用,能吸附异味,该选项说法正确;D、若无生命吸管,生活中杀灭细菌和病毒可以用煮沸的方法,是因为加热煮沸时能使细菌和病毒中的蛋白质变性,从而杀灭细菌和病毒,该选项说法正确。故选:A。(2022秋•永康市期末)金华市饮用水的水质优异程度全国闻名。以下措施,你认为不利于爱护水资源的是( )A.全民提高节约用水意识 B.应用新技术、新工艺减少污染物的产生 C.抑制水中所有动植物的生长 D.对污染的水体作处理使之符合排放标准【解答】解:A、全民提高节约用水意识,可以保护水资源,故A正确,不合题意;B、应用新技术、新工艺减少污染物的产生,可以保护水资源,故B正确,不合题意;C、抑制水中所有动植物的生长是不现实的,且有些动植物可以净化水质,故C错误,符合题意;D、对污染的水体作处理使之符合排放标准,可以保护水资源,故D正确,不合题意。故选:C。(2023春•余姚市期末)“五水共治,治污为先”是我省提出改善生态环境的一项重要政策,为了防止水体污染,你认为下列措施中不可行的是( )A.不任意排放生活污水 B.禁止使用农药和化肥 C.工业污水经净化处理后再排放 D.牲畜粪便适当处理后再施用【解答】解:A、生活污水经净化处理达标后再排放,有利于保护水资源,故A正确;B、应适量使用农药和化肥,而不能禁止,故B错误;C、工业污水会造成水体的污染,工业污水经净化处理后再排放,故C正确;D、牲畜粪中含有大量的病菌、虫卵和其他有害物质,如果处理不当,会对人和禽畜的健康带来危害。会造成环境污染,应适当处理后再施用,故D正确。故选:B。(2021秋•临海市期末)11月19日,记者从省气象局获悉,浙江全省正面临“区域性较严重干旱”。江山、常山两地达“重旱”,另有42个县(市、区)达“中旱”,22个县(市、区)达“轻旱”。全省气象干旱面积约9.78万平方公里,占全省总面积90%以上。10月3日至11月18日,全省平均降水量比常年同期偏少八成,这让浙江很“受伤”。下列说法正确的是( )A.浙江今年夏秋季节盛行西北风,所以没下雨 B.空气中的水汽凝结成水珠后一定会降水 C.人们可以用干冰进行人工降雨缓解局部干旱问题 D.我国水资源的空间分布特点是东多西少,北多南少【解答】解:A.浙江夏秋季节盛行东南风,故A错误;B.空气中的水汽凝结成水珠后,当水滴的重力大于所受的浮力时才能下降到地面,形成降水,故B错误;C.人们可以用干冰进行人工降雨缓解局部干旱问题,故C正确;D.我国水资源的空间分布特点是东多西少,南多北少,故D错误。故选:C。(2021秋•滨江区期末)2021年3月22日是第28个“世界水日”,世界水日宗旨是唤起公众的节水意识,加强水资源保护。下列有关水的知识,其中错误的是( )A.某地区水循环活跃,说明该地区水资源较丰沛 B.水是构成细胞的基本物质之一 C.水的再循环、减少水的使用及水的回收利用是保护和节约用水的主要方法 D.农业上使用的化肥进入水体,有利于水中藻类生长,不会造成水污染【解答】解:A、水资源的多少与某个地区的水循环活跃程度有着密切的关系,某地区水循环活跃,说明该地区水资源较丰沛,说法正确;B、水是构成细胞的基本物质之一,是构成细胞的主要成分,在人体内60%~70%是水,说法正确;C、水的再循环、减少水的使用及水的回收利用是保护和节约用水的三种方法,说法正确;D、农业上使用的化肥进入水体会造成水污染,说法错误。故选:D。(2022秋•婺城区期末)表格是氯化铵与硝酸钾在不同温度时的溶解度,请回答:(1)将100克60℃时的氯化铵和硝酸钾的饱和溶液同时降温到10℃,两者析出晶体 (填“氯化铵较多”、“硝酸钾较多”或“无法确定”)。(2)如图中M是氯化铵或硝酸钾中的一种,按图进行相关操作,其中A、B、C、D四个烧杯中溶质质量分数的大小关系是 。【解答】解:(1)由表中的数据可知,硝酸钾的溶解度受温度的影响比氯化铵的大,将100克60℃时的氯化铵和硝酸钾的饱和溶液同时降温到10℃,两者析出晶体硝酸钾较多。(2)因为在60℃时,100g水中没有全部溶解60gM,由表中的数据可知,M物质是氯化铵。氯化铵的溶解度随着温度升高而增大。因为A和B均为不饱和溶液(均含水100g),且B中的溶质多,所以A的溶质质量分数小于B;C是60℃时,氯化铵的饱和溶液,所以C中溶质的质量分数一定大于B(50℃时的不饱和溶液)中溶质的质量分数;而CD均为60℃时氯化铵的饱和溶液,所以二者溶质质量分数相等,即溶质质量分数关系为A<B<C=D。故答案为:(1)硝酸钾较多;(2)A<B<C=D。(2022秋•滨江区期末)现有一木块漂浮于40℃的KNO3饱和溶液中,当温度改变时(不考虑由此引起的木块和溶液的体积变化),木块排开液体的体积V排随时间t发生了如图所示的变化。(1)由此推断出温度的改变方式是 (填“升温”或“降温”)。(2)在温度改变的过程中,图中A、B两点对应的木块受到的浮力大小关系为FA (填“>”“<”或“=”)FB。【解答】解:(1)由G=F浮=ρgV排和图象可知,木块排开液体的体积减小,说明液体的密度变大,溶解的溶质减增加;硝酸钾的溶解度随温度的升高而增大,可采取升温的方法,升温后硝酸钾饱和溶液继续溶解硝酸钾,溶解的溶质增加,溶液的密度增大,可使木块排开液体的体积变小。(2)在温度改变的过程中,木块始终处于漂浮状态,图中 A、B 两点对应的木块受到的浮力大小关系为 FA=FB。故答案为:(1)升温;(2)=。(2023•龙港市模拟)乐清地处东南沿海,自古以来是重要的产盐基地.目前,在清江山马村还有30户人家坚持着以产盐谋生,这片盐田也成了乐清最后一块盐田。(1)物质结晶主要有两种方法,从海水中晒盐主要是利用了蒸发溶剂的方法,还有一种结晶的方法叫 。(2)某盐农将10吨海水引入盐田,设海水中含盐的质量分数约为3%,当晒干后,该盐田理论上可得盐多少千克?(3)表格为食盐的溶解度表,据表分析:在50℃时,向100克水中加入50克食盐,充分搅拌后所得溶液质量为 克。【解答】解:(1)结晶方法分为蒸发结晶和降温结晶两种;(2)10t=10000kg,该盐田理论上可得盐:10000kg×3%=300kg;答:该盐田理论上可得盐300kg;(3)由表格数据可知50℃时,100g水中最多能溶解37.0g食盐,所以形成的溶液为100g+37.0g=137g故答案为:(1)降温结晶(或冷却热饱和溶液);(2)300kg;(3)137。方法原理适用范围基本操作作用净化程度沉淀根据物质的溶解性不同;静置,使不溶性的杂质沉降下来并与水分层。用于分离液体中混有的不溶性固体杂质加入明矾等凝聚剂,搅拌后静置除去不溶性杂质(使水中的悬浮微粒凝聚成较大颗粒而沉淀下来)。由 低 到 高过滤根据物质的溶解性不同;把液体和不溶于液体的固体分离。用于除去深中混有的不溶性固体杂质;溶解,过虑除去不溶性杂质(可除去水中的悬浮微粒)。吸附利用活性炭或木炭的吸附作用把自然水中一些不溶性杂质和一些溶解性杂质吸附在表面。除去部分不溶性和或溶性杂质,臭味等。蒸馏根据液体物质的沸点不同;通过加热的方法使水变成水蒸气后冷凝成水用于分离或提纯液态混合物加热,蒸馏、冷凝除去可溶性杂质和不溶性杂质(可除去水中已溶解的物质)。温度/℃102030405060溶解度/g氯化铵33.337.241.445.850.455.2硝酸钾20.931.645.863.985.5110温度(℃)10203040506070食盐溶解度(克)35.836.036.336.437.037.337.8
相关资料
更多

