地理第三章 中国的自然资源第二节 土地资源精品ppt课件
展开第9课《土地资源》教案
【教学目标】
1.了解土地资源的构成和土地资源在人类生产生活中的具体作用,理解我国土地资源的特点。
2.了解我国土地资源的现状,从而更好地认识人与土地资源的关系。
3. 理解我国土地资源的分布差异及原因,土地资源与各类资源相互作用的关系,理解合理利用与保护土地资源的重要性。
4. 了解我国现有的林地资源主要分布地区及掌握森林防火的相关知识。
【重点与难点】
1.我国土地资源的基本特点。
2.我国土地资源的利用中的问题和以及保护措施。
【教学方法】
合作探究、读图分析、资料分析
【课时安排】
1课时
【教学过程】
一、情景导入
辽阔的呼伦贝尔大草原,一望无垠的西南林区,这些是我们非常熟悉的,这节课我们就要学习土地资源,我们可以从中学习它们的特征及土地资源的类型。

(呼伦贝尔大草原) (西南林区)
二、新课学习
(一)类型齐全,耕地比重小
1.土地资源是人类赖以生存的最基本的自然资源
它孕育了万物,是衣食之源,是生活的场所,是生产的场所
2.土地资源的利用类型
农业用地:耕地、草地、林地
建设用地:城乡建设用地、交通用地、工矿用地
通常情况下难以利用的土地:永久积雪和冰川、戈壁
3.土地资源现状
分析归纳:
分析:中国人均土地面积与部分国家的比较图和中国人均农业用地面积与世界的比较图
归纳:土地资源总量丰富,但是由于人口众多,人均占有量远低于世界平均水平。
分析:中国土地利用类型的构成图
归纳:土地类型齐全,但我国耕地少,而荒漠、石山、永久冰雪地等通常情况下难以利用的土地较多,后备耕地不足。
阅读材料:我国耕地后备资源匮乏
耕地后备资源是指自然条件较好,但尚未被开垦的宜耕土地,它是仅次于耕地的优质土地资源。
据调查,我国除沙漠、戈壁、石山、高寒荒漠等难以利用的土地外,真正未利用的荒地很少。全国后备土地资源总量约1亿公顷,其中,可供开垦种植农作物的只有1 300多万公顷。而且这些宜耕土地大多是现有的天然草场和疏林地,它们是我国重要的生态建设用地,又主要分布在东北、西北等边远地区。若按垦殖率一般为60% 计算,全国耕地最大潜在增量不足800万公顷。
(二)地区分布不均
视频:土地利用类型分布不平衡
探究:土地资源的分布
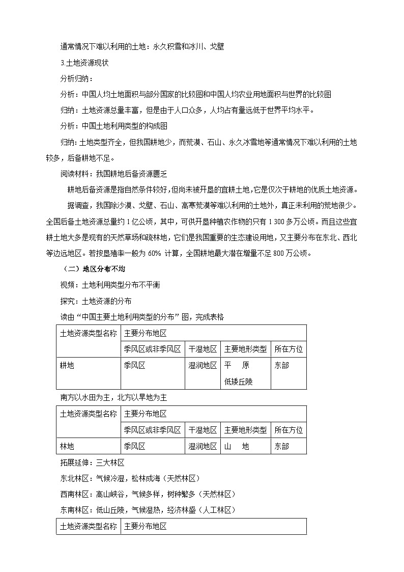
读由“中国主要土地利用类型的分布”图,完成表格
土地资源类型名称 | 主要分布地区 | |||
季风区或非季风区 | 干湿地区 | 主要地形类型 | 所在方位 | |
耕地 | 季风区 | 湿润地区 | 平 原 低矮丘陵 | 东部 |
南方以水田为主,北方以旱地为主
土地资源类型名称 | 主要分布地区 | |||
季风区或非季风区 | 干湿地区 | 主要地形类型 | 所在方位 | |
林地 | 季风区 | 湿润地区 | 山 地 | 东部 |
拓展延伸:三大林区
东北林区:气候冷湿,松林成海(天然林区)
西南林区:高山峡谷,气候多样,树种繁多(天然林区)
东南林区:低山丘陵,气候湿热,经济林盛(人工林区)
土地资源类型名称 | 主要分布地区 | |||
季风区或非季风区 | 干湿地区 | 主要地形类型 | 所在方位 | |
草地 | 非季风区 | 干旱地区 | 高 原 盆 地 | 西部 |
土地资源类型名称 | 主要分布地区 | |||
季风区或非季风区 | 干湿地区 | 主要地形类型 | 所在方位 | |
难以利用的土地 | 非季风区 | 干旱地区 | 山地 高原 盆地 | 西部 |
(三)合理利用每一寸土地
视频:土地资源利用中存在的问题及解决措施
1.土地利用中存在的问题
找问题:有哪些问题?
城市用地快速扩张,占用了大量的耕地。
放牧的羊越来越多,草场退化严重。
乱砍滥伐,加剧了水土流失
不当排放造成土地的污染
2.基本国策
土地是立国之本,合理用地、节约用地、保护耕地尤为重要。我国把“十分珍惜、合理利用土地和切实保护耕地”作为一项基本国策。
3.土地资源的保护措施
(1)制定法律、法规,加强土地资源的管理和保护
(2)在农耕区,加强农田基本建设和基本农田保护。
(3)在牧区,建设人工草场,保护天然草场。
(4)在易遭受风沙侵袭、水土流失严重地区,营造防护林,治理沙化、盐碱化。
拓展延伸:我国《土地管理法》中有关保护耕地的部分条款
第三十一条 国家保护耕地,严格控制耕地转为非耕地。
第三十六条 非农业建设必须节约使用土地,可以利用荒地的,不得占用耕地;可以利用劣地的,不得占用好地。
禁止占用耕地建窑、建坟或者擅自在耕地上建房、挖砂、采石、采矿、取土等。
禁止占用基本农田发展林果业和挖塘养鱼。
第三十七条 禁止任何单位和个人闲置、荒芜耕地。
你知道 “土地日宣传”吗?
你知道6月25日是什么纪念日吗?(6月25日——全国土地日)
三、课堂练习
四、课堂小结
我们学了什么?
(一)类型齐全,耕地比重小
(二)地区分布不均
(三)合理利用每一寸土地
【板书设计】
土地资源
(一)类型齐全,耕地比重小
土地资源是人类赖以生存的最基本的自然资源
土地资源的利用类型
土地资源现状
(二)地区分布不均 (三)合理利用每一寸土地
土地资源的分布 土地利用中存在的问题
基本国策
土地资源的保护措施
初中人教版 (新课标)第三节 工业获奖课件ppt: 这是一份初中人教版 (新课标)第三节 工业获奖课件ppt,文件包含人教版八年级上册地理第13课《工业》课件pptx、人教版八年级上册地理第13课《工业》同步练习docx、人教版八年级上册地理第13课《工业》教案doc、人教版八年级上册地理第13课《工业》学案doc、人教版八年级上册地理第四章第三节工业重庆“西部大开发战略”取得的成就素材wmv等5份课件配套教学资源,其中PPT共30页, 欢迎下载使用。
人教版 (新课标)第四章 中国的经济发展第二节 农业完整版课件ppt: 这是一份人教版 (新课标)第四章 中国的经济发展第二节 农业完整版课件ppt,文件包含人教版八年级上册地理第12课《农业》课件pptx、人教版八年级上册地理第12课《农业》教案doc、人教版八年级上册地理第12课《农业》同步练习docx、人教版八年级上册地理第12课《农业》学案doc、人教版八年级上册地理第四章第二节农业牧区素材mpg、人教版八年级上册地理第四章第二节农业桑基鱼塘素材mpg等6份课件配套教学资源,其中PPT共30页, 欢迎下载使用。
初中地理人教版 (新课标)八年级上册第二章 中国的自然环境第三节 河流获奖课件ppt: 这是一份初中地理人教版 (新课标)八年级上册第二章 中国的自然环境第三节 河流获奖课件ppt,文件包含人教版八年级上册地理第6课《河流》课件pptx、人教版八年级上册地理第6课《河流》同步练习docx、人教版八年级上册地理第6课《河流》教案doc、人教版八年级上册地理第6课《河流》学案doc、人教版八年级上册地理第二章第三节河流长江源头素材wmv、人教版八年级上册地理第二章第三节河流黄河源头素材wmv等6份课件配套教学资源,其中PPT共60页, 欢迎下载使用。

