人教版 (2019)选择性必修 第二册第一章 安培力与洛伦兹力4 质谱仪与回旋加速器精品课后练习题
展开1.4 质谱仪与回旋加速器
【学习目标】
- 了解质谱仪和回旋加速器的工作原理。 经历质谱仪工作原理的推理过程,体会逻辑推理的思维方法。
- 了解回旋加速器的原理及面临的技术难题,体会科学与技术之间的相互影响。
【开启新探索】
在科学研究和工业生产中,常需要将一束带等量电荷、而质量不同的粒子分开,以便知道其中所含物质的成分。利用所学的知识,你能设计一个方案,以便分开这些粒子吗?如果能,试简要说明原理。
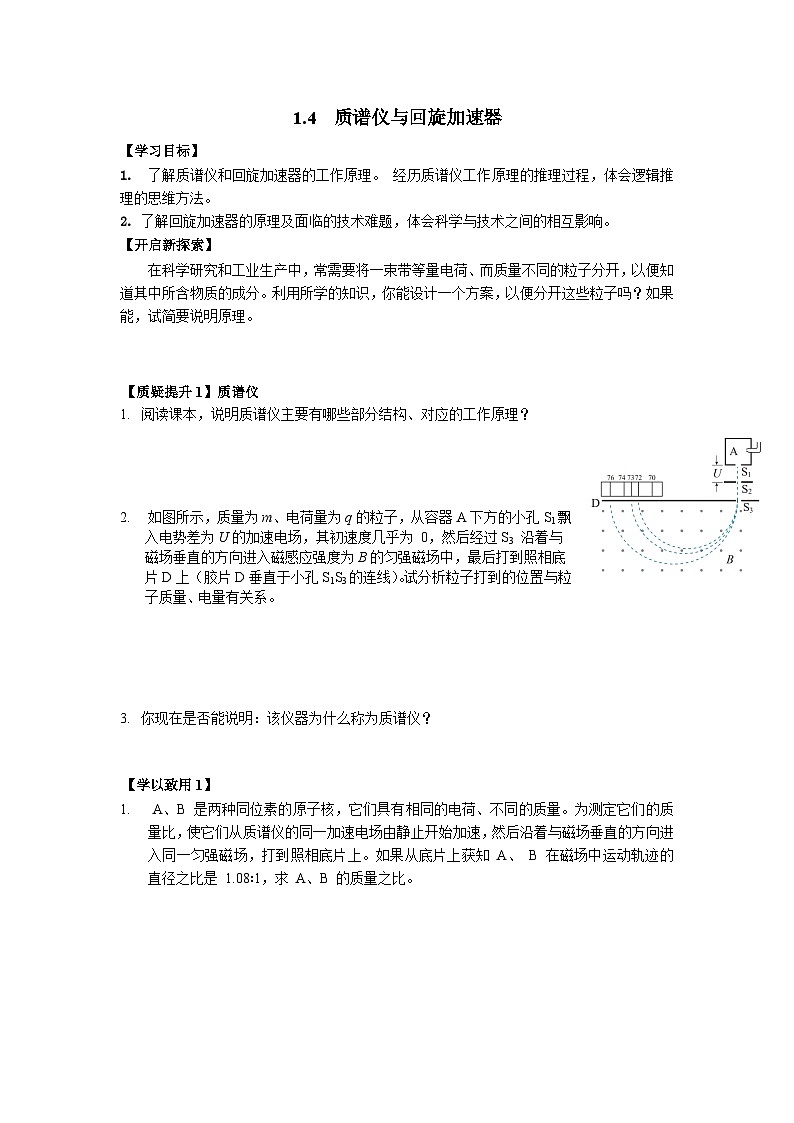
【质疑提升1】质谱仪
- 阅读课本,说明质谱仪主要有哪些部分结构、对应的工作原理?
- 如图所示,质量为m、电荷量为q的粒子,从容器A下方的小孔S1飘入电势差为U的加速电场,其初速度几乎为 0,然后经过S3 沿着与磁场垂直的方向进入磁感应强度为B的匀强磁场中,最后打到照相底片D上(胶片D垂直于小孔S1S3的连线)。试分析粒子打到的位置与粒子质量、电量有关系。
- 你现在是否能说明:该仪器为什么称为质谱仪?
【学以致用1】
1. A、B 是两种同位素的原子核,它们具有相同的电荷、不同的质量。为测定它们的质量比,使它们从质谱仪的同一加速电场由静止开始加速,然后沿着与磁场垂直的方向进入同一匀强磁场,打到照相底片上。如果从底片上获知 A、 B 在磁场中运动轨迹的直径之比是 1.08∶1,求 A、B 的质量之比。
【质疑提升2】回旋加速器
- 为认识原子核内部的情况,可用速度极大的高能粒子“轰击”原子核,进而打开原子核。如何获得速度极大的高能粒子,你有怎样可行的方案?并对可行性进行分析说明。
- 阅读课本,对比你的方案和科学家们的方案,说明单级、直线、电场加速存在的不足。
- 阅读课本,说明回旋加速器的结构、工作原理。
- 阅读课本,说明应用回旋加速器存在怎样的局限性。
【学以致用2】
- 回旋加速器 D 形盒的半径为R,匀强磁场的磁感应强度为 B,D型盒之间的交流加速电压为U。一个质量为 m、电荷量为 q 的粒子在加速器的中央从速度为 0 开始加速。根据回旋加速器的这些数据,估算该粒子离开回旋加速器时可以获得的最大速度、最大动能?
扩展1:可以采用什么方法增大最大速度、最大动能?
扩展2:粒子在D型盒之间第1次、第2 次加速后进入磁场,对应在磁场中的轨道半径之比r1 : r2、运动时间之比t1 : t2?
扩展3:粒子在电场中的加速次数?
扩展4:不计粒子在电场中的加速时间,粒子在D型盒中的运动时间?
扩展5:所需交流电压的周期?
【核心素养提升】
1. 用质谱仪测量带电粒子的比荷,其原理如图所示,A是粒子源,释放出的带电粒子(不计重力),经小孔S1飘入电压为U的加速电场(初速度可忽略不计),加速后经小孔S3进入磁感应强度为B的匀强磁场中,最后打在照相底片上D点。测得D点到S3的距离为d,则该粒子的比荷为( )
A. B. C. D.
2. 质谱仪的原理如图所示,虚线AD上方区域处在垂直纸面向外的匀强磁场中,C、D间有一荧光屏。同位素离子源产生a、b两种电荷量相同的离子,无初速度进入加速电场,经同一电压加速后,垂直进入磁场,a离子恰好打在荧光屏C点,b离子恰好打在D点。离子重力不计。则( )
A.a离子质量比b的大
B.a离子质量比b的小
C.a离子在磁场中的运动时间比b的长
D.a、b离子在磁场中的运动时间相等
3. 1930年劳伦斯制成了世界上第一台回旋加速器,凭此成果,他于1939年获得诺贝尔物理学奖,其原理如图所示,这台加速器由两个铜质D形盒D1、D2构成,其间留有空隙。下列说法正确的是( )
A.带电粒子由加速器的边缘进入加速器
B.带电粒子每次进入D形盒时做加速圆周运动
C.被加速的带电粒子在回旋加速器中做圆周运动的周期随半径的增大而增大
D.经过半个圆周后带电粒子再次到达两盒间的缝隙时,两盒间的电压恰好改变正负
4. 如图所示为回旋加速器示意图,利用回旋加速器对H粒子进行加速,此时D形盒中的磁场的磁感应强度大小为B,D形盒缝隙间电场变化周期为T,加速电压为U。忽略相对论效应和粒子在D形盒缝隙间的运动时间,下列说法正确的是( )
A.保持B、U和T不变,该回旋加速器可以加速质子
B.只增大加速电压U,H粒子获得的最大动能增大
C.只增大加速电压U,H粒子在回旋加速器中运动的时间变短
D.回旋加速器只能加速带正电的粒子,不能加速带负电的粒子
5. 回旋加速器是利用较低电压的高频电源,使粒子经多次加速获得大速度的一种仪器,工作原理如图下列说法正确的是( )
A.电场和磁场都对带电粒子起加速作用
B.粒子由A0运动到A1比粒子由A2运动到A3所用时间少
C.粒子的轨道半径与它的速率成正比
D.粒子的运动周期和运动速率成正比
6. 如图所示,一束电子以垂直于磁感应强度 B 并垂直于磁场边界的速度 v 射入宽度为 d 的匀强磁场中,穿出磁场时速度方向和原来射入方向的夹角为 θ = 60°,求电子的比荷和穿越磁场的时间。
- 回旋加速器两个 D 形金属盒分别和一高频交流电源两极相接,两盒放在磁感应强度为 B 的匀强磁场中,磁场方向垂直于盒底面,粒子源置于盒的圆心附近。若粒子源射出的粒子电荷量为 q,质量为 m,粒子最大回旋半径为 R, 求 :
(1)粒子在盒内做何种运动; (2)所加交流电源的频率; (3)粒子加速后获得的最大动能。
8.如图所示,在x轴的上方存在垂直纸面向里、磁感应强度大小为B0的匀强磁场。位于x轴下方离子源C发射质量为m、电荷量为q的一束负离子,其初速度大小范围为。这束离子经电势差为的电场加速后,从小孔O(坐标原点)垂直x轴并垂直磁场射入磁场区域,最后打到x轴上,在x轴上区间水平固定放置一探测板()。假设每秒射入磁场的离子总数为,打到x轴上的离子数均匀分布(离子重力不计)。
(1)求离子束从小孔O射入磁场后打到x轴的区间;
(2)调整磁感应强度大小,可使速度最大的离子恰好打在探测板右端,求此时的磁感应强度大小B1;
(3)保持磁感应强度B1不变,求每秒打在探测板上的离子数N。
物理选择性必修 第二册4 电磁波谱优秀课时练习: 这是一份物理选择性必修 第二册4 电磁波谱优秀课时练习,文件包含44电磁波谱参考答案doc、44电磁波谱doc等2份试卷配套教学资源,其中试卷共10页, 欢迎下载使用。
人教版 (2019)选择性必修 第二册1 电磁振荡精品综合训练题: 这是一份人教版 (2019)选择性必修 第二册1 电磁振荡精品综合训练题,文件包含41电磁振荡参考答案doc、41电磁振荡doc等2份试卷配套教学资源,其中试卷共12页, 欢迎下载使用。
高中人教版 (2019)3 变压器优秀课后复习题: 这是一份高中人教版 (2019)3 变压器优秀课后复习题,文件包含33变压器参考答案doc、33变压器doc等2份试卷配套教学资源,其中试卷共12页, 欢迎下载使用。

