北师大版七年级上册第六章 数据的收集与整理6.1 数据的收集单元测试综合训练题
展开第六单元《数据的收集与整理》单元测试卷
考试范围:第六单元; 考试时间:100分钟;总分120分,
学校:___________姓名:___________班级:___________考号:___________
注意:本试卷包含Ⅰ、Ⅱ两卷。第Ⅰ卷为选择题,所有答案必须用2B铅笔涂在答题卡中相应的位置。第Ⅱ卷为非选择题,所有答案必须填在答题卷的相应位置。答案写在试卷上均无效,不予记分。
第I卷(选择题)
一、选择题(本大题共12小题,共36分)
- 为了解游客对恭王府、北京大观园、北京动物园和景山公园四个旅游景区的满意率情况,某班实践活动小组的同学给出了以下几种调查方案:
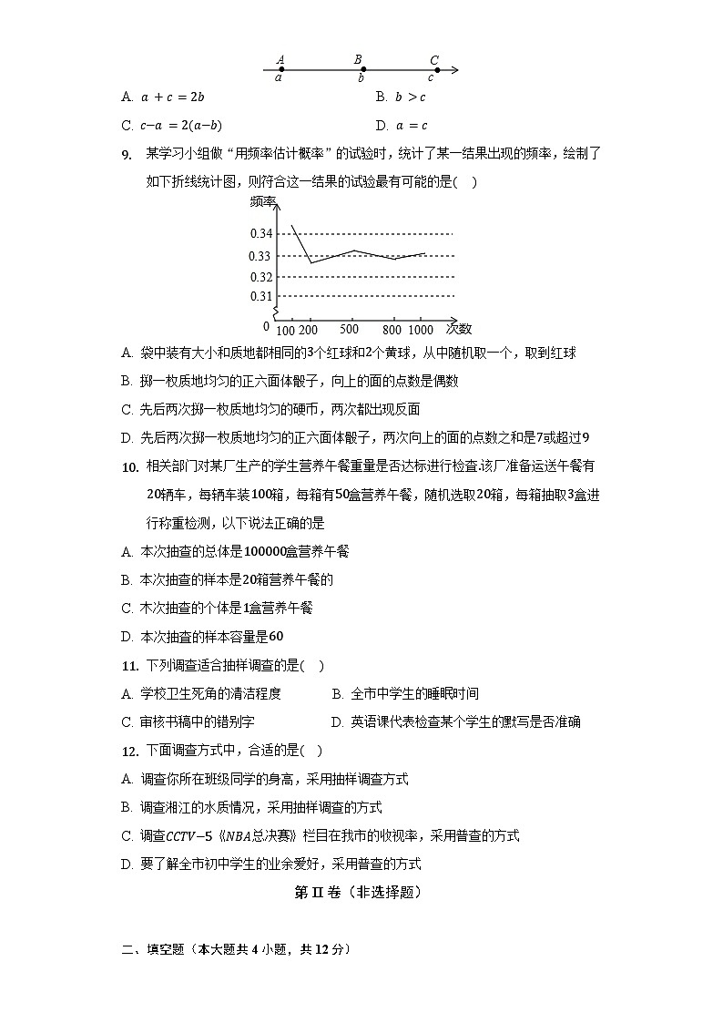
方案一:在多家旅游公司随机调查名导游;
方案二:在恭王府景区随机调查名游客;
方案三:在北京动物园景区随机调查名游客;
方案四:在上述四个景区各随机调查名游客。
在这四种调查方案中,最合理的是
A. 方案一 B. 方案二 C. 方案三 D. 方案四
- 华为厂家为了得到和两种型号的生产比例而进行了一次市场调查,调查员在调查表中设计了下面几个问题,你认为提问不合理的是
A. 你明年是否购买手机?是;否
B. 如果你明年买华为,打算买什么类型的?;
C. 你喜欢华为哪一款手机?;
D. 你认为华为哪一款手机性价比更高?;
- 下列调查中,最适合采用全面调查普查方式的是
A. 对重庆市初中学生每天阅读时间的调查
B. 对端午节期间市场上粽子质量情况的调查
C. 对某批次手机的防水功能的调查
D. 对某校九年级班学生肺活量情况的调查
- 为了解某市万名初中毕业生中考的数学成绩,从中抽取了考生人数的,然后对他们的数学成绩进行分析下列对这次抽样调查描述不正确的是
A. 每名考生的数学成绩是个体 B. 万名考生是总体
C. 的考生的成绩是样本 D. 万名考生的数学成绩是总体
- 如图,是九班名同学每周课外阅读时间的频数分布直方图每组含前一个边界值,不含后一个边界值,由图可知,每周课外阅读时间不小于小时的人数是
A. 人 B. 人 C. 人 D. 人
- 某人做掷硬币试验时,投掷次,正面朝上有次即正面朝上的频率,则下列说法中正确的是
A. 一定等于
B. 一定不等于
C. 多投一次,更接近
D. 随着投掷次数逐渐增加,在附近摆动
- 小刚家年和年的家庭支出如下,已知年的总支出比年的总支出增加了成,则下列说法正确的是
A. 年教育方面的支出是年教育方面的支出的倍
B. 年衣食方面的支出比年衣食方面的支出增加了
C. 年总支出比年总支出增加了
D. 年其他方面的支出与年娱乐方面的支出相同
- 如图,数轴上的、、三点所表示的数分别为、、,,则下列关系正确的是
A. B.
C. D.
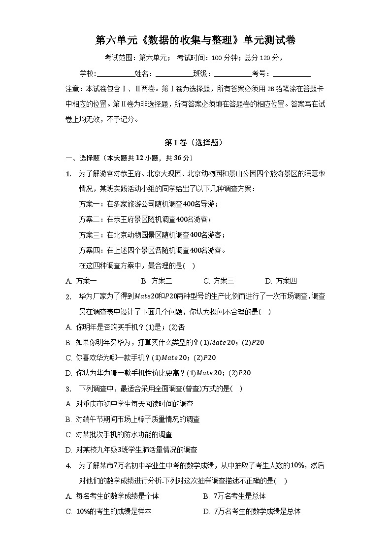
- 某学习小组做“用频率估计概率”的试验时,统计了某一结果出现的频率,绘制了如下折线统计图,则符合这一结果的试验最有可能的是
A. 袋中装有大小和质地都相同的个红球和个黄球,从中随机取一个,取到红球
B. 掷一枚质地均匀的正六面体骰子,向上的面的点数是偶数
C. 先后两次掷一枚质地均匀的硬币,两次都出现反面
D. 先后两次掷一枚质地均匀的正六面体骰子,两次向上的面的点数之和是或超过
- 相关部门对某厂生产的学生营养午餐重量是否达标进行检査该厂准备运送午餐有辆车,每辆车装箱,每箱有盒营养午餐,随机选取箱,每箱抽取盒进行称重检测,以下说法正确的是
A. 本次抽查的总体是盒营养午餐
B. 本次抽查的样本是箱营养午餐的
C. 木次抽查的个体是盒营养午餐
D. 本次抽査的样本容量是
- 下列调查适合抽样调查的是
A. 学校卫生死角的清洁程度 B. 全市中学生的睡眠时间
C. 审核书稿中的错别字 D. 英语课代表检查某个学生的默写是否准确
- 下面调查方式中,合适的是
A. 调查你所在班级同学的身高,采用抽样调查方式
B. 调查湘江的水质情况,采用抽样调查的方式
C. 调查总决赛栏目在我市的收视率,采用普查的方式
D. 要了解全市初中学生的业余爱好,采用普查的方式
第II卷(非选择题)
二、填空题(本大题共4小题,共12分)
- 在一个不透明的袋子中装有个红球和若干个白球,这些球除颜色外都相同,将球搅匀后随机摸出一个球,记下颜色后放回,不断重复这一过程,共摸球次,发现有次摸到红球,估计袋子中白球的个数约为______.
- 一个容量为的样本最大值为,最小值为,取组距为,则可以分成____________组.
- 八年级某班有名同学参加数学测验,成绩分为及格、优秀、良好三类,已知良好的学生有人,优秀学生的频率为,那么及格学生的频数为______.
- 在绘一个样本的频率分布直方图时,取厘米表示频数为的长方形的高,那么频数为的小长方形的高应为______.
三、解答题(本大题共8小题,共72分)
- 人们常说“吸烟有害”,这一般是指吸烟有害于人类的健康,那么,香烟对其他动植物的生长是否也不利呢?上海市闵行中学的师生做过一个“香烟浸出液浓度对于种子萌芽的影响”的实验,他们选用绿豆和赤豆各粒作为种子的代表,观察在清水以及三种不同浓度的香烟浸出液中它们每天出芽的数目实验数据如表所示.
绿豆和赤豆种子出芽情况记录表
香烟浸出液一:支香烟浸于水;香烟浸出液二:支香烟浸于水;香烟浸出液三:支香烟浸于
据此,你估计香烟浸出液浓度对绿豆和赤豆种子的出芽率有怎样的影响?如果再重复这个实验,实验数据是否可能与如表所示的不一致?为了一般地研究“香烟浸出液浓度对于种子萌芽的影响”,是否需要选取一些其他种子做类似的实验?如果有兴趣,请动手做一做,再与同学一起讨论你们各自获得的数据和结论.
- 一家冷饮厂在电视里做广告,说他们厂生产的雪糕在小木棍上印有四种图案,集齐四根印有不同图案的小木棍就能够拼成一幅图,凭此可以在指定的商店领取一份奖品假设该厂准备的印有四种图案的小木棍一样多,而且每支雪糕中夹入印有哪种图案的小木棍也完全是随机的,那么,平均要买多少支雪糕才能得奖呢?
- 某校为了庆祝建国七十周年,决定举办一台文艺晚会,为了了解学生最喜爱的节目形式,随机抽取了部分学生进行调查,规定每人从“歌曲”,“舞蹈”,“小品”,“相声”和“其它”五个选项中选择一个,并将调查结果绘制成如下两幅不完整的统计图表,请根据图中信息,解答下列题:
最喜爱的节目 | 人数 |
歌曲 | |
舞蹈 | |
小品 | |
相声 | |
其它 |
在此次调查中,该校一共调查了______名学生;
______;______;
在扇形计图中,计算“歌曲”所在扇形的圆心角的度数;
若该校共有名学生,请你估计最喜爱“相声”的学生的人数.
- 报纸上刊登了一则新闻,标题为“保健食品合格率为”,请据此回答下列问题.
产地 | 国内 | 进口 |
被检数 | ||
不合格数 |
这则新闻能否说明市面上所有保健食品中恰好有的为不合格产品
你认为这则消息来源于普查,还是抽样调查为什么
如果已知在这次检查中各项指标均合格的商品有种,你能算出共有多少种保健食品接受检查了吗
此次检查的结果如表,有人由此认为“进口商品的不合格率较低,更让人放心”你同意这种说法吗为什么
- 为传承中华优秀传统文化,某中学德育处组织了一次全校名学生参加的“汉字听写”大赛.为了解本次大赛的成绩,学校德育处随机抽取了其中名学生的成绩作为样本进行统计,制成如下不完整的统计图表:
成绩分数段 | |||||
频数人 | |||||
频率 |
根据所给的信息,回答下列问题:
______;______;
补全频数分布直方图;
若成绩在分以上包括分为“优”等,请你估计该校参加本次比赛的名学生中成绩是“优”等的约有多少人?
- 为了更好地开展体育运动,增强学生体质,学校准备在运动会前购买一批运动鞋,供学生借用,七年级班为配合学校工作,从全校各个年级共随机抽查了名同学的鞋号,具体数据如下:
整理上面的数据,看看穿不同鞋号的同学各有多少,他们占调查总人数的百分之几请你对学校购鞋提出建议.
- 促进青少年健康成长是实施“健康中国”战略的重要内容.为了引导学生积极参与体育运动,某校举办了一分钟跳绳比赛,随机抽取了名学生一分钟跳绳的次数进行调查统计,并根据调查统计结果绘制了如表格和统计图:
等级 | 次数 | 频率 |
不合格 | ||
合格 | ||
良好 |
| |
优秀 |
|
请结合上述信息完成下列问题:
______,______;
请补全频数分布直方图;
在扇形统计图中,“良好”等级对应的圆心角的度数是______;
若该校有名学生,根据抽样调查结果,请估计该校学生一分钟跳绳次数达到合格及以上的人数.
- 中华文明,源远流长;中华诗词,寓意深广为了传承优秀传统文化,某校团委组织了一次全校名学生参加的“中国诗词大会”海选比赛,赛后发现所有参赛学生的成绩均不低于分为了更好地了解本次海选比赛的成绩分布情况,随机抽取了其中名学生的海选比赛成绩作为样本进行整理,得到下列统计图表:
抽取的名学生海选成绩分组表:
组别 | 海选成绩 |
组 | |
组 | |
组 | |
组 | |
组 |
请根据所给信息,解答下列问题:
请把图中的条形统计图补充完整,在条形图的顶端标示对应的人数;
直接写明在图的扇形统计图中,表示组扇形的圆心角的度数为______ 度;
规定海选成绩在分以上包括分记为“优等”,请根据样本,求:该校参加这次海选比赛的名学生中,成绩“优等”的有多少人?
答案和解析
1.【答案】
【解析】
【分析】
此题主要考查了调查收集数据的过程与方法,正确掌握数据收集代表性是解题关键.
根据调查收集数据应注重代表性以及全面性,进而得出符合题意的答案。
【解答】
解:为了解游客对恭王府、北京大观园、北京动物园和景山公园四个旅游景区的满意率情况,应在上述四个景区各随机调查 名游客。
故选 D 。
2.【答案】
【解析】
【分析】
本题考查调查收集数据的过程和方法,根据调查的目的设计调查和收集数据的过程和方法.根据调查的目的和要求可得结论.
【解答】
解:为了得到 和 两种型号手机的生产比例,与“你明年是否购买手机”没有直接的关系,因此选项 A 符合题意,
故选: .
3.【答案】
【解析】解:、对重庆市初中学生每天阅读时间的调查,调查范围广适合抽样调查,故A错误;
B、对端午节期间市场上粽子质量情况的调查,调查具有破坏性,适合抽样调查,故B错误;
C、对某批次手机的防水功能的调查,调查具有破坏性,适合抽样调查,故C错误;
D、对某校九年级班学生肺活量情况的调查,人数较少,适合普查,故D正确;
故选:。
由普查得到的调查结果比较准确,但所费人力、物力和时间较多,而抽样调查得到的调查结果比较近似逐项判断即可。
本题考查了抽样调查和全面调查的区别,选择普查还是抽样调查要根据所要考查的对象的特征灵活选用,一般来说,对于具有破坏性的调查、无法进行普查、普查的意义或价值不大,应选择抽样调查,对于精确度要求高的调查,事关重大的调查往往选用普查。
4.【答案】
5.【答案】
【解析】解:由频数分布直方图知,每周课外阅读时间不小于小时的人数是人,
故选:.
将课外阅读时间在小时和小时的人数相加即可得.
本题考查频数分布直方图,解题的关键是明确题意,利用数形结合的思想解答.
6.【答案】
7.【答案】
【解析】解:设年总支出为元,则年总支出为元,
A.年教育总支出为,年教育总支出为,,故该项正确,符合题意;
B.年衣食方面总支出为,年衣食方面总支出为,,
故该项错误,不符合题意;
C.年总支出比年总支出增加了,故该项错误,不符合题意;
D.年其他方面的支出为,年娱乐方面的支出为,故该项错误,不符合题意;
故选:.
设年总支出为元,则年总支出为元,根据扇形统计图中的信息逐项分析即可.
本题考查扇形统计图,利用统计图获取信息时,必须认真观察、分析、研究统计图,才能作出正确的判断和解决问题.
8.【答案】
【解析】
【分析】
根据数轴可得 ,再根据 ,逐一判定,即可解答.
本题考查了数轴,解决本题的关键是由数轴可得 .
【解答】
解: 、 , 点 为 的中点, , ,故正确;
B 、由数轴可得 ,故错误;
C 、 ,故错误;
D 、 ,故错误.
故选: .
9.【答案】
【解析】解:、袋中装有大小和质地都相同的个红球和个黄球,从中随机取一个,取到红球的概率为,不符合题意;
B、掷一枚质地均匀的正六面体骰子,向上的面的点数是偶数的概率为,不符合题意;
C、先后两次掷一枚质地均匀的硬币,两次都出现反面的概率为,不符合题意;
D、先后两次掷一枚质地均匀的正六面体骰子,两次向上的面的点数之和是或超过的概率为,符合题意;
故选:.
根据统计图可知,试验结果在附近波动,即其概率,计算四个选项的概率,约为者即为正确答案.
此题考查了利用频率估计概率,大量反复试验下频率稳定值即概率.用到的知识点为:频率所求情况数与总情况数之比.
10.【答案】
【解析】
【分析】
本题考查了总体、个体、样本、样本容量有关知识,总体:所要考查对象的全体;个体:总体的每一个考查对象叫个体;样本:抽取的部分个体叫做一个样本;样本容量:样本中个体的数目.
【解答】
解: 本次抽查的总体是 盒营养午餐的重量,故 A 错误;
B. 本次抽查的样本是 盒营养午餐的重量,故 B 错误;
C. 本次抽查的个体是每盒营养午餐的重量,故 C 错误;
D. 本次抽查的样本容量是 ,故 D 正确 .
故选 D .
11.【答案】
12.【答案】
【解析】
【分析】本题考查了全面调查与抽样调查具体应用中的选择 .
根据 普查可以直接获得总体的情况,结果准确,但搜集、整理、计算数据的工作量比较大,当调查对象不是很多,又不带有破坏性时,一般采用普查; 当调查对象很多,又不是每个数据都具有很大意义,或者调查对象虽然不是很多,但带有破坏性时,一般采用抽样调查,抽样调查的调查范围小,节省人力、物力和财力,但结果不如普查准确,据此对各项分析判定即可 .
【解答】 一个班级的同学人数不多,调查身高容易操作,应采用普查,故A是错误的湘江水量多,分布广,调查湘江水质应采用抽样调查,故B是正确的调查总决赛栏目在我市的收视率,调查范围广,应采用抽样调查的方式,故C错误要了解全市初中生的业余爱好,调查范围广,应采用抽样调查的方式,故D错误故选B.
13.【答案】个
【解析】解:设白球有个,
根据题意得:,
解得:,
经检验:是分式方程的解,
即白球有个,
故答案为个
估计利用频率估计概率可估计摸到白球的概率为,然后根据概率公式构建方程求解即可.
本题考查了利用频率估计概率:大量重复实验时,事件发生的频率在某个固定位置左右摆动,并且摆动的幅度越来越小,根据这个频率稳定性定理,可以用频率的集中趋势来估计概率,这个固定的近似值就是这个事件的概率.用频率估计概率得到的是近似值,随实验次数的增多,值越来越精确.
14.【答案】
【解析】
【分析】
本题考查的是组数的计算,属于基础题,只要根据组数的定义“数据分成的组的个数称为组数”来解即可.根据组数 最大值 最小值 组距计算,注意小数部分要进位.
【解答】
解:在样本数据中最大值为 ,最小值为 ,它们的差是 ,
已知组距为 , .
故可以分成 组.
故答案是 .
15.【答案】人
【解析】解:优秀人数人,
及格人数的频数人,
故答案为:人.
求出优秀人数,再根据人数之和等于,可得结论.
此题考查频数的定义,即样本数据出现的次数;频率、频数的关系:频率.
16.【答案】
【解析】解:设频数为的小长方形的高为.
则有,
,
故答案为:.
根据频数与高度成正比解决问题.
本题考查频数分布直方图,解题的关键是理解小长方形的高与频数成正比.
17.【答案】略
18.【答案】解:如果幸运,也许买支就能够得奖,但也有可能要买多支才得奖那么平均要买多少支才能得奖呢?下面进行试验:
在四张同样的小纸条上分别写上、、、,代表印有这四种图案的小木棍,随机抽出张,记录下每次抽到的数字,直到四个数字都出现,就算完成了一次游戏,即集齐了四根印有不同图案的小木棍记录下本次游戏中抽签的总次数,它代表本次中奖共买了多少支雪糕如表是小明次游戏的数据记录.
每次游戏抽出数字的记录表
因为支,
所以小明认为大约平均买支雪糕才能得奖.
【解析】见答案
19.【答案】
【解析】解:人
故答案为.
人,
人,
故答案为:,.
答:“歌曲”所在扇形的圆心角的度数为;
人
答:该校名学生中最喜爱“相声”的学生大约有人.
从表格和统计图中可以得到喜欢“小品”的人数为人,占调查人数的,可求出调查人数,
舞蹈占人的可以求出的值,进而从总人数中减去其他组的人数得到的值,
先计算“歌曲”所占的百分比,用去乘即可,
样本估计总体,用样本喜欢“相声”的百分比估计总体的百分比,进而求出人数.
考查扇形统计图、频数统计表的制作方法,明确统计图表中的各个数据之间的关系是解决问题的关键.
20.【答案】解:不能说明.可从样本是否具有代表性和样本容量是否足够大两方面来分析.抽样调查.因为总体数目太大,且实验具有破坏性,不适合普查.
根据题意,得种.
不同意这种说法.因为进口商品被检数太少,即样本容量太小,不能反映总体水平.
【解析】本题主要考查了抽样调查与普查的选择,以及在作抽样调查时,一定要注意样本的代表性.
调查是抽样调查,因而结果不是很准确;
根据总体数目太大,且实验具有破坏性,不适合普查;
所选的样本容量较小,不具有代表性.
根据抽样调查样本的特点进行判断。
21.【答案】
【解析】解:样本容量为,
则,,
故答案为:;;
补全直方图如下:
人,
答:该校参加本次比赛的 名学生中成绩是“优”等的约有人.
根据第一组的频数是,频率是,求得数据总数,再用数据总数乘以第四组频率可得的值,用第五组频数除以数据总数可得的值;
根据的计算结果即可补全频数分布直方图;
利用总数乘以“优”等学生的所占的频率即可.
本题考查读频数率分布直方图的能力和利用统计图获取信息的能力;利用统计图获取信息时,必须认真观察、分析、研究统计图,才能作出正确的判断和解决问题.也考查了中位数和利用样本估计总体.
22.【答案】解:如图,
由上表可以看出穿号、号、号鞋的学生最多,约占统计总人数的因此可以建议学校购鞋时多买这个号码的鞋,比如各买左右,此外可以适当购买号、号、号等号码的鞋.
【解析】此题主要考查了填写统计表,关键是认真分析数据,正确填写表格.
根据所给数据进行分析,计算,注意在数数据的个数时,一定要认真、仔细,不要漏掉任何一个.填写表格后根据同学们所穿的鞋子哪个号码的多,就多进货即可.
23.【答案】解:根据频数分布直方图可知:,
因为,
所以,
故答案为:;;
如图,即为补全的频数分布直方图;
在扇形统计图中,“良好”等级对应的圆心角的度数是;
故答案为:;
因为,
所以估计该校学生一分钟跳绳次数达到合格及以上的人数是.
【解析】用不合格的人数除以调查总人数即可求得值;先求得优秀的人数,即可求得合格的人数,从而求得的值;
由可得优秀和合格的人数,补全频数分布直方图即可;
用总人数乘以合格以上人数所占比例即可.
此题主要考查频数分布直方图和扇形统计图,也考查了用样本估计总体的思想解题的关键是能正确利用统计图获取题目信息.
24.【答案】如右图:
人,
答:该校参加这次海选比赛的名学生中,成绩“优等”的有人.
【解析】解:组的人数为:,
补充完整的条形统计图如右图所示;
表示组扇形的圆心角的度数为:,
故答案为:;
见答案
根据条形统计图中的数据,可以计算出组的人数,从而可以将条形统计图补充完整;
根据统计图中的数据,可以计算出表示组扇形的圆心角的度数;
根据统计图中的数据,可以计算出该校参加这次海选比赛的名学生中,成绩“优等”的有多少人.
本题考查条形统计图、扇形统计图、频数分布表、用样本估计总体,解答本题的关键是明确题意,利用数形结合的思想解答.
北师大版数学七年级上册第六章数据的收集与整理期末章节拔高练习: 这是一份北师大版数学七年级上册第六章数据的收集与整理期末章节拔高练习,共10页。试卷主要包含了单选题,填空题,解答题等内容,欢迎下载使用。
北师大版七年级上册6.1 数据的收集优秀单元测试练习: 这是一份北师大版七年级上册6.1 数据的收集优秀单元测试练习,共20页。
初中数学北师大版七年级上册6.1 数据的收集优秀单元测试练习: 这是一份初中数学北师大版七年级上册6.1 数据的收集优秀单元测试练习,共19页。试卷主要包含了为了了解全班同学对新闻,下列问题中,最适合采用全面调查等内容,欢迎下载使用。

