化学必修 第二册第一节 认识有机化合物课堂检测
展开7 认识有机化合物
【知识导图】
【重难点精讲】
一、有机化合物中碳原子的成键特点
1.甲烷的分子结构
(1)组成与结构
分子式
电子式
结构式
分子模型
CH4
(2)空间结构
分子结构示意图
结构特点及空间构型
甲烷分子是正四面体结构;碳原子位于正四面体的中心,4个氢原子位于4个顶点,且4个C—H键完全相同,四个键角相同,都为109°28′
2.有机化合物的结构特点
(1)成键数目:每个碳原子形成4个共价键
(2)成键种类:碳原子之间可形成单键、双键或三键°
(3)连接方式:碳原子之间可形成碳链或碳环
二、烷烃
1、结构特点和通式:
烃分子里碳原子间都以单键互相连接成链状,碳原子的其余的价键全部跟氢原子结合,达到饱和状态,这种类型的烃叫饱和烃,也称为烷烃。若C-C连成环状,称为环烷烃。
烷烃的通式:CnH2n+2 (n≥1)
2.烷烃的命名
(1)碳原子数在十以内时,用甲、乙、丙、丁、戊、己、庚、辛、壬、癸依次代表碳原子数,其后加“烷”字表示,如戊烷、庚烷等。
(2)碳原子数在十以上时,直接用汉字数字来表示,如十一烷、十七烷等。
(3)当碳原子数相同时,用正、异、新来区别,如CH3CH2CH2CH3称为正丁烷,称为异丁烷 。
3、物理性质
(1)递变规律(随碳原子数n递增)
—气态→液态→固态(n≤4的烷烃呈气态)
|
—逐渐升高
|
—相对密度逐渐增大
(2)相似性
烷烃均难溶于水,相对密度均小于1。
注:
(1)随着分子里碳原子数的递增,它们在常温下的状态由气态、液态到固态:C1~C4为气态,C5~C16为液态,C17以上为固态;
(2)它们的沸点和液态时的密度也都逐渐升高和增大。其原因是烷烃是分子晶体,随着碳原子数增多,相对分子质量逐渐增大,分子间作用力增大,因而熔沸点逐渐升高。当相对分子质量相同时,烷烃支链越多,熔沸点越低。
(3)注意分析随着碳原子数增加,烷烃分子的含碳量和含氢量的递变规律:含碳量逐渐增大,含氢量逐渐减小。
4、化学性质
(1)稳定性:在通常情况下,烷烃比较稳定,跟强酸、强碱、酸性高锰酸钾溶液等都不反应。
(2)燃烧反应
烷烃燃烧通式:
(3)取代反应
①概念:有机化合物分子里的某些原子或原子团被其他原子或原子团代替的反应叫做取代反应。
②在光照条件下均可与氯气发生取代反应,如甲烷与Cl2的取代反应:CH4+Cl2CH3Cl+HCl,CH3Cl+Cl2CH2Cl2+HCl,CH2Cl2+Cl2CHCl3+HCl,CHCl3+Cl2CCl4+HCl
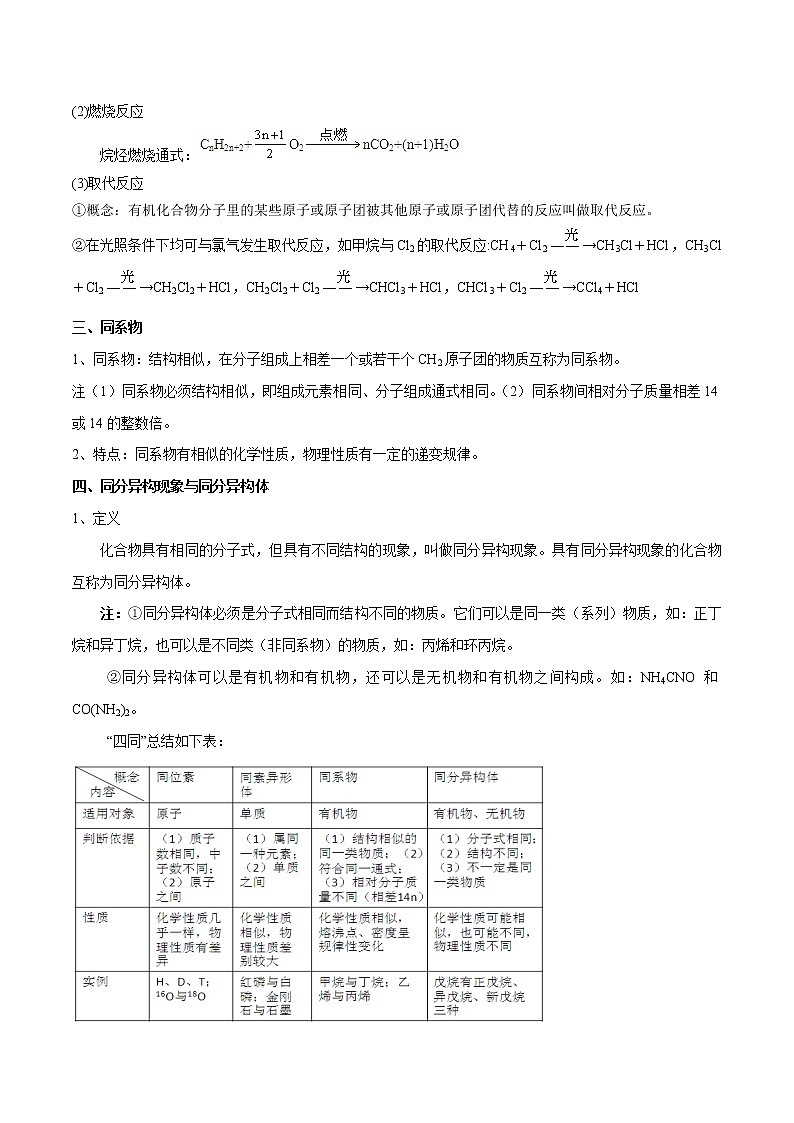
三、同系物
1、同系物:结构相似,在分子组成上相差一个或若干个CH2原子团的物质互称为同系物。
注(1)同系物必须结构相似,即组成元素相同、分子组成通式相同。(2)同系物间相对分子质量相差14或14的整数倍。
2、特点:同系物有相似的化学性质,物理性质有一定的递变规律。
四、同分异构现象与同分异构体
1、定义
化合物具有相同的分子式,但具有不同结构的现象,叫做同分异构现象。具有同分异构现象的化合物互称为同分异构体。
注:①同分异构体必须是分子式相同而结构不同的物质。它们可以是同一类(系列)物质,如:正丁烷和异丁烷,也可以是不同类(非同系物)的物质,如:丙烯和环丙烷。
②同分异构体可以是有机物和有机物,还可以是无机物和有机物之间构成。如:NH4CNO和CO(NH2)2。
“四同”总结如下表:
2、烷烃同分异构体的写法
书写规律可概括为:主链由长到短,支链由整到散,位置由心到边。
①先写出碳原子数量最多的主链;
②写出少一个碳原子的主链,另一个碳原子作为甲基接在主链某碳原子上。
③写出少两个碳原子上的主链,另两个碳原子作为乙基或两个甲基接在主链碳原子上,以此类推。
对由于碳原子的连接方式不同而产生异构的同分异构体,称为碳链异构。常常采用“碳链缩短法”来书写并确定异构体的数目。现以C6H14为例,具体说明如下:
先写出六个碳原子都在同一条线上,即主链上为6个碳原子:
CH3-CH2-CH2-CH2-CH2-CH3
缩减主链(注意主链位置的对称性):去掉主链上一个碳原子,使主链为五个碳原子,将取下来的碳原子摆放在主链不同位置上,并由主链中间位置开始摆放,逐渐向外移,但不能移到端碳上。可形象的称为:去一个,挂中间;向外移,不靠边(只分叉,不拐弯)。
再去掉一个碳原子,使主链为四个碳原子,将两个碳原子摆放在主链不同位置上(去两个,同碳挂;去两个,肩并肩):
不能再缩短碳链了,碳原子也没有可摆放的位置了(否则,会出现重复)。在书写同分异构体时一定要随时注意满足碳四价、氢一价的原则。因此C6H14共有5种同分异构体。
五、有机化合物的性质
1.概念
有机化合物是指绝大多数含碳元素的化合物,简称有机物。
2.性质
熔、沸点
可燃性
溶解性
大多数熔、沸点低常温下多为固态或液态
大多数可以燃烧
大多数难溶于水易溶于有机溶剂
【典题精练】
考点1、考查有机物的结构特点与表示方法
例1.下列关于甲烷的叙述不正确的是
A.甲烷的分子式为CH4 B.甲烷的电子式为
C.甲烷的结构式为 D.甲烷的比例模型为
解析:A. 甲烷的分子式为CH4,A正确;B. 甲烷的电子式为,B正确;C. 甲烷的结构式为,C正确;D. 甲烷的比例模型为,为甲烷的球棍模型,D错误;答案选D。
答案:D
名师归纳:常见有机物结构的表示方法(以甲烷为例)
表示方法
含义
分子式:CH4
用元素符号表示物质分子组成的式子,可反映一个分子中原子的种类和数目
最简式(实验式):CH4
表示物质组成的各元素原子最简整数比的式子
电子式:
用小黑点等符号代替电子,表示原子最外层电子成键情况的式子
结构式:
①具有化学式所能表示的意义,能反映物质的结构;
②表示分子中原子的结合或排列顺序的式子,但不表示空间构型
球棍模型:
小球表示原子,短棍表示化学键(单键、双键或三键)
比例模型:
用不同体积的小球表示不同大小的原子
考点2、考查烷烃的特征反应——取代反应
例2、下列有关甲烷与氯气反应的说法正确的是()
A.甲烷与氯气的物质的量之比为1∶1,混合发生取代反应只生成CH3Cl
B.甲烷与氯气的取代反应,生成的产物中CH3Cl最多
C.甲烷与氯气的取代反应生成的产物为混合物
D.甲烷与氯气发生置换反应生成CCl4
解析:甲烷与氯气一旦发生取代反应就不会停止在某一步,四种有机物都会产生,故得不到纯净的CH3Cl,A错误,C正确;甲烷与氯气的反应中每取代1 mol氢原子,消耗1 mol氯气,生成1 mol HCl,故产物中HCl最多,B错误;甲烷与氯气发生四步取代反应生成CCl4,D错误。
名师归纳:1.甲烷与卤素单质发生取代反应时易错的四个方面(1)反应物:卤素单质(纯卤素)和甲烷,不能是卤素单质的水溶液。(2)生成物:反应生成的产物是CH3Cl、CH2Cl2、CHCl3和CCl4四种有机物与氯化氢形成的混合物,虽然反应物的比例、反应的时间长短等因素会造成各种产物的比例不一,但很难出现全部是某一种产物的现象,其中卤化氢的物质的量最多。(3)反应条件:光照(室温下在暗处不发生反应)。(4)反应特点:用“―→”而不用“===”,仍遵守质量守恒定律,需要配平。
2.取代反应和置换反应的区别
类别
取代反应
置换反应
实例
反应物
一种化合物和另一种化合物或单质
一种单质和一种化合物
生成物
一般生成两种化合物
另一种化合物和另一种单质
反应中电
子得失
不一定发生电子转移,不一定是氧化还原反应
一定发生电子转移,一定是氧化还原反应
反应是
否可逆
部分是可逆反应
一般是不可逆反应
反应
条件
大多需加热、光照、催化剂等
一般只需常温或加热
考点3、考查同系物的概念及其特点
例3、下列说法中错误的是( )
①化学性质相似的有机物一定是同系物②分子组成相差一个或几个CH2原子团的有机物一定是同系物③若烃中碳、氢元素的质量分数相同,它们必定是同系物④互为同系物的两种有机物的物理性质有差异,但化学性质必定相似
A.①②③④ B.只有②③ C.只有③④ D.只有①②③
解析:互为同系物的有机物结构相似,化学性质相似,物理性质随碳原子数的递增呈规律性变化,④正确;化学性质相似的有机物,结构不一定相似,故不一定是同系物,①错误;CH2===CH2和在分子组成上相差一个CH2原子团,碳、氢元素的质量分数均相同,但二者结构不相似,不是同系物,②③错误,故选D。
答案:D
名师归纳:1.同系物的判断标准(1)同类:互为同系物的物质均属于同一类,有机物,即分子结构相似。(2)不同碳:互为同系物的物质碳原子数不同,,即分子组成上相差一个或若干个,CH2原子团。
2.判断同系物时要注意以下两种情况:①根据物质的结构简式判断物质是不是互为同系物,要注意所给的物质是不是分子式相同,若分子式相同则不互为同系物,如CH3CH2CH2CH3和CH3CH(CH3)2互为同分异构体。②组成元素相同且各元素的质量分数相同的物质不一定为同系物,如:C2H4与C3H6的最简式相同,C、H的质量分数相同,但C2H4只能为CH2=====CH2,而C3H6若为时二者不互为同系物。
考点4、考查同分异构体的概念及其特点
例4、有关同分异构体的说法正确的是( )
A.同分异构体的碳原子数一定相同
B.同分异构体的分子式不一定相同
C.同分异构体之间的性质相似
D.同分异构体的类别一定不同
解析:分子式相同结构不同的化合物互为同分异构体,则A. 同分异构体的碳原子数一定相同,A正确;B. 同分异构体的分子式一定相同,B错误;C. 同分异构体之间的性质不一定相似,C错误;D. 同分异构体的类别不一定不同,例如1-丁烯和2-丁烯等,D错误,答案选A。
答案:A
名师归纳:同分异构体的判断标准——“一同一异”
(1)一同——分子式相同。可理解如下:
①分子式相同具有相同的组成元素,如CH4、C3H8的组成元素相同,但两者不是同分异构体。
②分子式相同具有相同的相对分子质量,如C2H4、N2的相对分子质量相同,但两者不是同分异构体。
③分子式相同各元素的质量分数分别相同,如C2H4、C3H6分子中C、H的质量分数分别相同,但两者不一定是同分异构体。
(2)一异——结构不同。可理解如下:①原子或原子团的连接顺序不同;②原子的空间排列不同。
考点5、考查烷烃的性质
例5.关于烷烃的叙述不正确的是
A.烷烃在水中的溶解度随着碳原子数的增加而增大
B.烷烃均能与氯气发生取代反应
C.正丁烷的熔、沸点比异丁烷的高
D.烷烃不能被酸性高锰酸钾溶液等强氧化剂氧化
解析:烷烃的熔、沸点随着碳原子数的增加而增大,但是烷烃都是不溶于水的有机物,故A错误;烷烃的化学性质与甲烷相似,取代反应必须与纯卤素单质反应,则B、D正确;结合烷烃的物理性质的递变规律,可知C正确。
答案:A
名师归纳:1.相同碳原子数的烷烃支链越多,其熔、沸点越;2.烷烃不能与氯水反应。
随堂练习:
一、选择题目
1、下列各图均能表示甲烷的分子结构,其中更能反映其真实存在状况的是( )
答案 D
2、下列关于甲烷分子结构的说法正确的是( )
A.甲烷分子的电子式为,分子中各原子都达到8电子稳定结构
B.甲烷分子中的化学键全部为非极性键
C.CH4分子比SiH4分子稳定,说明碳元素的非金属性比硅元素的非金属性强
D.CH3Cl的四个价键的键长和强度相同,夹角相等
答案 C
3、下列物质中,在一定条件下既能发生加成反应,也能发生取代反应,但不能使酸性KMnO4溶液褪色的是( )A.乙烷 B.苯C.乙烯 D.苯乙烯
答案 B
4、下列叙述中错误的是( )
A.点燃甲烷不一定会爆炸
B.甲烷燃烧放出大量的热,所以是一种很好的气体燃料
C.煤矿的矿井要注意通风并严禁烟火,以防爆炸事故的发生
D.点燃甲烷前不必进行验纯
答案 D
5、下列化学性质中,烷烃不具备的是( )
A.不能使溴水褪色B.可以在空气中燃烧
C.与Cl2发生取代反应D.能使酸性KMnO4溶液褪色
答案 D
6、下列有关甲烷的取代反应的叙述正确的是( )
A.甲烷与氯气以物质的量之比1∶1混合时发生取代反应只生成CH3Cl
B.甲烷与氯气的取代反应产物中CH3Cl最多
C.甲烷与氯气的取代反应产物为混合物
D.1 mol甲烷生成CCl4,最多消耗2 mol氯气
答案 C
7下列物质的沸点按由高到低的顺序排列正确的是( )
①CH3(CH2)2CH3 ②CH3(CH2)3CH3 ③(CH3)3CH ④(CH3)2CHCH2CH3
A.②④①③ B.④②①③C.④③②① D.②④③①
答案 A
8、下列关于烷烃的说法正确的是( )
A.丙烷(C3H8)发生取代反应生成的C3H7Cl的结构只有一种
B.丙烷分子中3个碳原子在一条直线上
C.分子中含有7个碳原子的烷烃在常温下为液态
D.烷烃分子为直链式结构,不可以带支链
答案 C
9、下列说法正确的是( )
A.碳碳间以单键结合,碳原子剩余价键全部与氢原子结合的烃一定是饱和链烃
B.分子组成符合CnH2n+2的烃一定是烷烃
C.正戊烷分子中所有的碳原子均在同一条直线上
D.碳、氢原子个数比为1∶3的烃有两种
答案 B
10、天然气的主要成分是甲烷,还含有一定量的乙烷、丙烷等可燃性气体。下列有关的说法不正确的是( )
A.甲烷与丙烷互为同系物
B.甲烷不能使酸性高锰酸钾溶液褪色
C.乙烷和氯气在光照的条件下可以发生取代反应
D.甲烷、乙烷、丙烷中的化学键都是极性共价键
答案 D
11、按如图所示装置进行实验,烧瓶内盛有等体积的CH4和Cl2,光照一段时间后,下列说法正确的是( )
A.只能生成CH3Cl一种有机物和HCl B.烧瓶内液面不可能上升
C.烧杯内的液体会分层 D.向水中加入紫色石蕊溶液后无变化
答案 C
12、下列有关烷烃的叙述中,正确的是( )
①在烷烃分子中,所有的化学键都是单键
②烷烃中除甲烷外,很多都能使酸性KMnO4溶液的紫色褪去
③分子通式为CnH2n+2的烃不一定是烷烃
④所有的烷烃在光照条件下都能与氯气发生取代反应
⑤光照条件下,乙烷通入溴水中,可使溴水褪色
⑥所有的烷烃都可以在空气中燃烧
A.①②③⑥ B.①④⑥
C.②③④ D.①②③④
答案 B
13、如图是常见的三种有机物的比例模型示意图。下列说法正确的是( )
A.甲能使酸性高锰酸钾溶液褪色B.乙可与溴水发生加成反应使溴水褪色
C.丙是碳碳单键和碳碳双键交替的结构D.丙能使酸性高锰酸钾溶液褪色
答案 B
14、下列说法中正确的一组是( )
A.H2和D2互为同素异形体
B.和互为同分异构体
C.和是同一种物质
D.正丁烷和异丁烷互为同系物
答案 C
15、下列关于同系物、同分异构体的叙述中不正确的是( )
A.同系物也可互为同分异构体
B.同分异构体具有相同的相对分子质量
C.两个同系物之间相对分子质量相差14或14的整数倍
D.同系物具有相似的化学性质
答案 A
16、下列说法正确的是( )
A.烷烃的通式为CnH2n+2,随n的增大,碳元素的质量分数逐渐减小
B.和互为同分异构体
C.丙烷的比例模型为
D.分子式为C2H6和分子式为C5H12的烷烃的一氯代物的数目可能相同
答案 D
17、取一支硬质大试管,通过排饱和食盐水的方法先后收集半试管甲烷和半试管氯气(如图),下列对于试管内发生的反应及现象的说法正确的是( )
A.反应过程中试管内黄绿色逐渐消失,试管壁上有油珠产生
B.甲烷和Cl2反应后的产物有4种
C.盛放饱和食盐水的水槽底部不会有晶体析出
D.CH4和Cl2完全反应后液面上升,液体充满试管
答案 A
18、已知正四面体形分子E和单质分子G反应,生成四面体形分子L和分子M(组成E分子的元素的原子序数小于10,组成G分子的元素为第三周期的元素),如图所示,则下列判断中不正确的是( )
A.常温常压下,E、L均为气态有机物B.E是一种含有10个电子的分子
C.上述反应的类型是置换反应D.上述4种物质中有3种为共价化合物
答案 C
二、 非选择
19从下列各组物质中,找出合适的序号填在对应的空格内:
①NO2和N2O4 ②12C和 14C ③K和 Ca
④异戊烷()和新戊烷()
⑤和 ⑥甲烷和丙烷
(1)互为同位素的是________(填序号,下同)。
(2)互为同分异构体的是________。
(3)互为同系物的是________。
(4)为同一种物质的是________。
答案 (1)② (2)④ (3)⑥ (4)⑤
20、如图表示4个碳原子相互结合的方式。小球表示碳原子,小棍表示化学键,假如碳原子上其余的化学键都是与氢结合。
(1)图中属于烷烃的是________(填字母)。
(2)在上图的有机化合物中,碳原子与碳原子之间不仅可以形成共价单键,还可以形成__________;不仅可以形成__________,还可以形成碳环。
(3)上图中互为同分异构体的是A与________,B与________(填字母)。
答案 (1)AC (2)碳碳双键 碳链 (3)C DEF
21、如图所示,U形管的左端被水和胶塞封闭有甲烷和氯气(体积比为1∶4)的混合气体,假定氯气在水中的溶解度可以忽略。将封闭有甲烷和氯气混合气体的装置放置在有光亮的地方,让混合气体缓慢地反应一段时间。
(1)假设甲烷与氯气反应充分,且只产生一种有机物,请写出化学方程式:________________
_____________________________________________________。
(2)若题目中甲烷与氯气体积之比为1∶1,则得到的产物为________(填字母,下同)。
A.CH3Cl HCl
B.CCl4 HCl
C.CH3Cl CH2Cl2
D.CH3Cl CH2Cl2 CHCl3 CCl4 HCl
(3)经过几个小时的反应后,U形管右端的水面变化是________。
A.升高 B.降低 C.不变 D.无法确定
(4)若水中含有Na2SiO3,则在U形管左端会观察到的现象是____________________。
(5)右端玻璃管的作用是__________________________________________________。
答案 (1)CH4+4Cl2CCl4+4HCl (2)D (3)B (4)有白色胶状沉淀生成 (5)平衡气压
课后作业:
1.乙烷的分子式是
A. CH4 B. C2H6 C. C2H4 D. C2H2
【答案】B
【解析】
【详解】A. CH4是甲烷的分子式,故A错误;
B. C2H6是乙烷的分子式,故B正确;
C. C2H4是乙烯的分子式,故C错误;
D. C2H2是乙炔的分子式,故D错误。
2.下列化学式及结构式中,从成键情况看不合理是
A. CH3N, B. CH4Si,
C. CH2SO, D. CH4S,
【答案】B
【解析】
【分析】
根据每种元素形成的化学键判断正误,氮原子能形成3个共价键,碳原子能形成4个共价键,硫原子能形成2个共价键,氢原子能形成1个共价键,氧原子能形成2个共价键。
【详解】非金属元素之间易形成共价键,原子间形成共价键而达到稳定结构,
A. 该分子中每个氢原子能形成1个共价键,氮原子能形成3个共价键,碳原子能形成4个共价键,所以每个原子都达到稳定结构,故A项正确;
B. C、Si原子能形成4个共价键,成键情况不合理,故B项错误;
C. 该分子中每个碳原子能形成4个共价键,氢原子能形成1个共价键,氧原子能形成2个共价键,硫原子能形成2个共价键,从而使各个原子能达到稳定结构,故C项正确;
D. 该分子中碳原子能形成4个共价键,硫原子能形成2个共价键,氢原子能形成1个共价键,从而使各个原子能达到稳定结构,故D项正确;
答案选B。
3.下列有机物中,属于烷烃的是( )
A. CH2=CH2 B. CH3CH2CH2CH2Cl
C. D.
【答案】D
【解析】
【详解】A项中不是碳碳单键结合,故A不是烷烃;
B项中含有氯原子,碳原子的键不是全部和氢原子结合,故B不是烃;
C项中不是链状,故C不是烷烃;
D项中碳链上虽然有两个支链,但它仍属于链状,完全符合烷烃结构特点,故D是烷烃;
故答案为D。
4.下列表示正确的是
A. 中子数为20的Ar原子: 2018Ar B. 丙烷分子的球棍模型:
C. 2,2-二甲基戊烷的结构简式:C(CH3)4 D. HClO的结构式:H-Cl-O
【答案】B
【解析】
【详解】A. 中子数为20的Ar原子: 3818Ar ,故A错误;B. 丙烷分子的球棍模型:,故B正确;C. 2,2-二甲基戊烷的结构简式:CH3C(CH3)2CH2CH2CH3,故C错误; D. HClO的结构式:H-O-Cl,故D错误;答案:B。
5.下列关于常见有机物的说法正确的是
A. 氟利昂-12(CF2Cl2)性质稳定,不易燃烧,有两种空间结构
B. 钠能与乙醇发生取代反应,生成乙醇钠和氢气,该反应不如钠和水反应剧烈
C. 制备有机玻璃(聚甲基丙烯酸甲酯)的反应为缩聚反应
D. 苯乙烯分子中最少有7个碳原子共平面
【答案】D
【解析】
【详解】A、甲烷是正四面体,所以CF2Cl2只有一种空间结构,故A错误;
B、钠与乙醇发生反应生成乙醇钠和氢气,属于置换反应,故B错误;
C、甲基丙烯酸甲酯的结构简式是,生成聚甲基丙烯酸甲酯的反应为加聚反应,故C错误;
D、苯乙烯分子中苯环和与苯环直接相连的碳原子一定共平面,所以最少有7个碳原子共平面,故D正确。
6.有机物中均含有的元素是
A. 碳 B. 硫 C. 氧 D. 氮
【答案】A
【解析】
【详解】有机物是指含碳元素的化合物,所以有机物中一定含有的元素是碳元素,而氧、氮、硫就不一定有,如CCl4,故答案为A。
7.NA为阿伏加德罗常数,下列说法正确的是( )
A. 7.8g苯所含碳碳双键数目为0.3NA
B. 28g乙烯所含共用电子对数目为6NA
C. 标准状况下,11.2 L溴乙烷所含分子数为0.5NA
D. 26g乙炔和苯乙烯的混合物,含有原子总数为6NA
【答案】B
【解析】
【详解】A.苯中不含有碳碳双键,错误;
B.28g乙烯的物质的量为1mol,根据乙烯的结构简式可知,1mol乙烯中含有共用电子对数为6NA,正确;
C.标况下,溴乙烷不是气态,故无法根据气体摩尔体积计算,错误;
D.乙炔和苯乙烯的实验式均为CH,即26g乙炔和苯乙烯的混合物相当于2molCH,含有的原子总数为4NA,错误,答案选B。
8. 下列分子中所有原子既不在同一直线上,又不在同一平面内的是
A. C2H4 B. C2H2 C. C6H6(苯) D. CH3—CH=CH2
【答案】D
【解析】
【详解】A. C2H4原子在有原一平面内,两个碳原子在同一直线上,故A错误;
B. C2H2所有原子都在同一直线上,故B错误;
C. 苯所有原子在同一平面上,故C错误;
D. CH3—CH=CH2三个碳原子不在同一直线上,甲基是三角锥结构,故CH3—CH=CH2的所有原子不在同一平面内,故D正确;
答案选D。
9.下列物质的化学用语表达正确的是( )
A. (CH3)3COH的名称:2,2二甲基乙醇 B. 羟基的电子式:
C. 甲烷的球棍模型: D. 聚丙烯的结构简式:
【答案】B
【解析】
【详解】A.(CH3)3COH中含有羟基最长的碳链有3个碳原子,有1个甲基在2号碳上,名称为:2-甲基-2-丙醇,选项A错误;
B.羟基是电中性基团,氧原子与氢原子以1对共用电子对连接,电子式为,选项B正确;
C.球棍模型表现原子间的连接与空间结构,甲烷分子式为CH4,C原子形成4个C-H,为正四面体结构,碳原子半径大于氢原子半径,球棍模型为,选项C错误;
D.聚丙烯是由丙烯加聚反应生成的,聚丙烯的结构简式为,选项D错误;
答案选B。
10.有机物分子中原子间(或原子与原子团间)的相互影响会导致物质化学性质的不同。下列事实不能说明上述观点的是
A. 乙烯能发生加成反应,乙烷不能发生加成反应
B. 苯酚能跟NaOH溶液反应,乙醇不能与NaOH溶液反应
C 甲苯能使酸性高锰酸钾溶液褪色,苯不能使酸性高锰酸钾溶液褪色
D. 苯与硝酸在加热时发生取代反应,甲苯与硝酸在常温下就能发生取代反应
【答案】A
【解析】
【详解】A. 乙烯中含碳碳双键,乙烷中没有,是化学键的不同导致化学性质不同,错误;
B. 苯酚、乙醇中均有羟基,但苯环的存在影响使苯酚具有弱酸性,正确;
C. 苯环的存在使甲基上的氢原子更活泼,易被酸性高锰酸钾氧化,正确;
D. 甲基的存在使苯环上的氢原子更易被取代,甲基与苯环是相互影响的,正确;
答案选A。
11.具有显著抗癌活性的10羟基喜树碱的结构如下所示,下列关于10羟基喜树碱的说法正确的是( )
A. 不能发生取代反应 B. 该物质只含有三种官能团
C. 分子式为C20H16N2O5 D. 一定条件下,1 mol该物质含有2mol苯环
【答案】C
【解析】
【详解】A、从结构简式可以看出,存在-OH,具有醇的性质,所以能够发生酯化反应,酯化反应也属于取代反应,故A错误;
B、根据结构简式,该化合物中含有羟基,酯基,肽键,碳碳双键等官能团,故B错误;
C、根据结构简式,该化合物的分子式为C20H16N2O5,故C正确;
D、根据结构简式,结构中只含有1个苯环,故D错误;
答案选C。
12.下列分子中的14个碳原子不可能处在同一平面上的是( )
A. B. C. D.
【答案】A
【解析】
【详解】A.中含有两个苯环,每个苯环上的碳原子一定共面,但是甲基碳原子以及甲基相连的碳原子是烷烃的结构,一定不会共面,该分子中的所有碳原子不可能都处在同一平面上,故A选;
B.可以看作是相邻的两个苯环共用两个碳原子形成的,所以所有的碳原子都处在同一平面上,故B不选;
C.苯和碳碳双键为平面结构,分子中2个苯环处于同一平面,碳碳双键包括两端的甲基碳原子在同一平面内,这两个平面可以是一个平面,所以所有碳原子可能都处在同一平面上,故C不选;
D.苯为平面结构,该分子可以看成是两个甲苯中的甲基邻位碳原子相连形成的,每个苯环上的碳原子(包括甲基碳)一定共面,这两个平面可以是一个平面,所以所有碳原子可能都处在同一平面上,故D不选;
故选A。
【点睛】本题考查有机化合物的结构特点。由于甲烷是四面体结构,有机物分子中只要含有、中的一种,分子中的所有碳原子就不可能处于同一平面内。
13.分子式为C5H7Cl的有机物,其结构不可能是( )
A. 只含有1个双键的直链有机物 B. 含2个双键的直链有机物
C. 含1个双键的环状有机物 D. 含一个三键的直链有机物
【答案】A
【解析】
【分析】
分子式为C5H7Cl的有机物的不饱和度为(5×2+2-7-1)/2=2。
【详解】A、碳碳双键的不饱和度为1,不可能为只有一个双键的直链有机物,故A选;
B、碳碳双键的不饱和度为1,可能是含有两个双键的直链有机物,故B不选;
C、碳碳双键的不饱和度为1,一个环状结构的不饱和度为1,可能是含有一个双键的环状有机物,故C不选;
D、碳碳三键的不饱和度为2,可能是含有一个三键的直链有机物,故D不选。
故答案为A。
14.已知某有机物的结构简式为CH3CH=CH—Cl,该有机物能发生 ( )
①取代反应 ②加成反应 ③消去反应 ④使溴水褪色 ⑤使酸性KMnO4褪色
⑥与AgNO3溶液生成白色沉淀 ⑦聚合反应
A. 只有⑥不能发生 B. 只有⑦不能发生
C. 以上反应均可发生 D. 只有②不能发生
【答案】A
【解析】
【分析】
根据有机物的结构简式可知,CH3CH=CH—Cl分子中含有的官能团为碳碳双键和氯原子,能够表现烯烃和氯代烃的性质。
【详解】根据有机物的结构简式可知,分子中含有的官能团为碳碳双键和氯原子,所以可发生加成反应、取代反应、消去反应、加聚反应,也能使溴水或酸性高锰酸钾溶液褪色,但和硝酸银溶液不反应,故选A。
【点睛】本题考查有机物的结构与性质,准确判断出分子中含有的官能团,结合官能团的结构和性质分析是解答关键。
15.下列有机物分子中所有原子一定在同一平面内的是( )
A. B. C. D.
【答案】AD
【解析】
【详解】A.苯是平面结构,分子中所有原子不可能都处于同一平面,A正确;
B.甲苯中含有甲基,具有四面体结构,所以原子不可能处于同一平面,B错误;
C.苯和乙烯都是平面结构,但是两个平面不一定在同一平面内,C错误;
D.苯是平面结构,乙炔是直线结构,碳碳三键的C原子取代苯分子中H原子的位置在苯分子的平面上;与碳碳三键连接的苯环上的C原子在乙炔分子的直线上,一条直线上2点在一个平面上,则该直线上所有原子都在这个平面上,因此苯乙炔是平面分子,D正确;
故合理选项是AD。
16.下列有机物分子中,不可能所有原子处于同一平面上的是:
A. CH2=CH2(乙烯) B. CH2=CH—CH3(丙烯)
C. 苯 D. 苯乙烯
【答案】B
【解析】
【分析】
本题主要考查乙烯(六个原子共面)和苯(六个碳原子和六个氢原子共面)的结构问题。 可看作由CH 2=CH—代替苯分子中的氢原子[或(苯基)代替乙烯中的氢原子],因碳碳单键可以旋转,故这两部分有可能在同一平面内。B项中的甲基(—CH3)为四面体结构,其中3个氢原子与碳原子一定不在同一平面内
【详解】A. CH2=CH2平面结构,所有原子共面,故A不符合题意;B. CH2=CH—CH3甲基(—CH3)为四面体结构,其中3个氢原子与碳原子一定不在同一平面内,故B中所有原子不能共面,故B符合题意;C. 苯平面结构,所有原子共面。故C不符合题意;D. 苯乙烯可看作由CH 2=CH—代替苯分子中的氢原子,它们各自组成中所有的原子都在同一平面内,故D所有原子共面,故D不符合题意。答案:B。
【点睛】判断原子共面问题要通过乙烯,苯为平面结构,所有原子共面,甲烷为四面体结构,所有原子不能共面,乙炔为直线型,所有原子在一条直线上。根据分子结构组成的结构单元进行原子共面问题。
17.①、②、③三种物质的分子式均为C9H12。下列说法错误的是
A. ①与苯互为同系物
B. ②的一氯代物只有2种
C. ①和②分子中所有碳原子均可处于同一平面
D. ②和③都能使Br2CCl4溶液或酸性KMnO4溶液褐色
【答案】C
【解析】
①分子为异丙苯,与苯互为同系物,A正确;
②分子中中心碳原子连有的原子团相同,且不含有碳原子,分子中含有2类氢原子,则一氯代物有2种,B正确;
①和②分子中均含有饱和碳原子,所有碳原子一定不处于同一平面上,C错误;
②和③都含有碳碳双键,都能与Br2的CCl4溶液发生加成反应、都能与酸性KMnO4溶液发生氧化反应,D正确。
18.已知烃A中碳、氢元素质量比为24:5,D与含NaOH的Cu(OH)2悬浊液在加热条件下反应并得到砖红色沉淀,F为具有浓郁香味、不易溶于水的油状液体,且RCl+NaOHROH+NaCl,其转化关系如图所示:
请回答:
(1)E中官能团的名称______。
(2)C→B反应类型_______。
(3)D→E的化学方程式是______。
(4)H与NaOH溶液反应的方程式_______。
(5)下列说法不正确的是_______。
A.工业上通过石油裂解可实现A→B+C
B.利用植物秸秆在一定条件下通过水解反应可以直接得到有机物G
C.可用Na2CO3溶液鉴别D、G
D.完全燃烧等物质的量的C、D、E消耗O2的量依次减少
【答案】 (1). 羧基 (2). 加成反应(或还原反应) (3). 2CH3CHO+O22CH3COOH (4). CH3COOCH2CH3+NaOH→ CH3COONa+CH3CH2OH (5). BC
【解析】
【分析】
根据烃分子中碳、氢两种元素质量比为24:5,碳、氢两种元素个数比为2:5,最简式为C2H5,分子式为C4H10, 丁烷裂解得到乙烷(B)和乙烯(C),乙烷与氯气光照得到C2H5Cl(F),
C2H5Cl水解得C2H5OH(G),乙烯催化氧化得乙醛(D),乙醛氧化得乙酸(E),乙醇与乙酸反应得乙酸乙酯(H)。
【详解】(1)E是乙酸,官能团的名称是羧基;
(2)乙烯到乙烷是加成反应(或还原反应) ;
(3)D→E的化学方程式是2CH3CHO+O22CH3COOH;
(4)H与NaOH溶液反应的方程式CH3COOCH2CH3+NaOH→ CH3COONa+CH3CH2OH;
(5)利用植物秸秆在一定条件下通过水解反应得到葡萄糖,不能直接得到乙醇,故B错误;
乙醛和乙醇在Na2CO3溶液中现象一样,不能鉴别,故C错误;A,D正确,故选BC.
19.依据A~E几种烃分子的示意图填空。
(1)A分子的空间构型为___________。
(2)B的名称是___________。
(3)D的分子式是___________。
(4)C、E的关系是___________(填“同系物”或“同分异构体”或“同一种物质”)。
(5)A~E表示的物质中,能发生加成反应的两种物质是___________(填序号)。
【答案】 (1). 正四面体 (2). 乙烯 (3). C6H6 (4). 同一种物质 (5). BD
【解析】
【分析】
由烃分子的示意图可知,A为甲烷、B为乙烯、C为丙烷、D为苯、E为丙烷。
【详解】(1)甲烷分子的空间构型为正四面体,故答案为正四面体;
(2)B的结构简式为CH2=CH2,名称为乙烯,故答案为乙烯;
(3)D的结构简式为,分子式为C6H6,故答案为C6H6;
(4)C为丙烷的结构简式,E为丙烷的球棍模型,是同一种物质,故答案为同一种物质;
(5)一定条件下,碳碳双键和苯环都能与氢气发生加成反应,则能发生加成反应的两种物质是乙烯和苯,故答案为BD。
【点睛】注意一定条件下,含有碳碳双键的烯烃和含有苯环的芳香烃都能氢气发生加成反应。
20.(1)某有机物由C、H、O三种元素组成,球棍模型如图所示:
①含有的官能团名称是_______;
②写出此有机物与金属钠反应的化学方程式_______。
(2)四种常见有机物分子比例模型示意图如下,其中甲、乙、丙为烃,丁为烃的衍生物。
①可以鉴别甲和乙的试剂为_________;
a.稀硫酸 b.溴的四氯化碳溶液 c.水 d.酸性高锰酸钾溶液
②上述物质中有毒、有特殊气味,且不溶于水、密度比水小的是_________(填名称),
③乙和丁的物质的量共1.5mol,完全燃烧需要的氧气的物质的量是_______。
【答案】 (1). 碳碳双键和羧基 (2). 2CH2=CH-COOH+2Na→2CH2=CH- COONa+H2↑ (3). bd (4). 苯 (5). 4.5mol
【解析】
【分析】
(1)根据价键规律和球棍模型,写出有机物的结构简式CH2=CHCOOH,据此写出其所含官能团名称;该有机物含有羧基,能够与钠反应放出氢气,据此写出方程式;
(2)甲、乙、丙为烃类,丁为烃的衍生物,据比例模型可知四种有机物:甲为甲烷、乙为乙烯、丙为苯、丁为乙醇;据以上物质的相关性质进行分析解答。
【详解】(1)①根据价键规律和球棍模型,该有机物的结构简式为:CH2=CHCOOH,含有的官能团为碳碳双键和羧基;综上所述,本题答案是:碳碳双键和羧基。
②CH2=CHCOOH与钠反应生成羧酸盐和氢气,化学方程式为:2CH2=CH-COOH+2Na→2CH2=CH-COONa+H2↑;综上所述,本题答案是:2CH2=CH-COOH+2Na→2CH2=CH-COONa+H2↑。
(2)由比例模型可知甲为甲烷、乙为乙烯、丙为苯、丁为乙醇;
①a项,甲烷和乙烯都不与稀硫酸反应,也不溶于水,无法鉴别,故不选a项;
b项,乙烯能与溴的四氯化碳溶液发生加成反应,使其褪色,甲烷不能使溴的四氯化碳溶液褪色,故可以鉴别,故选b项;
c项,甲烷和乙烯都不溶于水,故无法鉴别,故不选c项;
d项,乙烯有碳碳双键,可以被酸性高锰酸钾氧化,使酸性高锰酸钾溶液褪色,甲烷不能被酸性高锰酸钾溶液氧化,故选d项;
综上所述,本题选bd。
②有毒、有特殊气味,且不溶于水、密度比水小的有机物为苯,苯为良好的有机溶剂;综上所述,本题答案是:苯。
③乙为乙烯、丁为乙醇,1.5mol乙烯完全燃烧需要氧气的物质的量是1.5×(2+)=4.5mol;1.5mol乙醇完全燃烧需要的氧气的物质的量是1.5×(2+-)=4.5mol;所以1.5mol乙烯和乙醇的混合物,完全燃烧需要的氧气的物质的量是4.5mol;综上所述,本题答案是:4.5mol。
高中化学人教版 (2019)必修 第二册第一节 化学反应与能量变化同步练习题: 这是一份高中化学人教版 (2019)必修 第二册第一节 化学反应与能量变化同步练习题,文件包含高中化学新版必修二第05讲化学能与电能教师提升版docx、高中化学新版必修二第05讲化学能与电能学生提升版docx等2份试卷配套教学资源,其中试卷共36页, 欢迎下载使用。
高中化学第一节 认识有机化合物同步训练题: 这是一份高中化学第一节 认识有机化合物同步训练题,文件包含高中化学新版必修二第07讲认识有机物教师基础版docx、高中化学新版必修二第07讲认识有机物学生基础版docx等2份试卷配套教学资源,其中试卷共47页, 欢迎下载使用。
高中化学人教版 (2019)必修 第二册第二节 化学品的合理使用精练: 这是一份高中化学人教版 (2019)必修 第二册第二节 化学品的合理使用精练,文件包含高中化学新版必修二第12讲化学品的合理利用教师提升版docx、高中化学新版必修二第12讲化学品的合理利用学生提升版docx等2份试卷配套教学资源,其中试卷共25页, 欢迎下载使用。

