高中化学第七章 有机化合物第一节 认识有机化合物优质学案
展开认识有机化合物(2)
重难点 | 题型 | 分值 | |
重点 | 1. 同系物的概念 2. 同系物的判断方法 3. 同分异构体的概念 4. 同分异构体的书写和数目的判断 | 选择和填空 | 4-6分 |
难点 | 同系物的判断方法 同分异构体的判断方法 | ||
核心知识点一:
一、同系物
【想一想】
比较下列几种有机物的组成和结构,你能得出哪些结论?
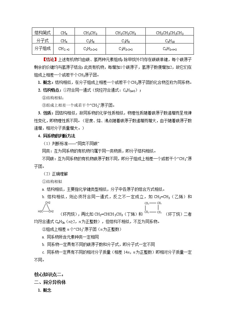
| 甲烷 | 乙烷 | 丙烷 | 正丁烷 |
结构式 | ||||
结构简式 | CH4 | CH3CH3 | CH3CH2CH3 | CH3CH2CH2CH3 |
分子式 | CH4 | C2H6 | C3H8 | C4H10 |
分子组成 | CH2. +2 | C2H2×2+2 | C3H2×3+2 | C4H2×4+2 |
【结论】上述有机物均由碳、氢两种元素组成;除甲烷外均存在碳碳单键,每个碳原子剩余的价键均与氢原子结合;此类有机物,每增加1个碳原子,氢原子数便增加2,故它们在组成上相差一个或若干个CH2原子团。
1. 概念:结构相似,在分子组成上相差一个或若干个CH2原子团的化合物互称为同系物。
2. 结构特点:①符合同一通式(烷烃符合通式:CnH2n+2);
②结构相似;
③组成上相差一个或若干个“CH2”原子团。
3. 性质:因结构相似,故同系物的化学性质相似,物理性质随着碳原子数递增而呈规律性变化,即物理性质不同。(密度、熔、沸点随着碳原子数递增而增大,由于随着碳原子数递增,相对分子质量增大。)
4. 同系物的判断方法
(1)判断标准——“同类不同碳”
同类:互为同系物的有机物均属于同一类物质,即分子结构相似。
不同碳:互为同系物的有机物碳原子数不同,即分子组成上相差一个或若干个“CH2”原子团。
(2)正确理解
①结构相似
a. 结构相似,主要指化学键类型相似,分子中各原子的结合方式相似。
b. 结构相似,则必须符合同一通式,反之不一定成立,如CH2=CH2(乙烯)和(环丙烷),再比如CH2=CHCH2CH3(丁烯)和(环丁烷)二者均符合通式CnH2n(n≥2,n为正整数),但结构不相似,不互为同系物。
②组成上相差n个“CH2”原子团(n为正整数)
a. 同系物所含元素种类一定相同
b. 同系物一定具有不同的碳原子数和分子式,即分子式一定不同
c. 同系物一定具有不同的相对分子质量(相差14n,n为正整数)即相对分子质量一定不同。
核心知识点二:
二、同分异构体
1. 概念
二者的分子式相同,都是C4H10,但因碳原子间的连接方式不同导致结构不同(正丁烷是直链结构,异丁烷有支链),故不是同一种物质,它们的物理性质存在一定差异,比如正丁烷的沸点大于异丁烷。
【名师提醒】
(1)同分异构体要求分子式相同,但结构不同,二者缺一不可;分子式相同,则相对分子质量相等,但相对分子质量相等的物质,分子式不一定相同,如CO和C2H4。
(2)结构不同意味着同分异构体不一定是同类物质,如CH3CH2CH=CH2和。
(3)同分异构体的结构一定不同,因此它们的物理性质存在差异;如果同分异构体的结构相似,属于同类物质,则它们的化学性质相似;如果同分异构体是不同类别的物质,则它们的化学性质不同。
(4)烷烃中,甲烷、乙烷、丙烷不存在同分异构体,其他烷烃均存在同分异构体,且同分异构体的数目随碳原子数的增加而增多,如丁烷有2种同分异构体、己烷有5种同分异构体。同分异构现象是有机物种类繁多的原因之一。
三、同分异构体的书写与数目判断
1. 烷烃同分异构体的书写方法——“减碳移位”法
“减碳移位法”可概括为“两注意,四顺序”:
两注意:选择最长的碳链为主链,找出中心对称线。
四顺序:主链由长到短,支链由整到散,位置由心到边,排布由对到邻、间。
以书写C6H14的同分异构体为例:
(1)将分子中的全部碳原子连成直链作为主链:
(2)从主链一端取下一个碳原子作为支链(即甲基),依次连在主链中心对称线(虚线)一侧的各个碳原子上,此时碳架结构有如下两种:
【易错点】甲基不能连在链端(①位和⑤位),否则会使主链变长,造成重复;中心线两侧的对称碳原子(②位和④位)等效,连接支链时只考虑一侧即可。
(3)从主链上取下两个碳原子作为一个支链(即乙基),依次连在主链中心对称线一侧的各个碳原子上,或将这两个碳原子作为两个支链(即两个甲基),先固定一个支链的位置,然后确定另一个支链的位置,此时碳骨架结构有两种。
【易错】①位、④位和②位、③位上不能连乙基,否则会使主链变长,造成重复。
(4)根据碳原子形成4个共价键的原则,补上氢原子,得到如下5种同分异构体:
2. 烷烃一元取代物的同分异构体数目的判断方法——“等效氢”法
(1)有机物分子中化学环境完全相同的氢原子称为等效氢原子,如CH4分子中的4个氢原子、CH3CH3中的6个氢原子均为等效氢原子。中存在两类等效氢原子,①号和④号碳原子所连接的氢原子是等效氢原子(共6个);②号和③号碳原子所连接的氢原子是等效氢原子(共4个)
看一下氢原子等效的几种情况:
①分子中同一个碳原子上连接的所有氢原子等效。如CH4分子中的4个氢原子是等效的。
②同一个碳原子上连接的所有甲基上的氢原子等效。如新戊烷()分子中的4个甲基等效,故分子中的12个氢原子是等效的。
③分子中处于镜面对称位置(相当于平面镜成像时,物与像的关系)上的氢原子是等效的。如中的18个氢原子是等效的。
(2)烷烃分子中等效氢原子有几种,则该烷烃的一元取代物就有几种同分异构体。
某烷烃的种类数是对应的烷烃的所有同分异构体分子中等效氢原子种类数的加和,即某烷基的种数等于对应烷烃的一元取代物的种数。
烷烃 | 烷烃的结构简式 | 烷烃的一元取代物 |
C3H8(1种) | 2种 | |
C4H10(2种) | 4种 | |
C5H12(3种) | 8种 |
3. 烃的二元取代物的同分异构体数目的判断方法——“定一移一法”
先写出烃的同分异构体,再利用“定一移一”法。即先固定一个支链的位置。再移动另一个支链,让两个支链的位置由“对”到邻”再到 “间”,以确定同分异构体的数目,同时要仔细考虑是否重复。
四、同位素、同素异形体、同分异构体和同系物之间的区别
比较 概念 | 定 义 | 化学式 | 结 构 | 性 质 |
同位素 | 质子数相同、中子数不同的原子 | 原子符号表示不同,如、、 | 电子排布相同,原子核结构不同 | 物理性质不同,化学性质相同 |
同素异形体 | 同一种元素形成的不同单质 | 元素符号表示相同,分子式不同,如石墨和金刚石、O2和O3 | 单质的组成或结构不同 | 物理性质不同,化学性质相似 |
同分异构体 | 分子式相同、结构式不同的化合物 | 相同 | 不同 | 物理性质不同,化学性质不一定相同 |
同系物 | 结构相似,组成相差一个或若干个CH2原子团的化合物 | 组成元素相同,通式相同,相对分子质量相差14n,如CH4和CH3CH3 | 同一类物质,结构相似 | 物理性质不同,化学性质相似 |
核心知识点一:
1. 下列物质中,互为同系物的是
A. 12C和14C
B. 乙烷和十六烷
C. 葡萄糖(C6H12O6)和果糖(C6H12O6)
D. 金刚石和石墨
【答案】B
【解析】12C和14C是质子数相同,中子数不同的两种核素,二者互为同位素,A错误;乙烷和十六烷的结构相似,在分子组成上相差若干个CH2原子团,二者互为同系物,B正确;葡萄糖和果糖分子式相同,但结构不同,二着互为同分异构体,C错误;金刚石和石墨都是碳元素的单质,二者互为同素异形体,D错误。
2. 下列说法中错误的是( )
①化学性质相似的有机物是同系物 ②分子组成相差一个或若干CH2原子团的有机物是同系物 ③若有机物中碳、氢元素的质量分数相同,则它们必定是同系物 ④若两种有机物的相对分子质量相差14n(n为正整数),则必为同系物
A. ①②③④ B. 只有②③
C. 只有③④ D. 只有①②③
【答案】D
【解析】同系物的结构相似,化学性质相似,但化学性质相似的有机物不一定是同系物,如正丁烷(CH3CH2CH2CH3)和和异丁烷()的化学性质相似,但它们互为同分异构体,①错误;结构相似,且分子组成相差一个或若干CH2原子团的有机物才互为,②错误;有机物中碳、氢元素的质量分数相同,它们可能是同分异构体,也可能是最简式相同的有机物,③错误;两种有机物的相对分子质量相差14n(n为正整数),不一定满足结构相似,通式相同的条件,比如CH2===CH2和,④错误。故选A。
3. 下列物质中互为同系物的是( )
①CH3CH2Cl ②CH2=CHCl ③CH3CH2CH2Cl ④CH2ClCH2Cl ⑤CH3CH2CH2CH3
⑥CH3CH(CH3)2
A. ①③ B. ①④ C. ①② D ⑤⑥
【答案】A
【解析】互为同系物的物质必须结构相似,且分子组成上相差一个或若干个CH2个原子团。①③结构相似且相差一个CH2原子团,所以①③互为同系物;②中含有,④中含有两个Cl原子,所以①④与①②均不可能互为同系物;⑤⑥分子式相同,结构不同,互为同分异构体。
核心知识点二:
1. 下列物质的一氯代物有4种的是( )
A. CH3CH2CH3 B. CH3 CH2 CH (CH3) CH2 CH3
C. D.
【答案】B
【解析】CH3CH2CH3中含有2种等效氢原子,其一氯代物只有2种,A错误。CH3CH2CH(CH3)CH2CH3中含有4种等效氢原子,其中氯代物有4种,B正确。中含有2种等效氢原子,其一氯代物有2种,C错误。中含有3种等效氢原子,其一氯代物有3种,D错误。
【分析】利用对称性判断等效氢原子的种类
2. 某烷烃的分子式为C7H16,其同分异构体有________种,试写出分子结构中含有3个甲基(-CH3)的同分异构体的结构简式:_________________________________。
【答案】9
CH3CH(CH3)CH2CH2CH2CH3、CH3CH2CH(CH3)CH2CH2CH3、CH3CH2CH(CH2CH3)CH2CH3
【解析】第一步:写出最长的碳链(只写出碳骨架,氢原子可根据需要按碳四价原则补足),得到1种同分异构体:C-C-C-C-C-C-C;第二步:去掉最长碳键中的1个碳原子并将其作为支链(取代基),余下碳原子作为主链,依次找出该支链在主链上的可能位置(“↓”表示取代基可能连接的位置),得到2种同分异构体:(含有3个甲基)
第三步:去掉最长碳链中的2个碳原子并将其作为支链,出现2种情况:
(1)作为2个支链(2个甲基),主链关于3号碳原子对称,先将1个甲基固定在2号碳原子上,另1个甲基可能连接在2、3或4号碳原子上,得到3种同分异构体;或将1个甲基固定在3号碳原子上,则另1个甲基只能连接在3号碳原子上,得到1种同分异构体,共得到4种同分异构体: 。
(2)作为1个支链(乙基),得到1种同分异构体: (含有3个甲基);第四步:去掉最长碳链中的3个碳原子并将其作为支链,出现3种情况:(1)作为3个支链(3个甲基),得到1种同分异构体: 。作为2个支链(1个甲基和1个乙基),不能产生新的同分异构体。
(3)作为1个支链(丙基),不能产生新的同分异构体,其中分子结构综上所述,共得到9种同分异构体,其中分子结构中含有3个甲基的同分异构体有3种。
(答题时间:25分钟)
一、选择题
1. 对的叙述正确的是( )
A. 有两种结构 B. 只有一种结构
C. 含有非极性键 D. 有四种结构
2. 下列叙述正确的是( )
A. 分子式相同,各元素质量分数也相同的物质是同种物质
B. 通式相同的不同物质一定属于同系物
C. 分子式相同的不同物质一定互为同分异构体
D. 相对分子质量相同的不同物质一定互为同分异构体
3. 下列结构简式代表了几种不同的烷烃( )
A. 2种 B. 3种 C. 4种 D. 5种
4. 下列分子式不止表示一种物质的是( )
A. C3H8 B. C4H10
C. CHCl3 D. CH2Cl2
5. 有两种气态烷烃的混合物,在标准状况下,其密度为1. 16 g·L-1,则关于此混合物组成的说法正确的是( )
A. 一定有甲烷
B. 一定有乙烷
C. 可能是甲烷和己烷的混合物
D. 可能是乙烷和丙烷的混合物
6. 下列说法中正确的是( )
A. C4H10有3种同分异构体
B. 相对分子质量相同、结构不同的两种化合物互为同分异构体
C. 同分异构体之间的转化是化学变化
D. 和互为同分异构体
二、填空题
7. 有下列结构的物质:①CH3(CH2)3CH3
②CH3CH2CH2CH2CH3
③CH3CH2CH2CH2CH2CH3
其中属于同系物的是________;属于同分异构体的是__________________________;
属于同种物质的是________。
A. ①② B. ②③
C. ③④⑤⑥⑦ D. ①③
E. ③④⑤⑦ F. ④⑥
8. 观察下面几种烷烃的球棍模型:
(1)与C互为同系物的是________,与C互为同分异构体的是________________。
(2)在烷烃的同系物中,随碳原子数增加,其熔、沸点依次________(其中碳原子数满足________条件的烷烃常温下呈气态),液态时密度依次____________。
1.【答案】B
【解析】甲烷分子的空间结构是正四面体。若氢原子分别被两个氯原子、两个氟原子代替,其结构变为四面体,碳原子位于四面体的中心位置,两个氯原子、两个氟原子不管从哪个方向与碳原子相连,它们都分别处在相邻的位置,故只有一种结构,如图所示:。C—Cl键、C—F键均为极性键。
2.【答案】C
【解析】分子式相同的物质,结构不一定相同,所以不一定是同种物质;通式相同的不同物质不一定是同系物,也可能互为同分异构体或是其他关系;相对分子质量相同,分子式不一定相同,如NO和C2H6,因此不一定互为同分异构体。
3.【答案】B
【解析】结构简式不能体现出分子的实际空间结构,仅能体现出分子中原子间的结合方式。题干中的几种分子可分别表示为、CH3—CH2—CH2—CH2—CH3、、CH3—CH2—CH2—CH2—CH3、,故有3种不同的烷烃。
4.【答案】B
【解析】正丁烷和异丁烷的分子式都是C4H10。C3H8(丙烷)、CHCl3(三氯甲烷)、CH2Cl2(二氯甲烷)都只表示一种物质。
5.【答案】A
【解析】标准状况下,该混合物的平均摩尔质量为22. 4 L·mol-1×1. 16 g·L-1=26 g·mol-1,在烷烃中,只有甲烷的摩尔质量小于26 g·mol-1,所以一定有甲烷,另一种气态烷烃不能确定。
6. 【答案】C
【解析】C4H10有2种同分异构体,即CH3CH2CH2CH3和;物质的相对分子质量相同,但分子式不一定相同,故相对分子质量相同,结构不同的两种化合物不一定是同分异构体;互为同分异构体的物质为不同的物质,故它们之间的转化是化学变化;和为同一物质,不互为同分异构体。
7.【答案】BD E AF
【解析】7种物质均为烷烃,若碳原子数不同,则互为同系物;若碳原子数相同,而结构不同,则互为同分异构体;若碳原子数相同,且结构也相同,则为同一种物质。7种物质的分子式分别为①C5H12、②C5H12、③C6H14、④C6H14、⑤C6H14、⑥C6H14、⑦C6H14。所以①②中任一物质与③④⑤⑥⑦中任一物质均属于同系物;①②结构相同,属于同种物质,④⑥结构相同,属于同种物质;③④⑤⑦或③⑤⑥⑦互为同分异构体。
8.【答案】(1)AB D (2)升高 小于或等于4 增大
【解析】理解同系物、同分异构体的概念,会判断同系物、同分异构体。了解随碳原子数增加,烷烃熔点、沸点、密度的递变规律。
高中化学人教版 (2019)必修 第二册第一节 认识有机化合物第2课时学案: 这是一份高中化学人教版 (2019)必修 第二册第一节 认识有机化合物第2课时学案,共8页。学案主要包含了烷烃的性质,有机物的性质等内容,欢迎下载使用。
高中化学人教版 (2019)必修 第二册第七章 有机化合物第一节 认识有机化合物第2课时导学案: 这是一份高中化学人教版 (2019)必修 第二册第七章 有机化合物第一节 认识有机化合物第2课时导学案,共16页。学案主要包含了烷烃,同系物,同分异构体等内容,欢迎下载使用。
高中化学第一节 认识有机化合物学案及答案: 这是一份高中化学第一节 认识有机化合物学案及答案,共4页。学案主要包含了学习目标,学习重难点,学习过程等内容,欢迎下载使用。

