初中数学人教版七年级下册9.3 一元一次不等式组课后测评
展开第10讲 不等式及不等式组
知识点1 不等式
1.不等式的定义
不等式的概念:用“>”或“<”号表示大小关系的式子,叫做不等式,用“≠”号表示不等关系的式子也是不等式.
注意:凡是用不等号连接的式子都叫做不等式.常用的不等号有“<”、“>”、“≤”、“≥”、“≠”.另外,不等式中可含未知数,也可不含未知数.
2.不等式的性质
(1)不等式的基本性质
①不等式的两边同时加上(或减去)同一个数或同一个含有字母的式子,不等号的方向不变,即:若a>b,那么a±m>b±m;
②不等式的两边同时乘以(或除以)同一个正数,不等号的方向不变,即:若a>b,且m>0,那么am>bm或am>bm;
③不等式的两边同时乘以(或除以)同一个负数,不等号的方向改变,即:若a>b,且m<0,那么am<bm或am<bm;
(2)不等式的变形:
①两边都加、减同一个数,具体体现为“移项”,此时不等号方向不变,但移项要变号;②两边都乘、除同一个数,要注意只有乘、除负数时,不等号方向才改变.
3.不等式的解和解集
(1)不等式的解的:
使不等式成立的未知数的值叫做不等式的解.
(2)不等式的解集:
能使不等式成立的未知数的取值范围,叫做不等式的解的集合,简称解集.
(3)解不等式的:
求不等式的解集的过程叫做解不等式.
【典例】
例1 (2020春•叶集区期末)式子:①;②;③;④;⑤.其中不等式有
A.1个 B.2个 C.3个 D.4个
【解答】解:不等式有:①;②;③;⑤,共有4个.
故选:.
例2(2020春•建安区期末)我市某一天的最高气温是,最低气温是零下,则当天我市气温变化范围是
A. B. C. D.
【解答】解:这天的最高气温是,最低气温是零下,
当天我市气温变化范围是,
故选:.
例3 (2020秋•越秀区校级期中)要比较两个数、的大小,有时可以通过比较与0的大小来解决:
(1)如果,则;
(2)如果,则;
(3)如果,则.
若,,试比较、的大小.
【解答】解:由于,即.
所以.
【方法总结】
1.不等式的判定方法
用“<,>,≤,≥,≠”连接的式子叫做不等式.
2.不等式的基本性质
①不等式两边加(或减)同一个数(或式子),不等号的方向不变.
②不等式两边乘(或除以)同一个正数,不等号的方向不变.
③不等式两边乘(或除以)同一个负数,不等号的方向改变.
3.判断某个数是否为不等式的解法思路
将某个数代入不等式,如果不等式成立,那么这个数是该不等式的解;否则,这个数不是不等式的解.
4.求不等式的解集的依据
解不等式的依据是不等式的基本性质,要熟练掌握不等式的基本性质.
【随堂练习】
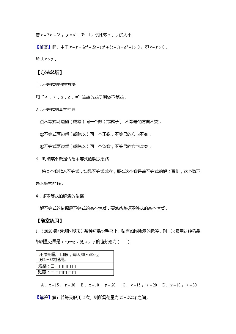
1.(2020春•建邺区期末)某种药品说明书上,贴有如图所示的标签,则一次服用这种药品的剂量范围是,则,的值分别为
A., B., C., D.,
【解答】解:若每天服用2次,则所需剂量为之间,
若每天服用3次,则所需剂量为之间,
所以,一次服用这种药的剂量为之间,
所以,.
故选:.
2.(2020春•大兴区校级期中)下列各式:①;②; ③;④;⑤中,不等式有 个.
A.2 B.3 C.4 D.5
【解答】解:根据不等式的定义,只要有不等符号的式子就是不等式,所以②; ③;⑤为不等式,共有3个.
故选:.
3.(2020春•思明区校级月考)指出下面变形根据的是不等式的哪一条基本性质:(填阿拉伯数字)
(1)由,得;根据不等式的基本性质 1 ;
(2)由,得;根据不等式得基本性质 .
【解答】解:(1)由,根据不等式的基本性质1,在不等式两边同时加上,即可得;
故答案为:1;
(2)由,根据不等式的基本性质3,两边同时除以,即可得;
故答案为:3.
4.(2020秋•拱墅区期中)对于任意的,恒成立,则的取值范围是 .
【解答】解:由得,,
对于任意的,恒成立,
,
解得.
故答案为:.
知识点2 一元一次不等式
1.一元一次不等式的定义
(1)一元一次不等式的定义
含有一个未知数,未知数的次数是1的不等式,叫做一元一次不等式.
(2)概念解析
一方面:它与一元一次方程相似,即都含一个未知数且未知项的次数都是一次,但也有不同,即它是用不等号连接,而一元一次方程是用等号连接.
另一方面:它与不等式有区别,不等式中可含、可不含未知数,而一元一次不等式必含未知数.但两者也有联系,即一元一次不等式属于不等式.
2.解一元一次不等式
解一元一次不等式步骤如下
①去分母;②去括号;③移项;④合并同类项;⑤化系数为1.
以上步骤中,只有①去分母和⑤化系数为1可能用到不等式性质3,即可能改变不等号方向,其他都不会改变不等号方向.
注意:符号“≥”和“≤”分别比“>”和“<”各多了一层相等的含义,它们是不等号与等号合写形式.
3.在数轴上表示不等式的解集
用数轴表示不等式的解集时,要注意“两定”:
一是定界点,一般在数轴上只标出原点和界点即可.定边界点时要注意,点是实心还是空心,若边界点含于解集为实心点,不含于解集即为空心点;
二是定方向,定方向的原则是:“小于向左,大于向右”.
【典例】
例1(2020春•天心区期中)若是一元一次不等式,则 1 .
【解答】解:由题意得:,
解得:,
故答案为:1.
例2 (2020春•莒县期末)已知是关于的一元一次不等式,则的值为 .
【解答】解:是关于的一元一次不等式,
,
解得.
故答案为:.
例3 (2020春•崇川区校级月考)解下列不等式,并把解集在数轴上表示出来.
(1);
(2).
【解答】解:(1),
移项得:,
合并得:,
解得:;
所以这个不等式的解集在数轴上表示为:
.
(2),
去分母得:,
去括号得:,
移项及合并同类项得:,
系数化为1得:,
故原不等式的解集是,在数轴上表示如下图所示,
.
例4(2020秋•沙坪坝区校级月考)解不等式:
(1);
(2).
【解答】解:(1),
移项得:,
合并得:,
解得:;
(2),
去分母得:,
移项得:,
合并得:,
解得:.
【方法总结】
1.一元一次不等式
常考查一元一次不等式的定义,解答这类题目要记住以下两个关键点:
①含有一个未知数,②未知数的次数是1.
2.解一元一次不等式
解一元一次不等式关键在于掌握其解题步骤:①去分母,②去括号,③移项,④合并同类项,⑤系数化为1.
注意:以上步骤中,只有①去分母和⑤化系数为1可能用到不等式的性质3,即可能变不等号方向,其他都不会改变不等号方向.
3.求一元一次不等式的整数解的解题思路
①求一元一次不等式的解集;
②结合题目所给条件,然后在一元一次不等式解集内找出相应的整数,从而解答此类题目.
【随堂练习】
1.(2020春•赣州期末)若是关于的一元一次不等式,则 1 .
【解答】解:是关于的一元一次不等式,
,,
解得:,
故答案为:1.
2.(2020春•东坡区期末)若是关于的一元一次不等式,则的值为 2 .
【解答】解:不等式是一元一次不等式,
,
解得:,
故答案为:2.
3.(2020春•南关区月考)聪聪解不等式的步骤如下:
.①
.②
.③
.④
(1)聪聪解不等式时从第 一 步开始出错的(只填写序号).聪聪由原不等式化为第一步所依据的数学原理是 .
(2)完成此不等式的正确求解过程.
【解答】解:(1)聪聪的解答过程是从第一步开始出错的,出错原因是去分母时漏乘常数项;
故答案为:一;不等式的性质;
(2)正确解答为:
,
.
.
.
.
4.(2020秋•西湖区校级期中)解不等式:
(1);
(2).
【分析】(1)先移项,然后合并同类项,再将系数化为1,即可得到该不等式的解集;
(2)先去括号,再移项,合并同类项,系数化为1,即可得到该不等式的解集.
【解答】解:(1),
,
,
;
(2),
,
,
,
.
知识点3 一元一次不等式组
1.一元一次不等式组的概念
由几个含有同一个未知数的一元一次不等式组成的不等式组,叫做一元一次不等式组.不等式组中所有不等式的解集的公共部分叫做这个不等式组的解集.求不等式组的解集的过程叫做解不等式组.
注意:一个一元一次不等式组的几个不等式必须符合三个条件:(1)这里的几个可以是两个、三个、…;(2)每个不等式都是一元一次不等式;(3)必须都含有同一个未知教.
2.解一元一次不等式组
(1)一元一次不等式组的解集:几个一元一次不等式的解集的公共部分,叫做由它们所组成的不等式组的解集.
(2)解不等式组:求不等式组的解集的过程叫解不等式组.
(3)一元一次不等式组的解法:解一元一次不等式组时,一般先求出其中各不等式的解集,再求出这些解集的公共部分,利用数轴可以直观地表示不等式组的解集.
方法与步骤:①求不等式组中每个不等式的解集;②利用数轴求公共部分.
解集的规律:同大取大;同小取小;大小小大中间夹;大大小小无解答.
【典例】
例1(2020春•毕节市月考)下列是一元一次不等式组的是
A. B.
C. D.
【解答】解:是一元一次不等式组.
故选:.
例2 (2020秋•沙坪坝区校级月考)解不等式组并将不等式组的解集表示在数轴上.
(1);
(2).
【解答】解:(1)解不等式,得:,
解不等式,得:,
则不等式组的解集为,
将不等式组解集表示在数轴上如下:
(2)解不等式,得:,
解不等式,得:,
则不等式组的解集为,
将不等式组的解集表示在数轴上如下:
【方法总结】
1.解一元一次不等式组
方法与步骤:①求不等式组中每个不等式的解集;②利用数轴求公共部分.
解集的规律:大大取最大;小小取最小;大小小大中间夹;大大小小无解答.
解集的规律如下图所示:
2.一元一次不等式组的整数解
①求出一元一次不等式组的解集;②在数轴上表示出一元一次不等式组的解集;③结合题目所给条件,然后在一元一次不等式组的解集内确定一元一次不等式组的整数解,从而解答此类题目.
【随堂练习】
1.(2020秋•南岗区校级月考)不等式组的解集为 .
【解答】解:解不等式,得:,
解不等式,得:,
则不等式组的解集为,
故答案为:.
2.(2020秋•海淀区校级月考)解不等式组:.
【解答】解:,
解不等式①,得:,
解不等式②,得:,
不等式组的解集为:.
3.(2020秋•温岭市校级月考)解不等式组,并把解集表示在数轴上.
【解答】解:解不等式,得:,
解不等式,得:,
则不等式组的解集为,
将不等式组的解集表示在数轴上如下:
综合运用
1.(2020春•磁县期末)下列选项中是一元一次不等式组的是
A. B.
C. D.
【解答】解:、含有三个未知数,不符合题意;
、未知数的最高次数是2,不符合题意;
、含有两个未知数,不符合题意;
、符合一元一次不等式组的定义,符合题意;
故选:.
2.(2020春•密山市期末)数学表达式中:①②③④⑤⑥不等式是 ①②⑤⑥ (填序号).
【解答】解:在①②③④⑤⑥中,除③、④之外,式子都含不等号,是不等式,共4个,为①②⑤⑥.
3.(2020秋•柯桥区期中)已知,则下列四个不等式中,不正确的是
A. B. C. D.
【解答】解:.,
,故本选项不符合题意;
.,
,故本选项符合题意;
.,
,故本选项不符合题意;
.,
,
,故本选项不符合题意;
故选:.
.
4.(2020秋•南岗区校级月考)解不等式:
(1);
(2).
【解答】解:(1)去括号得,,
移项、合并得,,
系数化为1得,.
(2)去分母得,,
移项、合并得,.
5.(2020春•抚顺县期末)解不等式,并在数轴上表示它的解集.
【解答】解:去分母,得:,
去括号,得:,
移项、合并,得:,
把这个不等式的解集在数轴上表示如下:
6.(2020秋•金东区期中)解不等式组.
【解答】解:解不等式,得:,
解不等式,得:,
则不等式组的解集为.
7.(2020秋•湖里区校级月考)解不等式组:.
【解答】解:解不等式,得:,
解不等式,得:,
则不等式组的解集为.
日期:2021/1/14 8:41:28;用户:广饶数学;邮箱:chaoyin5@xyh.com;学号:24896626
北师大版八年级下册6 一元一次不等式组测试题: 这是一份北师大版八年级下册6 一元一次不等式组测试题,文件包含初二数学北师大版春季班第5讲不等式组的应用--提高班教师版docx、初二数学北师大版春季班第5讲不等式组的应用--提高班学生版docx等2份试卷配套教学资源,其中试卷共27页, 欢迎下载使用。
初中数学北师大版八年级下册第二章 一元一次不等式和一元一次不等式组6 一元一次不等式组同步测试题: 这是一份初中数学北师大版八年级下册第二章 一元一次不等式和一元一次不等式组6 一元一次不等式组同步测试题,文件包含初二数学北师大版春季班第3讲不等式及不等式组--提高班教师版docx、初二数学北师大版春季班第3讲不等式及不等式组--提高班学生版docx等2份试卷配套教学资源,其中试卷共21页, 欢迎下载使用。
人教版中考一轮复习 第2讲 方程(组)与不等式(组)--提高班: 这是一份人教版中考一轮复习 第2讲 方程(组)与不等式(组)--提高班,文件包含第2讲方程组与不等式组--提高班教师版docx、第2讲方程组与不等式组--提高班学生版docx等2份试卷配套教学资源,其中试卷共48页, 欢迎下载使用。

