- 2.3 声的利用(原卷+解析)-2022-2023学年八年级物理上册学优生重难点易错题精练(人教版) 试卷 1 次下载
- 2.2 声音的特性(原卷+解析)-2022-2023学年八年级物理上册学优生重难点易错题精练(人教版) 试卷 1 次下载
- 1.4 测量平均速度(原卷+解析)-2022-2023学年八年级物理上册学优生重难点易错题精练(人教版) 试卷 1 次下载
- 1.3 运动的快慢(原卷+解析)-2022-2023学年八年级物理上册学优生重难点易错题精练(人教版) 试卷 2 次下载
- 1.2 运动的描述(原卷+解析)-2022-2023学年八年级物理上册学优生重难点易错题精练(人教版) 试卷 1 次下载
2.1 声音的产生与传播(原卷+解析)-2022-2023学年八年级物理上册学优生重难点易错题精练(人教版)
展开2.1 声音的产生与传播 同步易错题集
【高频考点梳理】
一、声音的产生
1、声音是由物体的振动产生的,一切发声的物体都在振动。
2、人说话靠声带振动,弦乐是靠弦的振动,管乐是靠管内空气柱振动,蝉鸣靠胸部的两片鼓膜振动,鸟靠鸣膜振动,蟋蟀、蜜蜂、蚊子、苍蝇是靠翅膀振动发声。振动停止,发声停止。错误的表述:振动停止,声音消失。
二、声音的传播
1、声音以波的形式传播,声音的传播需要介质,固体、液体、气体都能传播声音,真空不能传声。
2、声速与介质的种类和温度有关,15℃时空气中的声速为340m/s。
3、回声:声音的反射。当人与障碍物的距离小于17m(原声与回声间隔0.1s以内),人耳无法区分原声与回声,此时回声起到加强原声的作用。
【必刷易错题集】
一、选择题
1.(2022•无锡模拟)关于声现象,下列说法正确的是( )
A.声音可以在固体中传播
B.声音传播的速度与温度无关
C.声音在真空中传播的速度最快
D.只要物体振动,我们就一定能听到声音
解:A、声音可以在一切固体、液体、气体中传播,故A正确;
B、声速受介质种类和介质温度的影响,同种介质中温度越高声速越大,故B错误;
C、声音不能在真空中传播,故C错误;
D、振动产生的声可能不在人的听觉范围、可能响度太小、可能没有传播声音的介质等原因,导致人耳听不到,故D错误。
答案:A。
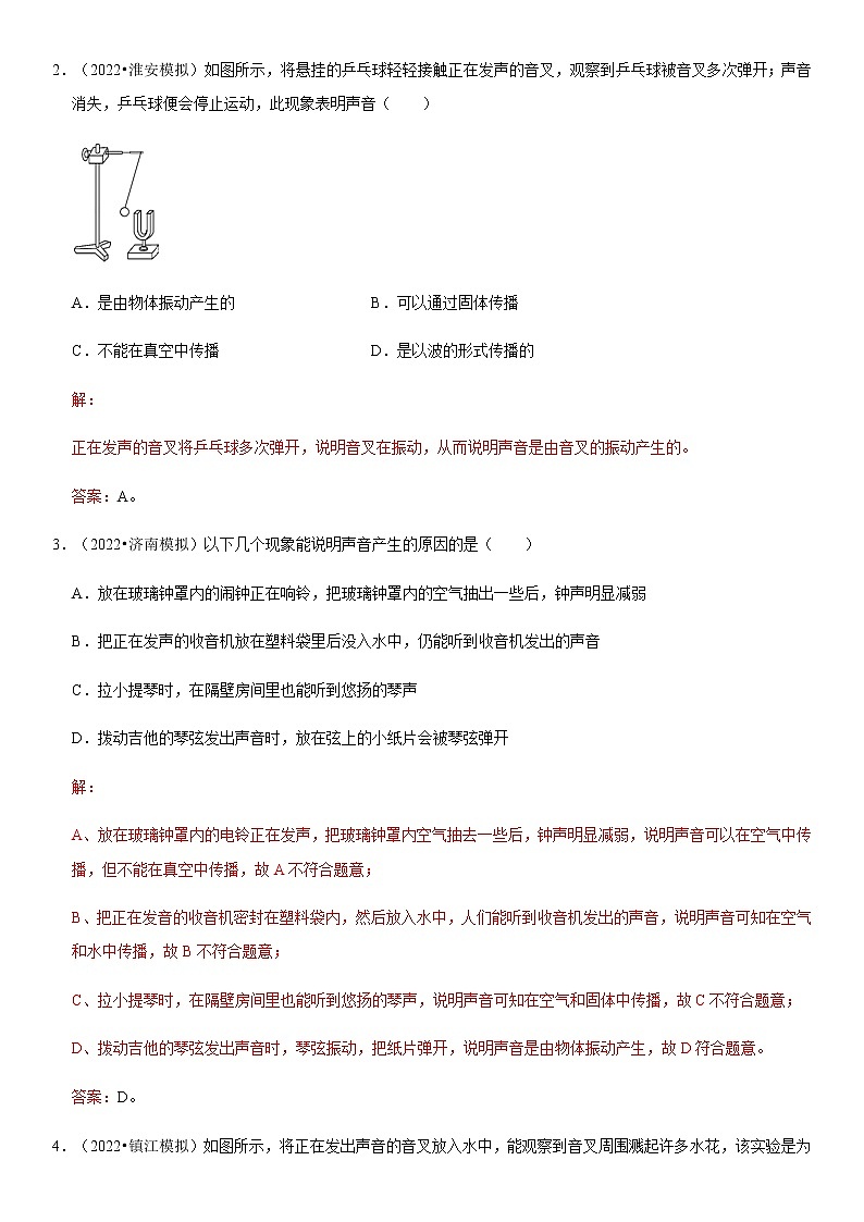
2.(2022•淮安模拟)如图所示,将悬挂的乒乓球轻轻接触正在发声的音叉,观察到乒乓球被音叉多次弹开;声音消失,乒乓球便会停止运动,此现象表明声音( )
A.是由物体振动产生的 B.可以通过固体传播
C.不能在真空中传播 D.是以波的形式传播的
解:
正在发声的音叉将乒乓球多次弹开,说明音叉在振动,从而说明声音是由音叉的振动产生的。
答案:A。
3.(2022•济南模拟)以下几个现象能说明声音产生的原因的是( )
A.放在玻璃钟罩内的闹钟正在响铃,把玻璃钟罩内的空气抽出一些后,钟声明显减弱
B.把正在发声的收音机放在塑料袋里后没入水中,仍能听到收音机发出的声音
C.拉小提琴时,在隔壁房间里也能听到悠扬的琴声
D.拨动吉他的琴弦发出声音时,放在弦上的小纸片会被琴弦弹开
解:
A、放在玻璃钟罩内的电铃正在发声,把玻璃钟罩内空气抽去一些后,钟声明显减弱,说明声音可以在空气中传播,但不能在真空中传播,故A不符合题意;
B、把正在发音的收音机密封在塑料袋内,然后放入水中,人们能听到收音机发出的声音,说明声音可知在空气和水中传播,故B不符合题意;
C、拉小提琴时,在隔壁房间里也能听到悠扬的琴声,说明声音可知在空气和固体中传播,故C不符合题意;
D、拨动吉他的琴弦发出声音时,琴弦振动,把纸片弹开,说明声音是由物体振动产生,故D符合题意。
答案:D。
4.(2022•镇江模拟)如图所示,将正在发出声音的音叉放入水中,能观察到音叉周围溅起许多水花,该实验是为了说明( )
A.液体能够传声 B.装水的容器能够传声
C.发声的音叉正在振动 D.水也可以作为声源
解:声音是由物体振动产生的;将正在发声的音叉放入水中,音叉周围溅起许多水花,是为了说明发声的音叉在振动,故A、B、D错误,C正确。
答案:C。
5.(2021•苏州期末)“姑苏城外寒山寺,夜半钟声到客船”唐代诗人张继的《枫桥夜泊》让寒山寺声名远扬,诗句中客船里的人听到的钟声主要是通过什么介质传播到人耳的( )
A.客船 B.水 C.空气 D.地面
解:寺庙里的大钟和客船里的人都在空气中,所有寺庙里大钟发出的声音通过空气传播到客船上的,故C正确。
答案:C。
6.(2022•桂林模拟)如图所示,把正在响铃的闹钟放在玻璃罩内,逐渐抽出罩内的空气,听到声音逐渐变小,再让空气逐渐进入罩内,听到声音又逐渐变大,这个现象说明( )
A.声音的传播需要介质
B.声音的传播不需要介质
C.空气阻断了声音的传播
D.玻璃罩阻断了声音的传播
解:把玻璃罩内的空气抽出,传声的介质逐渐减少,所以听到声音逐渐减小,推理得出,把空气抽净,即玻璃罩内是真空时不能听到声音,得出结论为:真空不能传声。逆向思考:传声就不能真空,即声音的传播需要介质。
答案:A。
7.(2022•德州模拟)以下实验不能阐述声音产生的条件的是( )
A.将正在发声的音叉放入水中,音叉能激起水花
B.将纸屑放在发声的喇叭上,看到纸屑在“跳舞”
C.将正在发声的音叉取接近悬挂的小球,小球被弹开
D.将正在发声的闹钟放入密闭的玻璃罩内,抽掉里面的空气发现声音越来越小,直至几乎听不见
解:A、使正在发声的音叉接触水面,水面溅起水花,说明音叉发声是由音叉振动产生的,故A正确;
B、将纸屑放在发声的喇叭上,看到纸屑在“跳舞”,说明声音是由振动产生,故B正确;
C、将正在发声的音叉取接近悬挂的小球,小球被弹开,说明声音是由振动产生,故C正确
D、将正在发声的闹钟放入密闭的玻璃罩内,抽掉里面的空气发现声音越来越小,直至几乎听不见,说明声音可以在空气中传播,但不能在真空中传播,故D错误。
答案:D。
8.(2022•厦门模拟)如图是一款骨传导蓝牙耳机,将耳机贴在颞骨两侧而不是堵塞住耳朵,既可以听到耳机发出的声音,也不影响听到周围环境的声音。耳机声和周围环境声音对应的传播介质分别是( )
A.固体、固体 B.气体、气体 C.固体、气体 D.气体、固体
解:佩戴该耳机时,人听到的声音是通过头骨、颞骨等骨骼传播到听觉神经,然后由听觉神经传给大脑的,此种听到声音的方式被称作骨传导,即声音是通过固体传播的;
声音可以在空气中传播,跑步时他听到周围环境的声音是通过空气(即气体)传播的。
答案:C。
9.(2022•长沙模拟)古诗《小儿垂钓》中有“路人借问遥招手,怕得鱼惊不应人”。小儿面对路人询问,只是招招手却不作声,从声音的产生和传播的角度看,下列说法中正确的是( )
A.声波从空气传入水中后,传播速度不变
B.声音只能在空气中传播,不能在水中传播
C.小儿回答路人的询问声能在水中传播,会惊跑鱼儿
D.声波在空气中的传播速度大于声音在水中的传播速度
解:
AD、声波从空气传入水中后,传播速度变大,故AD错误;
B、因为人的声音先经空气传播到水中,然后再经水传播而被鱼听到,所以声音能在水中传播,故B错误;
C、因为人的声音先经空气传播到水中,然后再经水传播而被鱼听到,就可能吓跑将要上钩的鱼,所以空气和水都可以传声;故C正确;
答案:C。
10.(2021•沈阳期末)如图所示,甲实验,用竖直悬挂的泡沫塑料球接触正在发声的音叉时,泡沫塑料球被弹起;乙实验,敲击右边的音叉,左边完全相同的音叉会把泡沫塑料球弹起。若在月球上(认为真空环境)分别做甲、乙两个实验,下列说法和解释正确的是( )
A.甲、乙实验都不能看到泡沫塑料球被弹起
B.甲实验能看到泡沫塑料球被弹起,乙实验不能看到泡沫塑料球被弹起
C.乙实验右边音叉敲击后,左边完全相同的音叉能发出声音
D.能听到甲实验中音叉发出的声音
解:
如图甲所示,用竖直悬挂的泡沫塑料球接触发声的音叉时,泡沫塑料球被弹起,这个现象说明音叉在振动;如图乙所示,敲击右边的音叉,左边完全相同的音叉把泡沫塑料球弹起,这个现象表明声音可以传播能量;由于月球上没有空气,如果在月球上做这个实验,图甲中,音叉振动,能看到甲球能弹起,但听不到音叉发出的声音;由于真空不能传声,所以图乙中左边完全相同的音叉不能发出声音,泡沫塑料不能弹起,故ACD错误,B正确。
答案:B。
11.(2022•湘西州模拟)按照民间传统习俗,迎亲队伍时常以敲锣打鼓、吹唢呐等方式来营造热闹喜庆的场面。关于唢呐与锣鼓的发声原因,下列说法正确的是( )
A.锣、鼓和唢呐的声音都是因为振动而产生的
B.只有唢呐的声音是因为振动而产生的
C.只有鼓的声音是因为振动而产生的
D.只有锣的声音是因为振动而产生的
解:声音是由物体振动产生的,锣、鼓和唢呐的声音都是因为振动而产生的,故A正确,BCD错误;
答案:A。
12.(2021•衡水期末)小明同学为了研究一组材料的隔音性能(材料为:泡沫塑料板、玻璃、木板、硬纸板)设计并做了一个实验,他们先把闹钟放入一只烧杯中,然后从听到最响的声音位置开始,慢慢远离声源,测得听不到指针走动声音时的位置与声间的距离。比较各种情况下这段距离的大小就可以比较不同材料的隔声性能。
进行实验收集到的数据为:
材料 | 听不到闹钟指针走动声音时的实际距离(m) |
泡沫塑料板 | 0.3 |
玻璃 | 0.6 |
木板 | 0.4 |
硬纸板 | 0.5 |
由上表所列数据,可以知道,按隔音效果由好到坏依次排列( )
A.泡沫塑料板、玻璃、木板、硬纸板
B.泡沫塑料板、木板、硬纸板、玻璃
C.玻璃、硬纸板、木板、泡沫塑料板
D.木板、泡沫塑料板、玻璃、硬纸板
解:
由表中数据知,使用泡沫塑料板作隔音材料时,听不到闹钟指针走动声音时的实际距离为0.3m,距离最短,也就是隔音效果最好;其次是木板、硬纸板;使用玻璃作隔音材料时,听不到闹钟指针走动声音时的实际距离为0.6m,距离最长,也就是隔音效果最差,所以隔音效果由好到坏依次顺序是:泡沫塑料板、木板、硬纸板、玻璃。
答案:B。
二、填空题
13.(2021•滁州期末)联欢会上,李欣同学表演了小提琴独奏。琴弦 振动 产生的琴声。通过 气体 (填“固体”、“液体”或“气体”)传到大家耳里,琴声是以 声波 的形式传播的。
解:声音是由物体的振动产生的,琴弦振动产生琴声;琴声是通过气体传到人耳中的,琴声是以声波的形式向外传播的。
答案:振动;气体;声波。
14.(2022•焦作模拟)如图,为2022年北京冬奥会开幕式中孩子演唱《奥林匹克圣歌》的场景,孩子们的天籁之音是由声带 振动 产生的,优美的歌声是通过 空气 传人现场观众耳朵里的。
解:孩子们的天籁之音是由声带振动产生的,优美的歌声是通过空气传人现场观众耳朵里的。
答案:振动;空气。
15.(2021•丹东中考)古诗《鹿柴》中有“空山不见人,但闻人语响”,诗人听到的人声是由声带 振动 产生的。声音在液体中的传播速度 大于 (选填“大于”、“小于”或“等于”)在空气中的传播速度。
解:诗人听到的人声是由声带振动产生的;声音在液体中的传播速度大于在空气中的传播速度。
答案:振动;大于。
16.(2022•内江模拟)如图所示,接通电源,此时能听到电铃发出的声音。现用抽气设备逐渐抽出其中的空气,听到的声音会逐渐 变小 (选填“变大”、“变小”或“不变”),甚至最后听不到声音。这个实验说明了声音的传播需要 介质 。
解:
声音的传播需要介质,用抽气机将瓶内的空气抽出,在抽气机向外抽气的过程中,能传播声音的空气越来越少,所以音乐声会逐渐减弱;
如果把瓶中的空气完全抽出来,瓶内就成了真空,没有了将声音传出瓶外的介质,所以我们不能听到音乐声。这说明声音靠介质传播,真空不能传声。
答案:变小;介质。
17.(2022•襄阳模拟)月球的周围是真空,在月球上的宇航员面对面交谈要借助无线电通讯设备。这说明声音的传播需要 介质 ,又说明 真空 不能传播声音。
解:因为月球上是没有空气的,而声音的传播需要介质,在真空中不能传播,所以需要靠无线电来对话交谈。
答案:介质;真空。
18.(2021•遂宁期末)如图所示,把一个闹钟放在真空罩里,在不断的向外抽气的过程中。我们听到闹钟的声音逐渐变小,可以设想当瓶内的空气越来越稀薄直至变为绝对真空时,此时我们将听不到闹钟的响声了,此现象说明了 真空不能传声 。我们把这种研究方法叫做 科学推理法 。
解:
把一个闹钟放在真空罩里,在不断的向外抽气直到抽成真空的过程中,我们听到闹钟的声音不断变小,由此想到当瓶内的空气越来越稀薄直至变为绝对真空时,此时我们将听不到闹钟的响声了,此现象说明了真空不能传声,最后无论怎么抽气还能听到闹钟的微弱滴答声,这是真空罩内还有少量空气的缘故;“真空不能传声”是在实验的基础上概括推理得出的,采用了科学推理法,也叫理想实验法。
答案:真空不能传声;科学推理法。
三、实验探究题
19.(2021•承德期末)在探究声音的产生与传播时,小明和小华一起做了下面的实验:
(1)如图①所示,用悬挂着的乒乓球接触正在发声的音叉,可观察到乒乓球弹跳起来,它说明了发声的物体在 振动 。此探究中悬挂着的乒乓球的作用是将音叉的振动 放大 ,这种思维方法叫做 转换法 。(等效法/控制变量法/转换法/类比法)
(2)如图②所示,为了验证(1)中的探究结论,小华同学用手使劲敲桌子,桌子发出了很大的声响,但他几乎没有看到桌子的振动,为了明显地看到实验现象,你的改进方法是: 在桌面上撒一些碎纸屑 。
(3)如图③所示,敲响右边的音叉,左边完全相同的音叉也会发声,并且把泡沫塑料球弹起。该实验能说明 空气 可以传声。
(4)如图④所示,把正在响铃的闹钟放在玻璃罩内,逐渐抽出其中的空气,听到声音 越来越小 ,并由此推理可知: 真空不能传声 。
解:
(1)用悬挂着的乒乓球接触正在发声的音叉,可观察到乒乓球弹跳起来;它说明发声体在振动;音叉的振动不能直接观察,乒乓球起的作用是将音叉微小的振动放大,更容易直观观察,这用到了转换法;
(2)桌子是较大的物体,发声时振动不易观察,可转换成桌面上小纸屑的振动,所以可在桌子上放一些碎纸屑;
(3)敲击右面的音叉,两音叉之间的空气将右面音叉的振动传递到左面的音叉,左面的音叉振动发声,并将小球弹起来,说明空气可以传声;
(4)玻璃罩内空气越来越少,声音就越来越小,是声音传播的介质(空气)逐渐减少造成的,由此可以推出:真空不能传声。
答案:
(1)振动;放大;转换法;
(2)在桌面上撒一些碎纸屑;
(3)空气;
(4)越来越小;真空不能传声。
20.(2021•常州期末)下表是某些介质中的声速数据。
介质 | v(m/s) | 介质 | v(m/s) |
水(5℃) | 1450 | 冰 | 3230 |
水(15℃) | 1470 | 常温橡胶 | 45 |
水(20℃) | 1480 | 软木 | 500 |
海水(25℃) | 1531 | 铁 | 5200 |
(1)分析表格数据,推断声速大小可能跟哪些因素有关?依据是什么?(写出两种)
①声速的大小可能与 介质的种类 有关,依据是 声音在水、海水、冰、铁等不同介质中传播的速度不同 。
②声速的大小可能与 介质的温度 有关,依据是 声音在5℃、15℃、20℃的水中传播的速度不同 。
(2)初春在湖水中用超声测距仪向湖底垂直发射声波,经过等待时间t0后收到回波,当时水中声速为v0,湖水深度h= v0t0 (写出字母表达式)。在夏天再做该实验,等待时间t′ 小于 (小于/等于/大于)t0。
(3)声音 不能 (能/不能)在真空中传播。
解:(1)观察表中数据,不难发现:
①声介质的种类,声音在水、海水、冰、铁等不同介质中传播的速度不同,说明声速大小和介质种类有关;
②声音在 5℃、15℃、20℃的水中的速度不同,说明声速大小和温度有关。
(2)声音从海面到海底时间t=,
由v=得,海水深度:
h=s=vt=v0×=v0t0。
在夏天再做该实验,由于温度高,声音在水中的传播速度快,用时短,故等待时间t′小于t0;
(3)声音的传播需要介质,真空不能传声,即声音不能在真空中传播。
答案:(1)①介质的种类;声音在水、海水、冰、铁等不同介质中传播的速度不同;
②介质的温度;声音在5℃、15℃、20℃的水中传播的速度不同;
(2)v0t0;小于;
(3)不能。
四、计算题
21.(2021•南京期中)一列长为1500m的货运列车在平直的轨道上匀速行驶,在要通过某长度为600m的跨江大桥时,为提醒大桥上铁轨两旁的行人注意,处于车头的司机在机车到达桥头时拉响汽笛,位于车尾的押运员经过4s听到 汽笛声,已知空气中声速为340m/s,求:
(1)押运员听到笛声时声音传播的距离。
(2)列车在平直的轨道上匀速行驶时的速度。
(3)列车完全通过大桥的时间。
解:(1)由v=可得,押运员听到笛声时声音传播的距离:
s1=v1t=340m/s×4s=1360m。
(2)列车行驶的距离:
s2=s﹣s1=1500m﹣1360m=140m
则列车在平直的轨道上匀速行驶时的速度:
v2===35m/s。
(3)列车通过大桥的路程为大桥长和列车长,
即:s总=s+s′=1500m+600m=2100m,
由v=可得,列车完全通过大桥的时间
t′===60s。
答:(1)押运员听到笛声时声音传播的距离为1360m;
(2)列车在平直的轨道上匀速行驶时的速度为35m/s;
(3)列车完全通过大桥的时间为60s。
22.(2021•宜春期末)我们知道:声音在不同介质中传播的速度不同。阅读下表中一些介质中的声速,回答问题:已知在长为0.884km的空的金属管的一端敲击一下,在另一端先后听到两个声音,两声相隔2.43s,(此时气温约为15℃)。求:
(1)敲击后声音通过空气传到另一端要多长时间?
(2)声音在金属管中的传播速度是多大?该金属管可能是由什么材料制成?
些介质中的声速V(m/s) | |||
空气(0℃) | 331 | 冰 | 3230 |
空气(15℃) | 340 | 铜 | 3750 |
煤油(25℃) | 1324 | 铝 | 5000 |
水(常温) | 1500 | 铁 | 5200 |
解:(1)由v=得,
声音在空气中传播的时间是:t===2.6s;
(2)声音在金属管内传播的时间:t金属=t空气﹣△t=2.6s﹣2.43s=0.17s;
声音在金属管内传播的速度:v金属===5200m/s。
查表知:金属管是铁制成的。
答:(1)声音在空气中的传播时间是2.6s;
(2)声音在金属管中的传播速度是5200m/s;该金属可能是由铁制成的。
6.2 密度(原卷+解析)-2022-2023学年八年级物理上册学优生重难点易错题精练(人教版): 这是一份6.2 密度(原卷+解析)-2022-2023学年八年级物理上册学优生重难点易错题精练(人教版),文件包含62密度解析版-2022-2023学年八年级物理上册学优生重难点易错题精练人教版docx、62密度原卷版-2022-2023学年八年级物理上册学优生重难点易错题精练人教版docx等2份试卷配套教学资源,其中试卷共21页, 欢迎下载使用。
6.1 质量(原卷+解析)-2022-2023学年八年级物理上册学优生重难点易错题精练(人教版): 这是一份6.1 质量(原卷+解析)-2022-2023学年八年级物理上册学优生重难点易错题精练(人教版),文件包含61质量解析版-2022-2023学年八年级物理上册学优生重难点易错题精练人教版docx、61质量原卷版-2022-2023学年八年级物理上册学优生重难点易错题精练人教版docx等2份试卷配套教学资源,其中试卷共16页, 欢迎下载使用。
5.4 眼睛与眼镜(原卷+解析)-2022-2023学年八年级物理上册学优生重难点易错题精练(人教版): 这是一份5.4 眼睛与眼镜(原卷+解析)-2022-2023学年八年级物理上册学优生重难点易错题精练(人教版),文件包含54眼睛与眼镜解析版-2022-2023学年八年级物理上册学优生重难点易错题精练人教版docx、54眼睛与眼镜原卷版-2022-2023学年八年级物理上册学优生重难点易错题精练人教版docx等2份试卷配套教学资源,其中试卷共19页, 欢迎下载使用。

