通用版儿科护理第五节 小儿肺炎的护理精品测试题
展开第十章 呼吸系统疾病患儿的护理
呼吸系统疾病是小儿中最常见的,占住院患儿的1/4、占门诊患儿的60%~70%、流行季节可高达90%。这一章我们就来学习呼吸系统的常见疾病。同学们需要掌握的是急性上呼吸道感染、急性感染性喉炎、小儿支气管肺炎的主要症状与体征及治疗要点与护理措施。对于患有呼吸系统疾病的患儿应该如何给予良好的护理,首先让我们来复习有关基础知识。
第五节 小儿支气管肺炎的护理
案例:男孩儿小伟,15个月,由于高热、喘憋入院。查体:体温39.8℃,呼吸52次/分,脉搏168次/分,鼻翼煽动,唇周发绀,肺部听诊双肺底闻及细湿啰音,心率快、节律不整,心音低钝,肝大肋下4㎝,胸片示双肺纹理增粗,右下肺小片状阴影。经医生诊断为支气管肺炎合并心衰。对该患儿,护士应该立即采取哪些护理措施?
知识要点 1.小儿支气管肺炎的病因与发病机制 2.小儿支气管肺炎的症状与体征、治疗要点 3.小儿支气管肺炎的护理诊断、护理要点与措施 |
小儿肺炎是婴幼儿时期最常见的疾病之一,而支气管肺炎是小儿时期最常见的肺炎,是由不同病原体或其他因素(如吸入羊水等)所引起的肺部炎症,最常见的病原体为肺炎链球菌。临床主要表现为发热、咳嗽、气促、呼吸困难和肺部固定湿啰音。患儿患病后免疫力不持久,容易再受感染。小儿肺炎占我国住院小儿死亡原因的第一位,严重地威胁小儿的健康,是我国儿童保健重点防治的“四病”之一。小儿肺炎一年四季均可发病。北方多发生在冬、春寒冷季节及气候骤变时,而南方则以夏秋季多见,有些华南地区在夏季发病较多。
【病因与发病机制】
各种病原体等均可引起支气管肺炎,主要是细菌和病毒,或细菌、病毒混合感染。最常见的病原体为肺炎链球菌,其次为金黄色葡萄球菌、肺炎杆菌、流感嗜血杆菌、大肠杆菌、军团菌等;病毒以呼吸道合胞病毒最多见,其次是腺病毒、流感病毒、副流感病毒、肠病毒等。近年来,肺炎支原体、衣原体及金黄色葡萄球菌、真菌所致的肺炎日渐增多。营养不良、维生素D缺乏性佝偻病、先天性心脏病、低出生体重儿、原发性或继发性免疫缺陷等更易诱发本病。居室通风不良、环境空气污染、受凉、劳累、紧张等均可成为本病发病诱因。
由于小儿肺组织含血多,含气少,SIgA分泌不足而容易引发呼吸系统感染。病原体一般由呼吸道入侵,引起肺组织充血、水肿、炎性浸润。炎症使肺泡壁充血水肿而增厚,支气管粘膜水肿而管腔狭窄,导致肺通气与肺换气功能障碍引起缺氧与二氧化碳潴留;同时细菌及毒素入血引起毒血症症状。通气不足引起低氧血症及高碳酸血症;换气功能障碍主要引起低氧血症,严重时出现发绀。低氧血症和高碳酸血症可导致多器官功能障碍和代谢障碍。
【小儿肺炎分类】
1.按病因分类 细菌性肺炎、病毒性肺炎、支原体肺炎、衣原体肺炎、真菌性肺炎等。
2.按病理分类 支气管肺炎(即小叶性肺炎)、大叶性肺炎、间质性肺炎等,毛细支气管炎。其中支气管肺炎最为常见。
3.按病程分类 急性肺炎,1个月以内;迁延性肺炎,1~3个月;慢性肺炎,3个月以上。
4.按病情分类 轻症肺炎,以呼吸系统症状为主,无全身中毒症状;重症肺炎,除有呼吸系统症状外,其他系统亦受累,全身中毒症状明显,甚至出现混合性酸中毒。
5.按非感染病因所致肺炎分类 吸入性肺炎、嗜酸细胞性肺炎、坠积性肺炎等。
【症状与体征】
典型表现为发热、咳嗽、气促、呼吸困难;肺部听诊有固定的中、细湿啰音;呼吸与心率增快、鼻翼煽动、三凹征;重症肺炎可累及循环系统、消化系统、神经系统而出现一系列症状;而且全身中毒症状重,并可出现混合性酸中毒。
1.轻型肺炎 主要表现为呼吸系统症状和体征。发热,热型不定,新生儿及重度营养不良儿可不发热;大多数患儿体温较高,一般在38~39℃以上,亦可高达40℃,多为不规则热。咳嗽,刺激性干咳;有气促、呼吸困难;呼吸表浅增快,鼻扇,部份患儿口周、指甲轻度发绀;肺部可闻及固定的中、细湿啰音。新生儿、小婴儿症状体征可不典型。X线胸片可见肺内散在、大小不等的点状、斑状或片状阴影。
2.重型肺炎 除呼吸系统症状外,循环系统受累合并心力衰竭;消化系统受累合并中毒性肠麻痹、消化道出血;神经系统受累合并中毒性脑病。
(1)呼吸系统:呼吸表浅、急促,鼻翼扇动,三凹征,呼气呻吟,颜面部及四肢末端明显发绀,两肺可闻及密集的细湿啰音。若患儿咳粉红色泡沫痰,提示肺水肿
(2)循环系统:出现心衰表现,患儿突然烦躁不安、面色苍白;呼吸增快,婴儿>60次/分、幼儿>40次/分。心率增快,婴儿>180次/分,幼儿>160次/分;心音低钝、可出现奔马律。肝脏增大,肋下可达3cm或短期内增大1.5cm;水肿、少尿。
(3)神经系统:患儿出现烦躁、嗜睡、反复惊厥或持续昏迷,脑膜刺激征阳性提示中毒性脑病;如前囟隆起、对光反射减弱或消失提示发生了脑水肿。
(4)消化系统:一般为食欲减退、呕吐、腹泻、腹胀;严重者可有消化道出血,呕吐物为咖啡色或柏油样便;可出现中毒性肠麻痹,肠鸣音减弱或消失。
(5)酸碱平衡失调:严重缺氧时体内需氧代谢障碍,无氧酵解增加,酸性代谢产物增加,加之高热、进食少、脂肪分解等而导致代谢性酸中毒;同时由于二氧化碳排出受阻,产生呼吸性酸中毒。所以,重症肺炎常发生不同程度的混合性酸中毒。
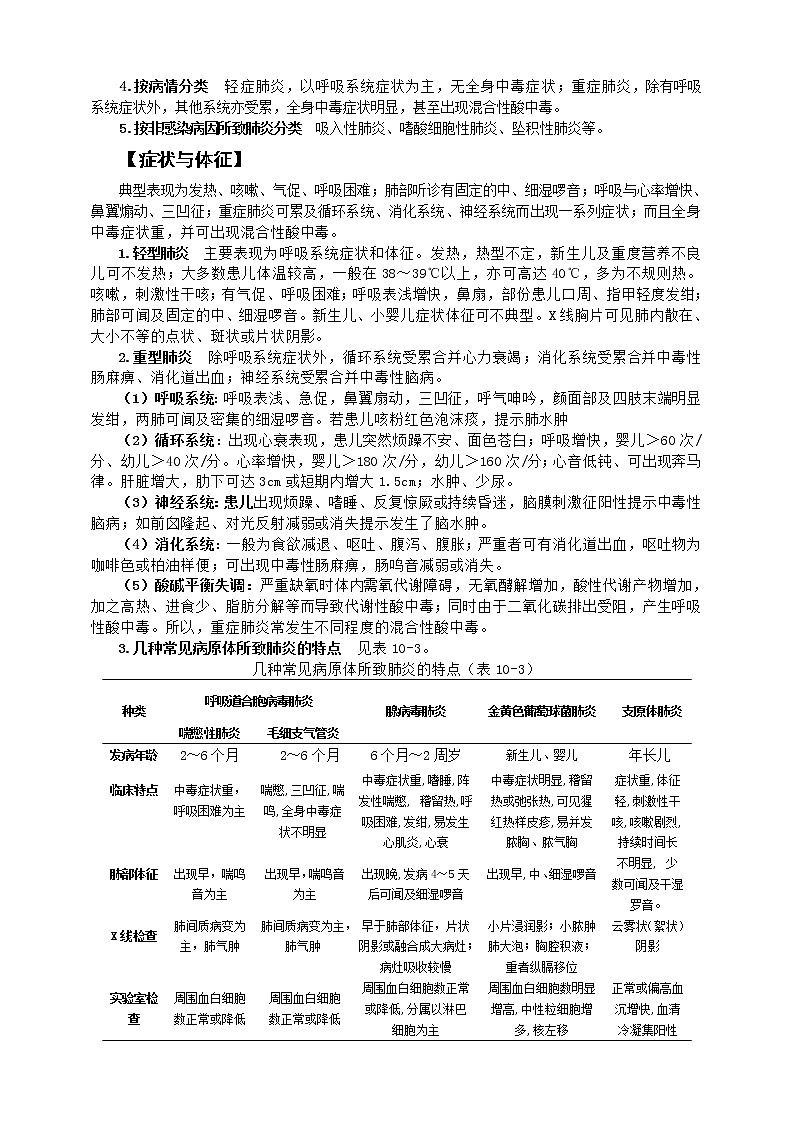
3.几种常见病原体所致肺炎的特点 见表10-3。
几种常见病原体所致肺炎的特点(表10-3)
种类 | 呼吸道合胞病毒肺炎 | 腺病毒肺炎 | 金黄色葡萄球菌肺炎 | 支原体肺炎 | |
喘憋性肺炎 | 毛细支气管炎 | ||||
发病年龄 | 2~6个月 | 2~6个月 | 6个月~2周岁 | 新生儿、婴儿 | 年长儿 |
临床特点 | 中毒症状重,呼吸困难为主 | 喘憋,三凹征,喘鸣,全身中毒症状不明显 | 中毒症状重,嗜睡,阵发性喘憋, 稽留热,呼吸困难,发绀,易发生心肌炎,心衰 | 中毒症状明显,稽留热或弛张热,可见猩红热样皮疹,易并发脓胸、脓气胸 | 症状重,体征轻,刺激性干咳,咳嗽剧烈,持续时间长 |
肺部体征 | 出现早,喘鸣音为主 | 出现早,喘鸣音为主 | 出现晚,发病4~5天后可闻及细湿啰音 | 出现早,中、细湿啰音 | 不明显, 少数可闻及干湿罗音。 |
X线检查 | 肺间质病变为主,肺气肿 | 肺间质病变为主,肺气肿 | 早于肺部体征,片状阴影或融合成大病灶;病灶吸收较慢 | 小片浸润影;小脓肿肺大泡;胸腔积液;重者纵膈移位 | 云雾状(絮状)阴影 |
实验室检查 | 周围血白细胞数正常或降低 | 周围血白细胞数正常或降低 | 周围血白细胞数正常或降低,分属以淋巴细胞为主 | 周围血白细胞数明显增高,中性粒细胞增多,核左移 | 正常或偏高,血沉增快,血清冷凝集阳性 |
【并发症】
重症肺炎可并发充血性心衰、中毒性肠麻痹、消化道出血、中毒性脑病。金黄色葡萄球菌肺炎可并发脓胸、脓气胸及肺大泡等。
【辅助检查】
1.周围血白细胞数 细菌性肺炎白细胞数升高,中性粒细胞增多,并有核左移现象。病毒性肺炎白细胞数大多正常或偏低,可有淋巴细胞增高或出现变异淋巴细胞。
2.病原学检查 如怀疑病毒感染可首选鼻咽拭子进行病毒分离;如怀疑细菌感染可采取痰培养或血培养;支原体肺炎血清冷凝集实验阳性。
3.X线检查 早期肺纹理增强;以后两肺出现大小不等的点状、斑状、小片或絮状阴影、或融合成大片状阴影;有肺气肿、肺不张;合并脓胸、脓气胸者可有纵膈移位。
【治疗要点】
1.控制感染 选择敏感抗生素控制感染,用药原则为早期、联合、足量、足疗程。抗生素使用应持续到体温正常后5~7天、临床症状消失后3天。抗病毒可使用利巴韦林。支原体感染使用大环内酯类抗生素药物,如红霉素、阿奇霉素。至少用药2~3周。金黄色葡萄球菌肺炎需要应用敏感抗生素治疗至体温正常后2~3周停药,一般总疗程≥6周。
2.对症治疗 保持呼吸道畅通,必要时给予吸氧;发热、咳嗽、咳痰者给予退热、祛痰、止咳;及时纠正水、电解质紊乱与酸碱平衡失调;对于中毒性肠麻痹者,应禁食、胃肠减压、注射新斯的明等。有严重喘憋、呼吸衰竭、全身中毒症状明显、合并心力衰竭、感染性休克或脑水肿的患儿,可应用糖皮质激素,常用氢化可的松或地塞米松静脉注射3~5天。合并脓胸和脓气胸者应及时进行穿刺引流,必要时可采用胸腔闭式引流。
【护理诊断】
1.气体交换受损 与肺部充血、水肿、渗出导致肺通气和换气功能障碍有关。
2.清理呼吸道无效 与呼吸道分泌物过多,粘稠、排痰能力差有关。
3.体温过高 与肺部感染有关。
4.营养失调:低于机体需要量 与摄入不足、消耗增加有关。
5.潜在并发症 心力衰竭、中毒性脑病、中毒性肠麻痹、脓胸、脓气胸、肺大疱。
【护理目标】
患儿的呼吸道畅通,无气促、发绀,呼吸正常;痰液能及时清除,痰鸣音消失;体温恢复正常;患儿得到充足的营养,体重恢复正常;并发症能被及时发现并得到有效的处理。
【护理要点与措施】
1.保持呼吸道通畅、改善呼吸功能
(1)保持室内适宜的温、湿度,室温18~22℃,湿度55%~65%。置患儿半卧位或头抬高位;急性期卧床,保持患儿安静,各种治疗护理应集中进行,减少耗氧。有呼吸困难、口唇发绀等缺氧症状时应立即给氧。鼻导管法吸氧,氧流量为每分钟0.5~1L;氧浓度为40%;缺氧明显者宜用面罩給氧,氧流量为每分钟2~4L,氧浓度为50%~60%。
(2)帮助患儿翻身、拍背,变换体位、促使痰液排出,痰液粘稠者可给超声雾化吸入,稀释痰液,必要时吸痰,以保持呼吸道通畅。吸痰要轻、快、间断进行,每次不超过15秒钟,以防黏膜损伤;吸痰不可过频,一般每2小时一次,防止刺激呼吸道产生黏液增多。
(3)遵医嘱应用氯丙嗪,异丙嗪控制躁动和喘息,减少耗氧。喘息及全身中毒症状重者遵医嘱应用糖皮质激素。
2.维持体温正常、保证营养及水分的补充
(1)体温超过38.5℃,可行物理降温或遵医嘱给予药物降温,防止发生热性惊厥。
(2)给予营养丰富、清淡、易消化、流质或半流质食物,少量多餐,防止过饱而影响呼吸,哺喂时避免呛咳。重症患儿不能进食时,采取静脉营养,必要时给鼻饲或静脉营养。
(3)保证患儿摄入充足的水分,鼓励患儿多饮水,以保证液体的摄入量,防止因高热及呼吸过速导致体液丢失过多,同时有利于痰液的稀释。
3.密切观察病情,防止并发症
(1)预防心力衰竭:严格控制输液量及速度,量出为入,滴速严格限制在每小时不超过5ml/kg。若患儿咳粉红色泡沫痰提示发生了肺水肿,应立即给乙醇湿化吸氧;出现心衰表现,如呼吸、心率加快,烦躁不安,面色苍白,心音低钝或奔马律、肝脏肿大等,立即吸氧,减慢输液速度,同时通知医生,并备好强心、利尿等药物。
(2)预防中毒性脑病:监测患儿神志及瞳孔变化,如发生意识障碍,如烦躁、嗜睡、昏迷、惊厥、呼吸不规则、前囟隆起等应立即通知医生并配合抢救。
(3)监测中毒性肠麻痹与消化道出血:观察有无腹胀、肠鸣音减弱或消失,有无黑便、呕血等。如出现应遵医嘱给予补钾、腹部热敷、肛管排气、胃肠减压等处理,缓解呼吸困难。
(4)监测脓胸、脓气胸:高热持续不退或退而复升、咳嗽加剧、咳大量痰、呼吸困难加重,患侧呼吸运动受限、烦躁不安、面色发绀等应警惕脓胸、脓气胸及肺大疱等并发症。
4.注意分室治疗、避免交叉感染 要将不同病原体感染的肺炎患儿分室收治;护理患儿要戴口罩,护理前、后洗手;定期进行空气消毒;室内要通风,保持空气新鲜。
【健康教育】
向家长介绍相关知识,讲解翻身、拍背、变换体位的意义,并示范其方法。加强营养,多饮水;多进行户外活动,加强体格锻炼,提高机体免疫力;根据气候增减衣服,避免受凉,防止上呼吸道感染,按时进行预防接种等。呼吸道传染病高发季节不到人群拥挤的地方。
【同步训练】
1.关于小儿肺炎的护理,以下哪项不正确?
A.体位采用头高位或半卧位 B. 经常翻身更换体位以减轻肺部淤血
C.及时注意吸痰以保持呼吸道畅通 D.尽量少喂奶、少喂食,以防呛咳及引起窒息
E.输液时严格控制液量和速度,以防肺水肿
2.急性肺炎的病程是:
A.<1周 B.<2周 C.<1个月 D.<2个月 E.<3个月
3.引起小儿支气管肺炎最常见的病原菌是:
A.肺炎链球菌 B.溶血性链球菌 C.肺炎杆菌 D.大肠杆菌 E.金黄色葡萄球菌
4.小儿肺炎按病理分型最常见为:
A.大叶性肺炎 B.支气管肺炎 C.间质性肺炎 D.毛细支气管炎 E.吸入性肺炎
5.重症肺炎与轻症肺炎主要区别是:
A.稽留热 B.烦躁不安 C.肺部体征重 D.有神经、循环、消化系统受累 E.咳嗽重
6.以下哪项不是肺炎合并心衰的临床指征:
A.安静时心率>180次/分 B.安静时呼吸>60次/分 C.肝脏迅速增大
D.烦躁不安,面色苍白,发绀加重 E.昏迷,惊厥,前囟膨隆
7.小儿重症肺炎,最常见的酸碱平衡紊乱是:
A.代谢性酸中毒 B.呼吸性酸中毒 C.代谢性碱中毒
D.呼吸性碱中毒 E.混合性酸中毒
8.肺炎患儿出现严重腹胀,肠鸣音消失是由于:
A.消化功能紊乱 B.中毒性肠麻痹 C.中毒性脑病 D.低钠血症 E.低钾血症
9.肺炎患儿出现呼吸困难、口唇发绀、烦躁、面色灰白等情况时应立即給氧。一般采用 ,氧流量为 ,氧浓度不超过 。
10.小儿肺炎,发热者应密切监测体温变化,警惕 。
11.支气管肺炎合并中毒性肠麻痹的临床表现都有哪些?应该如何处理?
12.病例讨论:患儿,4个月;发热、咳嗽2天,以支气管肺炎收入院。目前患儿出现烦躁不安,呼吸困难,发绀。查体:呼吸60次/分,脉搏190次/分,心音低钝,奔马律,双肺细湿啰音密集,肝肋下3cm。患儿可能发生了哪一种并发症?应该如何给予紧急处理?
【护士执业资格考试链接】
1.小儿患支气管炎、肺炎时,室内湿度应维持在
A.20%~30% B.30%~40% C.40%~50% D.55%~65% E.60%~70%
2.患儿7岁,发热、咳嗽6天,体温38℃,呼吸24次/分。肺部可闻及少量细湿罗音。痰液粘稠,不易咳出。该患儿的主要护理措施是
A.立即物理降温 B.给与适量止咳药 C.室内温度应保持40%
D.嘱患儿勿进食过饱 E.定时雾化吸入、排痰
3.小儿肺炎输液速度应控制在每小时
A.5ml/kg B.10ml/kg C.15ml/kg D.20ml/kg E.30ml/kg
4.支气管肺炎患儿宜采取的体位是
A.头高位或半卧位 B.头侧平卧位 C.去枕平卧位 D.右侧卧位 E.左侧卧位
5. 1岁肺炎患儿,喘憋明显,发绀,持续高热,经多种抗生素治疗无好转,该患儿感染的病原体可能是
A.金黄色葡萄球菌 B.肺炎链球菌 C.腺病毒 D.大肠埃希菌 E.流感嗜血杆菌
6.女婴,2岁,发热、咳嗽3天,加重伴气促1天来诊。体检:体温38℃,呼吸稍急促,精神稍差,两肺有散在中、细湿啰音,心音有力,肝肋下未触及,应考虑为
A.轻症支气管肺炎 B.重症支气管肺炎 C.慢性肺炎 D.大叶性肺炎 E.迁延性肺炎
7.患儿,女性,8个月.因烦躁、呼吸困难入院.查体:体温39.7℃,心率190次/分,呼吸67次/分,烦躁不安,面色发绀,呼吸困难,心音低钝,肝在肋下5cm。胸部X线片显示双肺大小不等片状阴影。最可能的诊断是
A.肺大疱 B.轻症肺炎 C.重症肺炎 D.脓胸 E.血气胸
8. 6个月男婴。3天来高热,咳嗽,精神萎靡,纳差,时有呕吐,大便稀每日3~4次,周围血WBC 26×109/L。查体:烦躁不安,气促,面色苍白,皮肤可见猩红热样皮疹,两肺可闻中、细湿啰音,诊断为
A.腺病毒肺炎 B.肺炎支原体肺炎 C.金黄色葡萄球菌肺炎
D.肺炎链球菌肺炎 E.呼吸道合胞病毒肺炎
9.患儿,5个月,患急性支气管肺炎。10天来高热持续不退,咳嗽加重,呼吸困难伴口唇青紫。护士查体发现其右侧肋间隙饱满,呼吸运动减弱,叩诊呈浊音,听诊呼吸音减弱。该护士考虑患儿可能并发了
A.重症肺炎 B.呼吸衰竭 C.脓胸 D.中毒性心肌炎 E.膈下脓肿
(10~11题共用题干)患儿,10个月,支气管肺炎。晚上突然烦躁不安,呼吸困难。查体:呼吸80次/分, 心率192次/分,心音低钝,奔马律。两肺细水泡音多,肝大。
10.考虑患儿最可能出现的情况是
A.急性心力衰竭 B.脓胸 C.肺气肿 D.支气管肺炎 E.毛细支气管炎
11.据病情变化,应采取的最主要护理措施是:
A.半卧位 B.平卧位 C.控制感染加剧 D.补充足够的液体 E.供给充足的蛋白质
(12~14题共用题干)1岁女孩儿,因发热、咳嗽4天,伴气促2天来诊。体检:体温38.5℃,呼吸急促,鼻翼扇动,口周发绀,双肺可闻及少量中、细湿啰音。血象:WBC 18×109/L;X线检查:两肺可见散在的斑片状阴影。
12.其最可能的肺炎类型为
A.大叶性肺炎 B.支气管肺炎 C.迁延性肺炎 D.吸入性肺炎 E.过敏性肺炎
13.患儿的护理措施以下哪项不妥?
A.置患儿于半卧位 B.室内保持合适的温、湿度 C.面罩给氧
D.必要时吸痰 E.快速补充液体
14.该患儿全身中毒症状加重,体温退后再次升高,烦躁不安,剧烈咳嗽,呼吸困难、发绀加重,脉率加快,右侧呼吸运动减弱,呼吸音减低,气管向左侧移位,提示合并:
A.心力衰竭 B.中毒性心肌炎 C.脓胸、脓气胸 D.肺大疱 E.肺脓肿
(15~16题共用题干)患儿5个月,因发热、咳嗽2天,喘1天入院。体检:体温39.5℃,脉搏150次/分,呼吸 50次/分,烦躁不安,面色灰白,两肺有细湿啰音,诊断为肺炎。
15.该患儿的喂养,下列哪项不妥?
A.少量多次喂养 B.喂养中可间断休息 C.给与高营养的软食
D.喂奶时可持续高浓度吸氧 E.喂奶后右侧半卧位
16.该患儿入院时,护士对家长进行健康指导最重要的是
A.介绍预防肺炎知识 B.纠正不良饮食习惯 C.讲解各种肺炎病因
D.按时进行预防接种 E.保持患儿安静,避免呛咳
DEAAC ACCCA ABECD E
通用版儿科护理第四节 小儿液体疗法精品精练: 这是一份通用版儿科护理第四节 小儿液体疗法精品精练,共6页。试卷主要包含了口服补液盐推荐的传统配方,病例讨论等内容,欢迎下载使用。
2021学年第九章 消化系统疾病患儿的护理第三节 小儿腹泻的护理优秀同步测试题: 这是一份2021学年第九章 消化系统疾病患儿的护理第三节 小儿腹泻的护理优秀同步测试题,共8页。试卷主要包含了腹泻患儿的饮食如何调整?,病例讨论,考虑该患儿可能为,其脱水的程度及性质为等内容,欢迎下载使用。
通用版第二节 小儿口腔炎的护理精品同步训练题: 这是一份通用版第二节 小儿口腔炎的护理精品同步训练题,共5页。

