儿科护理第一节 小儿呼吸系统解剖生理特点优秀学案及答案
展开第十章 呼吸系统疾病患儿的护理
呼吸系统疾病是小儿中最常见的,占住院患儿的1/4、占门诊患儿的60%~70%、流行季节可高达90%。这一章我们就来学习呼吸系统的常见疾病。同学们需要掌握的是急性上呼吸道感染、急性感染性喉炎、小儿支气管肺炎的主要症状与体征及治疗要点与护理措施。对于患有呼吸系统疾病的患儿应该如何给予良好的护理,首先让我们来复习有关基础知识。
第一节 小儿呼吸系统解剖生理特点
知识要点 1.小儿呼吸系统解剖、生理特点 2.小儿呼吸系统免疫特点 |
一、解剖特点
呼吸系统以环状软骨下缘为界分为上、下呼吸道两个部分。上呼吸道包括鼻、咽、喉;下呼吸道指气管、支气管和肺。
1.鼻 鼻和鼻腔相对狭窄,缺少鼻毛,鼻粘膜柔嫩,富于血管组织,故易受感染。感染时鼻粘膜充血肿胀使鼻腔更加狭窄,甚至堵塞,引起呼吸困难及吮吸困难。鼻泪管较短,在上呼吸道感染时易侵犯眼结膜,引起结膜炎症。婴幼儿鼻窦发育未成熟,可患鼻窦炎。
2.咽 小儿咽部相对狭小及垂直,咽鼓管宽、短、直,呈水平位,一旦感染易引发中耳炎。扁桃体1岁后发育增快,4~10岁达高峰,14~15岁逐渐退化,故扁桃体炎多见于年长儿,婴幼儿少见。而1岁内咽后壁间隙组织疏松,有淋巴滤泡,故婴儿期易发生咽后壁脓肿。
3.喉 小儿喉腔狭窄,呈漏斗形,软骨柔软,声带及粘膜柔嫩,富于血管及淋巴组织,易发生炎性肿胀,由于喉腔及声门都狭小,患喉炎时易发生梗阻而致吸气性呼吸困难。
4.气管和支气管 气管和支气管管腔相对狭小,毛细支气管平滑肌发育不完善,粘膜柔嫩,血管丰富,粘膜纤毛运动差,粘液腺发育不良、分泌粘液不足而使气道干燥。因此,容易发生感染,而且一旦感染即易引起充血、水肿阻塞呼吸道。婴幼儿气管位置较成人高,右侧支气管粗、短、直,故一旦吸入异物多进入右侧支气管。
5.肺 婴幼儿肺组织发育尚未完善,弹力组织发育较差,肺泡数量少,气体交换面积不足,但间质发育良好,血管组织丰富,毛细血管与淋巴组织间隙较成人为宽,因此含气量少而含血多,故易发生肺部感染,感染时易引起间质性炎症,缺氧症状明显。肺门淋巴结与肺部其他部位淋巴结相互联系,当肺部各种炎症时,肺门淋巴结易引起炎症反应。
6.胸廓 婴幼儿胸廓较短小,呈圆桶状。肋骨处于水平位,膈肌位置较高,呼吸肌不发达,主要靠膈肌呼吸,易受腹胀等因素影响,胸腔小而肺相对较大,呼吸时肺不能充分扩张,使肺通气换气受限,感染时易发生缺氧和二氧化碳潴留。小儿纵隔相对较成人大,周围组织松软,富于弹性,当胸腔大量积液、积气时,易引起纵膈器官的移位。
二、生理特点
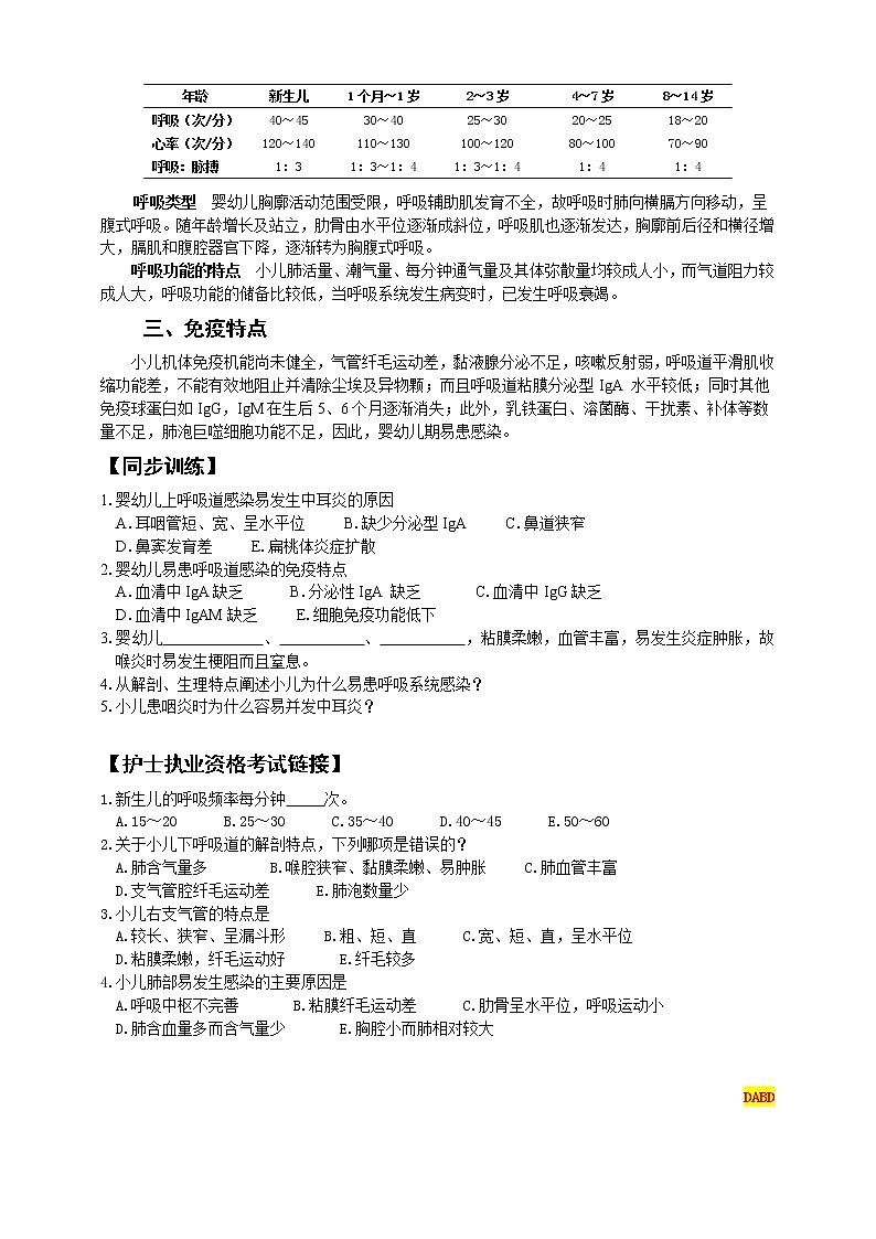
呼吸频率和节律 小儿代谢旺盛,需氧量高,为满足机体代谢和生长需要,通过增加呼吸频率来代偿。因此小儿年龄越小,呼吸频率越快,婴幼儿因呼吸中枢发育不完善,呼吸运动调节功能较差,易出现呼吸节律不齐、间歇呼吸及呼吸暂停等,特别是早产儿、新生儿更为明显。不同年龄小儿的呼吸频率与脉搏频率及其之比见表10-1。
表10-1 不同年龄小儿呼吸与心率频率及呼吸与心率之比一览表
年龄 | 新生儿 | 1个月~1岁 | 2~3岁 | 4~7岁 | 8~14岁 |
呼吸(次/分) | 40~45 | 30~40 | 25~30 | 20~25 | 18~20 |
心率(次/分) | 120~140 | 110~130 | 100~120 | 80~100 | 70~90 |
呼吸:脉搏 | 1:3 | 1:3~1:4 | 1:3~1:4 | 1:4 | 1:4 |
呼吸类型 婴幼儿胸廓活动范围受限,呼吸辅助肌发育不全,故呼吸时肺向横膈方向移动,呈腹式呼吸。随年龄增长及站立,肋骨由水平位逐渐成斜位,呼吸肌也逐渐发达,胸廓前后径和横径增大,膈肌和腹腔器官下降,逐渐转为胸腹式呼吸。
呼吸功能的特点 小儿肺活量、潮气量、每分钟通气量及其体弥散量均较成人小,而气道阻力较成人大,呼吸功能的储备比较低,当呼吸系统发生病变时,已发生呼吸衰竭。
三、免疫特点
小儿机体免疫机能尚未健全,气管纤毛运动差,黏液腺分泌不足,咳嗽反射弱,呼吸道平滑肌收缩功能差,不能有效地阻止并清除尘埃及异物颗;而且呼吸道粘膜分泌型IgA 水平较低;同时其他免疫球蛋白如IgG,IgM在生后5、6个月逐渐消失;此外,乳铁蛋白、溶菌酶、干扰素、补体等数量不足,肺泡巨噬细胞功能不足,因此,婴幼儿期易患感染。
【同步训练】
1.婴幼儿上呼吸道感染易发生中耳炎的原因
A.耳咽管短、宽、呈水平位 B.缺少分泌型IgA C.鼻道狭窄
D.鼻窦发育差 E.扁桃体炎症扩散
2.婴幼儿易患呼吸道感染的免疫特点
A.血清中IgA缺乏 B.分泌性IgA 缺乏 C.血清中IgG缺乏
D.血清中IgAM缺乏 E.细胞免疫功能低下
3.婴幼儿 、 、 ,粘膜柔嫩,血管丰富,易发生炎症肿胀,故喉炎时易发生梗阻而且窒息。
4.从解剖、生理特点阐述小儿为什么易患呼吸系统感染?
5.小儿患咽炎时为什么容易并发中耳炎?
【护士执业资格考试链接】
1.新生儿的呼吸频率每分钟 次。
A.15~20 B.25~30 C.35~40 D.40~45 E.50~60
2.关于小儿下呼吸道的解剖特点,下列哪项是错误的?
A.肺含气量多 B.喉腔狭窄、黏膜柔嫩、易肿胀 C.肺血管丰富
D.支气管腔纤毛运动差 E.肺泡数量少
3.小儿右支气管的特点是
A.较长、狭窄、呈漏斗形 B.粗、短、直 C.宽、短、直,呈水平位
D.粘膜柔嫩,纤毛运动好 E.纤毛较多
4.小儿肺部易发生感染的主要原因是
A.呼吸中枢不完善 B.粘膜纤毛运动差 C.肋骨呈水平位,呼吸运动小
D.肺含血量多而含气量少 E.胸腔小而肺相对较大
DABD
中职专业课第一节 神经系统解剖生理特点优秀学案设计: 这是一份中职专业课第一节 神经系统解剖生理特点优秀学案设计,共4页。学案主要包含了脊髓,脑脊液,神经反射等内容,欢迎下载使用。
2020-2021学年第一节 小儿造血及血液特点精品导学案: 这是一份2020-2021学年第一节 小儿造血及血液特点精品导学案,共4页。学案主要包含了小儿造血特点,小儿血液特点等内容,欢迎下载使用。
中职专业课通用版儿科护理第四节 小儿尿路感染的护理精品导学案: 这是一份中职专业课通用版儿科护理第四节 小儿尿路感染的护理精品导学案,共5页。学案主要包含了病因与发病机制,症状与体征,辅助检查,治疗要点,护理诊断,护理目标,护理要点与措施,健康教育等内容,欢迎下载使用。

