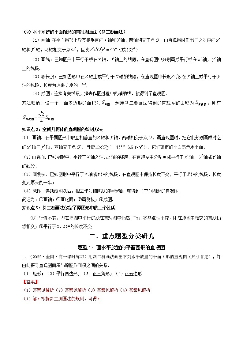
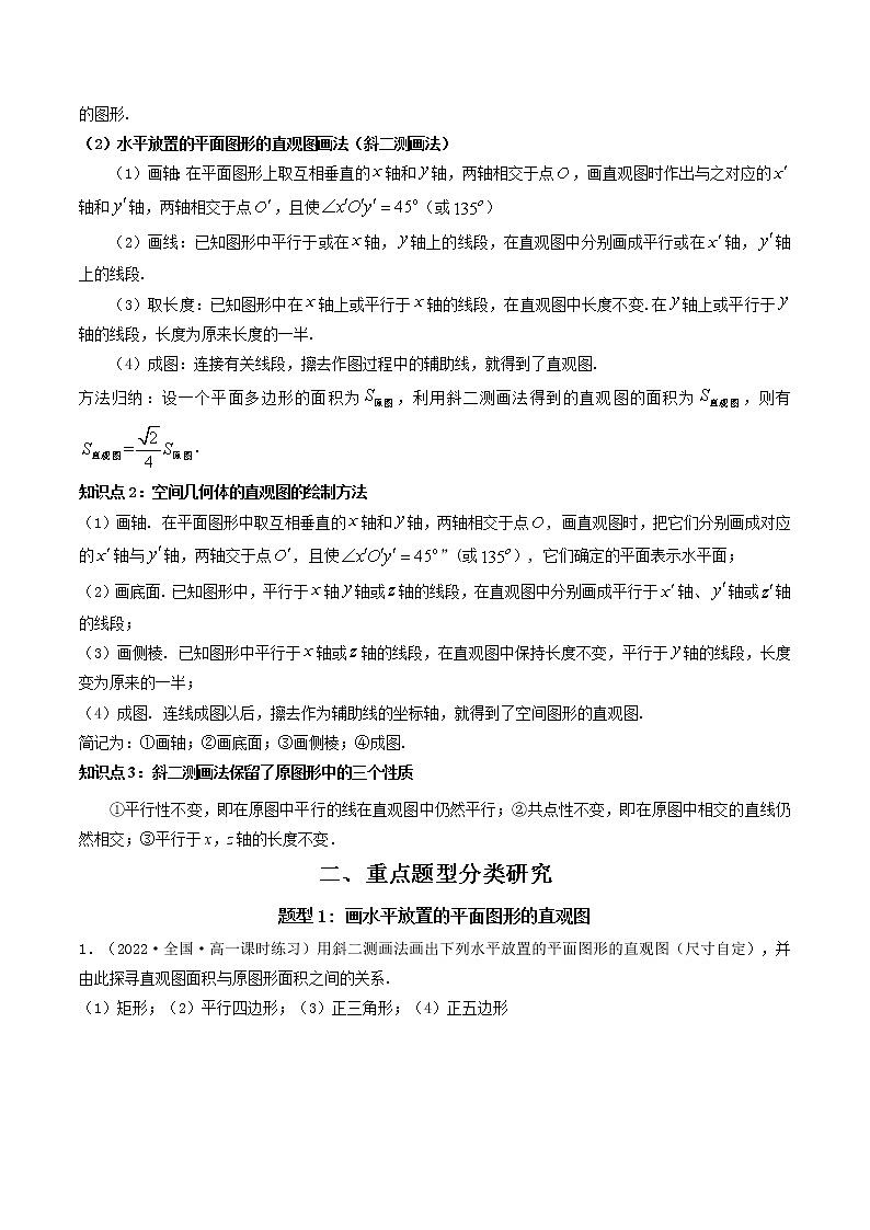
高中数学人教A版 (2019)必修 第二册8.2 立体图形的直观图练习
展开8.2 立体图形的直观图 (精练)
A学业基础
一、单选题
1.(2022·内蒙古·呼和浩特市教学研究室高一期末)如图,用斜二测画法作水平放置的正三角形的直观图,则正确的图形是( )
A. B.
C. D.
2.(2022·湖北·高二阶段练习)如图,是水平放置的的直观图,则中边上的高等于( )
A.4 B. C.2 D.
3.(2022·全国·高一)正三角形的边长为1,建立如图所示的直角坐标系,则它的直观图的面积是( )
A. B. C. D.
4.(2022·全国·高一)如图,是水平放置的的直观图,,,则的面积是( )
A.6 B.12 C. D.
5.(2022·广东·仲元中学高一期中)如图所示,是的直观图,其中,那么是( )
A.等腰三角形 B.直角三角形
C.等腰直角三角形 D.钝角三角形
6.(2022·上海市南洋模范中学高二期中)如图、用斜二测画法作的直观图得,其中,是边上的中线,由图形可知,在(是的中点)中,下列结论中正确的是( )
A. B.
C. D.
7.(2022·全国·高一课时练习)已知一个利用斜二测画法画出直观图如图所示,其中,,,则原的面积为( )
A.21 B. C. D.
8.(2022·四川乐山·高二期中(文))如果一个水平放置的平面图形的斜二测直观图是如图所示的直角梯形,其中,,.则原平面图形的面积为( )
A. B. C. D.
二、填空题
9.(2022·全国·高一课时练习)如图∶矩形的长为4cm,宽为2cm,是的中点,它是水平放置的一个平面图形的直观图,则四边形的周长为∶__________cm;
10.(2020·江西·永丰县永丰中学高二期中(文))如图,平行四边形是水平放置的一个平面图形的直观图,其中,,,则原图形的面积是___________.
11.(2022·江苏·高一课时练习)如图是用斜二测画法画出的直观图,则的面积是________.
12.(2022·湖南省邵东市第三中学高一期中)下列说法正确的是___________
用一个平面截一个球,得到的截面是一个圆;
圆台的任意两条母线延长后一定交于一点;
有一个面为多边形,其余各面都是三角形的几何体叫做棱锥;
若棱锥的侧棱长与底面多边形的边长相等,则该棱锥不可能是正六棱锥;
用斜二测画法作出正三角形的直观图,则该直观图面积为原三角形面积的一半.
三、解答题
13.(2022·全国·高二课时练习)如图,已知点,,.求该水平放置的四边形用斜二测画法作出的直观图的面积.
14.(2022·上海·高三专题练习)设一正方形纸片边长为4厘米,切去阴影部分所示的四个全等的等腰三角形,剩余为一正方形纸片和四个全等的等腰三角形,沿虚线折起,恰好能做成一个正四棱锥(粘接损耗不计),图中,为正四棱锥底面中心.,
(1)若正四棱锥的棱长都相等,请求出它的棱长并画出它的直观图示意图;
(2)设等腰三角形的底角为,试把正四棱锥的侧面积表示为的函数,并求范围.
B应考能力
15.(2022·浙江浙江·高一期末)如图所示,一个水平放置的平面图形的直观图是一个底角为的等腰梯形,已知直观图的面积为4,则该平面图形的面积为( )
A. B. C. D.
16.(2022·全国·高一课时练习)已知一个水平放置的平面四边形的直观图是边长为1的正方形,则原图形的周长为( )
A.6 B.8 C. D.
17.(2020·全国·高一课时练习)已知平面四边形,按照斜二测画法()画出它的直观图是边长为1的正方形(如图所示),则原平面四边形的面积是
A. B. C. D.
18.(2022·陕西省宝鸡市长岭中学高一阶段练习)用斜二测画法画水平放置的的直观图,得到如图所示的等腰直角三角形.已知点是斜边的中点,且,则的边边上的高为( )
A.1 B.2 C. D.
C新素养 新题型
5.(多选)(2022·全国·高一课时练习)已知一个正方形的直观图是一个平行四边形,其中有一边长为4,则此正方形的面积可能为( )
A.16 B.64 C.32 D.无法确定
6.(多选)(2020·河北·衡水市冀州区第一中学高二期中)如图所示是斜二测画法画出的水平放置的三角形的直观图,为的中点,且轴,轴,那么在原平面图形中( )
A.与相等
B.的长度大于的长度
C.的长度大于的长度
D.的长度大于的长度
7.(多选)(2022·浙江丽水·高一期中)如图,表示水平放置的根据斜二测画法得到的直观图,在轴上,与轴垂直,且,则下列说法正确的是( )
A.的边上的高为2
B.的边上的高为4
C.
D.
8.(多选)(2022·全国·高一专题练习)如图,表示水平放置的根据斜二测画法得到的直观图,在轴上,与轴垂直,且,则下列说法正确的是( )
A.的边上的高为2 B.的边上的高为4
C. D.
数学必修 第二册6.2 平面向量的运算同步达标检测题: 这是一份数学必修 第二册6.2 平面向量的运算同步达标检测题,文件包含623向量的数乘运算精讲解析版docx、623向量的数乘运算精讲原卷版docx等2份试卷配套教学资源,其中试卷共18页, 欢迎下载使用。
数学必修 第二册6.2 平面向量的运算练习: 这是一份数学必修 第二册6.2 平面向量的运算练习,文件包含622向量的减法运算精讲解析版docx、622向量的减法运算精讲原卷版docx等2份试卷配套教学资源,其中试卷共16页, 欢迎下载使用。
高中数学人教A版 (2019)必修 第二册6.2 平面向量的运算课后复习题: 这是一份高中数学人教A版 (2019)必修 第二册6.2 平面向量的运算课后复习题,文件包含621向量的加法运算精讲解析版docx、621向量的加法运算精讲原卷版docx等2份试卷配套教学资源,其中试卷共12页, 欢迎下载使用。

