2020-2021学年3 圆的面积精品习题ppt课件
展开人教版数学六年级上册教学设计
5-4 圆的面积
▶教学内容
教科书P65~66例1及“做一做”第1题,完成教科书P69“练习十五”中第2题。
▶教学目标
1.经历操作、观察、验证、讨论和归纳等过程,探索并掌握圆的面积计算公式,能正确计算圆的面积,能应用圆的面积公式解决相关的简单实际问题。
2.运用转化的数学思想方法解决问题,提升问题解决能力,感悟极限和模型思想,增强空间观念,发展数学思维。
3.进一步体验数学与生活的联系,提高学生学习数学的兴趣。
▶教学重点
理解并掌握圆的面积计算公式,能正确地计算圆的面积。
▶教学难点
理解圆的面积计算公式的推导过程。
▶教学准备
课件,圆规,剪刀。
▶教学过程
一、创设情境,揭示课题
1.创设情境,激趣导入。
师:大家看,一匹马被拴在木桩上。马在它活动的最大范围内走一圈。(出示课件)
师:那马最多能吃多大面积的草呢?
【学情预设】由于这里没有给出具体的数据,不能直接用数据回答。学生可能不知道怎么表述,如果没有学生回答,也不要强求。
师:马在它活动的最大范围内走一圈的长指的是图中的哪一部分?马最多能吃到的草的部分是圆的什么?
【学情预设】学生说出马在它活动的最大范围内走一圈的长是图中圆的周长,马最多能吃到的草的部分是圆的面积。
【设计意图】没有给出具体的数据,主要是借助具体的情境,让学生体会周长和面积的区别,初步感受面积的意义。
2.明确圆面积的含义,揭示课题。
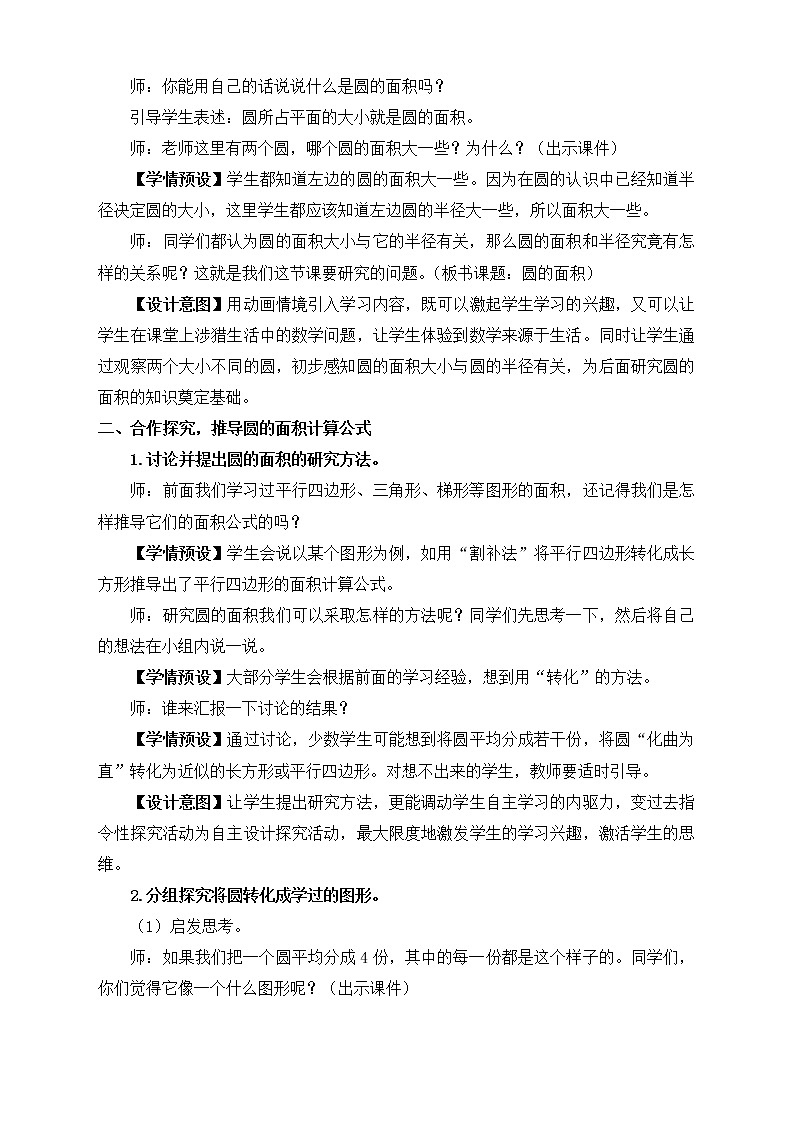
师:你能用自己的话说说什么是圆的面积吗?
引导学生表述:圆所占平面的大小就是圆的面积。
师:老师这里有两个圆,哪个圆的面积大一些?为什么?(出示课件)
【学情预设】学生都知道左边的圆的面积大一些。因为在圆的认识中已经知道半径决定圆的大小,这里学生都应该知道左边圆的半径大一些,所以面积大一些。
师:同学们都认为圆的面积大小与它的半径有关,那么圆的面积和半径究竟有怎样的关系呢?这就是我们这节课要研究的问题。(板书课题:圆的面积)
【设计意图】用动画情境引入学习内容,既可以激起学生学习的兴趣,又可以让学生在课堂上涉猎生活中的数学问题,让学生体验到数学来源于生活。同时让学生通过观察两个大小不同的圆,初步感知圆的面积大小与圆的半径有关,为后面研究圆的面积的知识奠定基础。
二、合作探究,推导圆的面积计算公式
1.讨论并提出圆的面积的研究方法。
师:前面我们学习过平行四边形、三角形、梯形等图形的面积,还记得我们是怎样推导它们的面积公式的吗?
【学情预设】学生会说以某个图形为例,如用“割补法”将平行四边形转化成长方形推导出了平行四边形的面积计算公式。
师:研究圆的面积我们可以采取怎样的方法呢?同学们先思考一下,然后将自己的想法在小组内说一说。
【学情预设】大部分学生会根据前面的学习经验,想到用“转化”的方法。
师:谁来汇报一下讨论的结果?
【学情预设】通过讨论,少数学生可能想到将圆平均分成若干份,将圆“化曲为直”转化为近似的长方形或平行四边形。对想不出来的学生,教师要适时引导。
【设计意图】让学生提出研究方法,更能调动学生自主学习的内驱力,变过去指令性探究活动为自主设计探究活动,最大限度地激发学生的学习兴趣,激活学生的思维。
2.分组探究将圆转化成学过的图形。
(1)启发思考。
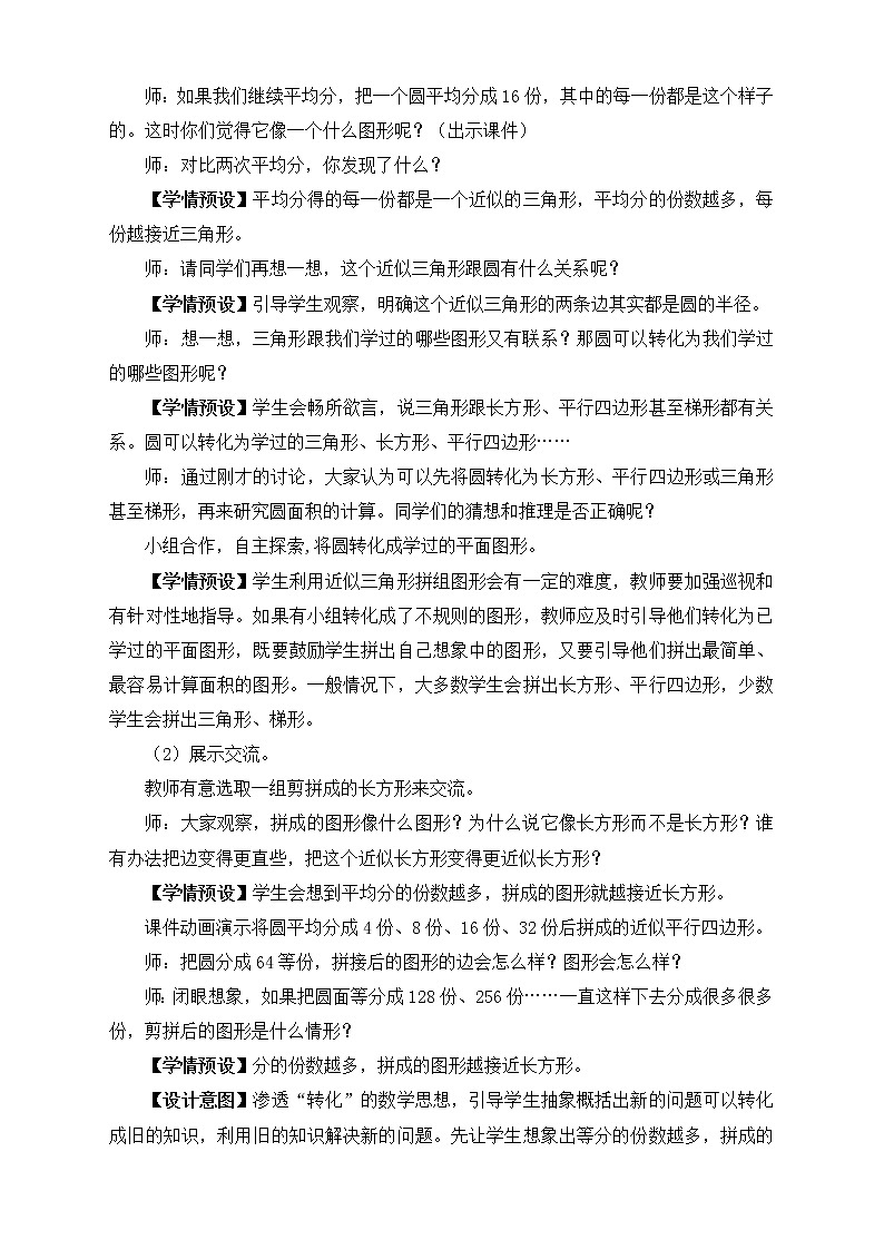
师:如果我们把一个圆平均分成4份,其中的每一份都是这个样子的。同学们,你们觉得它像一个什么图形呢?(出示课件)
师:如果我们继续平均分,把一个圆平均分成16份,其中的每一份都是这个样子的。这时你们觉得它像一个什么图形呢?(出示课件)
师:对比两次平均分,你发现了什么?
【学情预设】平均分得的每一份都是一个近似的三角形,平均分的份数越多,每份越接近三角形。
师:请同学们再想一想,这个近似三角形跟圆有什么关系呢?
【学情预设】引导学生观察,明确这个近似三角形的两条边其实都是圆的半径。
师:想一想,三角形跟我们学过的哪些图形又有联系?那圆可以转化为我们学过的哪些图形呢?
【学情预设】学生会畅所欲言,说三角形跟长方形、平行四边形甚至梯形都有关系。圆可以转化为学过的三角形、长方形、平行四边形……
师:通过刚才的讨论,大家认为可以先将圆转化为长方形、平行四边形或三角形甚至梯形,再来研究圆面积的计算。同学们的猜想和推理是否正确呢?
小组合作,自主探索,将圆转化成学过的平面图形。
【学情预设】学生利用近似三角形拼组图形会有一定的难度,教师要加强巡视和有针对性地指导。如果有小组转化成了不规则的图形,教师应及时引导他们转化为已学过的平面图形,既要鼓励学生拼出自己想象中的图形,又要引导他们拼出最简单、最容易计算面积的图形。一般情况下,大多数学生会拼出长方形、平行四边形,少数学生会拼出三角形、梯形。
(2)展示交流。
教师有意选取一组剪拼成的长方形来交流。
师:大家观察,拼成的图形像什么图形?为什么说它像长方形而不是长方形?谁有办法把边变得更直些,把这个近似长方形变得更近似长方形?
【学情预设】学生会想到平均分的份数越多,拼成的图形就越接近长方形。
课件动画演示将圆平均分成4份、8份、16份、32份后拼成的近似平行四边形。
师:把圆分成64等份,拼接后的图形的边会怎么样?图形会怎么样?
师:闭眼想象,如果把圆面等分成128份、256份……一直这样下去分成很多很多份,剪拼后的图形是什么情形?
【学情预设】分的份数越多,拼成的图形越接近长方形。
【设计意图】渗透“转化”的数学思想,引导学生抽象概括出新的问题可以转化成旧的知识,利用旧的知识解决新的问题。先让学生想象出等分的份数越多,拼成的图形就越接近长方形。再借助电脑课件的演示,生动形象地展示了“化曲为直”的剪拼过程。在想象的过程中蕴含了另一个重要的数学思想——极限思想。
3.推导圆的面积计算公式。
(1)圆的面积计算公式的推导。
师:下面请同学们以四人小组为单位观察、讨论后回答以下问题。(出示课件)
分的份数越多,拼成的图形越接近长方形。
师:仔细观察剪拼成的长方形,它与原来的圆之间有什么联系?
师:能否根据我们熟悉的长方形面积公式推导出圆的面积公式?
【学情预设】学生汇报结果。
预设1:转化后,长方形的长近似于圆的周长的一半,宽近似于圆的半径。
预设2:因为长方形的面积=长×宽,所以圆的面积=πr×r。
师:如果用S表示圆的面积,那么圆的面积计算公式就是S=πr2。
强调r2=r×r(表示两个r相乘)。
板书:长方形的面积=长×宽
圆的面积=πr×r
S=πr2
师:计算圆的面积必须知道什么条件?(半径)
师:你们真了不起,学会用“转化”的方法推导出圆的面积计算公式。
【设计意图】让学生经历观察、推导得出圆面积的计算公式,培养学生的推理能力,有助于加深学生对公式的理解。
(2)数学文化。
师:我国早在魏晋时期就有数学家用“割圆术”来计算圆的面积。
课件出示教科书P68“你知道吗?”。
【设计意图】给学生介绍数学文化,不仅让学生了解我国古代的数学成就,还让学生初步了解“割圆术”,产生继续探究的兴趣。
(3)知识拓展,加深印象。
师:如果转化成三角形或梯形,推导出的公式也是这样吗?
学生交流汇报。
【设计意图】这里将另外几种情况进行演示、推导,一方面可以拓展学生的思维,另一方面渗透数学研究的思想,鼓励学生大胆创新。
三、运用公式,解决问题
1.课件出示教科书P66例1。
(1)指名学生读题,分析题意。
(2)引导学生分析解题思路:要求铺满草皮的价钱,就要先求出草坪的面积。
(3)学生独立完成,指名学生上台板演,集体订正。
【学情预设】20÷2=10(m) 3.14×102=314(m2) 314×8=2512(元)
答:铺满草皮需要2512元。
【设计意图】学生已经掌握了圆面积的计算公式,可大胆放手让学生尝试解答,从而促进理论与实践的结合,培养学生灵活运用所学知识解决实际问题的能力。
2.解答课前问题。
师:开课时,我们讨论了马吃草及马绕一点走一圈的问题,现在你们能自己解决了吗?要想求出马最多能吃多大面积的草,必须知道什么条件?(出示课件)
学生自主解答后展示交流。
【设计意图】首尾呼应,验证学生开课时的思考,增加学生的学习兴趣,突出生活与数学的联系。
四、巩固练习,深化提高
1.课件展示教科书P66“做一做”第1题。
(1)学生自主解答。
(2)展示交流。
【学情预设】问题中告诉的是直径,学生往往会忽略,直接把直径当作半径计算。
2.课件展示教科书P69“练习十五”第2题。
学生自主解答后展示交流。
【学情预设】计算周长和面积时,学生一般都会计算,但是有的时候容易弄错单位。
【设计意图】本节课是圆的面积的第1课时,主要是理解并掌握圆的面积的计算公式。此处设计两道基础题,重在应用公式计算,并将面积与周长同时解答,加深对面积的理解。
五、课堂小结,激励评价
师:这节课我们学习了什么?有什么收获?还有什么问题?
▶板书设计
▶教学反思
本节课通过大量的课件演示及学生动手操作,把抽象思维转化为形象思维,让学生多种感官参与,通过观察、比较、分析,自主推导出圆的面积计算公式,教学效果很好。通过练习可以看出,学生对圆的面积的计算掌握得比较到位。如果时间不紧迫,在推导的时候应该多让学生说说,特别是几位把圆转化成三角形和梯形的同学,应多让他们说说自己的推导过程,这样更有利于拓宽学生的思维。
▶作业设计
一、求下面各圆的面积。
二、上海南站是世界上第一个圆形火车站,其圆形顶棚是建筑设计施工中的最大亮点,圆顶直径约有270m,圆顶的面积约是多少平方米?
三、同学们在操场上围成圆圈做“丢手绢”游戏,乐乐绕圆圈跑一圈跑了12.56m。那么同学们所围成的圆圈的面积是多少平方米?
参考答案
一、1.3.14×72=153.86(dm2)
2.3.14×(16÷2)2=200.96(m2)
二、3.14×(270÷2)2=57226.5(m2)
三、12.56÷3.14÷2=2(m)
3.14×22=12.56(m2)
人教版三年级下册长方形、正方形面积的计算习题ppt课件: 这是一份人教版三年级下册长方形、正方形面积的计算习题ppt课件,共11页。PPT课件主要包含了知识点1,根据周长求面积,知识点2,根据面积求周长,易错辨析,求变换图形后的面积等内容,欢迎下载使用。
: 这是一份2022三年级数学下册第5单元面积第10招用对应思想解决铺方砖问题课件新人教版,共11页。
小学数学人教版三年级下册面积和面积单位习题课件ppt: 这是一份小学数学人教版三年级下册面积和面积单位习题课件ppt,共17页。PPT课件主要包含了平方厘米,平方分米,平方米,画图略,知识点1,常用的面积单位,cm2,知识点2,易错辨析,周长与面积的区别等内容,欢迎下载使用。

