湖南省株洲市三年(2020-2022)小升初数学卷真题分题型分层汇编-06应用题&解答题&操作题(人教版)
展开湖南省株洲市三年(2020-2022)小升初数学卷真题分题型分层汇编
06应用题&解答题&操作题
一.差倍问题(共1小题)
1.(2020•渌口区)一个两层的书架,上层放的书是下层的3倍,如果把上层的书放90本到下层,则两层的书数量相等。原来上、下层各有书多少本?
二.植树问题(共1小题)
2.(2020•炎陵县)某公园人工湖是一个半径为20米的圆,园林部门想沿着湖一周每隔3.14米加装路灯,一共需要加装多少盏路灯?
三.最优化问题(共1小题)
3.(2021•茶陵县)甲、乙两个商场举办购物促销活动,王叔叔要买一台售价2000元的电视机,去哪家商场购买合算?
四.比的应用(共1小题)
4.(2022•醴陵市)学生营养午餐的食物应包括瓜果蔬菜类、豆制品类、鱼肉禽蛋类这三类食物.已知瓜果蔬菜类和鱼肉类的质量比是13:5.如果午餐用50克肉、25克蛋,应用多少克瓜果蔬菜比较合理?
五.分数除法应用题(共1小题)
5.(2022•醴陵市)陶姐水果店运来一批西瓜,卖掉了,正好卖掉了420千克,这批西瓜还剩多少千克?
六.分数四则复合应用题(共2小题)
6.(2020•渌口区)甲、乙两个仓库,甲仓库存粮的等于乙仓库存粮的,甲仓库和乙仓库一共存粮1040吨。甲、乙两个仓库各存粮多少吨?
7.(2020•炎陵县)水果超市运进苹果和梨一共180箱,其中苹果箱数的等于梨箱数的,超市运进苹果和梨各多少箱?
七.百分数的实际应用(共7小题)
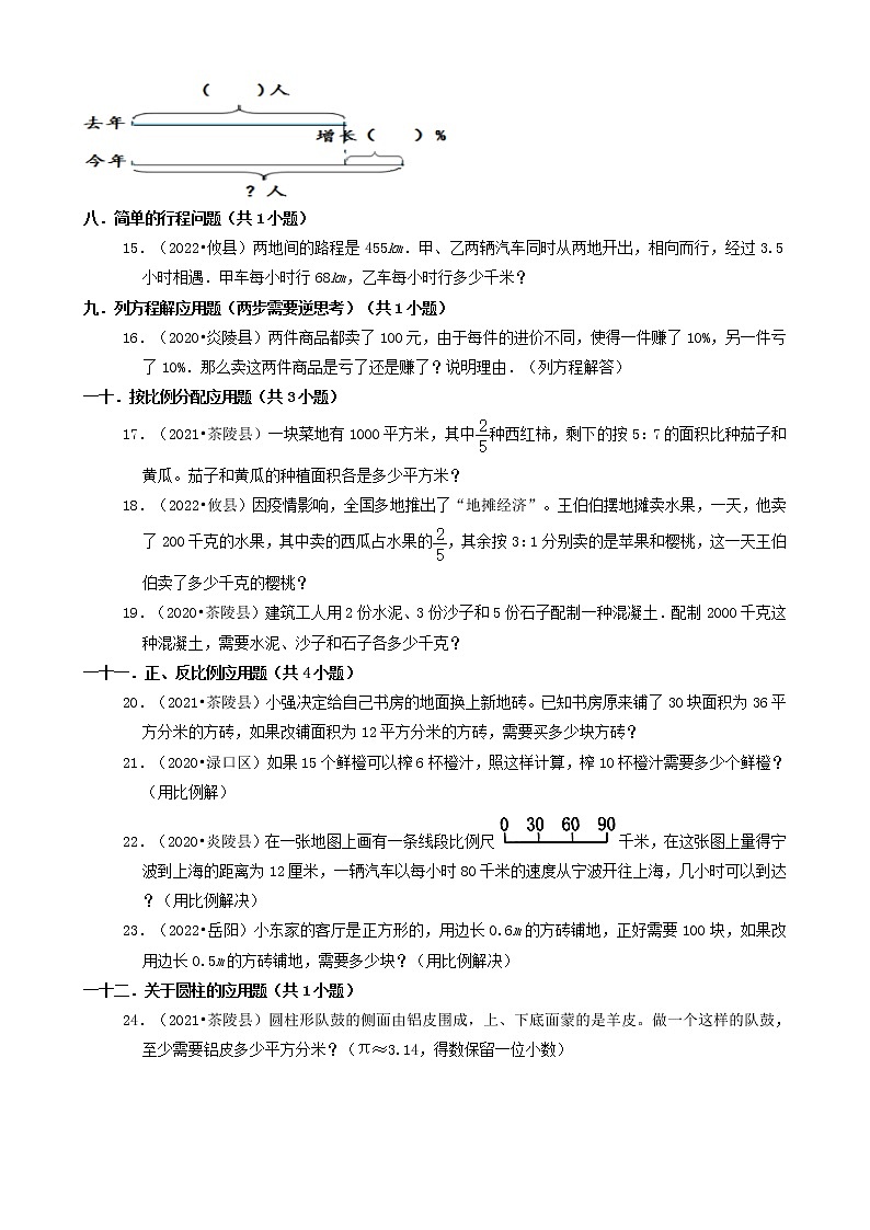
8.(2021•茶陵县)去年一年级招生300人,今年招生比去年增加了25%,今年招生多少人
(1)根据题目内容填空。
(2)列式解答。
9.(2021•茶陵县)某市运输管理处公布了出租车收费标准,出租车计费办法为:起步价3千米7元,3千米后计价标准为每千米1.20元。单程载客(指乘客从A地到B地后,出租车空车从B地返回A地)行驶10千米以内不收空驶费,超过10千米部分,每千米加收50%的空驶费。李倩乘出租车回到家共付车费13元,她乘出租车行了多少千米?
10.(2022•醴陵市)王叔叔以100千米/时的车速在某高速公路上行驶,前方出现限速80千米时的标志,如果他继续保持原速度行驶,那么他将受到扣几分的处罚?
《道路交通安全法实施条例》
规定:超速50%以上扣12分;
超速20%~50%的扣6分;
超速未达20%的不扣分;
11.(2020•茶陵县)一种电器打八折后的售价为480元,这种电器的原价是多少元?
12.(2020•渌口区)李明到商场买运动鞋,打七五折后,李明实际付款210元。比原价便宜多少元?
13.(2022•醴陵市)学龄儿童11~15岁的标准体重的估算方法是:年龄×3﹣2。(单位:kg)亮亮今年12岁,体重40千克。
实际体重比标准体轻(重)的百分比
轻20%以上
轻11%~20%
轻10%~重10%
重11%~20%
重20%以上
等级
营养不良
偏瘦
正常
偏胖
肥胖
(1)亮亮的标准体重是多少千克?
(2)亮亮的实际体重比标准体重轻或重百分之几?(百分号前面保留一位小数)
(3)亮亮的体重等级是什么?请你给他提点建议。
14.(2022•攸县)光明小学去年一年级招生200人,今年招生比去年增加了25%,今年一年级招生了多少人?
(1)根据题目内容填空。
(2)列式解答。
八.简单的行程问题(共1小题)
15.(2022•攸县)两地间的路程是455km.甲、乙两辆汽车同时从两地开出,相向而行,经过3.5小时相遇.甲车每小时行68km,乙车每小时行多少千米?
九.列方程解应用题(两步需要逆思考)(共1小题)
16.(2020•炎陵县)两件商品都卖了100元,由于每件的进价不同,使得一件赚了10%,另一件亏了10%.那么卖这两件商品是亏了还是赚了?说明理由.(列方程解答)
一十.按比例分配应用题(共3小题)
17.(2021•茶陵县)一块菜地有1000平方米,其中种西红柿,剩下的按5:7的面积比种茄子和黄瓜。茄子和黄瓜的种植面积各是多少平方米?
18.(2022•攸县)因疫情影响,全国多地推出了“地摊经济”。王伯伯摆地摊卖水果,一天,他卖了200千克的水果,其中卖的西瓜占水果的,其余按3:1分别卖的是苹果和樱桃,这一天王伯伯卖了多少千克的樱桃?
19.(2020•茶陵县)建筑工人用2份水泥、3份沙子和5份石子配制一种混凝土.配制2000千克这种混凝土,需要水泥、沙子和石子各多少千克?
一十一.正、反比例应用题(共4小题)
20.(2021•茶陵县)小强决定给自己书房的地面换上新地砖。已知书房原来铺了30块面积为36平方分米的方砖,如果改铺面积为12平方分米的方砖,需要买多少块方砖?
21.(2020•渌口区)如果15个鲜橙可以榨6杯橙汁,照这样计算,榨10杯橙汁需要多少个鲜橙?(用比例解)
22.(2020•炎陵县)在一张地图上画有一条线段比例尺千米,在这张图上量得宁波到上海的距离为12厘米,一辆汽车以每小时80千米的速度从宁波开往上海,几小时可以到达?(用比例解决)
23.(2022•岳阳)小东家的客厅是正方形的,用边长0.6m的方砖铺地,正好需要100块,如果改用边长0.5m的方砖铺地,需要多少块?(用比例解决)
一十二.关于圆柱的应用题(共1小题)
24.(2021•茶陵县)圆柱形队鼓的侧面由铝皮围成,上、下底面蒙的是羊皮。做一个这样的队鼓,至少需要铝皮多少平方分米?(π≈3.14,得数保留一位小数)
一十三.关于圆锥的应用题(共2小题)
25.(2020•渌口区)一个圆锥形谷堆,测得底面周长为6.28m,高0.9m,如果把它装在一个底面半径为2m的圆柱形粮仓里,可以堆多高?
26.(2022•醴陵市)一个圆锥形沙堆,底面直径是10米,高是3米。已知每立方米沙子约重1.4吨,如果要用载重15吨的货车一次运完这堆沙子,需要多少辆这样的货车?
一十四.长方体和正方体的表面积(共1小题)
27.(2020•茶陵县)炎热夏天到来之前,公园将游泳池重新翻修,这个游泳池的长是50米,宽是长的,高是2米.这个游泳池的占地面积是多少平方米?在池的侧面和池底铺上瓷砖,铺瓷砖的面积是多少平方米?
一十五.圆柱的侧面积、表面积和体积(共2小题)
28.(2022•攸县)如图是一张长方形纸板,按图示剪下阴影部分刚好能做成一个圆柱。求做成的圆柱的表面积。(接口处忽略不计)(π≈3.14)
29.(2020•炎陵县)一个底面内直径是4分米的圆柱形无盖的铁桶,高5分米.
①做这个铁桶需用铁皮多少?(接口处忽略不计)
②如果铁桶装有的水,那么装的水有多少升?
一十六.圆锥的体积(共1小题)
30.(2020•茶陵县)一根圆柱形木料高15分米,若沿底面直径切成两个半圆柱,表面积增加了60平方分米,这根木料原来的表面积是多少?若把这根木料削成一个最大的圆锥,圆锥的体积是多少?
一十七.图形的放大与缩小(共4小题)
31.(2021•茶陵县)在下面点阵中画出图形B和C。
(1)图形A向右平移3个单位得到图形B。
(2)图形A绕直角顶点O逆时针方向旋转90°得到图形C。
(3)请将原图按1:2缩小,画在适当的地方。
32.(2022•醴陵市)请在方格纸上按要求画图。
(1)图A是轴对称图形的一半,请以直线MN为对称轴,画出另外一半。
(2)以O为中心,把图B顺时针旋转90°,并标上图D。
(3)画出图B按2:1放大后的图形,并标上图E。
33.(2020•渌口区)按要求涂一涂、画一画。(小正方形的边长为1厘米)
(1)把图①按2:1的比放大。
(2)把图①绕点B逆时针旋转90度。
(3)在A点南偏东方向画一个直径6厘米的圆。
34.(2022•吐鲁番市)把三角形A向右平移5格,得到三角形B,再将三角形B按2:1扩大,得到三角形C.
一十八.数对与位置(共2小题)
35.(2020•茶陵县)按要求画一画.
(1)用数对表示出长方形四个顶点的位置A( , )、B( , )、C( , )、D( , ).
(2)画出长方形向右平移8格后的图形A'B'C'D'.
(3)画出长方形ABCD绕点B顺时针旋转90°后的图形.
36.(2022•攸县)按要求在图中操作,并回答问题。
(1)用数对表示图中三角形ABC点A与点B的位置。
A( , )B( , )
(2)先画出三角形向右平移3格后的图形,再将平移后的图形绕点B顺时针旋转90度。
(3)若每个小方格的边长是1cm,按比例尺1:1000算出三角形ABC面积是多少平方米?
一十九.扇形统计图(共2小题)
37.(2020•茶陵县)如图是某小学六年级学生视力情况统计图.
(1)近视人数占全年级人数的 %,视力不良(包括假性近视和近视)的人数占全年级人数的 %.
(2)视力正常的有288人,视力不良的有多少人?六年级共有多少人?
(3)面对这个学校六年级学生的视力状况,你有什么想法和好的建议?
38.(2022•攸县)弘毅小学从六年级任意抽取若干名学生进行体能测试,并根据收集的数据绘制成如图两幅统计图。请结合这两幅统计图提供的信息,回答下面的问题。
(1)成绩及格的有 名,优秀的有 名。
(2)六年级有多少学生参加了体能测试?
(3)请把条形统计图补充完整。
(4)请把扇形统计图缺少的信息填写完整。
参考答案与试题解析
一.差倍问题(共1小题)
1.(2020•渌口区)一个两层的书架,上层放的书是下层的3倍,如果把上层的书放90本到下层,则两层的书数量相等。原来上、下层各有书多少本?
【解答】解:(90×2)÷(3﹣1)
=180÷2
=90(本)
90×3=270(本)
答:上层书有270本,下层书有90本。
二.植树问题(共1小题)
2.(2020•炎陵县)某公园人工湖是一个半径为20米的圆,园林部门想沿着湖一周每隔3.14米加装路灯,一共需要加装多少盏路灯?
【解答】解:3.14×2×20÷3.14
=125.6÷3.14
=40(盏)
答:一共需要加装40盏路灯.
三.最优化问题(共1小题)
3.(2021•茶陵县)甲、乙两个商场举办购物促销活动,王叔叔要买一台售价2000元的电视机,去哪家商场购买合算?
【解答】解:甲商场:
2000﹣300=1700(元)
乙商场:
2000×80%=1600(元)
1700>1600
所以去乙商场购买合算。
答:去乙商场购买合算。
四.比的应用(共1小题)
4.(2022•醴陵市)学生营养午餐的食物应包括瓜果蔬菜类、豆制品类、鱼肉禽蛋类这三类食物.已知瓜果蔬菜类和鱼肉类的质量比是13:5.如果午餐用50克肉、25克蛋,应用多少克瓜果蔬菜比较合理?
【解答】解:应用x克瓜果蔬菜比较合适,得:
x:(50+25)=13:5
5x=75×13
x=195
答:应用195克瓜果蔬菜比较合理.
五.分数除法应用题(共1小题)
5.(2022•醴陵市)陶姐水果店运来一批西瓜,卖掉了,正好卖掉了420千克,这批西瓜还剩多少千克?
【解答】解:
=560﹣420
=140(千克)
答:这批西瓜还剩140千克。
六.分数四则复合应用题(共2小题)
6.(2020•渌口区)甲、乙两个仓库,甲仓库存粮的等于乙仓库存粮的,甲仓库和乙仓库一共存粮1040吨。甲、乙两个仓库各存粮多少吨?
【解答】解:=,也就是甲、乙两个仓库存粮数量的比是8:5
1040×
=1040×
=640(吨)
1040×
=1040×
=400(吨)
答:甲仓库存粮640吨,乙仓库存粮400吨。
7.(2020•炎陵县)水果超市运进苹果和梨一共180箱,其中苹果箱数的等于梨箱数的,超市运进苹果和梨各多少箱?
【解答】解:把苹果的箱数看作“1”,则梨的箱数就是1×÷=,
苹果与梨的箱数比是1:=4:5
180÷(4+5)
=180÷9
=20(箱)
20×4=80(箱)
20×5=100(箱)
答:超市运进苹果80箱,梨100箱.
七.百分数的实际应用(共7小题)
8.(2021•茶陵县)去年一年级招生300人,今年招生比去年增加了25%,今年招生多少人
(1)根据题目内容填空。
(2)列式解答。
【解答】解:(1)根据题目内容填空(下图):
(2)300×(1+25%)
=300×125%
=375(人)
答:今年招生375人。
9.(2021•茶陵县)某市运输管理处公布了出租车收费标准,出租车计费办法为:起步价3千米7元,3千米后计价标准为每千米1.20元。单程载客(指乘客从A地到B地后,出租车空车从B地返回A地)行驶10千米以内不收空驶费,超过10千米部分,每千米加收50%的空驶费。李倩乘出租车回到家共付车费13元,她乘出租车行了多少千米?
【解答】解:13﹣7=6(元)
6÷1.2=5(千米)
5+3=8(千米)
答:李倩乘出租车行了8千米。
10.(2022•醴陵市)王叔叔以100千米/时的车速在某高速公路上行驶,前方出现限速80千米时的标志,如果他继续保持原速度行驶,那么他将受到扣几分的处罚?
《道路交通安全法实施条例》
规定:超速50%以上扣12分;
超速20%~50%的扣6分;
超速未达20%的不扣分;
【解答】解:(100﹣80)÷80
=20÷80
=25%
50%>25%>20%
答:他将受扣6分的处罚。
11.(2020•茶陵县)一种电器打八折后的售价为480元,这种电器的原价是多少元?
【解答】解:8折=80%
480÷80%=600(元)
答:这种电器的原价是600元。
12.(2020•渌口区)李明到商场买运动鞋,打七五折后,李明实际付款210元。比原价便宜多少元?
【解答】解:210÷75%﹣210
=280﹣210
=70(元)
答:比原价便宜70元。
13.(2022•醴陵市)学龄儿童11~15岁的标准体重的估算方法是:年龄×3﹣2。(单位:kg)亮亮今年12岁,体重40千克。
实际体重比标准体轻(重)的百分比
轻20%以上
轻11%~20%
轻10%~重10%
重11%~20%
重20%以上
等级
营养不良
偏瘦
正常
偏胖
肥胖
(1)亮亮的标准体重是多少千克?
(2)亮亮的实际体重比标准体重轻或重百分之几?(百分号前面保留一位小数)
(3)亮亮的体重等级是什么?请你给他提点建议。
【解答】解:(1)12×3﹣2
=36﹣2
=34(千克)
答:亮亮的标准体重应该是34千克。
(2)(40﹣34)÷34
=6÷34
≈17.6%
答:亮亮实际体重比标准体重重17.6%。
(3)11%<17.6%<20%
所以亮亮的等级是偏胖,我给亮亮的建议是要合理饮食,营养均衡,多运动,少吃脂肪含量高的东西。(答案不唯一,合理即可。)
14.(2022•攸县)光明小学去年一年级招生200人,今年招生比去年增加了25%,今年一年级招生了多少人?
(1)根据题目内容填空。
(2)列式解答。
【解答】解:(1)
(2)200×(1+25%)
=200×125%
=250(人)
答:今年一年级招生了250人。
八.简单的行程问题(共1小题)
15.(2022•攸县)两地间的路程是455km.甲、乙两辆汽车同时从两地开出,相向而行,经过3.5小时相遇.甲车每小时行68km,乙车每小时行多少千米?
【解答】解:455÷3.5﹣68
=130﹣68
=62(千米)
答:乙车每小时行62千米.
九.列方程解应用题(两步需要逆思考)(共1小题)
16.(2020•炎陵县)两件商品都卖了100元,由于每件的进价不同,使得一件赚了10%,另一件亏了10%.那么卖这两件商品是亏了还是赚了?说明理由.(列方程解答)
【解答】解:设赚了10%的商品的进价是x元,亏了10%的商品的进价是y元,
(1+10%)x=100
1.1x=100
x≈90.9
(1﹣10%)y=100
0.9y=100
y=111.1
90.9+111.1=202(元)
100×2=200(元)
200<202
答:卖这两件商品是亏了.
一十.按比例分配应用题(共3小题)
17.(2021•茶陵县)一块菜地有1000平方米,其中种西红柿,剩下的按5:7的面积比种茄子和黄瓜。茄子和黄瓜的种植面积各是多少平方米?
【解答】解:1000×(1﹣)
=1000×
=600(平方米)
茄子:600×=250(平方米)
黄瓜:600×=350(平方米)
答:茄子种植面积是250平方米,黄瓜的种植面积各是350平方米。
18.(2022•攸县)因疫情影响,全国多地推出了“地摊经济”。王伯伯摆地摊卖水果,一天,他卖了200千克的水果,其中卖的西瓜占水果的,其余按3:1分别卖的是苹果和樱桃,这一天王伯伯卖了多少千克的樱桃?
【解答】解:200×(1)×
=
=120×
=30(千克)
答:这一天王伯伯卖了30千克的樱桃。
19.(2020•茶陵县)建筑工人用2份水泥、3份沙子和5份石子配制一种混凝土.配制2000千克这种混凝土,需要水泥、沙子和石子各多少千克?
【解答】解:2+3+5=10(份),
需要水泥:2000×=400(千克);
需要沙子:2000×=600(千克);
需要石子:2000×=1000(千克);
答:需要水泥400千克、沙子600千克、石子1000千克.
一十一.正、反比例应用题(共4小题)
20.(2021•茶陵县)小强决定给自己书房的地面换上新地砖。已知书房原来铺了30块面积为36平方分米的方砖,如果改铺面积为12平方分米的方砖,需要买多少块方砖?
【解答】解:30×36÷12
=1080÷12
=90(块)
答:改铺面积为12平方分米的方砖,需要90块。
21.(2020•渌口区)如果15个鲜橙可以榨6杯橙汁,照这样计算,榨10杯橙汁需要多少个鲜橙?(用比例解)
【解答】解:设榨10杯橙汁需要x个鲜橙,
x:10=15:6
6x=10×15
6x=150
x=25
答:榨10杯橙汁需要25个鲜橙。
22.(2020•炎陵县)在一张地图上画有一条线段比例尺千米,在这张图上量得宁波到上海的距离为12厘米,一辆汽车以每小时80千米的速度从宁波开往上海,几小时可以到达?(用比例解决)
【解答】解:设图上12厘米的实际长度是x千米
1:30=12:x
x=12×30
x=360
360÷80=4.5(小时)
答:4.5小时可以到达.
23.(2022•岳阳)小东家的客厅是正方形的,用边长0.6m的方砖铺地,正好需要100块,如果改用边长0.5m的方砖铺地,需要多少块?(用比例解决)
【解答】解:用边长是0.5米的方砖铺地需要x块砖,
0.5×0.5x=0.6×0.6×100
0.25x=36
x=144
答:用边长是0.5米的方砖铺地需要144块.
一十二.关于圆柱的应用题(共1小题)
24.(2021•茶陵县)圆柱形队鼓的侧面由铝皮围成,上、下底面蒙的是羊皮。做一个这样的队鼓,至少需要铝皮多少平方分米?(π≈3.14,得数保留一位小数)
【解答】解:3.14×6×2.6
=18.84×2.6
=48.984
≈49.0(平方分米)
答:至少需要铝皮49.0平方分米。
一十三.关于圆锥的应用题(共2小题)
25.(2020•渌口区)一个圆锥形谷堆,测得底面周长为6.28m,高0.9m,如果把它装在一个底面半径为2m的圆柱形粮仓里,可以堆多高?
【解答】解:3.14×(6.28÷3.14÷2)2×0.9÷(3.14×22)
=3.14×1×0.9÷(3.14×4)
=0.942÷12.56
=0.075(米)
答:可以堆0.075米高。
26.(2022•醴陵市)一个圆锥形沙堆,底面直径是10米,高是3米。已知每立方米沙子约重1.4吨,如果要用载重15吨的货车一次运完这堆沙子,需要多少辆这样的货车?
【解答】解:3.14×(10÷2)2×3××1.4
=78.5×1.4
=109.9(吨)
109.9÷15≈8(次)
答:这堆沙子8次可运完。
一十四.长方体和正方体的表面积(共1小题)
27.(2020•茶陵县)炎热夏天到来之前,公园将游泳池重新翻修,这个游泳池的长是50米,宽是长的,高是2米.这个游泳池的占地面积是多少平方米?在池的侧面和池底铺上瓷砖,铺瓷砖的面积是多少平方米?
【解答】解:游泳池的宽为:
50×=20(m)
占地面积:
50×20=1000(m2)
铺瓷砖的面积:
(50×2+20×2)×2+50×20
=(100+40)×2+1000
=140×2+1000
=280+1000
=1280(m2)
答:这个游泳池的占地面积是1000平方米;铺瓷砖的面积是1280平方米。
一十五.圆柱的侧面积、表面积和体积(共2小题)
28.(2022•攸县)如图是一张长方形纸板,按图示剪下阴影部分刚好能做成一个圆柱。求做成的圆柱的表面积。(接口处忽略不计)(π≈3.14)
【解答】解:d=8÷2=4(厘米)
r=d÷2=2(厘米)
h=8(厘米)
底面周长:16.56﹣4=12.56(厘米)
表面积:3.14×22×2+3.14×4×8
=3.14×8+3.14×32
=25.12+100.48
=125.6(平方厘米)
答:这个油桶的表面积是125.6平方厘米。
29.(2020•炎陵县)一个底面内直径是4分米的圆柱形无盖的铁桶,高5分米.
①做这个铁桶需用铁皮多少?(接口处忽略不计)
②如果铁桶装有的水,那么装的水有多少升?
【解答】解:①3.14×4×5+3.14×()2,
=3.14×20+3.14×4,
=3.14×24,
=75.36(平方分米);
答:做这个铁桶需用铁皮75.36平方分米.
②3.14×()2×5×,
=3.14×4×5×,
=3.14×8,
=25.12(立方分米);
25.12立方分米=25.12升;
答:如果铁桶装有的水,那么装的水有25.12升.
一十六.圆锥的体积(共1小题)
30.(2020•茶陵县)一根圆柱形木料高15分米,若沿底面直径切成两个半圆柱,表面积增加了60平方分米,这根木料原来的表面积是多少?若把这根木料削成一个最大的圆锥,圆锥的体积是多少?
【解答】解:圆柱的底面直径:
60÷2÷15
=30÷15
=2(dm)
原来的表面积:
2×3.14×(2÷2)2+3.14×2×15
=6.28×1+6.28×15
=6.28+94.2
=100.48(dm2)
圆锥的体积:
×3.14×(2÷2)2×15
=3.14×5×1
=15.7(dm3)
答:这根木料原来的表面积是100.48平方分米,圆锥的体积是15.7立方分米。
一十七.图形的放大与缩小(共4小题)
31.(2021•茶陵县)在下面点阵中画出图形B和C。
(1)图形A向右平移3个单位得到图形B。
(2)图形A绕直角顶点O逆时针方向旋转90°得到图形C。
(3)请将原图按1:2缩小,画在适当的地方。
【解答】解;根据题意作图如下,
32.(2022•醴陵市)请在方格纸上按要求画图。
(1)图A是轴对称图形的一半,请以直线MN为对称轴,画出另外一半。
(2)以O为中心,把图B顺时针旋转90°,并标上图D。
(3)画出图B按2:1放大后的图形,并标上图E。
【解答】解:根据要求,作图如下:
33.(2020•渌口区)按要求涂一涂、画一画。(小正方形的边长为1厘米)
(1)把图①按2:1的比放大。
(2)把图①绕点B逆时针旋转90度。
(3)在A点南偏东方向画一个直径6厘米的圆。
【解答】解:(1)~(3)
6÷2=3(厘米)
如图:
34.(2022•吐鲁番市)把三角形A向右平移5格,得到三角形B,再将三角形B按2:1扩大,得到三角形C.
【解答】解:如图所示:
一十八.数对与位置(共2小题)
35.(2020•茶陵县)按要求画一画.
(1)用数对表示出长方形四个顶点的位置A( 2, , 3 )、B( 5 , 3 )、C( 5 , 5 )、D( 2 , 5 ).
(2)画出长方形向右平移8格后的图形A'B'C'D'.
(3)画出长方形ABCD绕点B顺时针旋转90°后的图形.
【解答】解:(1)长方形四个顶点的位置分别为:
A( 2,3)、B( 5,3)、C( 5,5)、D( 2,5).
(2)长方形向右平移8格后的图形A'B'C'D'如图所示.
(3)长方形ABCD绕点B顺时针旋转90°后的图形如图所示.
故答案为:2;3;5;3;5;5;2;5.
36.(2022•攸县)按要求在图中操作,并回答问题。
(1)用数对表示图中三角形ABC点A与点B的位置。
A( 1 , 9 )B( 1 , 6 )
(2)先画出三角形向右平移3格后的图形,再将平移后的图形绕点B顺时针旋转90度。
(3)若每个小方格的边长是1cm,按比例尺1:1000算出三角形ABC面积是多少平方米?
【解答】解:(1)A点的位置用数对表示是(1,9),B点的位置用数对表示是(1,6);
(2)根据题意作图如下:
(3)3÷=3000(cm)
3000cm=30m
2÷=2000(cm)
2000cm=20m
30×20÷2=300(m2)
答:三角形ABC面积是300m²。
故答案为:1,9,1,6。
一十九.扇形统计图(共2小题)
37.(2020•茶陵县)如图是某小学六年级学生视力情况统计图.
(1)近视人数占全年级人数的 36 %,视力不良(包括假性近视和近视)的人数占全年级人数的 68 %.
(2)视力正常的有288人,视力不良的有多少人?六年级共有多少人?
(3)面对这个学校六年级学生的视力状况,你有什么想法和好的建议?
【解答】解:(1)1﹣32%﹣32%
=68%﹣32%
=36%
36%+32%=68%
答:近视人数占全年级人数的36%,视力不良(包括假性近视和近视)的人数占全年级人数的68%;
(2)288÷32%=900(人)
900﹣288=612(人)
答:视力不良的有612人;六年级共有900人;
(3)调查显示,六年级学生视力情况并不乐观,建议学生多注意用眼习惯,减少眼睛疲劳。(合理即可)
故答案为:36,68。
38.(2022•攸县)弘毅小学从六年级任意抽取若干名学生进行体能测试,并根据收集的数据绘制成如图两幅统计图。请结合这两幅统计图提供的信息,回答下面的问题。
(1)成绩及格的有 16 名,优秀的有 24 名。
(2)六年级有多少学生参加了体能测试?
(3)请把条形统计图补充完整。
(4)请把扇形统计图缺少的信息填写完整。
【解答】解:(1)成绩及格的有16人,优秀的有24人。
(2)16÷20%
=16÷0.2
=80(人)
答:六年级有80名学生参加了体能测试。
(3)80×5%=4(人)
80﹣(4+16+24)
=80﹣44
=36(人)
作图如下:
(4)优秀的占总人数的:
24÷80
=0.3
=30%
良好的占总人数的:
1﹣5%﹣20%﹣30%=45%
作图表如下:
故答案为:16,24。
湖北省武汉市三年(2020-2022)小升初数学卷真题分题型分层汇编-10解答题&操作题(人教版): 这是一份湖北省武汉市三年(2020-2022)小升初数学卷真题分题型分层汇编-10解答题&操作题(人教版),共11页。试卷主要包含了把三角形A按3,把梯形绕点A逆时针旋转90°,请按要求填空和作图,根据统计图填空等内容,欢迎下载使用。
福建省福州市三年(2020-2022)小升初数学卷真题分题型分层汇编-08操作题&解答题(人教版): 这是一份福建省福州市三年(2020-2022)小升初数学卷真题分题型分层汇编-08操作题&解答题(人教版),共26页。试卷主要包含了如图中每个小正方形边长1cm,将图形①向上平移4格,用好学具,认真作图,按要求画图等内容,欢迎下载使用。
陕西省安康市三年(2020-2022)小升初数学卷真题分题型分层汇编-06应用题(人教版): 这是一份陕西省安康市三年(2020-2022)小升初数学卷真题分题型分层汇编-06应用题(人教版),共10页。

