人教版八年级下册20.1.2中位数和众数教学设计
展开通过实例,理解并会计算一组数据的中位数、众数,并解释其实际意义;能根据具体的问题,选择适当的统计量表示一组数据。
结合具体情景体会平均数、中位数、众数三者的差别,能初步选择适当的数据代表来表示这组数据的“平均水平”,并做出恰当的判断。从而培养学生的评判能力。
1、 体会引入中位数、众数的必要性,并体会平均数、中位数、众数的特点。
2、学生的自主探索与合作交流的意识与能力。
3、知识的学习放在解决实际问题的情境中,作为数据处理过程的一部分,让学生体会数字与现实的联系,培养学生的评判能力。
教学重点、难点:
1、掌握众数和中位数的意义。会找出一组数据的中位数和众数。
2、能在具体问题中理解意义,根据具体情境进行合理选择。
教学过程:
(一)创设问题情景 导入新课。(5分钟)
现在先请同学们听一则故事:阿冲大学毕业后去找工作,看到一则招工启事:
招 工 启 事
因我公司扩大规模,现需招若干名员工。我公司员工收入很高,月平均工资2000元。有意者于2008年5月26日到我处面试。
2008年6月3日
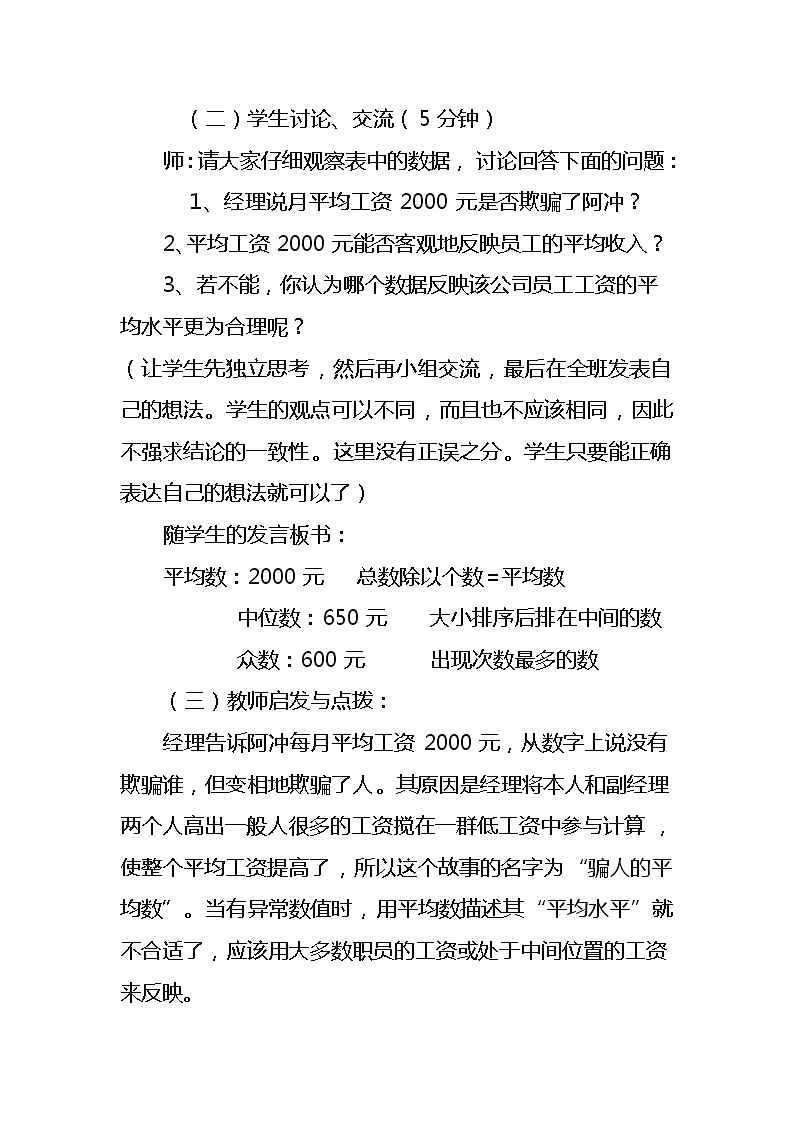
他觉得待遇还不错,就应聘去了这家公司。可在公司工作了两个月后,他找到公司经理说:你们欺骗了我,我已经找其他公司职员核对过,没有一个职员的工资可以拿到两千元的。月平均工资怎么可能是2000元呢?经理说:“阿冲,不要激动。月平均工资是2000元。”说着拿出了一张工资表:
(二)学生讨论、交流(5分钟)
师:请大家仔细观察表中的数据,讨论回答下面的问题:
1、经理说月平均工资2000元是否欺骗了阿冲?
2、平均工资2000元能否客观地反映员工的平均收入?
3、若不能,你认为哪个数据反映该公司员工工资的平均水平更为合理呢?
(让学生先独立思考,然后再小组交流,最后在全班发表自己的想法。学生的观点可以不同,而且也不应该相同,因此不强求结论的一致性。这里没有正误之分。学生只要能正确表达自己的想法就可以了)
随学生的发言板书:
平均数:2000元 总数除以个数=平均数
中位数:650元 大小排序后排在中间的数
众数:600元 出现次数最多的数
(三)教师启发与点拨:
经理告诉阿冲每月平均工资2000元,从数字上说没有欺骗谁,但变相地欺骗了人。其原因是经理将本人和副经理两个人高出一般人很多的工资搅在一群低工资中参与计算,使整个平均工资提高了,所以这个故事的名字为“骗人的平均数”。当有异常数值时,用平均数描述其“平均水平”就不合适了,应该用大多数职员的工资或处于中间位置的工资来反映。
(四)引入概念 给出课题 (15分钟)
本故事中这个“大多数工人的工资”以及“处于中间位置的工资”。就是我们今天要探究的——中位数与众数
中位数:将一组数据大小顺序排列,处于最中间位置的一个数据(或最中间两个数据的平均数)叫做这组数据的中位数。
众数:一组数据中出现次数最多的那个数据叫做这组数据的众数。五、学以致用
1、找出各组数据的中位数与众数。
(1)40 16 48 20 40 50 40
怎么找中位数?拿到这组数据后,我们应先做什么?按顺序排列数据:(大到小,小到大均可)
16 20 40 40 40 48 50
你能找出中位数和众数了吗?
(2)52 60 48 55 71 60 60 58
这组数据的中间的数有两个,58和60,那么中位数要找这两个数的平均数。这回知道这组数据的中位数是什么吗?59
(3)p88试一试求出下面这组数据的中位数和众数。
10 15 18 25 32 34 48 50
中位数:28.5
众数:没有众数。个数都是一个,没有出现次数最多的数。
(4)28 44 35 28 30 35 40的中位数和众数。(中位数35众数28、35)
众数有两组是相同的,就选2个。即:28和35。
2、p89练一练1 红星电子配件厂第一生产小组有工人11名,4月份每人的日均生产零件个数是:
42 44 44 46 48 48 48 50 51 51 56。请根据这组数据求出这些工人日产量的平均数、中位数和中数。
学生口答。
3、某小组进行了1分时间的跳绳比赛,每个成员跳的成绩如下:
234 133 128 92 113 116 182 125 92
(1)分别计算这组数据的平均数和中位数。
(2)你认为平均数和中位数哪一个能更好地表示这组同学跳绳的平均水平。(小组讨论)
反馈:平均数是多少?135
中位数是多少?125
众数是多少?92
这里出现了一个极端的数据:234用什么数来表示这组数据的总体水平比较好?中位数
4、p89小调查:
在一些比赛中,计算选手的最后得分时,往往先去掉一个最高分和一个最低分,再计算剩下的得分的平均数,把它作为该选手的最后得分。你知道是为什么吗?
(去掉一个最高分和一个最低分,目的是为了剔除极端分数的影响。极端分数是指过高或过低的分数,一般是因为裁判的疏忽或欣赏兴趣及个人的感情倾向造成的。为了减少极端分数的影响,有时采用去掉一个最高分和一个最低分的方法。发挥大多数评委的作用,是比较合理的。
请你将p89.2按“去掉一个最高分和一个最低分”的方法求平均数试一试。
(133+128+92+113+116+182+125)÷7=889÷7=127
5、p89.3某商店销售5种领口尺寸分别为38cm,39cm,40cm,41cm,42cm的衬衫,为了了解各种领口尺寸衬衫的销售情况,商店统计了某月的销售情
你认为商店应多进哪种衬衫?40cm实际上是这组数据的什么数?(众数)
(五)总结:(5分钟)
平均数、中位数和众数的联系与区别
联系:它们从不同角度反映了一组数据的集中趋势,刻画它们的平均水平。
区别:
(六)发展:(8分钟)
某校文艺汇演,由参加演出的10个班各派一名代表担任评委,给演出评分,某甲、乙两班评分如下:
⑴若采用平均数进行计算,甲、乙两班谁会获胜?你认为公平吗?
⑵采用怎样的方法,对参赛班级更为公平,如果采用你提供的方法,甲、乙两班谁会获胜?
(七)课堂小结:(2分钟)
谈谈你本节课的收获?
(八)板书设计:
中位数和众数
平均数:2000元 总数除以个数=平均数
中位数:650元 大小排序后排在中间的数或中间两数的平均数
众数:600元 出现次数最多的数(不唯一,可能没有)
板书设计:
中位数和众数
中位数:
将一组数据从大到小排列,中间的数称为这组数据的中位数。
众数:
一组数据中出现次数最多的数称为这组数据的众数。
员 工
经理
副经理
职员A
职员B
职员C
职员D
职员E
职员F
杂工G
员 工
经理
副经理
职员A
职员B
职员C
职员D
职员E
职员F
杂工G
月工资(元)
6000
4000
1700
1300
1200
1100
1100
1100
500
领口尺寸/cm
38
39
40
41
42
售出件数
13
19
34
15
9
初中数学人教 版八年级下册 数学活动2教案: 这是一份初中数学人教 版八年级下册 数学活动2教案,共4页。
初中数学人教 版八年级下册 众数3教案: 这是一份初中数学人教 版八年级下册 众数3教案,共3页。
初中数学人教 版八年级下册 测试2教案: 这是一份初中数学人教 版八年级下册 测试2教案,共1页。

