人教版八年级下册20.1.2中位数和众数完美版ppt课件
展开第二十章 数据的分析
20.1 数据的集中趋势
20.1.2 中位数和众数(第1课时)
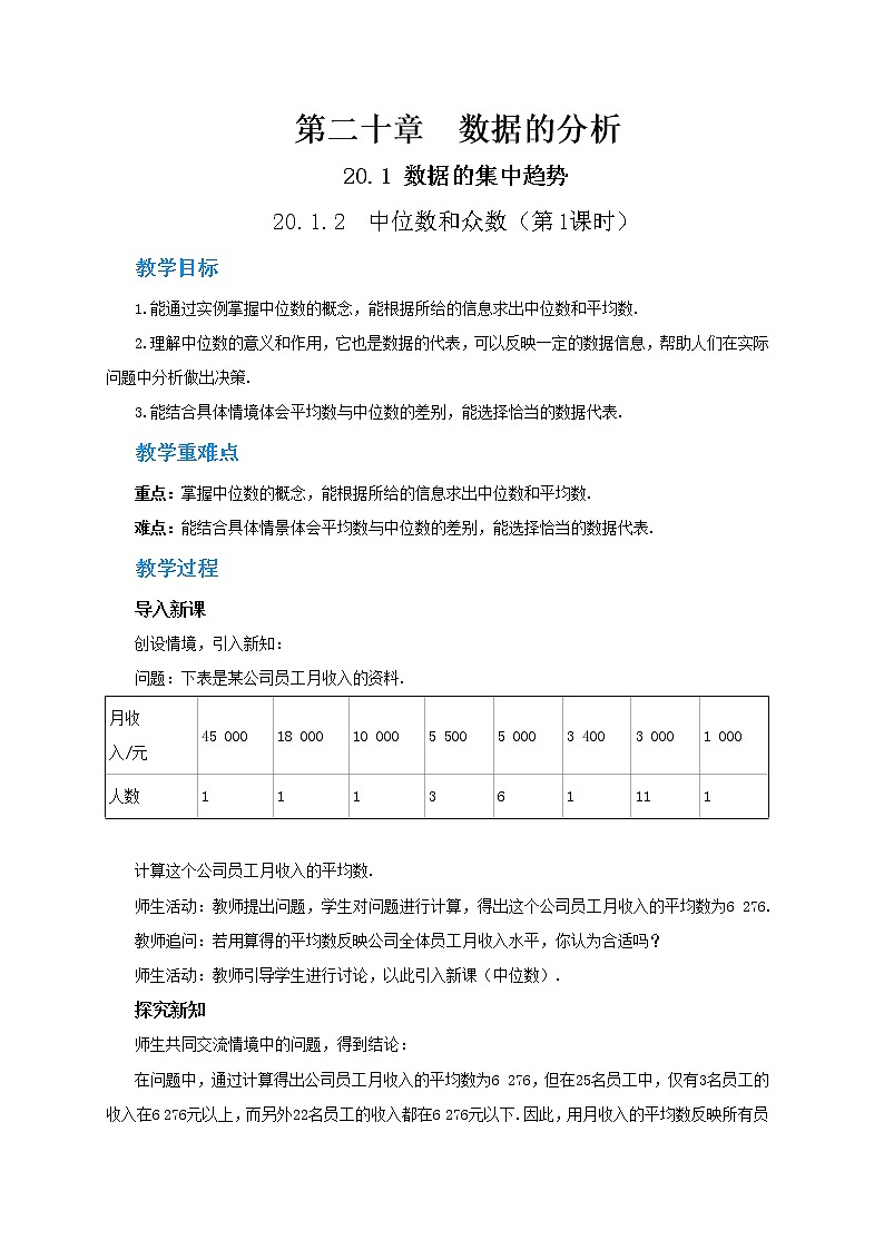
教学目标 1.能通过实例掌握中位数的概念,能根据所给的信息求出中位数和平均数. 2.理解中位数的意义和作用,它也是数据的代表,可以反映一定的数据信息,帮助人们在实际问题中分析做出决策. 3.能结合具体情境体会平均数与中位数的差别,能选择恰当的数据代表. 教学重难点 重点:掌握中位数的概念,能根据所给的信息求出中位数和平均数. 难点:能结合具体情景体会平均数与中位数的差别,能选择恰当的数据代表. 教学过程 导入新课 创设情境,引入新知: 问题:下表是某公司员工月收入的资料.
计算这个公司员工月收入的平均数. 师生活动:教师提出问题,学生对问题进行计算,得出这个公司员工月收入的平均数为6 276. 教师追问:若用算得的平均数反映公司全体员工月收入水平,你认为合适吗? 师生活动:教师引导学生进行讨论,以此引入新课(中位数). 探究新知 师生共同交流情境中的问题,得到结论: 在问题中,通过计算得出公司员工月收入的平均数为6 276,但在25名员工中,仅有3名员工的收入在6 276元以上,而另外22名员工的收入都在6 276元以下.因此,用月收入的平均数反映所有员工的月收入水平,不太合适.利用中位数可以更好地反映这组数据的集中趋势. 教师追问:中位数的概念是什么? 师生活动:学生阅读教材后回答,教师根据学生的回答情况,总结出中位数的概念: 将一组数据按照由小到大(或由大到小)的顺序排列,如果数据的个数是奇数,那么称处于中间位置的数为这组数据的中位数;如果数据的个数是偶数,那么称中间两个数据的平均数为这组数据的中位数. 中位数求解时应注意: (1)把数据按大小顺序排列; (2)若数据个数为奇数,则取中间的一个数据作为中位数;若数据个数为偶数,则应取中间两个数据的平均数作为中位数. 教师追问:你能求出上面问题中的中位数吗? 生:能求出. 师:怎样求? 生:将公司25名员工月收入数据由小到大排列,得到中间位置的数就是中位数. 师:是多少? 生:3 400. 教师继续追问:利用中位数你能获得哪些信息? 生:讨论后回答,除去月收入为3 400元的员工,一半员工收入高于3 400元,另一半员工收入低于3 400元. 新知应用 例 在一次男子马拉松长跑比赛中,抽得12名选手所用的时间(单位:min)如下: 136 140 129 180 124 154 146 145 158 175 165 148 (1)样本数据(12名选手的成绩)的中位数是多少? (2)一名选手的成绩是142 min,他的成绩如何? 师:请大家把题目默读几遍.(生默读) 师:大家都看过了例题,题目看懂了吗?老师来提几个问题. 师:例题中有人对一次男子马拉松长跑比赛的成绩进行了调查,这次调查做的是全面调查还是抽样调查? 生:(齐答)抽样调查. 师:既然是抽样调查,就有总体、个体、样本、样本容量.总体是什么?个体是什么? 生:总体是参加比赛的全体选手所用的时间,个体是每一个参加比赛的选手所用的时间.(多让几名同学回答) 师:样本是什么?样本容量是什么? 生:样本是被调查的12名选手所用的时间,样本容量为12.(多让几名同学回答) 师:(指准(1)题)第(1)小题问的是:样本的中位数是多少?样本的中位数指什么? 生:……(让一两名同学回答) 师:(指准例题)样本的中位数就是指被抽出的12名选手成绩的中位数,也就是这12个数据的中位数.怎么求这12个数据的中位数呢? (以下师边讲解边板书,解题过程如下) 解:(1)先把这组数据从小到大排列:124,129,136,140,145,146,148,154,158,165,175,180. 中位数==147. 所以样本的中位数是147. 师:第(1)小题做好了,下面我们看第(2)小题. 师:(指准第(2)小题)第(2)小题问的是:一名选手的成绩是142 min,他的成绩如何?回答这一问题要利用中位数. 师:(指准板书)样本的中位数是147,这名选手的成绩是142 min,你觉得他的成绩比一半人的成绩好还是差,为什么?(让生思考片刻,必要的话还可将问题再重复一遍) 生:……(多让几名同学发表看法) 师:以前我们说过,由样本的情况可以估计总体的情况,现在样本的中位数是147,所以可以估计总体的中位数大约也是147.总体的中位数大约是147,这说明什么?这说明在这次马拉松比赛中,大约有一半选手的成绩快于147 min,有一半选手的成绩慢于147 min.现在这名选手的成绩是142 min,快于中位数147 min,可以推测他的成绩比一半以上选手的成绩好. (以下师边讲解边板书,解题过程如下) (2)由样本的中位数是147,可以估计,总体的中位数大约也是147.所以在这次马拉松比赛中,大约有一半选手的成绩快于147 min,有一半选手的成绩慢于147 min.这名选手的成绩是142 min,快于中位数147 min,可以推测他的成绩比一半以上选手的成绩好. 课堂小结 教师和学生一起回顾本节课所学内容,并请学生回答以下问题: 1.什么是中位数? 2.说说中位数在分析数据中有何作用? 布置作业 教材第117页练习. 板书设计
|
数学八年级下册20.1.2中位数和众数精品课件ppt: 这是一份数学八年级下册20.1.2中位数和众数精品课件ppt,共21页。PPT课件主要包含了应聘者小王,第二天小王上班了,受较大值的影响,中位数和众数等内容,欢迎下载使用。
初中数学人教版八年级下册20.1.2中位数和众数完美版ppt课件: 这是一份初中数学人教版八年级下册20.1.2中位数和众数完美版ppt课件,文件包含2012中位数和众数第1课时中位数和众数pptx、2012中位数和众数第1课时中位数和众数导学案doc、2012中位数和众数第1课时中位数和众数教案doc等3份课件配套教学资源,其中PPT共34页, 欢迎下载使用。
人教版八年级下册20.1.2中位数和众数优质课件ppt: 这是一份人教版八年级下册20.1.2中位数和众数优质课件ppt,文件包含2012中位数和众数第2课时pptx、RJ中学数学八年级下第二十章2012中位数和众数第2课时教学详案docx、RJ中学数学八年级下第二十章2012中位数和众数第3课时教学详案docx等3份课件配套教学资源,其中PPT共23页, 欢迎下载使用。

