- 第23讲 轴对称与坐标变化(提高)学案 学案 6 次下载
- 第24讲《位置与坐标》(基础)(讲解+练习)练习题 试卷 4 次下载
- 第26讲 函数学案 学案 6 次下载
- 第27讲 一次函数与正比例函数(基础)学案 学案 8 次下载
- 第28讲 一次函数与正比例函数(提高)学案 学案 6 次下载
初中数学北师大版八年级上册第三章 位置与坐标综合与测试导学案
展开《平面直角坐标系》全章复习与巩固(提高)巩固练习
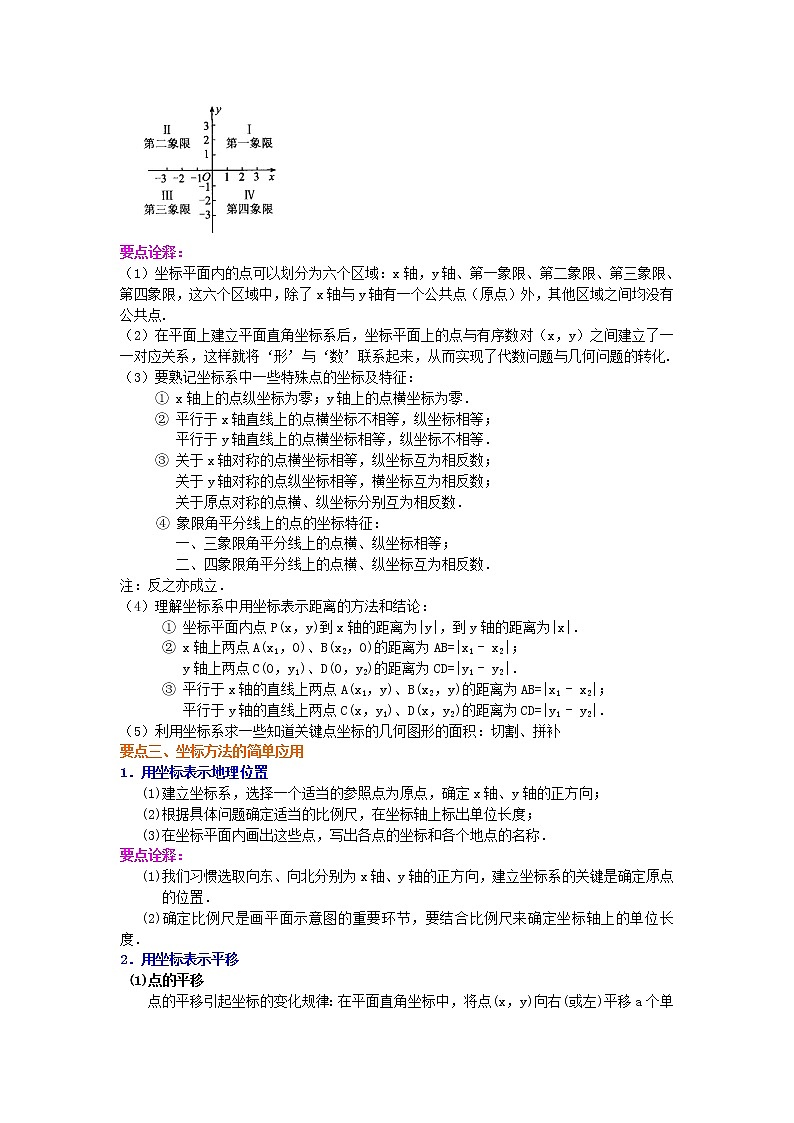
【巩固练习】
一、选择题
1.(日照)若点P(m,1-2m)的横坐标与纵坐标互为相反数,则点P一定在( ).
A.第一象限 B.第二象限 C.第三象限 D.第四象限
2.已知点P(a,b),ab>0,a+b<0,则点P在( ).
A.第一象限 B.第二象限 C.第三象限 D.第四象限
3.若点P(x,y)的坐标满足xy=0(x≠y),则点P必在( ).
A.原点上 B.x轴上 C.y轴上 D.x轴上或y轴上(除原点)
4.线段MN在直角坐标系中的位置如图所示,线段M1N1与MN关于y轴对称,则点M的对应的点M1的坐标为( ).
A.(4,2) B.(-4,2) C.(-4,-2) D.(4,-2)
5.设平面直角坐标系的轴以1cm作为长度单位,△PQR的顶点坐标为P(0,3),R(4,0),Q(k,5),其中0<k<4,若该三角形的面积为8cm2,则k的值是( ).
A.1 B. C.2 D.
6.如果矩形ABCD的对角线的交点与平面直角坐标系的原点重合,且点A和点C的坐标分别为(-3,2)和(3,﹣2),则矩形的面积为( ).
A.32 B.24 C.6 D.8
7.(2020•宣城模拟)如图,动点P从(0,3)出发,沿所示方向运动,每当碰到矩形的边时反弹.反弹时反射角等于入射角,当点P第2015次碰到矩形的边时,点P的坐标为( )
A.(1,4) B.(5,0) C.(6,4) D.(8,3)
8.(台湾)如图,坐标平面上有两直线、,其方程式分别为y=9、y=-6.若上有一点P,上有一点Q,PQ与y轴平行,且PQ上有一点R,PR:RQ=1:2,则R点与x轴的距离为何( ).
A.1 B.4 C. 5 D.10
二、填空题
9.(2020•江西校级模拟) 如图在直角坐标系中,△ABC的面积为2,三个顶点的坐标分别为A(﹣3,﹣2),B(﹣1,﹣1),C(a,b),且a、b均为负整数,则点C的坐标为 .
10. 如果点M(a+b,ab)在第二象限,那么点N(a,b)在第 象限.
11.(贵阳)对任意实数x,点P(x,x2-2x)一定不在第 象限.
12.已知点P(2,-3)与Q(x,y)在同一条平行y轴的直线上,且Q到x轴的距离为5,则点Q的坐标为 。
13.已知正方形的对角线的长为4 cm,取两条对角线所在直线为坐标轴,则正方形的四个顶点的坐标分别为________.
14.将点A(1,-3)向右平移2个单位,再向下平移2个单位后得到点B(a,b),则ab= .
15. 如图,正方形ABCD的边长为4,点A的坐标为(-1,1),AB平行于x轴,则点C的坐标为 .
16. (2020•福建)如图,在平面直角坐标系中,一动点从原点O出发,沿着箭头所示方向,每次移动1个单位,依次得到点P1(0,1),P2(1,1),P3(1,0),P4(1,﹣1),P5(2,﹣1),P6(2,0),…,则点P60的坐标是 .
三、解答题
17.(2020春•韶关期末)已知:如图,在平面直角坐标系xOy中,A(4,0),C(0,6),点B在第一象限内,点P从原点O出发,以每秒2个单位长度的速度沿着长方形OABC移动一周(即:沿着O→A→B→C→O的路线移动).
(1)写出B点的坐标( );
(2)当点P移动了4秒时,描出此时P点的位置,并求出点P的坐标;
(3)在移动过程中,当点P到x轴的距离为5个单位长度时,求点P移动的时间.
18.(河源)在平面直角坐标系中,点M的坐标为(a,-2a).
(1)当a=-1时,点M在坐标系的第 二象限;(直接填写答案)
(2)将点M向左平移2个单位,再向上平移1个单位后得到点N,当点N在第三象限时,求a的取值范围.
19.在如图所示的直角坐标系中,多边形ABCDEF的各顶点的坐标分别是A(1,0),B(2,3),C(5,6),D(7,4),E(6,2),F(9,0),确定这个多边形的面积,你是怎样做的?
20.已知一个直角三角形纸片OAB,其中∠AOB=90°,OA=2,OB=4.如图,将该纸片放置在平面直角坐标系中,折叠该纸片,折痕与边OB交于点C,与边AB交于点D.
(1)若折叠后使点B与点A重合,求D点坐标;(*你还能求出点C的坐标?)
(2)若折叠后点B落在边OA上的点为,且使,此时你能否判断出与的位置关系?若能,给出证明,若不能试说出理由。(*你能求此时点C的坐标吗?还能…?)
【答案与解析】
一、选择题
1. 【答案】D.
2. 【答案】C;
【解析】由ab>0可知a和b同号,由a+b<0可知a和b同时为负,所以P(a,b)在第三象限,故选C.
3. 【答案】D;
【解析】由xy=0,可得x=0或y=0,当x=0时,点P在y轴,当y=0时,点P在x 轴,故选D.
4. 【答案】D;
【解析】关于y轴对称的点的坐标特征是纵坐标不变,横坐标互为相反数.
5. 【答案】B;
【解析】如图,,,
即,解得.
6. 【答案】B;
【解析】分析:因为以矩形ABCD的对角线的交点为原点,建立平面直角坐标系,则A、B两点关于y轴对称且距离为6,同样B、C两点关于x轴对称且距离为4,所以矩形的面积为24,故选B.
7. 【答案】A;
【解析】解:如图,经过6次反弹后动点回到出发点(0,3),
∵2015÷6=335…5,
∴当点P第2015次碰到矩形的边时为第336个循环组的第5次反弹,
点P的坐标为(1,4).
故选:A.
8. 【答案】B;
【解析】由已知直线L上所有点的纵坐标为9,M上所由点的坐标为-6,由PQ与y轴平行即于x轴垂直,可得出PN=9,QN=6,PQ=PN+QN=9+6=15,根据已知PR:PQ=1:2可求出PR,从而求出R点与x轴的距离.
二、填空题
9. 【答案】(﹣5,﹣1)、(﹣1,﹣3)、(﹣3,﹣4);
【解析】解:如图,∵a、b均为负整数,
∴C点在第三象限,
当以BC为底边时,由于△ABC的面积为2,则BC=4或BC=2,则C1(﹣5,﹣1),C3(﹣1,﹣3);
当以AC为底边时,由于△ABC的面积为2,则AC=2,则C2(﹣3,﹣4);
故答案为:(﹣5,﹣1)、(﹣1,﹣3)、(﹣3,﹣4).
10.【答案】三;
【解析】先根据点M(a+b,ab)在第二象限确定出a+b<0,ab>0,再进一步确定a,b 的符号即可求出答案.
11.【答案】三;
【解析】当时,则,,,不可能,所以横坐标小于0,而纵坐标永远不可能小于0,所以不可能在第三象限.
12.【答案】(2,5)或(2,-5);
【解析】点P(2,-3)与Q(x,y)在同一条平行y轴的直线上,可得x=2,
又且Q到x轴的距离为5,可得y=±5.
13.【答案】(2,0),(0,-2),(-2,0),(0,2);
【解析】因为正方形的对角线互相垂直平分,所以取两条对角线所在直线为坐标轴建立平面直角坐标系,各点的坐标为(2,0),(0,-2),(-2,0),(0,2).
14.【答案】-15.
15.【答案】(3,5);
【解析】用正方形的边长减去点A的横坐标的长度得到点C的横坐标,加上点A的纵坐标的长度得到点C的纵坐标,从而得解.
16.【答案】(20,0).
【解析】∵P3(1,0),P6(2,0),P9(3,0),…,∴P3n(n,0)当n=20时,
P60(20,0).
三、解答题
17.【解析】
解:(1)由矩形的性质,得
CB=OA=4,AB=OC=6,
B(4,6);
故答案为:(4,6);
(2)由每秒2个单位长度的速度沿着长方形OABC移动一周(即:沿着O→A→B→C→O的路线移动),点P移动了4秒,得P点移动了8个单位,即OA+AP=8,P点在AB上且距A点4个单位,P(4,4);
(3)第一次距x轴5个单位时AP=5,即OA+AP=9=2t,
解得t=,
第二次距x轴5个单位时,OP=5,即 OA+AB+BC+CP=4+6+4+6﹣5=2t,解得t=,
综上所述:t=秒,或t=秒时,点P到x轴的距离为5个单位长度.
18.【解析】
解:(1)二;
(2)由题意得,N(a-2,-2a+1),又N在第三象限,
∴, 即
答:a的取值范围为.
19.【解析】
解:如图所示,多边形ABCDEF的面积
.
点拨:求不规则图形的面积时,通常转化为规则的图形面积的和与差.
20.【解析】
解:(1)D(1,2)
(2),理由:如图,
因为,
所以∠CBB/=∠BB/D,
又因为折叠后点B落在边OA上的点为,
所以∠CBB/=∠BB/C, ∠DBB/=∠BB/D,
所以∠BB/C=∠DBB/,
所以.
初中数学北师大版九年级下册1 圆学案设计: 这是一份初中数学北师大版九年级下册1 圆学案设计,文件包含正多边形和圆巩固练习提高doc、正多边形和圆知识讲解提高doc等2份学案配套教学资源,其中学案共16页, 欢迎下载使用。
初中4 圆周角和圆心角的关系学案: 这是一份初中4 圆周角和圆心角的关系学案,文件包含圆周角和圆心角的关系巩固练习提高doc、圆周角和圆心角的关系知识讲解提高doc等2份学案配套教学资源,其中学案共15页, 欢迎下载使用。
初中数学北师大版八年级下册1 认识分式学案: 这是一份初中数学北师大版八年级下册1 认识分式学案,文件包含分式的概念和性质提高知识讲解doc、分式的概念和性质提高巩固练习doc等2份学案配套教学资源,其中学案共10页, 欢迎下载使用。

