初中生物济南版七年级下册第一节 食物的营养成分课文ppt课件
展开1、说出人体需要的营养物质的名称及其对人体的作用,举例说明各种营养物质的主要来源。2、举例说明维生素和无机盐缺乏时症状。3、通过探究活动,学会测定果蔬中维生素C的含量,提高实验动手操作能力。
食物营养是身体健康的最重要的因素,因为人是从一个小细胞发育成长成人的,食物营养是物质的源泉。美国FDA于1941年底提出了第一个强化面粉的标准,后来强化食品层出不穷。我国在20世纪50年代初研制出婴儿强化食品,之后品种逐步增多,在预防一些营养缺乏症起到了一定的作用,尤其是碘强化食盐,取得了显著的成效。但强化食品品种仍然数量偏少,质量有待提高,国家在监督管理方面还较薄弱。你知道食物中含那些营养成分吗?
1、【分析讨论】2、【食物中的营养成分】
(1)不同的食物中各种营养成分的含量不同: 例如:面包中淀粉含量加多,肥肉中含脂肪较多,奶制品中含蛋白质较多等。(2)不同的营养成分对人体的作用不同: 例如:糖是主要的供能物质;蛋白质是构成人体组织的基本物质;脂肪是储备能源物质;水是细胞的主要组成成分;维生素可调节人体各项生理活动;无机盐是构成人体组织的重要原料。
食物中含有糖类、脂肪、蛋白质、维生素、无机盐和水六种营养成分,是人体完成各项生命活动和正常生长发育必需的。
1、在六大营养物质中,糖类、脂肪、蛋白质和维生素属于有机物,水和无机盐属于无机物。2、【膳食纤维】
(1)来源:(2)作用:
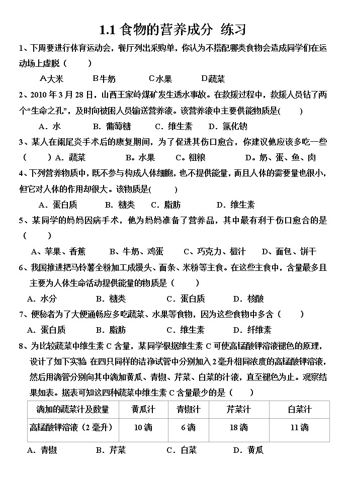
主要来源粗粮、蔬菜、水果等植物的细胞壁,包含纤维素、半纤维素、树胶、果胶及木质素等。
膳食纤维是一般不易被消化的食物营养素,本身没有营养价值,它既不是组成细胞的成分,也不能为生命活动提供能量。但它对维护人体健康具有重要作用。能够促进胃肠蠕动和排空,可以预防肠癌的发生,并有利于心血管健康。
糖类、脂肪和蛋白质既是组织细胞的构成物质,又能为生命活动提供能量。
①构成组织细胞的物质②最重要的供能物质
①构成组织细胞的基本物质,是人体生长发育、组织更新、生命活动的调节等的物质基础②为生命活动提供能量
①组织细胞的构成物质②储备能源物质,但大部分作为备用能源储存在皮下。
瘦肉、鱼、奶、蛋和豆类
蛋黄、花生、豆类硬果类
绝大部分是淀粉,还有少量麦芽糖、葡萄糖等
蛋白质种类很多,如血红蛋白,但都是由氨基酸组成的有机物质。
分为的动物脂肪和植物脂肪,它们都由甘油和脂肪酸组成。
最重要的供能物质(生命活动消耗的能量主要来自于糖类的氧化分解)
食物:馒头、米饭、面包、面条、 土豆、地瓜等。
淀粉是人体需求量最多的营养物质,原因是?
糖类是最重要的供能物质
我们每顿饭的主食是什么? 这些食物的主要营养物质是什么?
光合作用制造什么?主要是什么?
如何设计实验鉴定食物中含有淀粉。提示: 碘液是一种常用药品,它是一种棕色的液体。淀粉是一种糖类,它有一个特点,遇到碘酒会变成蓝色。因此,我们常用碘液来检验是否有淀粉存在。
通过实验,我们发现在橘子汁里滴入碘酒后也会变蓝色,只是颜色比土豆、米饭变的颜色浅,这说明什么呢?
各种食物中,六种营养物质几乎都有,只不过六种营养物质的含量各不相同。
构成人体组织细胞的基本物质
来源:瘦肉、鱼、蛋(蛋清)、奶、豆类等
人体的生长发育、组织更新等都离不开蛋白质
为什么受伤要多补充蛋白质?
蛋白质是构成人体组织细胞的基本物质
为什么儿童、青少年要多补充蛋白质?
蛋白质是由氨基酸组成的。
组成蛋白质的氨基酸有20种。
蛋白质种类很多,如血红蛋白。
构成组织细胞的基本物质
来源:植物油、肥肉、蛋黄、芝麻、 奶油、核桃、花生等
长时间处于饥饿状态,身体明显减轻的是?
脂肪分为:动物脂肪和植物脂肪。 脂肪都由甘油和脂肪酸构成。
既是构成组织细胞的成分,又能为生命活动提供能量的营养成分有哪些?
*维生素既不参与构成细胞
*也不提供能量(是有机物,是小分子物质)
夜盲症、皮肤粗糙、干眼病等。
植物性食物不含维生素A,但绿色蔬菜、瓜果和玉米、胡萝卜等食物中含有胡萝卜素,在人体内可以转化成维生素A.
出家人吃素,但没有得夜盲症的原因是?
脚气病, 食欲不振、消化不良、神经炎
脚气病,因为维生素B1在稻、麦等谷类的种皮中。
常吃精米、精面易得什么病?为什么?
原理:维生素C能够使紫色高锰酸钾溶液褪色,并且维生素C浓度越高,所需用量越少。
探究实验 比较不同蔬菜或水果中维生素C的含量
佝偻病(如鸡胸、 X形或O形腿等)、骨质疏松症
动物肝脏和鱼肝油同时富含什么营养成分?
既可以防治夜盲症,又可以防治佝偻病的食物是什么?
补钙必须同时补维生素D
钙是构成牙齿和骨骼的重要成分
铁是血红蛋白的组成成分
健康骨 骨质疏松症患者的骨
世界卫生组织号召使用铁质炊具的原因是什么?
铁是血红蛋白的组成成分。缺铁容易导致贫血症。
1、油炸食品 2、罐头类食品 3、腌制食品 4、加工的肉类食品(火腿肠等) 5、肥肉和动物内脏食物 6、奶油制品 7、方便面 8、烧烤类食品 9、冷冻甜点 10、果脯、话梅和蜜饯类食物
世界卫生组织评出的十大垃圾食品
美国《时代周刊》介绍了十大最佳营养食品: 一、绿茶:防治各类癌症,预防心脏病,可防治蛀牙 二、三文鱼:防治血管阻塞,预防脑部老化降低胆固醇三、菠菜:可防治血管疾病及心脏病,保护视力。 四、西兰花:减少罹患各类癌症的机会。五、蒜头:防治心脏病,降低胆固醇,杀菌 六、红酒:含抗氧化剂,有助增加好的胆固醇,减少血管 硬化,喝小量对心脏有益七、西红柿:防治前列腺癌,防治与消化系统有关的癌 症,有丰富维他命C 八、果仁:含丰富维他命E,降低胆固醇,预防癌症,预防 心脏病 九、燕麦:降低血压,降低胆固醇,防治大肠癌,防治心 脏疾病 十、蓝莓:抗氧化-预防心脏病-防治癌症-增进脑力
1、 我们平常吃的米面中,含( )较多A.蛋白质B.脂肪C.维生素D.糖类2、 我们经常吃的大米饭中含量较多的是( )A、水 B、无机盐 C、淀粉 D、脂肪3、 膳食纤维能促进肠道蠕动,促进食物及残渣通过肠道,有利于人体的健康。下列食物中含有最多膳食纤维的是( )A.鱼肉B.豆腐C.牛奶D.菠菜4、 下列食物中富含淀粉的是( )A.馒头B.白菜C.牛肉D.豆油
1、病人不能正常进食时,往往需要点滴_________,因为它是人体主要的供能物质。2、青少年及伤病员需要补充含________丰富的食物,因为它能促进人体的生长发育和受损细胞的修复。3、儿童易患佝偻病,是因为儿童正处在生长发育期更需要____。4、胖胖最近要减肥,请你帮他选出最佳的减肥方法( )。 A.进行高强度的运动 B.到药店买减肥药 C.少吃或不吃食物 D.适当的锻炼加合理膳食
济南版七年级下册第一节 食物的营养成分课前预习课件ppt: 这是一份济南版七年级下册第一节 食物的营养成分课前预习课件ppt,共29页。PPT课件主要包含了第一节,食物的营养成分,膳食纤维,糖类脂肪蛋白质,最主要的供能物质,构成细胞的基本物质,储备能源物质,小小医生,葡萄糖,蛋白质等内容,欢迎下载使用。
济南版七年级下册第一节 食物的营养成分说课ppt课件: 这是一份济南版七年级下册第一节 食物的营养成分说课ppt课件,共19页。PPT课件主要包含了小小搜集员,三大营养物质,妙手神医,无机盐,佝偻病,骨质疏松症,------贫血症,生命之源,细胞的主要组成成分,小试身手等内容,欢迎下载使用。
济南版七年级下册第一节 食物的营养成分备课课件ppt: 这是一份济南版七年级下册第一节 食物的营养成分备课课件ppt,共34页。PPT课件主要包含了第一章,食物中的营养成分,蛋白质,维生素,无机盐,三大营养物质,第七营养素,根茎类等,富含糖类的食物,组成成分等内容,欢迎下载使用。

