高中化学人教版 (2019)必修 第二册第四节 基本营养物质同步测试题
展开第2课时蛋白质油脂
(时间:40分钟)
1.某糕点的营养成分如表所示:
有关营养物质的说法正确的是
A.淀粉和纤维素属于糖类,且互为同分异构体
B.蛋白质是一种基本营养物质
C.淀粉、油脂、蛋白质都由碳、氢、氧三种元素组成
D.淀粉、油脂、蛋白质都为有机高分子化合物
【答案】B
【解析】A.淀粉和纤维素的聚合度不同,分子式不同,因此两者不互为同分异构体,A错误;B.蛋白质是基本营养物质之一,B正确;C.淀粉、油脂都由碳、氢、氧三种元素组成,而蛋白质至少含有碳、氢、氧、氮四种元素,C错误;D.油脂的相对分子质量较小,不是有机高分子化合物,D错误。故选B。
2.下列有关蛋白质的性质描述说法错误的是
A.棉被和蚕丝被的主要材质均为高分子
B.从牛奶中可以提取酪素,用来制作塑料
C.消毒过程中细菌蛋白质发生了水解
D.在鸡蛋清溶液中分别加入饱和Na2SO4、CuSO4溶液,都会产生沉淀,但原理不同
【答案】C
【解析】A.棉被和蚕丝被的主要材质分别是纤维素、蛋白质,二者均为高分子,A正确;B.酪素由酪蛋白水解得到,故从牛奶中可以提取酪素,用来制作塑料,B正确;C.消毒过程是蛋白质发生了变性,而不是水解,C错误;D.鸡蛋白中加入饱和Na2SO4溶液使蛋白质的溶解性降低而析出,加入CuSO4溶液使蛋白质发生变性而析出,原理不同,D正确。故选:C。
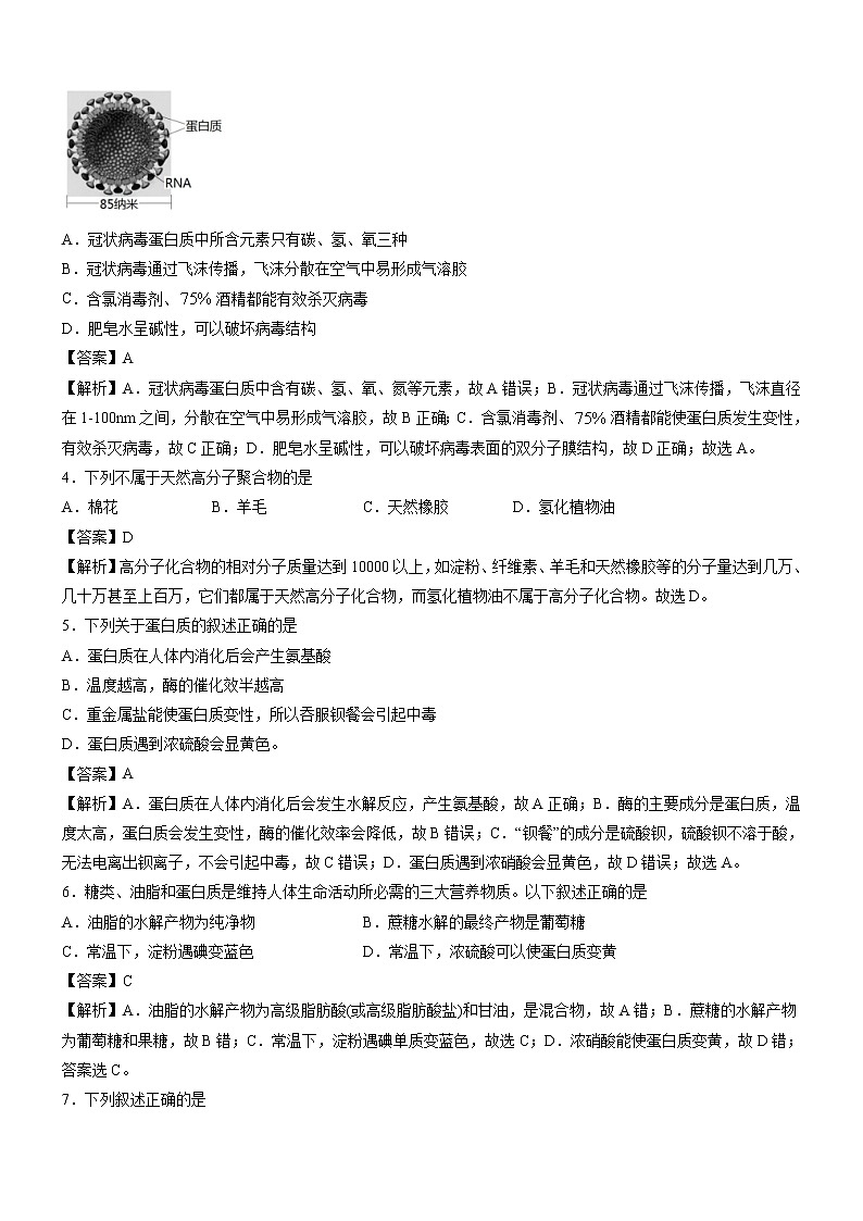
3.2020年初新冠肺炎在全球爆发.新冠病毒结构如图,下列有关说法不正确的是
A.冠状病毒蛋白质中所含元素只有碳、氢、氧三种
B.冠状病毒通过飞沫传播,飞沫分散在空气中易形成气溶胶
C.含氯消毒剂、酒精都能有效杀灭病毒
D.肥皂水呈碱性,可以破坏病毒结构
【答案】A
【解析】A.冠状病毒蛋白质中含有碳、氢、氧、氮等元素,故A错误;B.冠状病毒通过飞沫传播,飞沫直径在1-100nm之间,分散在空气中易形成气溶胶,故B正确;C.含氯消毒剂、酒精都能使蛋白质发生变性,有效杀灭病毒,故C正确;D.肥皂水呈碱性,可以破坏病毒表面的双分子膜结构,故D正确;故选A。
4.下列不属于天然高分子聚合物的是
A.棉花B.羊毛C.天然橡胶D.氢化植物油
【答案】D
【解析】高分子化合物的相对分子质量达到10000以上,如淀粉、纤维素、羊毛和天然橡胶等的分子量达到几万、几十万甚至上百万,它们都属于天然高分子化合物,而氢化植物油不属于高分子化合物。故选D。
5.下列关于蛋白质的叙述正确的是
A.蛋白质在人体内消化后会产生氨基酸
B.温度越高,酶的催化效半越高
C.重金属盐能使蛋白质变性,所以吞服钡餐会引起中毒
D.蛋白质遇到浓硫酸会显黄色。
【答案】A
【解析】A.蛋白质在人体内消化后会发生水解反应,产生氨基酸,故A正确;B.酶的主要成分是蛋白质,温度太高,蛋白质会发生变性,酶的催化效率会降低,故B错误;C.“钡餐”的成分是硫酸钡,硫酸钡不溶于酸,无法电离出钡离子,不会引起中毒,故C错误;D.蛋白质遇到浓硝酸会显黄色,故D错误;故选A。
6.糖类、油脂和蛋白质是维持人体生命活动所必需的三大营养物质。以下叙述正确的是
A.油脂的水解产物为纯净物B.蔗糖水解的最终产物是葡萄糖
C.常温下,淀粉遇碘变蓝色D.常温下,浓硫酸可以使蛋白质变黄
【答案】C
【解析】A.油脂的水解产物为高级脂肪酸(或高级脂肪酸盐)和甘油,是混合物,故A错;B.蔗糖的水解产物为葡萄糖和果糖,故B错;C.常温下,淀粉遇碘单质变蓝色,故选C;D.浓硝酸能使蛋白质变黄,故D错;答案选C。
7.下列叙述正确的是
A.油脂在酸的催化作用下可发生水解,工业上利用该反应生产肥皂
B.乙醇能发生氧化反应,苯不能发生氧化反应
C.一定条件下,氨基酸之间能发生反应,合成更复杂的化合物(多肽)
D.所有的糖类、油脂和蛋白质都能发生水解反应
【答案】C
【解析】A.油脂在碱性条件下的反应称为皂化反应,工业上利用该反应生产肥皂,A错误;B.乙醇能发生氧化反应,如催化氧化、燃烧等,苯可以燃烧,也能发生氧化反应,B错误;C.氨基酸含有氨基和羧基,一定条件下,氨基酸之间能发生反应,合成更复杂的化合物(多肽),C正确;D.单糖不能发生水解反应,D错误;答案选C。
8.下列说法不正确的是
A.淀粉、蛋白质和油脂都能发生水解反应
B.猪油、奶油、花生油、大豆油都属于油脂
C.利用植物秸秆等生物质中的纤维素可以生产酒精,用作燃料
D.向鸡蛋清的水溶液中加入硝酸银溶液可能产生沉淀,加水后沉淀又会溶解
【答案】D
【解析】A.淀粉属于多糖,在酶催化下能水解生成葡萄糖,蛋白质可以水解生成氨基酸,油脂水解生成高级脂肪酸和甘油;故A正确;B.呈液态的油脂都称为油,如植物油,呈固态的称为脂肪如动物油,故B正确;C.纤维素在一定条件下可以发生水解,水解产物葡萄糖和果糖在一定条件下会转化为酒精,故C正确;D.鸡蛋清的主要成分是蛋白质,加入硝酸盐是重金属盐,重金属盐会使蛋白质变性,变性是不可逆过程,故D不正确;故选答案D。
9.大豆中含有大量的蛋白质和脂肪,由大豆配制出来的菜肴很多,它是人们最重要的补品之一。请回答下列问题:
(1)豆腐是一种__________(填标号)。
A.蛋白质凝胶B.纯蛋白质C.脂肪D.淀粉
(2)大豆中的蛋白质水解的最终产物是__________。
(3)大豆中同时还含有一定量的油脂,油脂在酸性条件下水解生成__________和__________。
【答案】A氨基酸高级脂肪酸甘油
【解析】(1)豆浆是蛋白质与水形成的胶体,豆腐是一种营养价值较高的食品,豆腐不是某种单一的物质,而是由豆浆遇石膏或盐卤后发生胶体的聚沉产生的;故答案为A;(2)氨基酸是构成蛋白质的基石,蛋白质水解的最终产物是氨基酸;故答案为氨基酸;(3)油脂是高级脂肪酸甘油酯,可以看作是高级脂肪酸[如硬脂酸()、软脂酸()、油酸()等]与甘油(丙三醇)发生酯化反应生成的酯,它在酸性条件下能发生水解反应,生成相应的高级脂肪酸和甘油;故答案为高级脂肪酸;甘油。
10.请解答下列与蛋白质有关的题目:
I.(1)从鸡蛋清溶液中提取蛋白质的方法是_______。
(2)鸡蛋腐烂时,常闻到有臭鸡蛋气味的气体,该气体中主要含有_______(填化学式),说明蛋白质中含有_______(填元素名称)元素。
(3)误食重金属盐会中毒,这是因为_______。
(4)浓硝酸溅在皮肤上,使皮肤呈现_______色,这是由于浓硝酸和蛋白质发生了_______反应。
II.(1)下列物质对蛋白质的化学性质具有明显影响的是_______(填字母,下同)。
A.重晶石(BaSO4) B.蓝矾 C.碘酒 D.高锰酸钾 E.酒精 F.生牛奶 G.熟鸡蛋
(2)如果你发现有人误服重金属盐而出现了轻微中毒症状,需要你马上对病人进行抢救,你认为上述物质中可以应用的是_______(写代号)。
(3)当你选择物质对病人进行抢救以后,下一步的打算或做法是_______。
A.建议病人快去医院继续治疗
B.将病人安置于通风处呼吸新鲜的空气
C.建议病人卧床休息
【答案】盐析H2S硫重金属盐使蛋白质发生变性黄颜色B、C、D、EFA
【解析】I(1)从鸡蛋清溶液中提取蛋白质可用盐析的方法,故答案为:盐析;(3)具有臭鸡蛋气味的气体为H2S,蛋白质中含有硫元素,故答案为:H2S;硫;(3)重金属盐会使蛋白质发生变性,使蛋白质失去生理活性,进而造成人体中毒,故答案为:重金属盐使蛋白质发生变性;(4)浓硝酸溅到皮肤上,使皮肤显黄色,发生了颜色反应,故答案为:颜色;II(1)蓝矾、碘酒、高锰酸钾、酒精等物质都能使蛋白质变性,蛋白质的变性属于化学变化。重晶石的主要成分是硫酸钡,它既不溶于水又不溶于酸,不能使蛋白质变性,对人体无毒,故答案为:B、C、D、E;(2)生牛奶中含有较多的未变性的蛋白质,熟鸡蛋中蛋白质已经变性了,综上所述F符合题意,故选F;(3)重金属盐中毒者服用生牛奶能降低重金属盐对人体的伤害,但这种作用是有限的,所以病人去医院做更有效的治疗是最佳选择,故选A。
11.关于生活中的有机物,下列说法不正确的是
A.葡萄糖可以发生氧化反应、银镜反应和水解反应
B.蛋白质在酶等催化剂作用下可以水解,生成氨基酸
C.皮肤接触浓硝酸变黄是蛋白质的颜色反应
D.食用植物油的主要成分是高级不饱和脂肪酸甘油酯,是人体的营养物质
【答案】A
【解析】A.葡萄糖是单糖,单糖不能发生水解反应生成更简单的糖,故A错误;B.蛋白质在酶等催化剂作用下可以发生水解反应,水解的最终产物是氨基酸,故B正确;C.皮肤的成分是蛋白质,含苯环的蛋白质遇浓硝酸变黄色,皮肤接触浓硝酸变黄是蛋白质的颜色反应,故C正确;D.食用植物油的主要成分是高级不饱和脂肪酸甘油酯,是人体必需的营养物质之一,故D正确;故选A。
12.关于蛋白质的组成与性质的叙述正确的是
A.蛋白质在酶的作用下水解的最终产物为氨基酸
B.向蛋白质溶液中加入CuSO4、Na2SO4浓溶液,均会使其变性
C.天然蛋白质仅由碳、氢、氧、氮四种元素组成
D.蛋白质、纤维素、油脂都是高分子化合物
【答案】A
【解析】A.蛋白质水解的最终产物为氨基酸,A正确;B.CuSO4为重金属盐,能使蛋白质发生变性,Na2SO4浓溶液不能使蛋白质发生变性,B错误;C.天然蛋白质除含C、H、O、N四种元素外还含有P、S等元素,C错误;D.油脂不是高分子化合物,D错误。故选:A。
13.下列说法不正确的是
A.向鸡蛋清的溶液中加入福尔马林,蛋白质的性质发生改变并凝聚
B.蛋白质为高分子化合物,种类较多,分子中都含有—COOH和—NH2
C.加热能杀死流感病毒是因为蛋白质受热变性
D.加入醋酸铅溶液析出后的蛋白质加水后,可重新溶于水
【答案】BD
【解析】A.福尔马林成分是甲醛,能使蛋白质变性,A正确;B.蛋白质由氨基酸组成,但环肽有可能不存在游离的氨基或者羧基,所以蛋白质分子中不一定都含有—COOH和—NH2,B错误;C.蛋白质能受热变性,所以能用加热来杀死流感病毒,C正确;D.蛋白质中加入醋酸铅,蛋白质性质改变,发生了变性而析出,加入水后蛋白质不能重新溶于水,D正确;故选:BD。
14.下列区分植物油和矿物油的方法中,正确的是
A.加入水中,浮在水面上的为植物油
B.尝一尝,能食用的为植物油
C.点燃,能燃烧的为矿物油
D.加入足量的NaOH溶液共煮,不再分层的为植物油
【答案】D
【解析】A.植物油和矿物油的密度都小于水,都浮在水面上,A错误;B.实验室中不能通过尝味道的方法鉴别物质,以免中毒,B错误;C.植物油和矿物油都具有可燃性,C错误;D.植物油属于酯类物质,在碱性条件下能够水解,充分水解后生成可溶性的高级脂肪酸钠和甘油,混合液不再分层;而矿物油属于烃类物质,在碱性条件下不能水解,和NaOH溶液充分混合后,混合液出现分层现象,上层是油状液体,下层为NaOH溶液,D正确。故选D。
15.下列叙述中不正确的是
A.向淀粉的水解液中滴加碘水,溶液变蓝,说明淀粉可能未水解
B.氨基酸种类很多,任何一种氨基酸至少含有两个或者两个以上官能团。
C.重金属盐使蛋白质分子变性,所以吞“钡餐”(主要成分是硫酸钡)会引起中毒
D.常温下呈液态的油脂可以催化加氢转变为固态的脂肪
【答案】C
【解析】A.向淀粉的水解液中滴加碘水,溶液变蓝,说明溶液中含有淀粉,淀粉未水解或水解不完全,故A正确;B.氨基酸种类很多,任何一种氨基酸至少含有一个氨基和一个羧基,故B正确;。C.重金属离子能使蛋白质分子变性,硫酸钡难溶于胃液,吞“钡餐”(主要成分是硫酸钡)不会引起中毒,故C错误;D.常温下呈液态的油脂分子中含有碳碳双键,可以催化加氢转变为固态的脂肪,故D正确;选C。
16.“地沟油”是一种质量极差、极不卫生的非食用油,它含有毒素,流入江河会造成水体富营养化,一旦食用,会破坏白细胞和消化道黏膜,引起食物中毒,甚至致癌。下列有关油脂的说法不正确的是
A.油脂是高级脂肪酸与甘油形成的酯类化合物
B.通过油脂的碱性水解来制肥皂
C.硬化油可以使溴的四氯化碳溶液褪色,也可以与氢气发生加成反应
D.地沟油经过一系列加工后,可以转化为生物柴油用作发动机燃料
【答案】C
【解析】A.油脂是高级脂肪酸与甘油形成的酯类,A正确;B.油脂在碱性下水解可得高级脂肪酸盐,可用作肥皂,B正确;C.硬化油分子中不含有不饱和键,不能与Br2及H2发生加成反应,C错误;D.油脂可燃烧,地沟油经过一系列加工后,可以转化为生物柴油用作发动机燃料,D正确;故选:C。
17.下列关于油脂的叙述不正确的是
A.油脂难溶于水,可用分液的方法分离油脂和水的混合物
B.天然油脂都是混合物,没有固定的熔、沸点
C.油脂都是高级脂肪酸的甘油酯
D.油脂都不能使溴水和酸性KMnO4溶液褪色
【答案】D
【解析】A.油脂属于酯,难溶于水,可用分液的方法分离油脂和水的混合物,A正确;B.天然油脂的R基不同,天然油脂都是混合物,没有固定的熔、沸点,B正确;C.油脂全称高级脂肪酸甘油酯,属于酯类,C正确;D.有的油脂含有不饱和碳碳双键(如植物油),能发生加成反应使溴水褪色,也能被酸性KMnO4溶液氧化,D不正确;答案选D。
18.糖类、油脂、蛋白质为动物性和植物性食物中的基本营养物质。
(1)蛋白质、淀粉、脂肪三类营养物质中水解的最终产物能与新制Cu(OH)2悬浊液反应的是______,制造肥皂的主要原料是______。
(2)蛋白质水解的最终产物是______。
(3)下列有关说法中正确的是______。
A.蛋白质中只含C、H、O三种元素
B.油脂在人体中发生水解的产物是氨基酸
C.糖类并不都有甜味
D.糖类、油脂、蛋白质都能发生水解反应
E.甘油可通过油脂的水解获得
(4)淀粉溶液和蛋白质溶液都是胶体,用一束光通过其溶液,都产生______。
【答案】淀粉脂肪氨基酸CE丁达尔效应
【解析】(1)淀粉水解的最终产物为葡萄糖,葡萄糖含有醛基,可以与新制Cu(OH)2悬浊液反应;油脂在碱性环境中的水解为皂化反应,可以用于制造肥皂;(2)蛋白质水解的最终产物氨基酸;(3)A.蛋白质由氨基酸脱水缩合而成,所以还一定含有N元素,A错误;B.油脂在人体中发生水解的产物高级脂肪酸和甘油,B错误;C.糖类并不都有甜味,如淀粉本身无甜味,C正确;D.糖类包含单糖,单糖不能水解,D错误;E.油脂是高级脂肪酸甘油酯,水解产物为高级脂肪酸和甘油,E正确;综上所述答案为CE;(4)胶体具有丁达尔效应。
19.(1)按表左边的实验操作,可观察到表中右边的实验现象。请从“实验现象”栏中选择正确选项的字母代号填入“答案”栏中。
(2)①糖类、油脂、蛋白质都是人体必需的营养物质。油脂被摄入人体后,在酶的作用下水解为高级脂肪酸和_______(写名称)。
②氨基酸是组成蛋白质的基本结构单元,其分子中一定含有的官能团是氨基(-NH2)和_______(写名称)。人体中共有二十多种氨基酸,其中人体自身_______(填“能”或“不能”)合成的氨基酸称为人体必需氨基酸。
③淀粉在淀粉酶的作用下最终水解为_______(写化学式),部分该产物在体内被氧化放出能量,供人体活动需要。
【答案】BACD甘油羧基不能C6H12O6
【解析】(1)①向鸡蛋清中滴加少许浓硝酸,微热,显黄色;②植物油分子中含有碳碳双键,可以和Br2发生加成反应,从而使溴的四氯化碳溶液褪色;③向鸡蛋清中加入重金属盐醋酸铅,蛋白质发生变性而析出沉淀;④花生油在碱性条件下发生皂化反应,最终生成高级脂肪酸盐和甘油,溶液不再分层。故答案为:B;A;C;D;(2)油脂在酶的作用下水解成高级脂肪酸和甘油。氨基酸含有氨基和羧基;人体自身不能合成的氨基酸为人体必需氨基酸,必须从食物中摄取。淀粉水解的最终产物为葡萄糖,化学式为C6H12O6。故答案为:甘油;羧基;不能;C6H12O6 。营养物质
蛋白质
油脂
淀粉
维生素类
碳酸钙
每100g含有
4.8g
20g
40g
1.8g
400mg
实验操作
答案
实验现象
①向鸡蛋清溶液中滴加少许浓硝酸,微热
_____
A.橙红色褪去
B.变为黄色
C.出现白色沉淀
D.液体不再分层,形成均一溶液
②将植物油滴入少量溴的四氯化碳溶液中
____
③向鸡蛋清溶液中滴入少量醋酸铅溶液
____
④向花生油中加入足量浓NaOH溶液,加热,搅拌,静止
____
高中化学人教版 (2019)必修 第二册第四节 基本营养物质同步达标检测题: 这是一份高中化学人教版 (2019)必修 第二册第四节 基本营养物质同步达标检测题,共5页。试卷主要包含了合理膳食能提高免疫力,下列说法正确的是,下列关于营养物质的说法正确的是,下列关于蛋白质的叙述不正确的是等内容,欢迎下载使用。
沪科技版(2020)必修第二册蛋白质课时作业: 这是一份沪科技版(2020)必修第二册蛋白质课时作业,共13页。试卷主要包含了单选题,填空题,实验题等内容,欢迎下载使用。
【同步讲义】高中化学(人教版2019)必修第二册--第20讲 蛋白质 油脂 讲义: 这是一份【同步讲义】高中化学(人教版2019)必修第二册--第20讲 蛋白质 油脂 讲义,文件包含同步讲义高中化学人教版2019必修第二册--第20讲蛋白质油脂学生版docx、同步讲义高中化学人教版2019必修第二册--第20讲蛋白质油脂教师版docx等2份试卷配套教学资源,其中试卷共19页, 欢迎下载使用。

