高中数学人教版新课标A必修21.2 空间几何体的三视图和直观图教学设计
展开教学课题: 直观图画法
教学目标: 1.了解什么叫直观图;
2.了解斜二测画法的规则;
3.掌握正方形、矩形、直角三角形、正三角形、正六边形的直观图的画法.
教学重点: 使学生掌握水平放置的平面图形的直观图的画法,并且能从水平放置的平面图形的直观图想象出原图的形状及其性质
教学难点: 使学生掌握水平放置的平面图形的直观图的画法,并且能从水平放置的平面图形的直观图想象出原图的形状及其性质
教学方法:
教学过程:
教师活动 | 学生活动 |
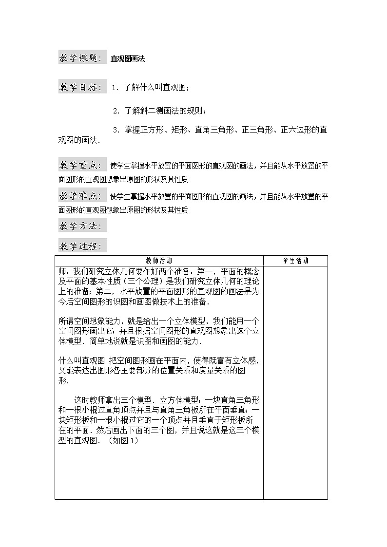
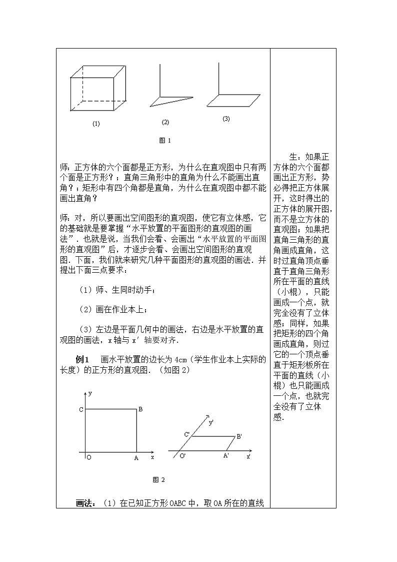
师:我们研究立体几何要作好两个准备:第一,平面的概念及平面的基本性质(三个公理)是我们研究立体几何的理论上的准备;第二,水平放置的平面图形的直观图的画法是为今后空间图形的识图和画图做技术上的准备. 所谓空间想象能力,就是给出一个立体模型,我们能用一个空间图形画出它;并且根据空间图形的直观图想象出这个立体模型.简单地说就是识图和画图的能力. 什么叫直观图 把空间图形画在平面内,使得既富有立体感,又能表达出图形各主要部分的位置关系和度量关系的图形. 这时教师拿出三个模型.立方体模型;一块直角三角形和一根小棍过直角顶点并且与直角三角板所在平面垂直;一块矩形板和一根小棍过它的一个顶点并且垂直于矩形板所在的平面.然后画出下面的三个图,并且说这就是这三个模型的直观图.(如图1) 师:正方体的六个面都是正方形,为什么在直观图中只有两个面是正方形?;直角三角形中的直角为什么不能画出直角?;矩形中有四个角都是直角,为什么在直观图中都不能画出直角? 师:对,所以要画出空间图形的直观图,使它有立体感,它的基础就是要掌握“水平放置的平面图形的直观图的画法”.也就是说,当我们会看、会画出“水平放置的平面图形的直观图”后,才逐步会看、会画出空间图形的直观图.下面,我们就来研究几种平面图形的直观图的画法.并提出下面三点要求: (1)师、生同时动手; (2)画在作业本上; (3)左边是平面几何中的画法,右边是水平放置的直观图的画法,x轴与x′轴要对齐. 例1 画水平放置的边长为4cm(学生作业本上实际的长度)的正方形的直观图.(如图2) 画法:(1)在已知正方形OABC中,取OA所在的直线为x轴,取OC所在的直线为y轴,画对应的x′轴、y′轴,使∠x′O′y′=45°. 过A′点作A′B′ O′C′,连C′B′.则O′A′B′C′就是正方形OABC的直观图. (注意,为了看清学生动手画图的真实过程,图画好后,不一定要擦去辅助线) 师:下面,我们请一个同学来读课本第7页上所述的这种斜二测画法的规则. 生:“上面画直观图的方法叫做斜二测画法,这种画法的规则是: (1)在已知图形中取互相垂直的轴Ox,Oy.画直观图时,把它画成对应的轴O′x′、O′y′,使∠x′O′y′=45°(或135°).它们确定的平面表示水平平面. (2)已知图形中平行于x轴或y轴的线段,在直观图中分别画成平行于x′轴或y′轴的线段. (3)已知图形中平行于x轴的线段,在直观图中保持原长度不变;平行于y轴的线段,长度为原来的一半.” 师:根据上述三条规则,我们再来画如下几个图形的直观图. 例2 画水平放置的长为4cm,宽为3cm矩形的直观图.(如图3) 画法:(1)在已知矩形OABC中,取OA所在的直线为x轴,取OC所在的直线为y轴,画对应的x′轴,y′轴,使∠x′O′y′=45°. (2)在x′轴上截取O′A′=4cm,在y′轴上截取O′ C′=1.5cm,过A′点作A′B′ O′C′,连C′B′,则O′A′B′C′就是矩形OABC的直观图. (说明,为了突出矩形OABC和它的直观图O′A′B′C′,辅助线要用细实线画出,而矩形和它的直观图的轮廓线可用粗实线画出) 例3 画水平放置的两直角边分别长为4cm和3cm的直角三角形的直观图.(如图4) 画法:(1)以直角边OA所在的直线为x轴,以直角边BO所在的直线为y轴,再画对应的x′轴、y′轴,使∠x′Oy′=45°. (2)在x′轴上截取O′A′=OA=4cm,在y′轴上截O′ 的直观图. 例4 画边长为4cm的正三角的水平放置的直观图.(如图5) 画法:(1)以BC边所在的直线为x轴,以BC边上的高线AO所在的直线为y轴,再画对应的x′、y′轴,使∠x′O′y′=45°. (2)在x轴上截取O′B′=O′C′=2cm,在y′轴上截取 的直观图. (ii) 画法:(1)以BC边所在的直线为y轴,以BC边上的高AO所在的直线为x轴,再画对应的x′轴、y′轴,使∠x′O′y′=45°. (2)在x′轴上截取O′A′=OA,在y′轴上截取O′B′ △ABC的直观图. 师:为什么对正三角形我们要画出两种水平放置的直观图呢?因为今后在画立体图形的直观图时,根据不同题目中的条件要选择不同的画法. 正三角形的两种水平放置的直观图不论哪一种画法,我们可以看到它们的三边不可能再相等,三个内角不可能再相等,但当我们说它是正三角形的直观图时,我们要想象它们的三边是相等的,它们的三个内角是相等的,而且每一个内角都是60°.同样道理,当我们在例1中说O′A′B′C′为正方形的直观图时,我们就要想象它的四条边都等,四个内角都等于90°,两条对角线相等,并且互相垂直、互相平分.也就是说,我们在立体几何学习中一定要逐步培养这样的能力:“直观图+ 这里要特别强调“概念”给“直观图”以界定的重要性.因为严格说起来,平行四边形、矩形、菱形、正方形的水平放置的直观图都只保留下对边平行且相等,所以只从“直观图”来看我们是没有方法加以区别,只能用“概念”来给以界定,以示区别. 例5 画水平放置的边长为2cm的正六边形的直观图.(如图7) 画法:(1)在已知正六边形ABCDEF中,取对角线AD所在的直线为x轴,取对称轴GH为y轴.画对应的x′轴、y′轴,使∠x′O′y′=45°. (2)在x′轴上截取O′A′=OA,截取O′D′=OD,对于不在x轴、y轴上的顶点B,C,E,F,都向x轴作垂线,它们的垂足为M,N.在x′轴上截取O′M′=OM,截取O′N′=ON,过M′,N′作与y′轴平行的直线,在这两直线上截取M′B′= (3)连A′B′,B′C′,C′D′,D′E′,E′F′,则所得的六边形就是正六边形ABCDEF的直观图. 师:我们看正六边形ABCDCD和它的水平放置的直观图六边形A′B′C′D′E′F′二者在形状上有很大的不同,但是我们仍能从直观图A′B′C′D′E′F′这六边形中想象出正六边形的形状和一些性质,这是为什么? 因为在斜二测画法中,直观图仍保留了原图中三个主要的性质: 第一,保平行.在正六边形 ABCDEF中, AB∥FE∥BC, BE∥AF∥CD,FC∥ED∥AB,在直观图六边形A′B′C′D′E′F′中A′D′∥F′E′∥B′C′,B′E′∥A′F′∥C′D′,F′C′∥E′D′∥A′B′. 第二,保共点、共线.在正六边形ABCDEF中,A,O,D三点共线,B,O,E三点共线,C,O,F三点共线;AD,BE,CF三线共点.在直观图六边形A′B′C′D′E′F′中,A′,O′,D′三点共线,B′,O′,E′三点共线,C′,O′,F′三点共线;A′D′,B′E′,C′F′三线共点. 第三,保平行线段的比不变.在正六边形ABCDEF中,AD∶FE∶BC=2∶1∶1,BE∶AF∶CD=2∶1∶1,CF∶ED∶AB=2∶1∶1.在直观图六边形A′B′C′D′E′F′中,A′D′∶F′E′∶B′C′=2∶l∶l, B′E′∶A′F′∶C′D′=2∶l∶1, C′F′∶E′D′∶A′B′=2∶1∶l. 正因为有这“三保”,所以直观图的形状虽然有很大的变化,但我们仍能借助于直观图加上概念想象出原图的形状和性质. 作业 课本第9页,第10题,第11题. |
生:如果正方体的六个面都画出正方形,势必得把正方体展开,这时得出的正方体的展开图,而不是立方体的直观图;如果把直角三角形的直角画成直角,这时过直角顶点垂直于直角三角形所在平面的直线(小棍),只能画成一个点,就完全没有了立体感;同样,如果把矩形的四个角画成直角,则过它的一个顶点垂直于矩形板所在平面的直线(小棍)也只能画成一个点,也就完全没有了立体感.
|
教学后记:
2021学年第一章 空间几何体综合与测试教学设计及反思: 这是一份2021学年第一章 空间几何体综合与测试教学设计及反思,共6页。教案主要包含了教学目标,设计思路,课时安排建议,教学建议,评价建议等内容,欢迎下载使用。
高中数学人教版新课标A必修21.2 空间几何体的三视图和直观图教案设计: 这是一份高中数学人教版新课标A必修21.2 空间几何体的三视图和直观图教案设计,共5页。
高中数学人教版新课标A必修21.2 空间几何体的三视图和直观图教学设计: 这是一份高中数学人教版新课标A必修21.2 空间几何体的三视图和直观图教学设计,共3页。教案主要包含了课标要求,教学重点,学法与教学用具,教学思路,教学过程等内容,欢迎下载使用。

