高中数学人教版新课标A必修41.6 三角函数模型的简单应用导学案
展开临清三中数学组 编写人:苏桂敏
1.6三角函数模型的简单应用
一、教材分析
本节课是在学习了三角函数图象和性质的前提下来学习三角函数模型的简单应用,进一步突出函数来源于生活应用于生活的思想,让学生体验一些具有周期性变化规律的实际问题的数学“建模”思想,从而培养学生的创新精神和实践能力
二、教学目标
1、通过对三角函数模型的简单应用的学习,使学生初步学会由图象求解析式的方法;
2、根据解析式作出图象并研究性质;
3、体验实际问题抽象为三角函数模型问题的过程,体会三角函数是描述周期变化现象的重要函数模型.
4.让学生体验一些具有周期性变化规律的实际问题的数学建模思想,从而培养学生的建模、分析问题、数形结合、抽象概括等能力。
三、教学重点难点
重点:精确模型的应用——由图象求解析式,由解析式研究图象及性质
难点:分析、整理、利用信息,从实际问题中抽取基本的数学关系来建立数学模型,
并调动相关学科的知识来解决问题.由图象求解析式时的确定。
四、学法分析
本节课是在学习了三角函数的性质和图象的基础上来学习三角函数模型的简单应用,学生已经了解了数学建摸的基本思想和方法,应用三角函数的基本知识来解决实际问题对学生来说应该不会很陌生,所以对本节的学习应让学生能够多参与多思考,培养他们的分析解决问题和解决问题的能力,提高应用所学知识的能力。
在课堂教学中,应该把以教师为中心转向以学生为中心,把学生自身的发展置于教育的中心位置,为学生创设宽容的课堂气氛,帮助学生确定适当的学习目标和达到目标的最佳途径,指导学生形成良好的学习习惯、掌握学习策略和发展原认知能力,激发学生的学习动机,培养学习兴趣,充分调动学生的学习积极性,倡导学生采用自主、合作、探究的方式学习。
五、教法分析
数学是一门培养人的思维、发展人的思维的重要学科,本节课的内容是三角函数的应用,所以应让学生多参与,让其自主探究分析问题,然后由老师启发、总结、提炼,升华为分析和解决问题的能力。
六、教学程序及设计意图
(一)创设情境、激活课堂
生活中普遍存在着周期性变化规律的现象,昼夜交替四季轮回,潮涨潮散、云卷云舒,情绪的起起落落,庭前的花开花谢,一切都逃不过数学的眼睛!这节课我们就来学习如何用数学的眼睛洞察我们身边存在的周期现象-----1.6三角函数模型的简单应用。
(二)由图象探求三角函数模型的解析式
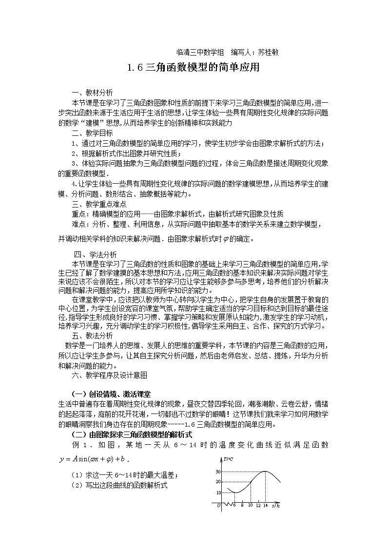
例1.如图,某地一天从6~14时的温度变化曲线近似满足函数.
(1)求这一天6~14时的最大温差;
(2)写出这段曲线的函数解析式
设计意图:切入本节课的课题,让学生明确学习任务和目标。同时以设问和探索的方式导入新课,创设情境,激发思维,做好基础铺垫,让学生带着问题,有目的地参与后续
教学活动。
解:(1)由图可知:这段时间的最大温差是;
(2)从图可以看出:从6~14是的
半个周期的图象,
∴∴
∵,∴
又∵ ∴
∴
将点代入得:,
∴,
∴,取,
∴。
【问题的反思】:
①一般地,所求出的函数模型只能近似刻画这天某个时段的温度变化情况,因此应当特
别注意自变量的变化范围;
②与学生一起探索的各种求法;(这是本题的关键!也是难点!)
设计意图:提出问题,有学生动脑分析,自主探究,培养学生数形结合的数学思考习惯。
③如何根据图像求解析式中的待定参数
设计意图:通过总结归纳出解题的思路方法,培养学生的概括能力。
④探究其他解法:或 等
设计意图:培养学生多角度考虑问题的习惯,培养学生的发散思维,培养学生的学习兴趣。
⑤借助三角函数模型研究的思想方法研究一些较复杂的三角函数。
设计意图:升华为思想方法。
(三)由解析式作出图象并研究性质
例2.画出函数的图象并观察其周期.
设计意图:通过画函数的图象来研究性质。由已知函数模型来研究函数,培养学生应用已知函数解决问题方法。
分析与简解:如何画图?
法1:去绝对值,化为分段函数(体现转化与化归!);
法2:图象变换——对称变换,可类比的作法.
从图中可以看出,函数是以为周期的波浪形曲线.
反思与质疑:
①利用图象的直观性,通过观察图象而获得对函数性质的认识,是研究数学问题的常用
方法;本题也可用代数方法即周期性定义验证:
∴的周期是.(体现数形结合思想!)
②变式思考:的周期是 .
的周期是 .
的周期是 .
设计意图:变式练习,开阔思路,启迪思维,培养能力。数行结合求周期。
(四)应用数学知识解决实际问题
例3.如图,设地球表面某地正午太阳高度角为,为此时太阳直射纬度,为该地的纬度值,那么这三个量之间的关系是.当地夏半年取正值,冬半年取负值.
如果在北京地区(纬度数约为北纬)的一幢高为的楼房北面盖一新楼,要使新楼一层正午的太阳全年不被前面的楼房遮挡,两楼的距离不应小于多少?
解:A、B、C分别为太阳直射北回归线、赤道、南回归线时楼
顶在地面上的投影点。要使新楼一层正午的太阳全年不被前面的楼房遮挡,应取太阳直射南回归线的情况考虑,此时的太阳直射纬度为-23°26′,依题意,两楼的间距不小于MC,根据太阳高度的定义,有:
∠C=90°-|40°-(-23°26′)|=26°34′
MC==2h0
即盖楼时,为命使后楼不被前楼遮挡,要留出当于楼高两倍的间距。
设计意图:利用三角函数解决生活中的实际问题,培养解决实际问题的能力、分析与简解:(用几何画板展示变化过程)
设计意图:运用信息技术直观展示问题的实质。
与学生一起学习并理解教材解法(地理课中已学习过),指出该实际问题用到了三角函
数的有关知识.
设计意图:优化学生的知识结构,使之系统化、条理化,加强知识间内在联系的理解和认识。知识性、方法性内容的小结,可把课堂所学知识尽快化为学生的素质;数学思想方法的小结,可使学生更深刻地理解数学思想方法在解题中的地位和应用,并且逐渐培养学生的良好的个性品质。
七、小试牛刀,当堂检测
某动物种群数量1月1日低至最小值700,7月1日高至最大值900,其总量在此两值之间变化,且总量与月份的关系可以用函数()来刻画,试求该函数表达式。
设计意图:教师组织学生反思总结本节课的主要内容,并进行当堂检测。
八、发导学案、布置预习。
设计意图:布置下节课的预习作业,并对本节课巩固提高。教师课后及时批阅本节的延伸拓展训练。
九、板书设计
三角函数模型的简单应用 | ||
例1.
| 例2.
例3. | 练习:
小结: |
十、教后反思
以问题引导教学,让学生听有所思,思有所获,获有所感。问题串的设计,使学习内容在难度和强度上循序渐进而又螺旋上升,并通过互动逐一达成教学目标,突出重点,突破难点,较好的提高了课堂教学的有效性。
临清三中数学组 编写人:苏桂敏
1.6三角函数模型的简单应用
课前预习学案
一、预习目标
预习三角函数模型的简单问题,初步了解三角函数模型的简单应用
二、预习内容
1、三角函数可以作为描述现实世界中_________现象的一种数学模型.
2、是以____________为周期的波浪型曲线.
课内探究学案
一、学习目标
1、会用三角函数解决一些简单的问题,体会三角函数是描述周期变化现象的重要函数模型.
2通过对三角函数的应用,发展数学应用意识,求对现实世界中蕴涵的一些数学模型进行思考和作出判断.
学习重难点:
重点:精确模型的应用——由图象求解析式,由解析式研究图象及性质
难点:分析、整理、利用信息,从实际问题中抽取基本的数学关系来建立数学模型
二、学习过程
自主探究;
问题一、如图,某地一天从6~14时的温度变化曲线近似满足函数.
(1)求这一天6~14时的最大温差;
(2)写出这段曲线的函数解析式
问题二、画出函数的图象并观察其周期.
问题三、如图,设地球表面某地正午太阳高度角为,为此时太阳直射纬度,为该地的纬度值,那么这三个量之间的关系是.当地夏半年取正值,冬半年取负值.
如果在北京地区(纬度数约为北纬)的一幢高为的楼房北面盖一新楼,要使新楼一层正午的太阳全年不被前面的楼房遮挡,两楼的距离不应小于多少?
三、当堂检测
1、以一年为一个周期调查某商品出厂价格及该商品在商店的销售价格时发现:该商品的出厂价格是在6元基础上按月份随正弦曲线波动的,已知3月份出厂价格最高为8元,7月份出厂价格最低为4元,而该商品在商店的销售价格是在8元基础上按月随正弦曲线波动的,并已知5月份销售价最高为10元,9月份销售价最低为6元,假设某商店每月购进这种商品m件,且当月售完,请估计哪个月盈利最大?并说明理由.
课后练习与提高
1、设是某港口水的深度关于时间t(时)的函数,其中,下表是该港口某一天从0至24时记录的时间t与水深y的关系.
t | 0 | 3 | 6 | 9 | 12 | 15 | 18 | 21 | 24 |
y | 12 | 15.1 | 12.1 | 9.1 | 11.9 | 14.9 | 11.9 | 8.9 | 12.1 |
经长期观察,函数的图象可以近似地看成函数的图象.
根据上述数据,函数的解析式为( )
A. B.
C. D.
2、从高出海面hm的小岛A处看正东方向有一只船B,俯角为看正南方向的一船C的俯角为,则此时两船间的距离为( ).
A. B. C. D.
3、如图表示电流 I 与时间t的函数关系式: I =在同一周期内的图象。
(1)根据图象写出I =的解析式;
(2)为了使I =中t在任意-段秒的时间内电流I能同时取得最大值和最小值,那么正整数的最小值是多少?
答案:
预习内容:1、周期 2、
自主探究:
问题二、
问题三、解:A、B、C分别为太阳直射北回归线、赤道、南回归线时楼
顶在地面上的投影点。要使新楼一层正午的太阳全年不被前面的楼房遮挡,应取太阳直射南回归线的情况考虑,此时的太阳直射纬度为-23°26′,依题意,两楼的间距不小于MC,根据太阳高度的定义,有:
∠C=90°-|40°-(-23°26′)|=26°34′
MC==2h0
即盖楼时,为命使后楼不被前楼遮挡,要留出当于楼高两倍的间距。
当堂检测:由条件可得:出厂价格函数为,
销售价格函数为
则利润函数为:
所以,当时,Y=(2+)m,即6月份盈利最大.
课后练习与提高
1、A
2、A
3、解:(1)由图知A=300,,
由得
(2)问题等价于,即
,∴正整数的最小值为314。
高中数学人教版新课标A必修33.1.2概率的意义导学案: 这是一份高中数学人教版新课标A必修33.1.2概率的意义导学案,共9页。学案主要包含了教材分析,教学目标,教学重点难点,学情分析,教学方法,课前准备,课时安排,教学过程等内容,欢迎下载使用。
高中数学人教版新课标A必修42.3 平面向量的基本定理及坐标表示学案设计: 这是一份高中数学人教版新课标A必修42.3 平面向量的基本定理及坐标表示学案设计
高中数学人教版新课标A必修42.3 平面向量的基本定理及坐标表示学案及答案: 这是一份高中数学人教版新课标A必修42.3 平面向量的基本定理及坐标表示学案及答案

