人教版九年级上册第三单元 物质构成的奥秘课题1 分子和原子练习题
展开绝密★启用前
3.1分子和原子同步练习人教版初中化学九年级上册
学校:___________姓名:___________班级:___________考号:
注意:本试卷包含Ⅰ、Ⅱ两卷。第Ⅰ卷为选择题,所有答案必须用2B铅笔涂在答题卡中相应的位置。第Ⅱ卷为非选择题,所有答案必须填在答题卷的相应位置。答案写在试卷上均无效,不予记分。
第I卷(选择题)
一、单选题(本大题共10小题,共20.0分)
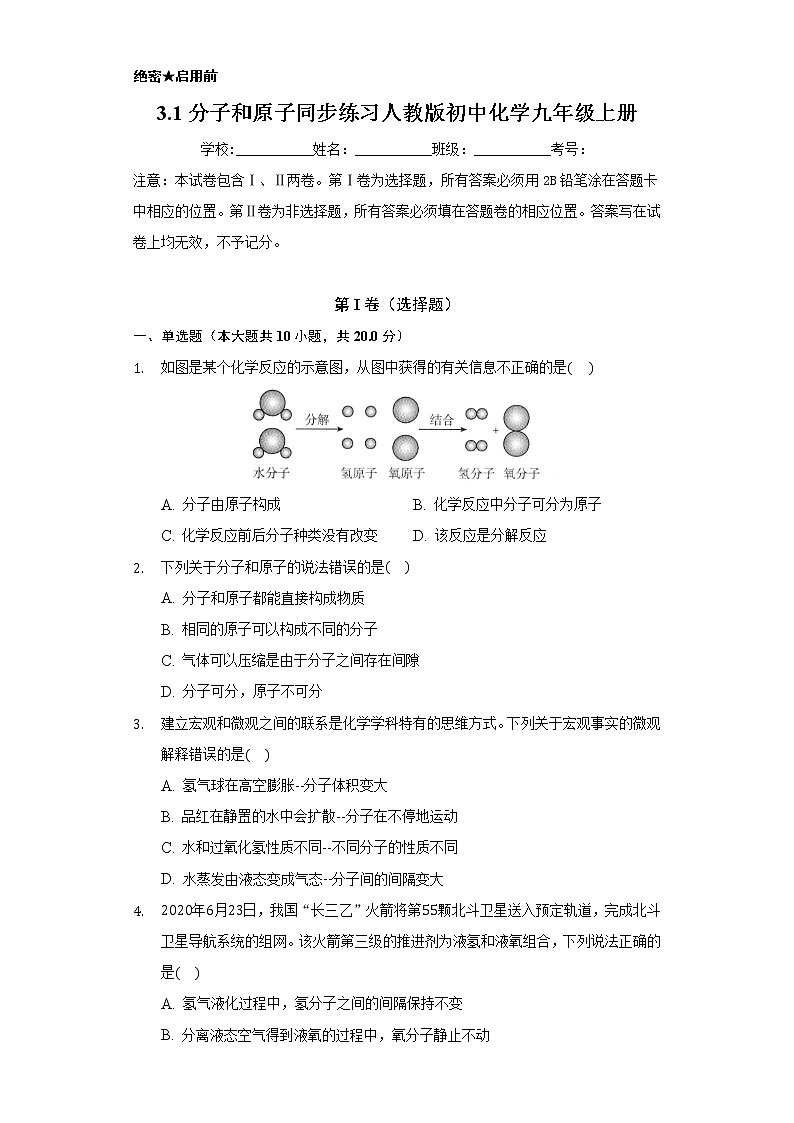
- 如图是某个化学反应的示意图,从图中获得的有关信息不正确的是
A. 分子由原子构成 B. 化学反应中分子可分为原子
C. 化学反应前后分子种类没有改变 D. 该反应是分解反应
- 下列关于分子和原子的说法错误的是
A. 分子和原子都能直接构成物质
B. 相同的原子可以构成不同的分子
C. 气体可以压缩是由于分子之间存在间隙
D. 分子可分,原子不可分
- 建立宏观和微观之间的联系是化学学科特有的思维方式。下列关于宏观事实的微观解释错误的是
A. 氢气球在高空膨胀--分子体积变大
B. 品红在静置的水中会扩散--分子在不停地运动
C. 水和过氧化氢性质不同--不同分子的性质不同
D. 水蒸发由液态变成气态--分子间的间隔变大
- 年月日,我国“长三乙”火箭将第颗北斗卫星送入预定轨道,完成北斗卫星导航系统的组网。该火箭第三级的推进剂为液氢和液氧组合,下列说法正确的是
A. 氢气液化过程中,氢分子之间的间隔保持不变
B. 分离液态空气得到液氧的过程中,氧分子静止不动
C. 液氧变成气态氧时,放出热量
D. 氢气与氧气反应的本质是氢、氧原子的重新组合
- 下列现象从分子的角度加以解释,其中错误的是
A. 墙内开花墙外可闻到香味是因为分子在不断运动
B. 固体难压缩是因为分子间的间隔很小
C. 气体受热膨胀是因为分子间的间隔增大
D. 二氧化碳能溶解在水中是因为分子很小
- 下列微观示意图中,黑球代表原子,白球代表原子,其中代表混合物的是
A. B.
C. D.
- 下图实验不能说明的是
A. 分子很小
B. 分子不停地运动
C. 构成物质的微粒不同,性质不同
D. 化学反应的实质是分子破裂为原子,原子重新结合成新分子
- 航天员专用的小分子团水具有饮用量少、在人体内储留时间长、排放量少等特点。航天员一次饮用小分子团水,可维持人体正常需水量。下列关于小分子团水的说法中正确的是
A. 水分子的化学性质被改变了
B. 小分子团水中水分子间没有间隙
C. 小分子团水中水分子停止了运动
D. 小分子团水的部分物理性质与普通水有所不同
- 一定条件下,在密闭容器里加热冰,温度和时间的关系如图所示,表示水在不同时刻的存在状态。下列有关判断正确的是
A. 保持冰化学性质的最小粒子是水原子
B. 水分子间的间隔:
C. 水分子的运动速率:
D. 冰水混合物属于纯净物
- 厉害了,我的国我国航天技术迅猛发展,“天舟一号”与在轨运行的“天宫二号”空间实验室首次成功交会对接,有力推动了我国空间站建设的进程。空间站里的源自电解水,所得与反应生成和,该反应的微观示意图如图。依据图示,下列叙述错误的是
A. 反应前后分子种类不变 B. 原子可以构成分子
C. 反应中分子可以再分 D. 反应前后原子种类不变
第II卷(非选择题)
二、填空题(本大题共5小题,共40.0分)
- 在化学晚会上,冬冬同学表演了一个小魔术,她将两个“空瓶”中间的毛玻璃片抽去。两瓶均由瓶口向瓶底逐渐充满红棕色气体,其奥秘如图所示。请从微观角度解释魔术中产生上述现象的原因是 。
- 图是工业上“分离液态空气法”制氧气的微观示意图。
“分离液态空气法”发生的是___________填“物理”或“化学”变化。
“”表示的微粒是______________________。
下列能表示液态空气微观示意图的是____________________。
A. . . .
下列关于“分离液态空气法”制氧气的说法中:
洁净空气是纯净物;此方法制氧气的原料来源广泛;液氧比液氮沸点高;此方法既可得到氧气又可得到氮气,
正确的是______________填序号。
- 用分子知识解释下列问题。
保持水的化学性质的是 ______,氧气和氮气的化学性质 ______填“相同”或“不相同”,因为 ______。
闻到花香说明 ______,物质的三态变化、热胀冷缩说明 ______,太阳下晾晒衣服干得比较快,是因为 ______。
水蒸发:______;水通电分解生成氢气和氧气:______。 - 教师在课堂上演示了一个有趣的实验.如图,取根细铁丝,下端拧在一起,插在胶塞上,将它们放在玻璃片上,上端分开成树形,将浸有酚酞试液的棉花团穿在“树枝”上,在玻璃片上滴一滴浓氨水后,罩上大烧杯.过了一会儿,发现棉花团由______色变成______色,犹如盛开的桃花,请你用所学的知识解释______.
- 用分子的观点解释。
水烧开后易把壶盖冲起 ______。
水通电生成氢气和氧气发生了化学变化 ______。
小飞同学学习化学后,对装修新房的爸爸说:“如果厨房不装油烟机家具将全沾满油渍”,小飞这样说的科学依据是 ______。
三、推断题(本大题共1小题,共10.0分)
- A、共八种物质,有下图所示关系:其中是一种暗紫色固体,、都是黑色固体,、常温下都是一种无色液体且组成元素相同,能使带火星的木条复燃,在的反应前后的质量和化学性质都不改变;在中燃烧发出白光,生成一种能使澄清石灰水变浑浊的气体。
写出下列物质的化学式:______________________
写出反应的文字表达式:_______________________________
、组成元素相同但化学性质不同的原因:______________________________
四、实验题(本大题共2小题,共20.0分)
- 某化学兴趣小组为了探究分子的运动,按下列装置进行实验。请回答下列有关问题。
该实验你观察到的实验现象是 。产生这一现象的原因是: 。
试管中溶液颜色变化较快的是 ;说明分子运动与 有关。
该实验还说明物质 有较强的挥发性。
- 在学习“运动的水分子”时,两位同学做了这样的实验:向盛有热水的小烧杯中加入少量品红后,静置,观察。请回答:
两位同学观察到的实验现象是 。
甲、乙两位同学分别画出如图所示的示意图,表示实验开始片刻后,品红分子在水中的分布水分子没有画出,根据你在实验中观察到的现象,判断 填“甲”或“乙”的示意图符合事实。
通过该实验,能得到的结论是 。
五、计算题(本大题共2小题,共20.0分)
- 以如图和图是两个设计证明分子运动的实验。在图的锥形瓶中的小瓶里装着浓氨水,锥形瓶口用一张滤纸盖住,滤纸刚刚用酚酞溶液浸过。
图中观察到的现象是______可以得到的结论是______
在图中的大烧杯外放一杯酚酞溶液的目的是______
利用图与图相比较它的优点是______答一点即可
氨水和硝酸铵都可用作化学肥料,计算克硝酸铵中含氮元素的质量是______ 克。 - 氧气是由氧分子构成的,每个氧分子又是由两个氧原子构成的。已知每个氧原子的质量是,则氧气中含有多少个氧分子?结果保留一位小数,写出计算过程
答案和解析
1.【答案】
【解析】由微粒的构成可知,分子是由原子构成的,故A正确;由微粒的变化可知,化学反应中分子可分成原子,故B正确由微粒的变化可知,化学反应前后分子种类发生了改变,故C错误;水分解为氢气与氧气,一种物质生成两种物质,属于分解反应,故 D正确。
2.【答案】
【解析】解:分子和原子都能直接构成物质,如水是由水分子构成的,铜是由铜原子构成的,故正确;
B.相同原子可以构成不同分子,例如氧原子能构成氧分子和臭氧分子,故正确;
C.气体分子间存在着较大的间隔,所以气体可以压缩,故正确;
D.在化学变化中分子可分,原子不可分,再用其他方法原子依然可以再分,分成质子、中子和电子,故错误。
故选:。
本题考查的是物质的微观构成粒子的关系,解答本题的关键是熟知各种粒子之间的关系。
3.【答案】
【解析】解:、氢气球在高空膨胀,是因为氢分子间的间隔发生了改变,故选项解释错误。
B、品红在静置的水中会扩散,是因为品红分子是在不断的运动的,运动到水分子中间去了,故选项解释正确。
C、水和过氧化氢性质不同,是因为分子构成不同,不同分子的性质不同,故选项解释正确。
D、水蒸发由液态变成气态,是因为分子间的间隔变大,故选项解释正确。
故选:。
本题难度不大,掌握分子的基本性质及利用分子的基本性质分析和解决问题的方法是解答此类题的关键。
4.【答案】
【解析】解:氢气液化过程中,氢分子之间的间隔变小,选项说法错误;
B.分子总是在不断运动的,选项说法错误;
C.液氧变成气态氧时,需要吸收热量,选项说法错误;
D.由化学反应的实质可知,氢气与氧气反应的本质是氢分子分成氢原子,氧分子分成氧原子,然后氢原子和氧原子再重新组合成新的分子,选项说法正确。
故选:。
本题考查了分子的性质、物质三态变化的吸热与放热、化学反应的实质,难度不大。
5.【答案】
【解析】解:、墙内开花墙外香,是因为花香中含有的分子是在不断运动的,向四周扩散,使人们闻到花香,故选项解释正确。
B、固体难压缩是因为分子间的间隔很小,故选项解释正确。
C、气体受热膨胀,是因为分子间的间隔增大的缘故,故选项解释正确。
D、二氧化碳能溶解在水中可以说明分子间存在间隙,故选项解释错误。
故选:。
本题难度不大,掌握分子的基本性质可以简记为:“两小运间,同同不不”及利用分子的基本性质分析和解决问题的方法是解答此类题的关键。
6.【答案】
【解析】解:、该物质由一种分子构成,属于纯净物,故错误;
B、该物质由一种分子构成,属于纯净物,故错误;
C、该物质由一种分子构成,属于纯净物,故错误;
D、该物质中含有三种分子,属于混合物,故正确。
故选:。
根据混合物的概念进行分析,从微观上看,混合物是由不同种分子构成的。
此题难度不大,掌握混合物的微观构成即可顺利解答。
7.【答案】
【解析】
【分析】
利用分子的基本性质分析和解决问题,分子很小,在不断运动,分子间有间隔;本题考查课本上的重要实验,同学们要掌握课本实验的目的,操作,结论等,此题难度不大。
【解答】
A.该实验中紫色石蕊试液变红,说明分子不断运动,但我们看不到分子的运动,所以也说明了分子很小,故正确,不符合题意;
B.该实验中紫色石蕊试液变红,是因为氯化氢分子运动到紫色石蕊试液烧杯中,说明分子不断运动,故正确,不符合题意;
C.石蕊试剂变红是因为氯化氢分子在溶液中以氢离子和氯离子存在,使溶液显酸性,可以说明构成物质的微粒不同,性质不同,不符合题意;
D.此实验不能证明化学反应的实质是分子分裂为原子,原子重新结合成新分子,故错误,符合题意。
故选D。
8.【答案】
【解析】
【分析】
本题考查分子的基本性质判断,根据由分子构成的物质,分子是保持该物质化学性质的最小粒子,以及小分子团水具有饮用量少、在人体内储留时间长、排放量少等特点判断.
【解答】
A、小分子团水的分子与普通水分子相同,只不过它们的聚集状态不同,由于同种分子化学性质相同,所以错误.
B、构成物质的微粒之间存在间隔,所以错误.
C、分子,原子总是在不断地运动;所以错误.
D、本题所提到的小分子团水实际上是多个水分子的集合体,分子团水的分子与普通水分子相同,只不过它们的聚集状态不同,故它们的化学性质相同,物理性质不同,所以正确.
故选D.
9.【答案】
【解析】解:是冰的状态,是水的状态,是水蒸气的状态。
A.冰由是水分子构成的固体,保持冰化学性质的最小粒子是水分子,选项说法错误;
B.是液态的水,是水蒸气,水分子间的间隔:,选项说法错误;
C.是冰的状态,是水蒸气,水分子的运动速率:,选项说法错误;
D.冰水混合物中只含有一种物质,属于纯净物,选项说法正确。
故选:。
根据水分子在不同状态时的性质以及间隔的知识进行分析解答即可,温度升高,分子运动速率加快,间隔变大。
本题考查的是水的三态变以及分子的基本性质,完成此题,可以依据已有的知识进行。
10.【答案】
【解析】解:由微粒的变化可知,该反应前后分子的种类发生改变,故错误;
B.由微粒的构成可知,分子是原子构成的,故正确;
C.由微粒的变化可知,在化学反应前后分子可以再分,原子不能再分,只能重新组合,故正确。
D.由微粒的变化可知,应前后原子种类不变,故正确;
故选:。
根据微粒的构成分析分子的构成,根据微粒的变化分析分子、原子的变化等解答。
解答本题的关键是要充分理解图中提供的信息方面的知识,并书写相关的方程式,然后对相关选项进行分析判断即可。
11.【答案】分子是不断运动的,一氧化氮分子和氧分子在运动过程中发生碰撞,氧原子和氮原子重新结合成二氧化氮分子。
【解析】【分分析】
本题主要考查分子的性质及用分子的性质解释相关的现象,掌握分子的性质并灵活运用是正确解答本题的关键。
【解答】
一氧化氮分子和氧分子都是不断运动的,当一氧化氮分子和氧分子发生碰撞时,氧原子和氮原子重新结合成二氧化氮分子,因此两瓶均由瓶口向瓶底逐渐充满红棕色气体。
12.【答案】物理;
氧分子;
;
【解析】
【分析】
本题考查了工业上制取氧气的原理利用的液态氮和液态氧沸点不同,空气的组成,物理变化和化学变化的判断。
根据分离液态空气制氧气利用的液态氮和液态氧沸点的不同,进行分析;
根据空气的组成进行分析;
根据分离液态空气法的原理解答;
根据纯净物的定义解答;
根据分离液态空气制氧气的原理解答;
根据液氧和液氮的沸点解答;
根据分离液态空气制氧气的原理解答。
【解答】
分离液态空气制氧气利用的液态氮和液态氧沸点的不同,没有新物质生成,属于物理变化;
空气主要由氮气和氧气组成,其中氮气和氧气的体积比大约是:,所以“”表示的微粒是氧分子;
空气中氮气和氧气的体积比大约是:,压缩成液态,分子间隔变小,选项B符合题意;
洁净空气是多种物质组成的,属于混合物,故错误;
分离液态空气制氧气的原料是空气,来源广泛,故正确;
液氧比液氮沸点高,故正确;
分离液态空气制氧气利用的液态氮和液态氧沸点的不同,利用此方法既可得到氧气又可得到氮气,故正确;
故选。
故答案为:物理;
氧分子;
;
。
13.【答案】水分子 不相同 分子种类不同 分子在不断运动 分子间有间隔 温度越高,分子运动越快 分子本身不变,分子间隔变大 分子分成原子,原子重新组合成新的分子
【解析】解:分子是保持物质化学性质的最小粒子,保持水化学性质的的水分子;分子的种类不同,性质不同,由于氧气是由氧分子构成,氮气是由氮分子构成,二者是不同种类的分子,所以氧气和氮气的化学性质不相同,故填:水分子;不相同;分子种类不同;
闻到花香说明分子在不断运动,物质的三态变化、热胀冷缩说明分子间有间隔,太阳下晾晒衣服干得比较快,是因为温度越高,分子运动越快,故填:分子在不断运动;分子间有间隔;温度越高,分子运动越快;
在物理变化中,分子本身不变,分子间隔改变,水蒸发是水由液态变为气态,分子间间隔变大;在化学变化中,分子分成原子,原子重新组合成新的分子,水通电分解属于化学变化,水分子分解成氢原子和氧原子,氢原子构成氢分子,氢分子构成氢气,氧原子构成氧分子,氧分子构成氧气,故填:分子本身不变,分子间隔变大;分子分成原子,原子重新组合成新的分子。
根据分子的定义和性质进行分析;
根据分子的性质及其影响因素进行分析;
根据分子在物理变化和化学变化中的变化情况进行分析。
在物理变化中分子种类不变,在化学变化中分子种类改变。
14.【答案】白 红 酚酞遇碱性溶液变红,氨分子在不断地运动,运动到浸有酚酞试液的棉花团上,使酚酞变红
【解析】解:氨水是氨气的水溶液,氨分子在不断地运动,运动到浸有酚酞的棉花团,会使酚酞变红,故看到棉花团由白色变成红色,故填:白,红,酚酞遇碱性溶液变红,氨分子在不断地运动,运动到浸有酚酞试液的棉花团上,使酚酞变红.
根据分子运动的知识以及指示剂变色的原因进行分析,酚酞试液遇碱性溶液变红,氨分子在不断地运动.
本题考查了分子的性质,完成此题,可以依据已有的知识进行.
15.【答案】分子间间隔增大 分子发生了变化或生成了新的分子 分子在不停地运动
【解析】解:水烧开后易把壶盖冲起,是因为温度升高,分子间的间隔变大。
水通电生成氢气和氧气过程中分子发生了变化或生成了新的分子。
厨房不装油烟机家具将全沾满油渍是因为分子在不断的运动。
故填:分子间间隔增大;分子发生了变化或生成了新的分子;分子在不停地运动。
根据分子的基本特征:分子质量和体积都很小;分子之间有间隔;分子是在不断运动的;同种的分子性质相同,不同种的分子性质不同,可以简记为:“两小运间,同同不不”,结合事实进行分析判断即可.
本题难度不大,掌握分子的基本性质可以简记为:“两小运间,同同不不”及利用分子的基本性质分析和解决问题的方法是解答此类题的关键.
16.【答案】;;
高锰酸钾锰酸钾二氧化锰氧气;
分子结构不同
【解析】
【分析】
本题主要考查物质的推断,掌握氧气的制取和氧气的化学性质、分子的性质是正确解题的关键。
【解答】
气体能使带火星的木条复燃,所以是氧气;是一种暗紫色固体,加热会生成氧气,结合实验室制取氧气的药品和方法可知,是高锰酸钾,是黑色固体,所以是二氧化锰,是锰酸钾;是一种能使澄清石灰水变浑浊的气体,所以是二氧化碳,是黑色固体,在氧气中燃烧发出白光,燃烧会生成二氧化碳,所以是木炭;、常温下都是一种无色的液体且组成元素相同,和二氧化锰反应会生成氧气,所以是过氧化氢,是水,经过验证,推导正确,则:
是高锰酸钾,化学式为:;是过氧化氢,化学式为:;
反应即高锰酸钾在加热的条件下生成锰酸钾、二氧化锰和氧气,反应的的文字表达式为:高锰酸钾锰酸钾二氧化锰氧气;
、组成元素相同但化学性质不同的原因是由于分子结构不同,过氧化氢是由过氧化氢分子构成的,水是由水分子构成的。
17.【答案】和的溶液都会变红 氨分子运动遇酚酞,使酚酞变红
温度
浓氨水
【解析】
【分析】
根据分子在不断运动设计实验验证分析解答即可。
【解答】
由于与相连,与相连,与中加入浓氨水,由于浓氨水具有挥发性,挥发出氨气分子,不断运动到和中,与水结合形成氨水,氨水使酚酞变红,则观察到和的溶液都会变红,故答案:和的溶液都会变红;氨分子运动遇酚酞,使酚酞变红;
由于试管放在热水中,其氨气分子运动速率比较快,所以观察到试管中溶液变红比较快,故答案:;温度;
该实验充分说明浓氨水具有比较强的挥发性,故答案:浓氨水。
18.【答案】烧杯中的水逐渐变红
乙
分子在不断运动,分子间有间隔
【解析】因为品红逐渐向水中扩散,故观察到的实验现象是烧杯中的水逐渐变红。
把品红加入水中,由于分子扩散需要一定的时间,故实验开始片刻后品红还没有完全扩散,烧杯中的水只有上部变红。
通过该实验,能得到的结论是分子在不断运动,分子间有间隔。
19.【答案】烧杯中的酚酞溶液变红 氨分子在不断的运动,氨水可以使酚酞溶液变红 对比作用,说明酚酞的变色与空气无关 节约了药品
【解析】解:浓氨水挥发出的氨分子不断运动到中,使中的酚酞试液变红;中的酚酞不与碱性物质接触,故不会变色,由此可以得出分子在不断的运动且氨水能使酚酞变红的结论,故填:烧杯中的酚酞溶液变红;氨分子在不断的运动,氨水可以使酚酞溶液变红;
在图中的大烧杯外放一杯酚酞溶液的目的是做对比试验,故填:对比作用,说明酚酞的变色与空气无关。
从设计的实验来看,图设计的实验比较严密,如在大烧杯外放置一装有无色酚酞试液的烧杯与大烧杯内的无色酚酞试液形成对比,而图设计的实验符合微型化的特征,用到的仪器比较少又节约了药品。故答案为:节约了药品。
根据物质中某元素的质量该物质物质中某元素的质量分数,可得硝酸铵中含氮元素的质量为:。故填:。
用浓氨水来验证微粒是不断运动的这一基本特征是化学上很经典的一个实验,其原理是浓氨水具有挥发性,挥发出来的氨气能比较快地运动到含有无色酚酞试液的烧杯中。
本题考查了分子运动的知识,完成此题,可以依据已有的知识进行。
20.【答案】解:氧气中含有氧分子个数为:。
答:氧气中含有个氧分子。
【解析】每个氧分子质量等于个氧原子质量和,氧气质量除以氧分子的质量即为氧分子的个数。
本题主要考查计算能力,比较简单,但计算结果易出现偏差。
人教版 (五四制)八年级全册第三单元 物质构成的奥秘课题1 分子和原子习题: 这是一份人教版 (五四制)八年级全册<a href="/hx/tb_c28847_t7/?tag_id=28" target="_blank">第三单元 物质构成的奥秘课题1 分子和原子习题</a>,共13页。试卷主要包含了选择题,判断题,综合应用题等内容,欢迎下载使用。
化学九年级上册第三单元 物质构成的奥秘课题1 分子和原子复习练习题: 这是一份化学九年级上册第三单元 物质构成的奥秘课题1 分子和原子复习练习题,文件包含31分子和原子doc、31分子和原子答案doc等2份试卷配套教学资源,其中试卷共6页, 欢迎下载使用。
人教版九年级上册课题1 分子和原子一课一练: 这是一份人教版九年级上册课题1 分子和原子一课一练,共12页。试卷主要包含了选择题,判断题,综合应用题等内容,欢迎下载使用。

