高中地理人教版 (2019)必修 第一册第四节 地球的圈层结构教学设计
展开1.运用示意图,说明地球的内部圈层结构,掌握地球内部圈层的组成和划分依据;
2.掌握地层内部各圈层的主要特征;
3.运用示意图,说明地球的外部圈层结构,掌握外部圈层的主要特点。
【教学重难点】
重点:地球内部圈层的划分、界面、结构特点;外部圈层的划分及各圈层与人类活动的关系。
难点:地球内部地震波传播速度变化与地球内部圈层结构;大气圈、水圈、生物圈、岩石圈相互联系、相互渗透。
【教学方法】
讲授法、讨论法、探究法。
【教学过程】
新课导入:
展示图1.33、天宫二号、蛟龙号与世界最深钻井等图片。
随着现代科技的飞速发展,人类对于外太空及深海的研究逐步深入,但对于我们居住的地球内部的了解却知之甚少,通常最直接的研究方式即为钻探,世界最深钻井深度可达12千米,却不及地球平均半径的1/500,可谓“上天有路、入地无门”。那么人类通过什么方式认识地球的内部结构呢?地球的内部结构究竟是怎样的呢?今天我们就来学习第四节地球的圈层结构。
新课讲授:
地球的圈层结构分为内部圈层结构和外部圈层结构。地球的内部圈层结构如何探究呢?日常生活中有没有类似可以借鉴的研究方法?比如利用敲打听回音的方式来挑选成熟的西瓜。
学生回答:略
自主学习:指导学生阅读教材第21页,回答下列问题。
1.什么是地震波?
2.地震波有哪两种分类?
3.两种地震波有何异同点?
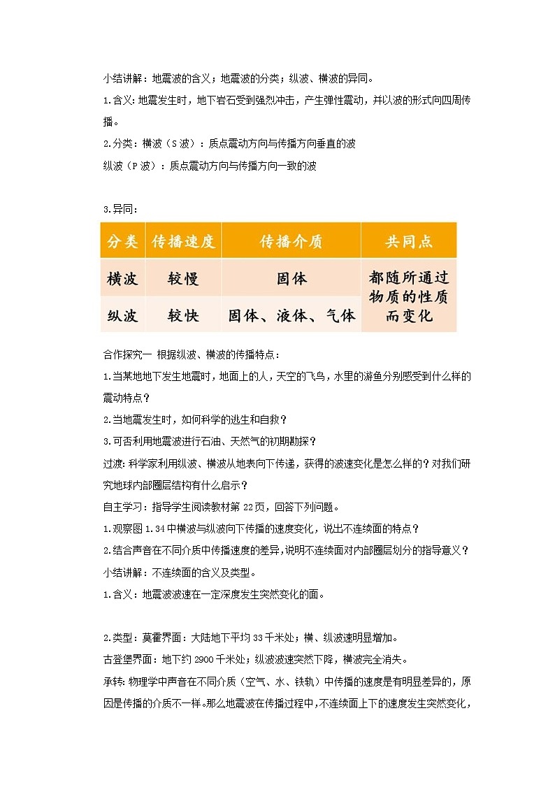
小结讲解:地震波的含义;地震波的分类;纵波、横波的异同。
1.含义:地震发生时,地下岩石受到强烈冲击,产生弹性震动,并以波的形式向四周传播。
2.分类:横波(S波):质点震动方向与传播方向垂直的波
纵波(P波):质点震动方向与传播方向一致的波
3.异同:
合作探究一 根据纵波、横波的传播特点:
1.当某地地下发生地震时,地面上的人,天空的飞鸟,水里的游鱼分别感受到什么样的震动特点?
2.当地震发生时,如何科学的逃生和自救?
3.可否利用地震波进行石油、天然气的初期勘探?
过渡:科学家利用纵波、横波从地表向下传递,获得的波速变化是怎么样的?对我们研究地球内部圈层结构有什么启示?
自主学习:指导学生阅读教材第22页,回答下列问题。
1.观察图1.34中横波与纵波向下传播的速度变化,说出不连续面的特点?
2.结合声音在不同介质中传播速度的差异,说明不连续面对内部圈层划分的指导意义?
小结讲解:不连续面的含义及类型。
1.含义:地震波波速在一定深度发生突然变化的面。
2.类型:莫霍界面:大陆地下平均33千米处;横、纵波速明显增加。
古登堡界面:地下约2900千米处;纵波波速突然下降,横波完全消失。
承转:物理学中声音在不同介质(空气、水、铁轨)中传播的速度是有明显差异的,原因是传播的介质不一样。那么地震波在传播过程中,不连续面上下的速度发生突然变化,也正好说明不连续面上下的“介质”存在明显的差别,内部圈层即可按此划分。
思考:指导学生读图1.34,思考下列问题。
1.如何描述地壳的范围?
2.地壳的厚度是否均一?
3.青藏高原、长江中下游平原及东海的地壳厚度有什么差异?
小结讲解:地壳是指地球表面一层由固体岩石组成的坚硬外壳,位于莫霍界面以外,地壳厚薄不一,海洋地壳薄,大陆地壳厚,有高大山脉的地方地壳会更厚。
思考:指导学生读图1.34,继续思考下列问题。
1.如何描述地幔的范围?
2.试推测地幔的物质状态?
3.说出软流层与岩浆的关系?推测软流层与板块运动之间的关联性?
4.何为岩石圈?
讲解:地幔从莫霍界面直至2900千米深处的古登堡界面之间,分为上地幔与下地幔。上地幔的上部存在一个软流层,温度很高,岩石部分熔融,能缓慢流动,科学家推断软流层是岩浆的发源地,地球的板块运动与之有关。上地幔顶部与地壳都由坚硬的岩石组成。合称岩石圈。
思考:指导学生读图1.34,继续思考下列问题。
1.如何描述地核的范围?
2.试推测地核的物质状态?
3.地球内部圈层结构与熟鸡蛋的内部结构有哪些异同?
讲解:地核是指古登堡界面以下的部分,主要由铁和镍等金属组成。地核分为外核与内核,外核是熔融状态的金属物质,其运动形成了地球的磁场。内核密度极大,超强压力将铁原子和镍原子紧紧挤压在一起。
承转:地球内部圈层结构从地震波的分析出发,得到两个不连续面,进而划分内部圈层结构,其中涉及软流层、岩石圈等地理事物及与板块运动之间的关系。内部圈层结构划分搞清楚之后,咱们来探究一下外部圈层结构。
合作探究二:多媒体展示图1.36,完成下列问题。
1.找出照片中主要地理事物。
2.将找出的事物按照大气圈、水圈、生物圈和岩石圈进行分类。
3.思考图中各事物之间的关系?
小结讲解:
1.大气圈:由气体和悬浮物质组成的复杂系统,使地表温度变化和缓,提供生物生存的氧气,形成天气变化。
2.水圈:地球表层水体构成的连续但不规则的圈层,水在地表物质迁移和能量交换中作用显著。
3.生物圈:地球表层生物的总称,集中分布在大气圈、水圈、岩石圈很薄的接触带中。
过渡:划分外部圈层,了解了各圈层自身的特点,那么各圈层之间是怎样的关系呢?
小结讲解:参照图1.35板图,据图讲解各圈层之间是相互联系、相互渗透的关系。
大气圈、水圈、生物圈与岩石圈相互联系、相互渗透,共同构成人类赖以生存和发展的自然环境。
课堂练习:
见课堂课件。
课堂小结:
本节内容主要涉及地球的圈层结构,分为内部圈层结构和外部圈层结构。内部圈层结构的划分由地震波分析切入,得到莫霍界面与古登堡界面,两个界面分内部圈层结构为三个部分:地壳、地幔和地核。外部圈层结构主要包括大气圈、水圈和生物圈,其与岩石圈相互联系、相互渗透,共同构成人类赖以生存和发展的自然环境。
作业布置:
完成配套课后练习。
【板书设计】
【课后反思】
略
高中地理人教版 (2019)必修 第一册第四节 地球的圈层结构教案: 这是一份高中地理人教版 (2019)必修 第一册第四节 地球的圈层结构教案,共10页。教案主要包含了课标分析,教材分析,学情分析,教学目标,教学重难点,教学方法,板书设计,教学反思等内容,欢迎下载使用。
必修 第一册第一章 宇宙中的地球第四节 地球的圈层结构公开课教案: 这是一份必修 第一册第一章 宇宙中的地球第四节 地球的圈层结构公开课教案,共5页。教案主要包含了课程标准,教学目标,教学重难点,课前准备,教学过程,新课导入,新课讲授等内容,欢迎下载使用。
高中第四节 地球的圈层结构教学设计及反思: 这是一份高中第四节 地球的圈层结构教学设计及反思,共2页。教案主要包含了地球的外部圈层等内容,欢迎下载使用。

