苏教版五年级下册三 倍数与因数教案
展开
这是一份苏教版五年级下册三 倍数与因数教案,共4页。教案主要包含了自主学习,明确目标,交流提升,巩固拓展,总结延伸等内容,欢迎下载使用。
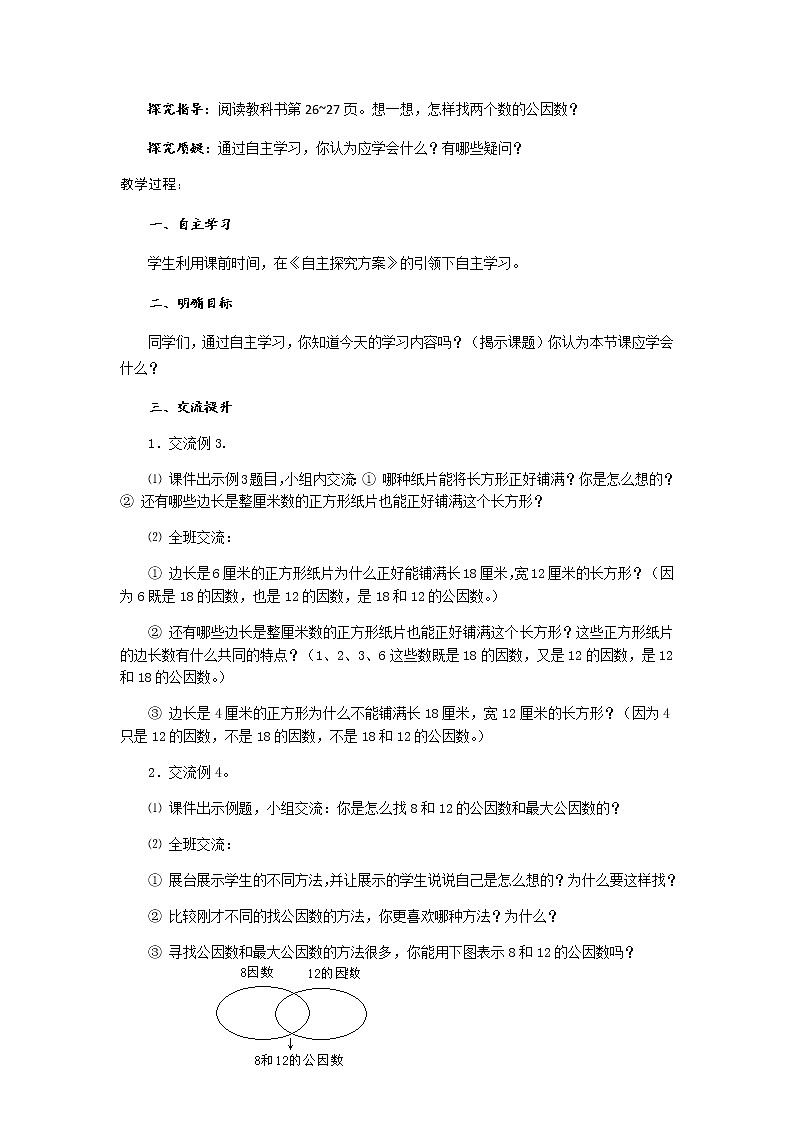
公因数与最大公因数 教学目标:1.学生通过具体的操作和交流活动,认识公倍数和最小公倍数,会用列举的方法求10以内两个数的最小公倍数。2.学生经历探索和发现数学知识的过程,积累数学活动的经验,进一步培养自主探索和合作交流的能力。3.学生在参与学习活动的过程中, 体验学习和探索活动的乐趣,增强对数学学习的信心。教学重点:认识公因数和最大公因数。教学难点: 会用列举的方法找到100以内两个数的公因数和最大公因数。教学准备: 多媒体课件自主探究方案:探究内容:教科书第26~27页。探究过程:1.按照一定的顺序找出6和4的因数。⑴ 6的因数有:⑵ 4的因数有:⑶ ( )和( )既是6的因数,也是4的因数,它们就是6和4的公因数。在6和4的公因数中,( )最大,( )就是6和4的最大公因数。2.分别用边长6厘米和4厘米的正方形纸片铺长18厘米、宽12厘米的长方形纸。猜一猜,边长( )厘米的正方形可以正好铺满这个长方形,你是怎样想的?探究练习:8和12的公因数有哪些?试着写下来。探究指导:阅读教科书第26~27页。想一想,怎样找两个数的公因数?探究质疑:通过自主学习,你认为应学会什么?有哪些疑问?教学过程:一、自主学习学生利用课前时间,在《自主探究方案》的引领下自主学习。二、明确目标同学们,通过自主学习,你知道今天的学习内容吗?(揭示课题)你认为本节课应学会什么?三、交流提升 1.交流例3.⑴ 课件出示例3题目,小组内交流:① 哪种纸片能将长方形正好铺满?你是怎么想的?② 还有哪些边长是整厘米数的正方形纸片也能正好铺满这个长方形?⑵ 全班交流:① 边长是6厘米的正方形纸片为什么正好能铺满长18厘米,宽12厘米的长方形?(因为6既是18的因数,也是12的因数,是18和12的公因数。)② 还有哪些边长是整厘米数的正方形纸片也能正好铺满这个长方形?这些正方形纸片的边长数有什么共同的特点?(1、2、3、6这些数既是18的因数,又是12的因数,是12和18的公因数。)③ 边长是4厘米的正方形为什么不能铺满长18厘米,宽12厘米的长方形?(因为4只是12的因数,不是18的因数,不是18和12的公因数。)2.交流例4。⑴ 课件出示例题,小组交流:你是怎么找8和12的公因数和最大公因数的?⑵ 全班交流:① 展台展示学生的不同方法,并让展示的学生说说自己是怎么想的?为什么要这样找?② 比较刚才不同的找公因数的方法,你更喜欢哪种方法?为什么?③ 寻找公因数和最大公因数的方法很多,你能用下图表示8和12的公因数吗? 让学生说一说图中每一部分所表示的含义,应先填写哪一部分的内容。3.总结交流:怎样找两个数的公因数?找公因数和找公倍数的方法有什么相同和不同的地方?四、巩固拓展1.完成“练一练”。⑴ 学生独立在书上完成。⑵ 全班展示交流:你是怎么找公因数和最大公因数的?2.完成练习五第1题。学生先在书上填写,再展示交流。(让学生对照书上的右图,说出15和20的因数、公因数分别有哪些,最大公因数是几。)3.完成练习五第2题。⑴ 学生在书上完成。⑵ 全班交流:你是怎么从表格中看出哪些数是8和10的公因数,哪些数是8和20的公因数?哪些数是10和20的公因数的?4.完成练习五第3题。学生独立在书上填写。展示交流:列举的方法是找两个数的公因数最常用的方法。5.完成练习五第4题。课件出示题目,小组讨论、交流:你是怎么确定哪一组数有公因数2?哪一组数有公因数3?哪一组数有公因数5的?全班交流:有公因数2的一组数肯定符合2的倍数的特征,有公因数3的一组数肯定有3的倍数的特征,有公因数5的一组数肯定有5的倍数的特征。6.完成练习五第5题。⑴ 学生独立在本子上完成。⑵ 全班展示交流。五、总结延伸本节课,你有哪些收获?还有什么疑问?板书设计: 公因数与最大公因数
相关教案
这是一份小学数学苏教版五年级下册三 倍数与因数教案,共3页。
这是一份小学数学苏教版五年级下册四 分数的意义和性质教案设计,共5页。教案主要包含了谈话引入,自主探究,巩固练习,课堂总结,布置作业,板书设计等内容,欢迎下载使用。
这是一份小学数学苏教版五年级下册三 倍数与因数教案设计,共4页。教案主要包含了教学目标,教学重、难点,教学准备,教学过程等内容,欢迎下载使用。

