科学七年级上册第4节 物质的比热一等奖课件ppt
展开小烧杯装着40克热水,大烧杯装着100克冷水。1、分别测出热水和冷水的温度。2、将小烧杯放到大烧杯内,过3分钟,分别测出两个烧杯中的温度。3、再过3分钟,再次测出两个烧杯中的温度。
4.分析引起两个烧杯中水温变化的原因。
分析:将小烧杯放到大烧杯内直至两者达到相同温度的过程中,小烧杯中的水_____ 热,温度_____ ;大烧杯中的水_____ 热,温度_____ ,在这6分钟内,小烧杯中的水温度的变化量要_____ (填“大于”、“小于”或“等于”)大烧杯中水温度的变化量。
思考:小烧杯中水放出的热和大烧杯中水吸收的热有什么关系?
结论:像这种温度不同的两物体之间相互接触后,热会从高温物体传向低温物体,我们把这种现象称为热传递。
高温物体放出了热,温度降低;低温物体吸收了热,温度升高。最后两者温度相同。
2.热传递发生的条件:
接触的物体或同一物体的不同部分存在温度差。
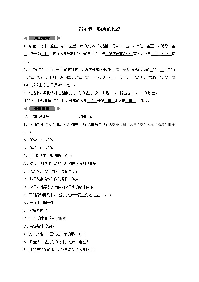
1.物体吸收或放出热的多少叫做热量。用符号Q表示。
2.热量的单位为焦耳,简称焦,符号为J。
焦耳是一个比较小的热量单位,更大的热量单位是千焦,符号为KJ.
1. 把一壶20 ℃水加热到50℃和加热到100℃,哪次吸热多?
把一壶20℃加热到100摄氏度比加热到50℃需要的热量多
等质量的同种物质,吸收热量的多少跟温度升高的多少有关。温度升高越多,吸收的热量越多。反之,温度降低越多,放出的热量越多
2.分别把一壶水和半壶水烧开,哪个吸热多?
烧开一壶水比烧开半壶水需要的热量多
同种物体升高一定的温度,吸收的热量与质量有关,质量越大,吸收的热量越多。反之,物体降低一定的温度,质量越大,放出的热量越多。
同一种物质,吸收的热量跟物体的质量和升高的温度都有关系。
有人认为,90 ℃的热水和10 ℃冷水混合后,水温一定是50 ℃ ,你同意这种说法吗?为什么?
原因是水吸收、放出热量的多少还跟水的质量有关
例题:早晨,小明起床晚了,来不及做饭,就想泡方便面吃。可是一拿暖瓶,发现里面没有热水了,于是准备用电热壶烧水。(1)小明应该烧一壶水还是烧半壶水呢?为什么?(2)小明从饮水机中取水时,发现饮水机里有温水也有凉水,那么他应该取温水还是取凉水呢?为什么?
为什么在同样阳光的照射下,沙石和水的温度会有如此悬殊的差异呢?
质量相同的不同物质,升高相同的温度,吸收的热量是否相同呢?
质量相等的水和砂石,吸收相同的热量升高的温度是否相同?
实验时注意点: (1)要研究这个问题,必须保持 相同, 不同。(2)如何保证沙子和水吸收相同的热量?
物质的质量、加热的时间、烧杯的大小相等
要控制两盏酒精灯的火焰大致相同,控制相同的加热时间,使得水和砂石吸收的热量相同。
(1)质量相同的水和砂石,吸收相同的热量后, _______的温度升高较大。
(2)要使水和砂石升高相同的温度,需要加热时间较长的是________,吸收热量较多的是________。
从上述实验和数据可以表明,质量相同的不同物质(如水、沙等),升高相同的温度,吸收的热量并不相同;降低相同的温度,放出的热量也不相同。物质的这种特性在科学上叫做比热容,简称比热。
不同的物质比热是不同的
等质量的水和沙子,升高相同的温度,吸收热量较多的是____,水的比热_______沙子的比热
吸收相同的热量,比热大的物质,升温慢,反之降温也慢。
(1)反映了物质吸热、放热的本领;
(2)物质对冷热反应的灵敏程度;
比热越大,吸热或放热本领越强
比热越小,对冷热反应越灵敏
2、有关物质的比热容,下列说法中正确的是( ) A、比热容跟物体的质量有关,质量越大,比热容越小B、比热容跟物体的温度有关,温度越高,比热容越大C、比热容跟物体吸收或放出的热量有关D、比热容是物质本身的一种特性,与物体的温度、质量都无关
3.关于比热,下列说法正确的是( )A.物体的比热容跟温度有关B.物体的比热容跟物体吸收和放出的热量有关C.物体的比热容是物质本身的一种特性D.物体的质量越大它的比热容越大
1.食用油的比热比水要小得多。若用煤气灶分别对质量相同的水和食用油加热,当水和食用油吸收了相同的热量后,哪种物质的温度升高得较多?
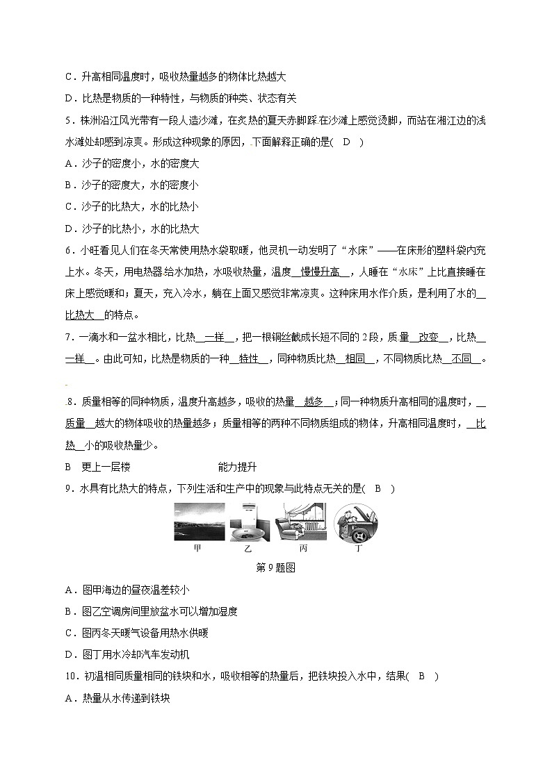
2.试解释为什么在盛夏炎日之下,河滩上的砂石灼热难熬,而河水却凉爽宜人。
水的比热比砂石大很多。质量相同的水和砂石吸收相同的热量后,水升高的温度要比砂石少的得多。
如何解释新疆地区的一句谚语: 在夏季时,新疆地区 早穿皮袄午穿纱,围着火炉吃西瓜。
应用举例1 汽车发动机用水作为冷却剂
水的比热容大,在质量相同的条件下水升高相同温度时,吸热多,用水作冷却剂效果好。
“水的比热大”这一特点在人们的日常生活和生产中具有重要的意义。你能举几例吗?
应用举例2 暖气管内装的是流动的热水
水的比热容大,在质量相同的条件下水降低相同温度时, 放热量多,用热水水取暖效果好。
应用举例3 对秧田晚间灌水,白天放水
因为水的比热容大,白天,它吸收的一定热量后,水升高的温度不多;夜晚,它放出一定热量后,水降低的温度不多。
物体吸收或放出热的多少
与物质种类(比热)有关
1、质量相等的水和干沙子吸收相等的热量时,升高的温度______,若升高相同的的温度,吸收的热量_______,说明了质量相同的不同物质的吸热能力是_______.为了描述物质的这种性质,物理学中引入了_______这个物理量。
5.在农业生产中,为了保护秧苗夜间不致受冻,傍晚时要向秧田里多灌些水,这是因为水( ) A.密度大 B.比热容大 C.温度高 D.热膨胀大
练习2 下列说法正确的是( ) A、水在温度降低时,放出的热量与水的质量和水的温度有关 B、水在温度降低时,放出的热量仅与水的质量有关 C、水在温度降低时,放出的热量仅与水的温度有关 D、水在温度降低时,放出的热量与水的质量和温度降低的度数有关
初中浙教版第4章 物质的特性第4节 物质的比热多媒体教学课件ppt: 这是一份初中浙教版第4章 物质的特性第4节 物质的比热多媒体教学课件ppt,共7页。PPT课件主要包含了知识讲解,活动结论,生活经验,做饭越多熟得越慢等内容,欢迎下载使用。
初中科学浙教版七年级上册第4节 物质的比热备课ppt课件: 这是一份初中科学浙教版七年级上册第4节 物质的比热备课ppt课件,共27页。PPT课件主要包含了原因是什么,千焦1000焦,关于热量的一些数值,提出问题,建立假设,实验设计,活动步骤,实验结果,课堂小结,课堂练习等内容,欢迎下载使用。
浙教版七年级上册第4节 物质的比热教学ppt课件: 这是一份浙教版七年级上册第4节 物质的比热教学ppt课件,文件包含第4节物质的比热第2课时ppt、发动机冷却水wmv、糖炒栗子用沙子炒wmv等3份课件配套教学资源,其中PPT共16页, 欢迎下载使用。

