初中化学7.2 食品中的营养素教案及反思
展开本节是初中化学的最后一节新课,通过本章的学习,提高学生的科学素养,了解健康与营养素的关系,从而更珍惜和尊重生命。教学可使用阅读、实验、提问、讨论等方式进行。
淀粉的检验、葡萄糖的检验先由教师做演示实验,然后学生动手检验自带的食品中是否含有淀粉和葡萄糖。
糖类的消化过程,脂肪、蛋白质、无机盐、维生素等的生命意义是通过学生的自学、课上的交流、教师的介绍协作完成学习任务。适当补充一些某些元素的功与过,某些维生素缺乏对人体健康的影响。
首先谈谈减肥的利弊,引入课题,最后是以平衡膳食和不能盲目减肥来结束本课,与课题引入相呼应,突出本课学习的现实意义。
二、教学目标
1.知识与技能
(1)知道人体所需的六大营养素。
(2)学会用碘水(或碘酒)检验淀粉,学会用新制的氢氧化铜悬浊液检验葡萄糖。
(3)知道糖类在人体内的消化过程,知道淀粉或纤维素与葡萄糖之间的相互转化,知道葡萄糖的组成和它在体内缓慢氧化为生命活动提供热量和能量的重要意义。
(4)知道富含油脂的食物以及常见的油脂,知道油脂的分类方法、油脂的组成以及对生命活动的作用。
(5)知道富含蛋白质的食物蛋白质的组成及它们对人体的功能,初步认识“蛋白质是生命的基础”。
(6)知道人体摄入维生素的意义和对生命活动的作用。
(7)知道膳食平衡对生命的意义。
2.过程与方法
掌握阅读、资料收集与讨论的学习方法。
3.情感态度与价值观
通过本章的学习,提高科学素养,了解健康与营养素的关系,从而更珍惜和尊重生命。
三、重点和难点
教学重点:人体所需要的六大营养素。
教学难点:葡萄糖和淀粉的检验。
四、教学用品
药品:10%NaOH、5%CuSO4、10%葡萄糖。
仪器:试管、蒸发皿、酒精灯、滴管、试管夹、学生自带可能含淀粉的食物。
媒体:多媒体电脑、实物投影仪、PPT课件。
五、教学流程
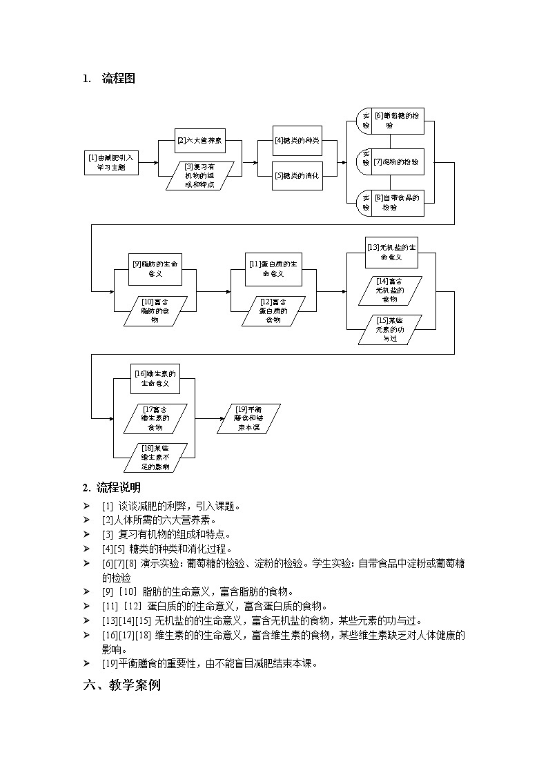
1.流程图
2. 流程说明
[1] 谈谈减肥的利弊,引入课题。
[2]人体所需的六大营养素。
[3] 复习有机物的组成和特点。
[4][5] 糖类的种类和消化过程。
[6][7][8] 演示实验:葡萄糖的检验、淀粉的检验。学生实验:自带食品中淀粉或葡萄糖 的检验
[9][10]脂肪的生命意义,富含脂肪的食物。
[11][12]蛋白质的的生命意义,富含蛋白质的食物。
[13][14][15] 无机盐的的生命意义,富含无机盐的食物,某些元素的功与过。
[16][17][18] 维生素的的生命意义,富含维生素的食物,某些维生素缺乏对人体健康的影响。
[19]平衡膳食的重要性,由不能盲目减肥结束本课。
六、教学案例
1.教学过程
2. 主要板书
7.2 食品中的营养素
一、糖类
1、糖类的种类:常见的糖类有葡萄糖C6H12O6、果糖、乳糖、蔗糖C12H22O11、麦芽糖、淀粉和纤维素等。
2、糖类的消化过程:经过一系列的消化过程,最终氧化以提供人体所需的热能。
1克葡萄糖在人体内氧化可产生16.7kJ的热量。
化学反应方程式是:C6H12O6+6O2→6CO2+6H2O
3、葡萄糖的检验: 2 ml 10% NaOH中滴加4~5滴5%CuSO4 加入1 ml 10%葡萄糖,加热出现砖红色沉淀。
4、淀粉的检验:淀粉的特性反应是遇单质碘显蓝色。
二、脂肪
1、脂肪具有提供能量、保持体温和保护内脏的作用。
2、食用油脂包括:豆油、花生油、菜油、猪油、牛油
3、油脂的主要成分里含碳、氢、氧等元素。
三、蛋白质
1、蛋白质是生物体一切组织的基本组成部分。
2、大豆、花生、牛肉、猪肉、鸡蛋、大米都含有蛋白质。
四、无机盐(矿物质)
1、无机盐是构成人体骨、齿和体液的重要成分。
2、含有无机盐的食物有肉类、乳类、蛋类、干果、水果、谷物。
五、维生素
1、维生素又称维他命,是机体正常代谢和生长发育所必需的物质。
2、水果、蔬菜等含维生素较丰富。
3. 相关链接
糖类是人体消耗能量的主要来源,也是合成人体中许多重要化合物的原料,糖类是多羟基醛、多羟基酮以及能水解而生成多羟基醛或多羟基酮的有机化合物。
碳水化合物名字的来由是生物化学家在先前发现糖类化合物的分子式都能写成Cn(H2O)m,故以为是碳和水的化合物,但是后来的发现证明了许多糖类并不合乎其上述分子式。如鼠李糖(C6H12O5)。有些符合上述通式的不是糖类,如甲醛(CH2O)等。所以严格的讲,把糖称为碳水化合物是不正确的。
组成蛋白质的基本单位是氨基酸,氨基酸通过脱水缩合形成肽链。蛋白质由一条或多条多肽链组成的生物大分子,每一条多肽链有二十~数百个氨基酸残基不等;各种氨基酸残基按一定的顺序排列。产生蛋白质的细胞器是核糖体。
蛋白质(prtein)是生命的物质基础,没有蛋白质就没有生命。因此,它是与生命及与各种形式的生命活动紧密联系在一起的物质。机体中的每一个细胞和所有重要组成部分都有蛋白质参与。蛋白质占人体重量的16.3%,即一个60kg重的成年人其体内约有蛋白质9.8kg。人体内蛋白质的种类很多,性质、功能各异,但都是由20多种氨基酸按不同比例组合而成的,并在体内不断进行代谢与更新。被摄入的蛋白质在体内经过消化分解成氨基酸,吸收后在体内主要用于重新按一定比例组合成人体蛋白质,同时新的蛋白质又在不断代谢与分解,时刻处于动态平衡中。因此,食物蛋白质的质和量、各种氨基酸的比例,关系到人体蛋白质合成的量,尤其是青少年的生长发育、孕产妇的优生优育、老年人的健康长寿,都与膳食中蛋白质的量有着密切的关系。
蛋白质的生理功能
1、构造人的身体:蛋白质是一切生命的物质基础,是肌体细胞的重要组成部分,是人体组织更新和修补的主要原料。人体的每个组织:毛发、皮肤、肌肉、骨骼、内脏、大脑、血液、神经、内分泌等都是由蛋白质组成,所以说饮食造就人本身。蛋白质对人的生长发育非常重要。比如大脑发育的特点是一次性完成细胞增殖,人的大脑细胞的增长有二个高峰期。第一个是胎儿三个月的时候;第二个是出生后到一岁,特别是0~6个月的婴儿是大脑细胞猛烈增长的时期。到一岁大脑细胞增殖基本完成,其数量已达成人的9/10。所以0到1岁儿童对蛋白质的摄入要求很有特色,对儿童的智力发展尤关重要。2、修补人体组织:人的身体由百兆亿个细胞组成,细胞可以说是生命的最小单位,它们处于永不停息的衰老、死亡、新生的新陈代谢过程中。例如年轻人的表皮28天更新一次,而胃黏膜两三天就要全部更新。所以一个人如果蛋白质的摄入、吸收、利用都很好,那么皮肤就是光泽而又有弹性的。反之,人则经常处于亚健康状态。组织受损后,包括外伤,不能得到及时和高质量的修补,便会加速机体衰退。3、维持肌体正常的新陈代谢和各类物质在体内的输送。载体蛋白对维持人体的正常生命活动是至关重要的。可以在体内运载各种物质。比如血红蛋白—输送氧(红血球更新速率250万/秒)、脂蛋白—输送脂肪、细胞膜上的受体还有转运蛋白等。4、白蛋白:维持机体内的渗透压的平衡及体液平衡。5、维持体液的酸碱平衡。6、免疫细胞和免疫蛋白:有白细胞、淋巴细胞、巨噬细胞、抗体(免疫球蛋白)、补体、干扰素等。七天更新一次。当蛋白质充足时,这个部队就很强,在需要时,数小时内可以增加100倍。7、构成人体必需的催化和调节功能的各种酶。我们身体有数千种酶,每一种只能参与一种生化反应。酶有促进食物的消化、吸收、利用的作用。相应的酶充足,反应就会顺利、快捷的进行,我们就会精力充沛,不易生病。否则,反应就变慢或者被阻断。8、激素的主要原料。具有调节体内各器官的生理活性。胰岛素是由51个氨基酸分子合成。生长素是由191个氨基酸分子合成。
维生素的概述:
维生素是人体代谢中必不可少的有机化合物。人体有如一座极为复杂的化工厂,不断地进行着各种生化反应。其反应与酶的催化作用有密切关系。酶要产生活性,必须有辅酶参加。已知许多维生素是酶的辅酶或者是辅酶的组成分子。因此,维生素是维持和调节机体正常代谢的重要物质。可以认为,维生素是以“生物活性物质”的形式,存在于人体组织中。
食物中维生素的含量较少,人体的需要量也不多,但却是绝不可少的物质。膳食中如缺乏维生素,就会引起人体代谢紊乱,以致发生维生素缺乏症。如缺乏维生素A会出现夜盲症、干眼病和皮肤干燥;缺乏维生素D可患佝偻病;缺乏维生素B1可得脚气病;缺乏维生素B2可患唇炎、口角炎、舌炎和阴囊炎;缺乏维生素B12可患恶性贫血;缺乏维生素C可患坏血病。
维生素是个庞大的家族,就目前所知的维生素就有几十种,大致可分为脂溶性和水 性两大类。有些物质在化学结构上类似于某种维生素,经过简单的代谢反应即可转变成维生素,此类物质称为维生素原,例如 β-胡萝卜素能转变为维生素A;7-脱氢胆固醇可转变为维生素D3;但要经许多复杂代谢反应才能成为尼克酸的色氨酸则不能称为维生素原。水溶性维生素从肠道吸收后,通过循环到机体需要的组织中,多余的部分大多由尿排出,在体内储存甚少。脂溶性维生素大部分由胆盐帮助吸收,循淋巴系统到体内各器官。体内可储存大量脂溶性维生素。维生素A和D主要储存于肝脏,维生素E主要存于体内脂肪组织,维生素K储存较少。水溶性维生素易溶于水而不易溶于非极性有机溶剂,吸收后体内贮存很少,过量的多从尿中排出;脂溶性维生素易溶于非极性有机溶剂,而不易溶于水,可随脂肪为人体吸收并在体内储积,排泄率不高。
无机盐即无机化合物中的盐类,旧称矿物质、目前人体已经发现20余种,其中常量元素有铁、锌、硒、钼、铬、钴、碘8种。如果注意饮食多样化,少吃动物脂肪,多吃糙米、玉米等粗粮,不要过多食用精制面粉,就能使体内的无机盐维持正常应有的水平。
各种无机盐的主要来源及缺乏时的主要表现:
(1)钠:是食盐的主要成分。我国营养学会推荐18岁以上成年人的钠每天适宜摄入量为2.2克,老年人应取淡食。钠普遍存在于各种食物中,人体钠的主要来源为食盐、酱油、腌制食品、烟熏食品、咸味食品等。
(2)钙:是骨骼的重要组成部分。缺钙可导致骨软化病、骨质疏松症等。我国营养学会推荐18~50岁成年人的钙每天适宜摄入量为800毫克;50岁以后的中老年人为1000毫克。常见含钙丰富的食物有牛奶、酸奶、燕麦片、海参、虾皮、小麦、大豆粉、豆制品、金针菜等。
(3)镁:是维持骨细胞结构和功能所必需的元素。缺镁可导致神经紧张、情绪不稳、肌肉震颤等。我国营养学会推荐18岁以上成年人的镁每天适宜摄入量为350毫克。常见含镁丰富的食物是新鲜绿叶蔬菜、坚果、粗粮。
(4)磷:是构成骨骼及牙齿的重要组成部分。严重缺磷可导致厌食、贫血等。我国营养学会推荐18岁以上成年人的磷每天适宜摄入量为700毫克。常见含磷的食物是瘦肉、蛋、奶、动物内脏、海带、花生、坚果、粗粮。
(5)铁:是人体内含量最多的微量元素,铁与人体的生命及其健康有密切的关系。缺铁会导致缺铁性贫血、免疫力下降。我国营养学会推荐50岁以上男性或女性铁的每天适宜摄入量为715毫克。常见含铁丰富的食物是动物的肝脏、肾脏、鱼子酱、瘦肉、马铃薯、麦麸。
(6)碘:是甲状腺激素的组成部分。缺碘会导致呆小症、儿童及成人甲状腺肿、甲状腺功能亢进等。我国营养学会推荐18岁以上成年人的碘每天适宜摄入量为150毫克。常见含碘丰富的食物是海产品,如海带、紫菜、干贝、海参等。沿海地区居民常吃海产品及内陆地区居民食用碘盐是保证碘代谢平衡最经济方便及有效的方法。
(7)锌:具有促进生长发育的作用。儿童缺锌可导致生长发育不良;孕妇缺锌可导致婴儿脑发育不良、智力低下,即使出生后补锌也无济于事。我国营养学会推荐成年男性每天锌的适宜摄入量为15.5毫克,成年女性每天锌的适宜摄入量为11.5毫克。常见含锌丰富的食物是肝、肉类、蛋类、牡蛎。
脂类是油、脂肪、类脂的总称。食物中的油脂主要是油和脂肪,一般把常温下是液体的称作油,而把常温下是固体的称作脂肪。脂肪所含的化学元素主要是C、H、O。 脂肪是由甘油和脂肪酸组成的三酰甘油酯,其中甘油的分子比较简单,而脂肪酸的种类和长短却不相同。因此脂肪的性质和特点主要取决于脂肪酸,不同食物中的脂肪所含有的脂肪酸种类和含量不一样。自然界有40多种脂肪酸,因此可形成多种脂肪酸甘油三酯。脂肪酸一般由4个到24个碳原子组成。脂肪酸分三大类:饱和脂肪酸、单不饱和脂肪酸、多不饱和脂肪酸。脂肪在多数有机溶剂中溶解,但不溶解于水。
脂肪的生物功能:脂类是指一类在化学组成和结构上有很大差异,但都有一个共同特性,即不溶于水而易溶于乙醚、氯仿等非极性溶剂中的物质。通常脂类可按不同组成分为五类,即单纯脂、复合脂、萜类和类固醇及其衍生物、衍生脂类及结合脂类。脂类物质具有重要的生物功能。脂肪是生物体的能量提供者。脂肪也是组成生物体的重要成分,如磷脂是构成生物膜的重要组分,油脂是机体代谢所需燃料的贮存和运输形式。脂类物质也可为动物机体提供溶解于其中的必需脂肪酸和脂溶性维生素。某些萜类及类固醇类物质如维生素A、D、E、K、胆酸及固醇类激素具有营养、代谢及调节功能。有机体表面的脂类物质有防止机械损伤与防止热量散发等保护作用。脂类作为细胞的表面物质,与细胞识别,种特异性和组织免疫等有密切关系。
平衡膳食图:
七、教学反思
本节课是化学的最后一节新课,正像教材上所描述的,通过本章学习和整个初中的化学学科学习,我们认识到化学在很大程度上改变了我们的世界,美化了我们的生活。学习化学的更重要的意义是为人类造福。教学中应该从学生感兴趣的话题出发,如减肥、糖的种类、有机物的特点、能量、健康、平衡等,循序渐进,把本课所需掌握的知识潜移默化地让学生掌握。本课教学的意义在于学生科学素养和健康意识的提高。葡萄糖检验的实验可联系医院里检验科对糖尿病的尿液检验的方法作为背景,脂肪的学习让同学知道脂肪的作用,但过量对人体不利,要健康饮食,正确对待“垃圾食品”。
教学内容
教师活动
学生活动
设计意图
创设情景
[讲解]今天我们来谈谈减肥这个话题,现在有些女中学生,为了赶潮流,在青春期就刻意减肥,有的已造成严重贫血和营养不良;还有些学生,从小贪吃洋快餐,不喝白开水,不爱吃蔬菜,体重严重超标,所以必须减肥。
[设问]请学生谈谈如何科学看待上述现象,谈谈减肥的利和弊。
回答提问,自由发挥。
创设情境,激发学生学习兴趣。
引入主题
提出科学对待人体所需的营养的观点,引出课题并板书:
[板书]7.2食品中的营养素
[讲解] 食物为人体提供能量(维持生命活动、保持恒定体温),食物为人体提供原料(人体生长发育、肌体组织更新),我们每天从食物中吸收人体必不可少的六大营养素:蛋白质、糖类(膳食纤维)、脂肪、无机盐、维生素、水。
学生阅读课文,知道六大营养素。
开始主题
复习旧知识
[设问]
1、这六类物质中,那些是有机物?
2、有机物的组成和特点是什么?
回答:蛋白质、糖类、脂肪、维生素是有机物。
组成是含有碳元素,特点是种类多、难溶于水、易燃、不易导电、熔点低等。
复习上节课的重点知识
糖类的种类
[板书]一、糖类:是人体主要能量的来源,[讲解]常见的糖类有葡萄糖C6H12O6、果糖、乳糖、蔗糖C12H22O11、麦芽糖、淀粉和纤维素等,糖类中含有C、H、O三种元素。除纤维素以外,糖类:是人体主要能量的来源,水果中葡萄糖、果糖含量较高,谷物、马铃薯中淀粉含量较高。
阅读教材。
常识性介绍为主。
糖类的消化过程
[讲解]糖类是怎样向人体提供能量的?食物中的糖类在人体内要经过一系列的消化过程,最终氧化以提供人体所需的热能。
淀粉是绿色植物光合作用的产物,它在体内先通过酸、酶的催化水解,从淀粉转化成糊精,再转化成麦芽糖,最后转化成葡萄糖,再经氧化供给人体能量。
(C6H10O5)n+nH2O→nC6H12O6
淀粉水解转变为葡萄糖,葡萄糖氧化可产生大量的热量。1 g葡萄糖在人体内氧化可产生16.7 kJ的热量。化学反应方程式是:C6H12O6+6O2→6CO2+6H2O
膳食中糖类的主要来自植物性食品,如谷物、薯类、豆类。占总热量的50%~70%。
阅读教材。
常识性介绍为主。
葡萄糖和淀粉的检验
那么,我们如何知道食物中含有葡萄糖或淀粉呢?
葡萄糖的检验
[演示实验1]用新制的氢氧化铜悬浊液来检验葡萄糖。2 ml 10% NaOH中滴加4~5滴5% CuSO4 加入1 ml 10%葡萄糖,加热出现砖红色沉淀。
淀粉的检验
[演示实验2]在有少量面粉的蒸发皿上滴加2至3滴碘水。淀粉的特性反应是遇单质碘显蓝色。
[讲解]请大家拿出自己带来的食品,做学生实验,检验大家所带的食物中含有葡萄糖或含有淀粉。
[演示实验1]学生观察并将现象和结论记录在教材上。
[演示实验2]学生观察并将现象记录在教材上。
[学生实验3]学生两人一组,将自带的可能含葡萄糖或淀粉的食物放在蒸发皿上,分别滴上新制的氢氧化铜悬浊液或碘水进行检验。然后将现象和结论写在教材上,并大组交流。
通过实验、观察归纳出葡萄糖和淀粉的检验。
脂肪
[板书]二、脂肪
[讲解] 脂肪具有提供能量、保持体温和保护内脏的作用。
[提问]脂肪的种类有哪些?
[讲解]油脂在人体内经过酶的作用,生成脂肪酸和甘油,部分经过氧化提供能量,另一部分被人体吸收供代谢需要。同时帮助人体对脂溶性维生素(维生素A、D、E、K、)的吸收与消化。但油脂含量过高,会加重心脏负担,体重偏高,引起一系列肥胖病。
油脂可以作为工业原料,用来制取肥皂、甘油、炸药、树脂、化妆品等。
阅读教材。
回答:脂肪有的来自于植物的种子,有的来自于动物的组织器官。通常人们将室温下呈液态的脂肪为油(植物油),室温下呈固态的脂肪为脂(动物油)。
食用油脂包括:豆油、花生油、菜油、猪油、牛油,油脂难溶于水,易溶于汽油等有机溶剂。油脂的主要成分里含碳、氢、氧等元素。
常识性介绍为主。
蛋白质
[板书]三、蛋白质
[讲解]蛋白质是生物体一切组织的基本组成部分。主要含碳、氢、氧、氮、等元素,有些蛋白质还含有硫、磷、锌、铁和铜等,人体内蛋白质含量约16.3%。
蛋白质在体内酶的作用下,分解成多种氨基酸,提供人体能量,并合成人体所需蛋白质。
[提问]哪些食物中含有蛋白质?
[讲解]蛋白质灼烧时发出烧焦毛发的特殊臭味。
阅读教材。
回答:大豆、花生、牛肉、猪肉、鸡蛋、大米都含有蛋白质。
常识性介绍为主。
无机盐
[板书]四、无机盐
[讲解]矿物质即无机盐类,是构成人体骨、齿和体液的重要成分,是一种重要的营养要素,
[提问]哪些食物中含有蛋白质?
[讲解]无机盐在人体内有数十种,分为常量元素Ca、P、K、Na、Cl、Mg和微量元素Fe、Cu、Zn、I、Se。
[讲解]钙元素是人体骨骼和牙齿的重要成分,缺钙引起骨质疏松、牙齿和骨骼发育不良。
碘元素是人体重要的微量元素,缺碘引起甲状腺肿大,补碘的措施:食盐中加碘,含碘丰富的食品有海带。
铁是人体血红蛋白的组成元素,缺铁导致贫血。补铁措施:酱油加铁,提倡使用铁锅。
汞和铅都是对人体有害的元素,摄入体内会引起汞中毒和铅中毒。
阅读教材,交流分享。
回答:含有无机盐的食物有肉类、乳类、蛋类、干果、水果、谷物。
常识性介绍为主。
维生素
[板书]五、维生素
[提问]哪些食物中含有维生素?
[讲解]维生素又称维他命,是机体正常代谢和生长发育所必需的,维生素种类很多,分为水溶性和脂溶性两大类。
脂溶性维生素:维生素D、E
水溶性维生素:维生素B12、C
维生素的生理营养功能参见63页表。
[讲解]缺少维生素A,得夜盲症。
缺少维生素B12,导致恶性贫血。
维生素C,防治坏血病,促进胆固醇代谢。
缺少维生素D,得佝偻病和软骨病。
维生素E,预防不育症,是抗氧化剂。
维生素K在人体中含量偏高引起心脏衰竭乃至死亡,含量偏低会影响肌肉和神经的功能。
阅读教材,交流分享。
回答:水果、蔬菜等含维生素较丰富。
常识性介绍为主。
膳食平衡
[提问]学习了各种营养素之后,谈谈怎样联系实际,科学营养,不偏食,不过分减肥等。
回答提问,自由发挥。
联系学生实际,如何科学饮食,树立健康理念从小做起。
沪教版 (上海)九年级第二学期7.2 食品中的营养素教学设计及反思: 这是一份沪教版 (上海)九年级第二学期7.2 食品中的营养素教学设计及反思,共9页。教案主要包含了知识梳理,真题解析,易错题点拨,难点突破,趣味阅读等内容,欢迎下载使用。
沪教版 (上海)九年级第二学期5.1 生活中的酸和碱教案: 这是一份沪教版 (上海)九年级第二学期5.1 生活中的酸和碱教案,共7页。教案主要包含了知识梳理,典型例题,易错题点拨,疑难解析,化学小常识等内容,欢迎下载使用。
化学九年级第一学期2.3 化学变化中的质量守恒精品教学设计: 这是一份化学九年级第一学期2.3 化学变化中的质量守恒精品教学设计,共5页。教案主要包含了教材分析,学情分析,设计思想,教学目标,重点和难点,教学用品,教学案例,教学反思等内容,欢迎下载使用。

